2022年招生简章
招生计划
招收 300 高考生,无文理选科要求
入学优惠
提前报名,高考前获入学优惠
港大鼓励学子全面发展,分数并非唯一录取条件。在录取过程中,除综合考查学术成绩和非学术素质外,亦通过英文面试考查学生的表达能力,沟通能力,团队协作力,领导力等综合能力。
2022年,港大继续通过“多元卓越入学计划”为具有不同特长的优秀学子提供多元机会。在“多元卓越入学计划”中表现优异的同学将获得香港大学的入学优惠,包含加分优惠和有条件录取。
首轮“多元卓越入学计划”的线上面试将于2022年1月起陆续进行。在2021年12月31日前报名“多元卓越入学计划”的学生将有机会获邀参加第一轮多元卓越入学计划的面试。
申请时间表 @ 312GK信息库 | |
2021年 10月4日 | 内地本科生入学计划申请开放(多元卓越入学计划申请同步开放) |
2021年 12月31日 | 多元卓越入学计划 首轮申请截止 |
2022年 1月 | 多元卓越入学计划面试启动 |
2022年 3月21日 | 多元卓越入学计划申请截止 |
2022年 5月 | 多元卓越入学计划结果公布完毕 |
2022年 6月下旬 | 入学面试 |
2022年 6月28日 中午12点 | 内地本科生入学计划申请截止 |
2022年 6月下旬-7月7日 | 录取结果陆续发放 |
简称"理大",是一所位于香港的世界知名公立综合性研究型大学。
2022年招生简章
· 申请人必须在应届高考获得优异的成绩,当中包括良好的英语成绩。
· 申请人如在认可学科竞赛中获省级一等奖或以上的成绩,可获得优先面试选拔资格。通过面试的申请人可享受本科入学政策的优惠待遇。
· 申请人如在其他非学术领域有出色的表现 [例如:曾在艺术、音乐、体育等非学术领域内获卓越成绩] ,也有机会获得录取。
· 个别组合课程或要求申请人提交作品集(例如:设计学)、附加文件(例如:应用社会科学)或参加面试,作为甄选的参考。申请人可于申请期间浏览理大招生网站查看个别组合课程有关面试的安排。需要参加面试的申请人会收到有关学系的通知。
理大为成绩优秀预留奖学金, 如果同学的高考成绩优秀, 有机会获得理大颁发入学奖学金, 最多可包括学费及生活津贴,同学不需要另外做出申请,只要报名就可以。
为鼓励同学全面发展,我们也设立了非学术奖学金, 以嘉许在艺术、音乐、体育等非学术方面有优秀表现的申请学生。
理大一年学费为港币145,000元, 全年学费、宿舍费及生活费约需港币209,000元, 约人民币173,512元(备注: 1港元约兑换人民币0.8302元)。
记得把握机会, 尽早报名! 同学们可以通过理大的招生官网, 于网上系统进行申请, 截止报名时间为2022年6月15日早上09:00之前。
3
简称港科大,是一所亚洲顶尖、国际知名的研究型大学。该校以科技和商业管理为主、人文及社会科学并重,尤以商科和工科见长。
2022年招生简章
招生政策
一、 招生方式:独立招生,不占统招志愿
香港科技大学在内地独立招生,并不参加“全国普通高校招生计划”(统招),不占统招志愿。
二、 报名方式:递交网上入学申请
同学如有意入读香港科技大学,必须于截止日期(2022年6月13日)前通过网上入学申请系统https://join.hkust.edu.hk/zh-hans/apply直接向香港科技大学递交入学申请。
三、录取名额:内地各省市共约 190 名
本校面向全国招生,计划招收约190名高考生,以择优方式录取,不设省市、科类名额上下限。
入学要求及录取标准
一、高考成绩
香港科技大学以国家统一高考的成绩作初步筛选。高考成绩发布后,香港科技大学将根据当年的申请情况,并参考各省市的本科一批线、特殊类型招生控制分数线及内地重点大学的分数线等,划定各学院的面试分数线。达到面试分数要求的同学将获邀参加面试。
二、面试表现
香港科技大学非常着重同学的综合素质,如心理素质、逻辑思维、分析、应对与沟通能力等。面试将以英语进行,面试没有特定内容,时事、生活到个人兴趣都有机会成为面试题目,通过面试即可获录取。
三、语言要求
高考外语语种为英语即可,不设高考英语分数要求。高考外语语种并非英语的申请人,必须具有有效而达标之英语考试成绩,请查阅:
https://join.hkust.edu.hk/admissions/international-qualifications
进一步了解详情,并把相关成绩证明上传至网上入学申请系统。
申请流程及时间轴
1
2021年9月27日
开始接受入学申请
一、了解本校所提供的专业、申请志愿及科类要求
申请人了解本校提供的专业及相关申请志愿后,可以学院制(大类)或直接选择专业申请香港科技大学,具体的志愿信息请参阅“申请志愿及科类要求”。
二、建立申请账户
申请人需要在香港科技大学的网上申请系统
https://join.hkust.edu.hk/zh-hans/apply先建立申请帐户。
三、填写并递交入学申请
递交网上申请过程简易,登入账户后,申请人只需填报个人资料及基本应届高考资料,并上传申请人的身份证或户口本。申请人可填报一个申请志愿。高考号可在递交申请后补交,待高考成绩发出后再登入申请系统填写成绩。申请人需要以信用卡或银联卡缴付申请费港币450元以完成递交入学申请。在申请阶段,除申请费外,申请人不需缴纳额外费用。在某些情况下,本校可要求申请人补交与申请入学相关的文件。
2
2022年6月13日
入学申请截止
3
6月下旬
入学面试
4
7月上旬前
发出录取通知
香港科技大学将最快于面试当天发出录取通知,同学也会同时获知是否有奖学金及具体安排。
确认到香港科大就读的申请人需要在指定时间前确认录取并缴纳留位费,否则会被视为自动放弃入读资格。
香港科技大学收到留位费缴纳凭据后,会将申请人的有关信息提报给相关的招生考试院,申请人将不再参加内地高校统招。申请人如果未获得香港科技大学录取或放弃录取,仍可继续参加统招。
5
7月上旬至
9月1日
香港科技大学将会提供学生签注、课程注册、宿舍安排及迎新活动等相关资料。
9 月 1 日正式开学。
奖学金鼓励优秀学生
香港科技大学提供丰厚的奖学金,嘉许及鼓励高考成绩及面试表现出色的学生。香港科大提供多种奖学金,从定额到全费连生活费,学生最高可获全期奖学金,包括学费和津贴,每年195,000元港币。
入学奖学金无须另外提交申请,香港科技大学在审核同学的申请时会一并考虑是否发放奖学金。
二、学费
为奖励成绩优异的内地生,大学特设全额奖学金(每年港币190,000元)及半额奖学金(每年港币95,000元)。
评核标准以高考及面试成绩为基础(不设面试的专业则按高考成绩为基础),各学院(视觉艺术院除外)内综合表现最优秀且英语分数达120分的学生或可获颁发奖学金,大学将于发出录取时一并通知奖学金详情,同学毋须另行申请。
岭大为香港八大教资会资助的公立大学之一,亚洲博雅大学联盟创始成员。香港唯一一所为所有本科生提供四年全宿的高等院校。
2022年招生简章
招生政策
自主招生
岭大对应届内地高考生(包括复考生)采取自主独立招生的政策,并没有参加「全国普通高校统一招生计划」(统招),故不占高校志愿。有意报读的学生须直接向本校提交网上入学申请。
---------------------------------------
岭大2022-23年度计划录取约70名内地本科生,择优录取,文理兼收,不设省市限额。惟最终录取人数或因应实际录取情况有所调整。
申請资格
文理兼收
- 内地31个省(市、区)的应届高考生(包括复考生)
- 文理兼收,不设省市限额
- 在体育、音乐或社会服务等方面有突出表现者(例如于省级或以上运动比赛获奖),其入学申请亦可获考虑
---------------------------------------
非应届内地高考生或持其他学历(如IB Diploma, SAT等)的学生可循「直接招生」途径递交入学申请,大学将按其情况个别审批。
有意报读自资本科课程的应届内地高考生, 请循「自资本科课程」途径递交入学申请, 详情请向有关课程辨事处查询或浏览相关课程网页。
录取标准
- 2022年国家统一高考成绩
- 英语水平
- 入学面试表现(如适用)
- 综合素质
- 择优录取
本校会以申请人的实际高考成绩、报读课程志愿、英语水平、面试表现(如有)及配合相关课程的具体要求等综合素质,整体考虑,择优录取
课程一览
申请程序
政府资助本科课程
2021年11月3日
开始接受入学申请
1. 开立网上账户及填写申请表
|
2. 选择志愿
|
3. 递交网上申请 申请人应复核填写的资料及提交的文件,确保申请资料及文件真实无误。如大学发现申请人提供虚假或不实的资料或文件以获得录取资格,有关录取资格将被取消,而一切已缴付之费用,包括留位费等所有费用,一律不于发还,敬请注意。
|
2022年1月28日
早轮申请截止报名日期
2022年1月至6月
早轮申请面试(如适用)
2022年6月9日
截止入学申请(逾期申请,恕不受理)
截止网上补交高考考生号
2022年6月下旬
公布面试(如适用)安排
2022年6月30日(暂定)
主轮面试 (如适用)
(如需举办主轮面试,大学于网站的「最新信息」页面公布详情,敬请密切留意公布。)
2022年7月上旬
公布录取安排
获录取学生将接获个别通知,并须缴交港币10,000元留位费以确认录取资格#,所有已缴费用将不获退还(若于7月6日仍未接获录取通知,可当作落选论)
大学将协助学生申请学生签证,详情请浏览香港特别行政区政府入境事务处网页 www.immd.gov.hk
2022年8月下旬
学生抵港办理入学注册及参加大学迎新活动
2022年9月初
开课日
---------------------------------------
# 根据国家教育部规定,内地学生若已获香港自主招生高校录取并接纳有关学籍,内地统招高校将不再予以录取。
自资本科课程
申请人须登入网上申请系统开立申请账户,并选择「自资本科课程 Self-financed undergraduate programmes」为报名途径,及按指示填写申请表及上传与申请入学相关的文件。完成后请于网上缴交报名费。
## 有关各个自资本科课程的申请程序,请查阅相关课程网站及直接向课程办事处查询。
奖学金
岭大设有多项入学奖学金颁发予高考成绩优异的学生,包括全免学费、半免学费及定额奖学金,学生无须另行申请。大学向申请人发出录取通知时,将一并通知申请人是否获颁奖学金及奖学金金额。
---------------------------------------
精英运动员入学奖学金
岭大将颁发奖学金予精英运动员,申请详情:https://www.ln.edu.hk/osa/sports/entrance-scholarships-for-elite-athletes。
香港特别行政区政府教育局准英语教师奖学金,详情:https://www.edb.gov.hk/sc/teacher/qualification-training-development/training/scholarship-for-eng-teacher/index.html
---------------------------------------
除上述奖学金外,岭大亦设有多项奖学金颁予在大学就读成绩优异的同学,详情:https://www.ln.edu.hk/osa/scholarships
香港教育大学是香港以师范教育为本的大学,前称为香港教育学院,是八家大学教育资助委员会辖下的法定公立大学之一。2021年QS世界大学学科排名中,教大在教育领域位列亚洲第三、全球第十六名,教研实力及学术成果皆或国际广泛认可。
2022年招生简章
招生计划
香港教育大学是香港八所公立大学中唯一的师范类大学,获教育部列为提前批次录取的本科重点高校,采用自主招生形式,于内地各省、自治区、直辖市招收学士学位本科生。考生在填报香港教育大学的同时,亦可填报其他内地重点高校。若考生于提前录取时未能获得香港教育大学录取,仍有机会在本科一批录取时获其他重点高校考虑。香港教育大学二零二二年度预计招收100名内地本科学生,择优录取。
学士学位课程
2022年度本科学士学位课程现已接受报名,有兴趣报读的同学请尽早到网上系统https://www.eduhk.hk/onlineappl/ 填写入学申请。
截止申请日期:
2022年5月31日(以其他海外公认学历申请的内地非高考学生)
2022年6月12日(内地应届高考学生)
2022年内地本科生入学查询
香港教育大学环球事务处
电话: (852) 2948 7654
电邮: gao@eduhk.hk
网页: www.eduhk.hk/gao
2022/23入学申请暂定于2022年1月中旬开始。
网上报名:申请人通过官网“网上申请”系统,在线填写并提交申请表格,并即时缴付报名费港币515元(报名费一经缴付,概不退换)。
申请截止日期:5月31日
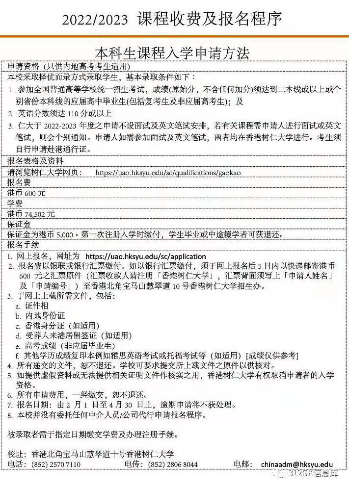
学校录取学生的方法是择优而录,以下是基本录取条件︰
1、参加全国普通高等院校统一招生考试(高考)且成绩须达到二本线(部分省份为本科线)或以上的高中毕业生(达到一本线可申请入学奖学金);
2、高考英语成绩须至少达到 100 分或以上;
3、通过学校面试及英语笔试(如适用者)。有关课程的面试及英语笔试安排,之后会再通过电邮与相关申请者确认。
四年制本科生课程学生第一学年学费:101560-130720港币。
注:上列的沉浸课程费用幷不包括学生于修读课程期间进行游学活动时所需的费用,如机票及住宿费。
香港都会大学设有多项由政府、专业团体、企业和私人赞助的奖助学金,以奖励学业成绩优异学生及资助有需要的学生。2019/20 学年,我校共有约一千名同学获颁发逾1,100万港元奖助学金。
为了鼓励成绩优异的内地同学入读,我校继续为入读全日制本科生课程的内地高考生提供入学奖学金,金额分别为港币8万元和4万元两个等级,如获得入学奖学金同学在香港公开大学修读期间成绩持续优异,则可持续四年获颁奖学金。
香港都会大学重视学生的全面发展,除了教授专业知识和技能,本校各个学院及学生事务处每年为本科生及研究生提供不同类型的学生交流及实习计划,学生亦可参加由政府或其他专业团体所举办的国际交流活动。
因此内地学生在本校就读期间,可以有很多机会申请到海外进行交流或实习,地区包括美国丶英国丶法国丶比利时丶土耳其丶澳洲丶日本丶新加坡丶中国内地和台湾。部分本校学生曾到访或交流的大学、企业及 机构。
每年大学提供本地及海外实习机会超过3,000个,海外交流及学习超过1,400个。
香港演艺学院致力于演艺人才的培养,是中国香港唯一专门培养演艺人才的学院。学习范畴包括中国戏曲、舞蹈、戏剧、电影与电视、音乐与舞台及制作艺术。演艺学院的教育方针著重反映香港的多元文化,中西兼容,更提倡跨学科学习。
2022年招生简章
内地生报名手续
1. 请准备下列各项文件:
(一)已填写的报名表。
(二)身份证复印本。
(三)学历证明文件复印本(学历证件包括高考成绩、原校毕业证书及高三期末考成绩表)
(四)一张最近护照相片
(五)报名费港币500元。
2. 报名方法
请选择以下其中一项方法报名:
(一)网上报名
备注:申请人请将上述所列的各项文件及付款证明上载至报名系统。
(二)亲临本校或邮寄
申请人请将上述所列的各项文件及付款单据证明递交至本校入学组。
地址:珠海学院 入学组
香港新界屯门青山公路青山湾段80号
3. 缴交报名费方法:
内地生报名费港币500元,录取与否概不退还。
4. 学费:
2022/23 学年度入学 (四年制课程) :
一至四年级每学年学费﹕港币90,000元(分二期缴交,每期 港币45,000元)
5. 报名日期:
2021 年 11 月 1 日 至 2022 年 5 月 30 日。
6. 报考结果:
凡录取学生将以电邮通知。
恒大矢志成为区内具领导地位并以博雅教育为主导的私立大学;并通过卓越的教学、研究及服务,推动社会与世界发展。恒大由五个学院组成 ——商学院、传播学院、决策科学学院、人文社会科学学院和翻译学院。
招生简章
一、住宿安排
二、专业设置
三、入读要求
入读本科课程一年级之应届高考生(包括复读生)须达到最低入学要求:
1、分数线
①至少达到所属省市报读第一批本科分数线/自主招生分数线或其对应的分数线;或
②至少达到所属省市报读第二批本科分数线/本科批次线或其对应的分数线,在学 术或非学术领域有杰出表现,并获所属中学推荐(学校推荐信没有固定格式,只需要以学校信纸打印及盖章作证明,並由老师或校长签名)
2、英语要求
考生报考的外语语种必须为英语,以 150 分为满分计算,英语成绩须达 100 分或以 上;或达到以下其中一项国际英语考试分数要求:
①雅思(IELTS)5.5 或以上;或
②托福(TOEFL)纸笔测验 525 分、网络化测验 70 分或以上;或
③同等英语水平
3、其他要求
所有课程于录取时主要考虑考生之在校成绩、高考总分、报读课程志愿、英语水平、 面试表现及配合相关课程的具体要求等,择优录取。如获得就读高中的校长推荐,申请同 学将有机会于放榜高考前取得有条件录取信。只要达到有条件录取信上的要求,如达到第 二批本科分数线/本科批次线及英语单科成绩有 100 分,学位将自动确定。2021-22 年名 额共 150 人,获批准省市招生名额不设上下限。
五、内地高考入学奖学金
香港恒大特设四年全额及半额入学奖学金予高考成绩优异,并获香港恒大录取之内地高考生。奖学金人选由校方从申请人中挑选,学生毋须另行申请。
院校直接申请 -自资课程
申请程序
有兴趣报读之申请人可于网上递交申请,并上载身份证明及学历文件 (www.twc.edu.hk/admission)。
每位申请人可最多提交3个课程选择。
完成网上报名的申请人,须按指定程序缴交报名费港币$200 (非本地学生报名费用为港币$400)。就读东华三院中学或香港中文中学联会会员中学的应届香港中学文凭试同学报读东华学院课程,可获豁免报名费。
所有课程学额有限,额满后即停止接受申请。
面试安排
1. 视乎你所选择报读的课程,你或有机会获邀请参加面试。取录与否将基于下列其中一项或多项准则:
• 学业成绩(例如中学成绩表、公开考试成绩和学业成绩单)
• 个人陈述
• 笔试结果(如适用)
• 面试表现(如适用)
2. 一般情况下,申请人在完成网上报名后4星期内将获邀参加入学面试/笔试(如适用)。
入学申请结果通知
一般情况下,申请人将于提交学历成绩及相关文件并缴付报名费后约4星期获个别通知有关入学申请结果(如毋须面试/笔试)或面试/笔试安排。
已参与面试/笔试之申请人将于面试/笔试后约4星期获个别通知有关入学申请结果。
在候补名单上的申请人,请于公开试放榜后透过入学申请系统提交有关成绩(香港中学文凭考试除外),以便学院能再考虑有关申请。
接受取录
申请人在收到课程的取录通知后,须于指定日期前透过网上报名回复是否接受有关取录。
申请人若在接受取录后,获其他课程取录,申请人可修订已接受的课程取录,惟有关修订一经确认后不能取消。申请人于稍后确认学位时,只可确认其最后接受的课程取录。
只接受下列十九个省市的应届高考生申请本科入学
北京、天津、河北、辽宁、黑龙江、上海、江苏、浙江、安徽、福建、山东、河南、湖北、湖南、广东、广西、重庆、四川、陕西
学历要求
在应届普通高等学校招生全国统一考试(高考)总分达到所属省份入读二本大学的录取线(即二本线或本科线),或同等成绩。
二、申请程序