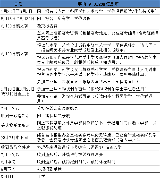
申请人可按其优先次序于网上填报最多3个课程志愿。
本校将根据申请人2022年高考之成绩(达到所属省市本科第一批录取分数线以上)、英语成绩、志愿次序及各课程之收生名额,择优录取。
录取次序将按填报志愿优先次序进行。
报读及获本校录取之申请人并不会影响其在内地其他高校之录取资格。
申请人需自行到注册处内地招生网页留意“最新入学消息”以了解最新资讯。
已报名考生于2022年7月上中旬必须持“登入编号”及“密码”登录澳门大学网页查询录取结果。
录取之考生须于网上报名系统内下载「录取及缴费通知书」,根据指示及指定时间内缴交第一学期学费及提交付款凭据,逾期缴费者将视其放弃入学资格,随后录取考生将会收到本校寄出之「确认录取通知书」及入学注册材料。
录取后课程如仍有收生名额,校方将于2022年7月下旬前作补录。
获录取之申请人不可更改课程。
所有考生之录取结果最迟于2022年7月底前完成并可在网上报名系统内查阅。
六、奖学金
澳大每年特设「澳门大学全免奖学金」以鼓励成绩优秀的内地同学入读其开办的学士学位课程。获奖学金的同学除可获豁免第一学年学费及住宿式书院费用外,并获荣誉学院有条件录取资格。
为贯彻及落实大湾区发展规划纲要、加强及鼓励大湾区城市的互联互通的友好关系,澳大于新学年增设「广东省大湾区学生全免奖学金」,颁发予成绩优秀及具备大湾区高考考籍(包括广州、珠海、中山、深圳、东莞、江门、佛山、肇庆、惠州九个城市)的内地同学。获奖学金的同学除可获豁免第一学年学费及住宿式书院费用外,更可获荣誉学院有条件录取资格。
「澳门基金会奖学金」颁发予成绩优秀的内地同学每年澳门元3万元。获奖学金的新生如每学年的平均绩点达指定分数要求,可于第二、三、四学年继续获得奖学金,最长四学年。
上述奖学金的评审原则是根据申请人的应届高考成绩而定,学生无需申请。校方于进行录取时将根据当年申请人的高考成绩,择优颁发。获奖学金的申请人将由本校于网上公布录取结果前先由校方通知,学生确认后由校方寄上「确认录取通知书」及奖学金通知。入学程序与其他申请人一样。三项奖学金皆可延续,同学必须于就读期间每学年的平均绩点达指定要求,即可继续获得奖学金,获颁年期最长为四学年。
简称澳理工,是中国澳门一所公立、多学科、应用型的高等学校。
澳门理工学院在内地属单独招生,文理科兼收,与报考内地大学并没有冲突。考生既可报考澳门理工学院,同时也可填报内地大学志愿。
一:报名条件及方式
须参加全国高等教育统一招生考试(普通高考),并符合国家有关赴澳门就读的规定。
澳门理工学院面向内地招生的所有专业在全国招收约200名学生,不分省市。
考生在应届普通高等教育全国统一考试(普通高考)的分数须达到或超过其所属省/市/自治区的本科第一批录取分数线。
录取结果将于7月起陆续公布,并于7月下旬发出录取通知书予被录取学生。
五:费用及奖学金
全额学费:192000澳门元(分8期缴纳)
奖学金:学院为优秀新生及在学学生提供数十项奖学金。每年,获颁发奖学金学生超过680人次,获奖比例高。奖学金自动发放,同学无须另外申请。
| 网上报名 | 2021年5月15日-6月30日 |
|---|---|
| 申报高考成绩 | 2021年6月30日前 |
公布录取结果 及缴付学费 | 2021年7月起 |
新生报到及 办理入学登记 | 2021年8月11-12日 |
简称澳科大,是一所位于中国澳门的私立研究型大学。2022泰晤士高等教育世界大学排名世界第251-300区间, 生物学与生物化学、工程学、分子生物学与遗传学、药理毒理学、计算机科学、临床医学、社会科学(综合)共7个学科位列全球前1%。
一、报名资格
1、持有中国内地居民户籍;
2. 高中三年级毕业或同等学历以上;
3. 参加 2021 年普通高等学校招生全国统一考试;
4. 报读中药学、药学、内外全科医学及食品与营养科学学士学位 课程者应具备高考理科综合 / 高考化学科成绩或高中化学水平;
5. 艺术学 - 艺术设计、数字媒体艺术学士学位课程申请者须持有 2021 年省级美术类专业统考成绩;
6. 影视制作、表演艺术学士学位课程均接受艺术生及普通高考生报读。
二、报名方式
1.直接通过大学网上报名系统 (OAS) https://oas.must.edu.mo/admission 填报个人资料及志愿;
2. 申请人须于报名期内缴交报名费港币 400 元,录取与否概 不退还或转让。(大学自主招生,录取不锁档、不提档,不影响其他高校录取。)
三、特长项目招生
艺术: 舞蹈(如民族舞蹈、街舞、国标标准舞、健美操等)、武术、声乐(如 合唱、美声、民族、爵士、流行、通俗、音乐剧、戏剧等)、西洋乐、中 乐、打击乐、电声乐、主持、其他(如摄影、录像、影视后期、升旗手、平 面设计、社交账号运营与文案等)。
体育 : 球类(篮球、足球、羽毛球、乒乓球、排球)、剑击、武术、国标标 准舞、龙舟、辩论、智力运动(电子竞技)等。
报考条件 1. 申请人必须符合上述学位课程报名资格;2. 具有本简章指定项目之体育、艺术特长;3. 各类项目要求从事专业训练 5 年以上,具有参赛经验或舞台经验 3 年以上者优先。
四、录取方式
1. 学士学位课程:综合参考应届高考成绩达省划本科第一批次左 右或以上(未划定本科第一批次分数线的省份将参考各省提供 的一段线 / 自主招生线 / 高分优先投档线等)等条件;
2. 中药学、药学、内外全科医学及食品与营养科学学士学位课 程:除达录取方式第 1 点要求外,大学优先考虑具备高考理科 综合 / 高考化学科成绩者,不具备上述成绩者则参考高中学业 水平考试化学科成绩;
3. 艺术学 - 艺术设计、数字媒体艺术学士学位课程:综合参考应 届省级美术类专业统考和艺术类文化课高考成绩,两场考试成 绩均须达省划本科线以上;
4. 影视制作学士学位课程:具备应届省级编导 / 摄影类专业统考 成绩的考生,大学综合参考应届省级编导 / 摄影类专业统考和 艺术类文化课高考成绩,文化和专业成绩均达省划本科线以上 者优先考虑;不具备上述统考成绩者则综合参考高考成绩及专 业面试表现等;
5. 表演艺术学士学位课程:具备应届省级表演类专业统考成绩的 考生,大学综合参考应届省级表演类专业统考和艺术类文化课 高考成绩,文化和专业成绩均达省划本科线以上,且通过大学 设置的专业面试者优先考虑;不具备上述统考成绩者则综合参 考高考成绩及专业面试表现等;
6. 所有课程参考上述要求择优录取,录取分数依不同学院或课程 的要求有所不同。
7. 特长生:高考成绩达省划本科线且通过面试签署特长生 协议者,根据表现水平优先录取或优先获颁奖学金;
8. 所有录取结果将通过网上报名系统(OAS)对外公布, 考生须自行登入查阅下载录取相关文件,依指引办理入 学手续。
五、费用
1.学费 : 每年港币 110,000 ~ 125,000 元(一般课程) 每年港币 210,000 元(内外全科医学学士)
2. 保证金 : 一次性缴纳港币 10,000 元之保证金,在 校期间若无罚金产生将于毕业时原额退还。
3. 住宿膳食套餐费:每年约港币 38,000 ~ 43,000 元 (包括住宿费、床铺费、餐费 100 套、水电费、网费 及洗衣费等)。
4.生活费:生活费由学生自理,每学年约港币30,000元。
六、奖学金
此外,学生入读后成绩优秀,还有机会获取澳门科技大学 之校长优秀生奖学金、院长优秀生奖学金或机构奖学金 (名额多达 250 個)等。
七、重要日志
简称IFTM,是专门培训旅游服务业领导人才的澳门政府公立高等教育机构。包括酒店、旅游、文化遗产、会展、零售及市场推广、休闲娱乐、康体活动、文化创意及厨艺等。澳门旅游学院使命是成为提供国际化旅游及服务业课程的领先高等教育机构,培养具有专业知识和技能的学生,在业界担任领导角色。
2022年招生简章
一、报名日期及方式
2022年3月5-3月6日,学院官网报名(https://www.iftm.edu.mo/zh-chs/index),成功递交网上报名表后,申请人将收到附有考生编号之确认电邮。
二、报读条件
考生必须参加应届高考,成绩达到本科第一批录取分数线或特殊类型招生线。
择优录取:学院将综合评估考生的高考总成绩及高考英语科成绩(适用于英文学制本科课程),高考成绩达到一本线/特殊类型招生线/高分优先投档线或等同级别的考生将被优先录取。
三、费用
学费每年50,000澳门元。
新生入学奖学金:所有课程均设有新生全免学费奖学金。
在读学生奖助学金:超过20个奖助学金项目奖励及资助学生,每年提供超过200个名额,累计总金额超过澳门元250万。
四、录取
7月上旬查询录取状况,7月下旬发出录取通知函件
澳门镜湖护理学院是镜湖医院慈善会属下机构,由创办于1923年的镜湖护士助产学校发展而成,为中国澳门历史最悠久的护理教育机构。
一、報名
1、报名日期:2022年6月1-30日
2、網上報名 (http://www2.kwnc.edu.mo) 文件:
‧ 身份證
‧ 畢業證書副本
‧ 正面半身1吋半近照
‧ 成績表: 高中一至高中三、高考成績表
‧ 體檢報告: 由縣或以上醫療機構發出之體檢證明
‧ 報名費澳門幣300元
二、面試
2022年7月上旬
三、报读要求
1. 應屆高中畢業生 ;
2. 應屆高考成績達本科線(或二本線)等級或以上;
3. 高考英文成績達110分以上。
澳门城市大学是中国澳门地区的综合性大学。大学精炼社会科学学科特色,坚持走都会大学的办学道路,融入城市生活。授课语言以英语与中文为主,部分课程以葡萄牙语或西班牙语授课。
大学招生及录取采用自主招生及自主择优录取方式,不纳入内地招生计划,报读及获本校录取无需提档,并不影响考生在内地高校之录取资格。倘若考生同时获得本大学及内地大学录取,届时可自行决定在澳门或在内地修读课程。
二、报名方式
大学采用网上报名方式,考生可于指定报名期内,登入大学官网:http://www.cityu.edu.mo,点击【入读申请】进入报名系统报名,然后缴交报名费。
三、费用
內地生每学年的学费一般约为港币7-8万元,宿舍费用为港币2.4万元,生活费约为港币4万元,合共约为港币13.4-14.4万元。
四、录取
1、一般本科专业录取标准
· 重点本科班:高考成绩达一本/段线(自主招生/高分优先投档线)及以上, 择优录取;
· 普通本科班:高考成绩达二本/段线(二、三合并的本科线)及以上,择优 录取。
2、设计艺术学士录取标准
· 文化课成绩:高考成绩须过考试所在省市公布的艺术类本科第二批次录取分数线(普通文科/理科考生必须过二本线)。
· 专业课成绩:须过各省市公布的艺术类美术科统考本科线(普通文/理科考 生无须此成绩)。
· 大学将根据考生文化课、专业课成绩全面衡量,择优录取。
大学将於 7月份分批录取,考生可登入大学官网>>招生资讯>>录取查 询来查询录取结果,获录取的考生在收到大学的《录取通知书》、《缴费通知书》后,按缴费通知书指引在限期内缴交相关费用确认学额,后大学寄出澳门教育及青年发展局签发之《确认录取证明书》,用以申请办理澳门学生逗留签注。