一、项目简介
“中外高水平大学学生交流计划”2+2中外学分互认双学位联合培养项目,是经江苏省教育厅核准,由教育部中外人文交流中心及澳大利亚高等教育联盟、北京中教人文国际文化交流有限公司等机构组织,为贯彻落实《关于做好新时期教育对外开放工作的若干意见》等文件精神,联合世界QS排名前300(或专业学科排名前100)的国外知名大学发起的学生交流项目。
学生需按中外高校制订的联合培养方案在双方学习。第一、二学年在中方大学学习,第三、四学年需在外方大学学习,通过学分互认的方式完成中外双方的联合培养方案。学业成绩符合要求的,可同时获得中、外高校颁发的学士学位证书以及中方本科毕业证书。
二、项目优势
世界名校合作,文凭含金量高。外方合作院校均为世界排名前300或者专业排名前100的世界高水平大学,其中昆士兰大学、新南威尔士大学世界排名前50,麦考瑞大学会计、金融等商科专业世界排名前100。
性价比高,费用经济。通过2+2联合培养的模式,为学生提升了留学层次、提供了充分的留学准备,节约了留学成本。
安全、快捷的留学直通车。项目合作方除提供境内服务外,还将全程负责学生在境外接机、住宿、学籍注册、境外学习和生活指导等后续管理与服务,为项目提供了安全保障,解决了家长的后顾之忧,被誉为安全、快捷、经济的留学直通车。
双学位、学分互认、学历认证无缝对接。完成学业的学生将获得中外高校颁发的双学士学位,学生可继续在外方深造硕士。外方高校资质获得教育部认可,学位可向教育部留学服务中心申请认证。
三、外方大学简介
1.昆士兰大学
请访问昆士兰大学官方网站:www.uq.edu.au
2.新南威尔士大学
请访问新南威尔士大学官方网站:www.unsw.edu.au
3.麦考瑞大学
请访问麦考瑞大学官方网站:www.mq.edu.au
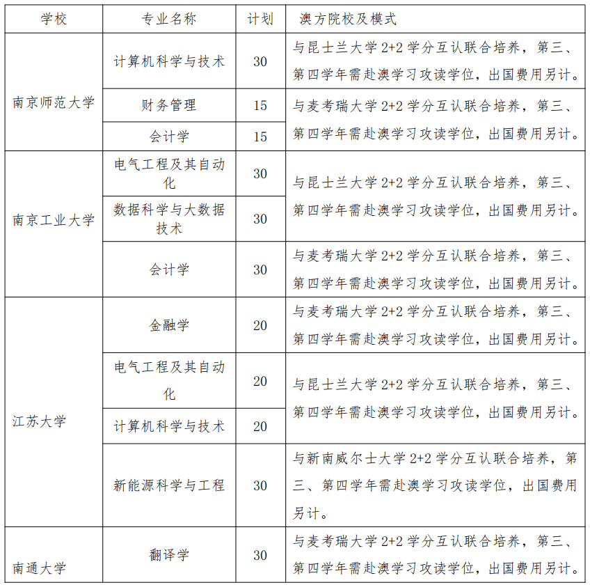
四、2021年招生计划
五、外方高校转入学习要求
学生在大二结束后将转入外方高校学习,转入学习要求如下:
1、英语语言要求:雅思总分不低于6.5分,且单科不低于6.0。未达标者可获得外方高校附带语言要求的有条件转入学习通知书。
2、专业成绩要求:完成中方前两年的所有培养计划,赴昆士兰大学学习的学生前两年专业课程平均分达到70分以上(百分制,学分加权平均分);赴麦考瑞大学学习的学生前两年专业课程平均分达到70分以上(百分制,算术平均分);赴新南威尔士大学学习的学生前两年专业课程平均分达到75分以上(百分制,算术平均分)。
1.在中方学习期间,按物价部门核定的普通本科生收费标准收取学费,住宿费另计。在外方学习期间须正常向中方缴纳学费。
2.在外方高校交流学习期间的学费、生活费由学生自行承担,其中昆士兰大学、新南威尔士大学的学费约44,000-47,500澳元/学年,麦考瑞大学学费约37,500澳元/学年;在澳生活费约24,000澳元/学年。(注:以上数据为2021年标准,供参考。实际费用届时以外方大学转入学习通知书为准,如需修读语言课程或联合教学计划以外的课程,费用另计)。
3.项目方(北京中教人文国际文化交流有限公司,下同)将向学生收取项目服务费,标准为43,000元人民币/生。费用分两次收取:第一次在学生注册报到时收取28,000元人民币/生(费用包含项目管理费、外方来华授课、雅思强化等衔接课程费。无论学生是否出国,该费用不予退还);第二次在学生在获得外方学校转入学习通知书后10个工作日收取15,000元人民币/生(费用包含外方高校申请费、签证指导费以及境外服务费。若学生未能获得留学签证,该费用全额退还)。
4.项目方将为学生办理出国留学手续,在办理过程中涉及的护照及签证办理、材料公证、资信证明、体检、保险费、领事馆签证费等发生的第三方费用由学生承担。项目方将负责安排学生在国外的接机、住宿、入学注册、学生活动、项目管理、学习、生活指导等境外后期服务。
友情提示:报考本项目的考生家庭需具备一定的经济基础,本项目不接受非出国意向学生的报名。