华东理工大学2022年插班生招生简章
312GK信息库
312GK信息库
Weixin ID
gh_53219b9ce43f
About Feature
打造江苏高考最优信息平台(公益)
Posted on
收录于合集
为了进一步深化招生录取制度改革,建立创新型人才培养多元化的选拔机制,学校2022年继续参加上海市普通高校招收插班生试点工作。通过插班生转校学习的选拔机制让优秀学生能充分发挥自己的专长及才智,鼓励部分优秀学生脱颖而出,成为高素质、有专长、社会需求的创新型人才。
一、招收对象
招收对象为2021-2022年度上海市普通本科高校本科在校在籍一年级学生(不含保送生、港澳台生、民族预科生和中本贯通生),品德优良,无违法违纪行为,一年级所修大学课程考试成绩全部合格(成绩单无不及格记录),经学籍所在高校同意后可以报考。
二、招生计划及招生专业
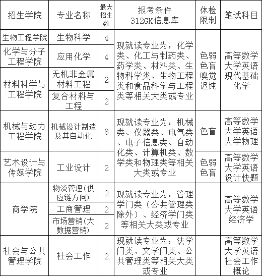
招生最大计划数为30名。招生学院与专业的最大招生数详见附件。
考生只能填报与本人在读专业(或专业大类)相同或相近的专业,具体详见附件。其中报名条件对应的专业大类可以参考教育部发布的《普通高等学校本科专业目录(2020年版)》(教高函〔2020〕2号)。
三、报名办法
1
.网上报名。即日起至6月4日期间考生登录上海市插班生网上报名平台(
http://www.cbs.fudan.edu.cn/
)进行网上报名,在网上根据提示填写相关信息、上传报名材料,考生无需邮寄纸质的报名材料。每人限报一个专业。学校不收取任何报名考试费。
2
.上传报名材料(原件扫描件,务必完整并确保电子文件清晰可读):
(1)报名表(含所在高校同意报考意见,须加盖所在高校教务部门公章);
(2)高考录取证明,包括高考录检表或高考录取通知书等材料复印件(加盖在读高校招生办公室公章或档案馆公章);
(3)所在高校第一学期成绩单(须加盖所在高校教务部门公章);
(4)二代身份证(正反面)。
3.
材料初审。
学校对按报名要求提交完整有效报名信息的报名材料进行材料初审,考生可于6月16日登录上海市插班生网上报名平台(
http://www.cbs.fudan.edu.cn/
)查询材料初审结果。
4.
打印准考证。7月31日起,材料初审通过的考生可通过上海市插班生网上报名平台(http://www.cbs.fudan.edu.cn/)打印准考证。学校将在本科招生网(
https://zsb.ecust.edu.cn
/
)公告具体安排,请各位考生密切关注。
四、考试内容及考试安排
考试包括笔试和面试两部分。
1
)笔试。笔试成绩占综合成绩的60%。
考试安排:
考试时间
8
月7日(星期日)
9:00-10:30
12:30-14:00
14:30-16:00
考试科目
现代基础化学
或大学物理
或经济学
或设计快题
或社会工作概论
高等数学
大学英语
考试地点
华东理工大学徐汇校区(徐汇区梅陇路130号)
注:本次考试不指定教材,不提供历年考试试卷以及复习资料,不办考前辅导班和讲座等。
笔试合格名单的确定:根据笔试成绩总分从高到低、按照原则上不超过各专业最大招生数的150%确定面试名单(末位同分全进面试)。
2
)面试。面试成绩占综合成绩的40%。面试成绩不合格者(成绩低于60分)将不予录取。
笔试合格者参加面试,具体安排另行通知。
面试重点考核学生的专业基础、综合素质、科学素养、创新意识等内容。
报考有体检限制要求的专业的考生在面试时由学校安排体检,体检受限者不能录取。体检限制详见附件。
注:在疫情防控常态化形势下,学校考试工作将视疫情防控情况可能做出相应调整,届时会另行通知。
五、录取
根据考生的综合成绩择优确定各专业的预录取插班新生名单。
插班生预录取结果预计在8月底左右公布,并网上公示预录取名单。经公示无异议的预录取名单由学校报上海市教委审批,经审批同意的插班生新生按“插班生”途径升入学校相关专业就读。
进校后按学校学籍管理办法管理。插班生的学费、住宿费参照学校同年级同专业学生的收费标准。
六、组织机构
学校插班生招生工作受校本科招生工作委员会统一领导,由校本科生招生办公室负责具体实施,接受校招生工作监督小组监督。
七、联系方式
通讯地址:上海市徐汇区梅陇路130号华东理工大学本科生招生办公室(老图书馆200室),邮政编码:200237
咨询电话:021-64252763
招办邮箱:zsb@ecust.edu.cn
本科招生网:https://zsb.ecust.edu.cn/
八、监督机制
学校严格执行教育部、上海市相关文件精神,认真贯彻高校招生“阳光工程”的各项要求,加强招生录取信息公开,接受社会监督。学校监督电话:021-64252688。
九、本简章由校本科生招生办公室负责解释。
附件:
招生学院和专业计划、体检限制、笔试科目
预览时标签不可点
收录于合集
#
个
上一篇
下一篇
Scan to Follow
Got It
Scan with Weixin to
use this Mini Program
Cancel
Allow
Cancel
Allow
:
,
.
Video
Mini Program
Like
,轻点两下取消赞
Wow
,轻点两下取消在看