物理治疗是治疗,健身教学是训练。
作者/晟杰
编辑/GymSquare编辑部
矫正体态、改善疼痛,成为健身房增肌减脂以外的全新私教课,但是健身教练不是物理治疗师,也不能做康复诊疗。
这种角色越位造成的后果正在增加:国内教练康复造成的软组织损伤、延误有效治疗期不断发生,同样,对「一招一式」就能「解决疼痛」的盲目信任,也在加剧业态的恶性循环。
以健身职业化发展更成熟的美国来说,「不可给予医学治疗建议,不能以矫正为目的触碰用户」,是NSCA、ACE等教练职业规范中的重要条例,而「医学治疗」和「体能强健」,两者的职业范畴泾渭分明。
术业有专攻,物理治疗之「业」,和健身教练之「术」,不可混淆。
两者不能混淆,首先在于物理治疗是一门「推理」,根据假设评估、制定计划、再次评估迭代,已达到改善病症,而并非单一的「哪疼治哪、哪弱练哪」。
举例来说,常见的颈前倾体态,并非是由单一的肩颈肌群过度紧张造成,因为自上而下地看,胸椎曲度变直,甚至是高弓足导致的骨盆前倾,都是引起颈椎代偿头前倾的潜在因素。
而这门「推理」所需的专业素质,从大部分短期教练培训中难以获取,甚至部分康复培训,商业导向为先,只「传授」立竿见影的手法。
比如短则1周、10节课时的教练康复培训,不具备系统学习康复筛查的基础要求,也难以实现从解剖学、心理学、生物力学等角度,实现临床推理,相反,聚焦短期内学会「长短腿、斜方肌紧张」的拉伸、关节松动手法,却成为培训秘籍。
而在培训内容的差异以外,执业资格的考核,也明确划分物理治疗,和健身教练之间的界限。
在中国,即便是体育院校中的运动康复专业,也难以报考康复治疗师资格考试,在美国,也有DPT物理治疗博士学位,才能提供物理治疗相关业务的严苛规定。
■ 红绳训练
物理治疗师的职责在于恢复个人「能跑能跳」的能力,而健身教练的职责更多在于让「跑的更快、跳的更高」,不能「越位」制定并操作治疗计划。
如何实现看起来并不复杂,但任重道远。除了通过监管来规范培训机构、健身房的商业导向,可能还需要培养正规物理治疗机构,以及技术人才,去面向不断增加的康复人群需求。
健身教练,不是物理治疗师。
一部分教练,
成了物理治疗师
什么是物理治疗师?根据美国物理治疗协会APTA的定义,物理治疗师,是一种通过徒手、仪器、运动治疗,来改善患者的身体疼痛、功能受限的医疗职业。
而国内外对于物理治疗的定义,都是一门集合肌肉骨骼、心肺耐力、神经控制,内分泌,运动生理的综合医学学科,需要配合查体、触诊、甚至影像学筛查,来制定实操步骤,并根据病患反应,不断更正计划。
最重要的在于,物理治疗师的本质,是一名医疗专员。
■ APTA
但一部分健身教练,成为了物理治疗师,一部分健身房,成为了物理治疗场。
改善前倾侧弯、疼痛受限的矫正手法,开始成为健身房内,一大全新私教课程,甚至出现了针对腰椎滑脱、肩袖撕裂、十字韧带损伤、心脑血管疾病的相关运动处方开具。
在《2018健身行业数据报告》中,体态矫正是「最受会员欢迎私教课程类型」中排名第4位的课程,相反,根据中国康复医学会数据,中国康复医师占基本人群比例仅为0.4:10万。
看起来,「会物理治疗、会康复」正在成为中国健身教练的全新职业背书。
■ 康复私人教练
因此,更多培训机构,也开启了各类「纠正、矫正」的健身教练培训课程。
比如,在部分培训机构中「康复训练私人教练」这一职业称谓,被归为私人健身教练的最高级别,在机构的具体介绍中,「康复训练私人教练」可以完成体位评估、康复训练、形体矫正、软组织修复、特殊人群训练等内容。
而这门教练职业的范畴,已经覆盖了维基百科中physical therapy物理治疗的大部分概述,健身教练也成为了物理治疗处方设计、实操操作的实施者。
但由健身教练实施的物理治疗,所导致的损伤风险正不断发生。
「患上腰肌劳损,买私教课进行康复,康复到第二天都走不成路」的新闻并不少见,同样也有「4万请私教身体却受伤,私教推销再买一套更贵的康复课」。
相反,在健身业态更发达的美国,「不可涉及医疗」是健身教练职业准则中的明确规定。
在IDEA Personal Fitness Trainers’ Scope of Practic中提到,私人教练不可对用户,进行康复治疗、身体伤病改善、实施医疗诊断等任何医疗服务,甚至在NFPT的教练规范中指出,不可为用户提供手法治疗、按摩理疗等接触性服务。
■ IDEA Personal Fitness Trainers’ Scope of Practic
来源:ideafit
相反,各大健身教练CPT认证,聚焦于用户心肺耐力、肌力适能等健康体适能提升,以及协调、速度、爆发等运动适能的进阶,而考核的内容也更多从运动生理、基础解剖、运动计划等出发。
从业务范畴上来说,健身指导和物理治疗有本质差别,健身教练也不是物理治疗师。
健身教练,
不是物理治疗师
为什么健身教练,不是物理治疗师?需要从实操理念来阐述。
首先,物理治疗之「业」,和健身教练之「术」,并不匹配。
不同于训练弱侧肌群,强化体能弱势的理论,物理治疗需要不断进行临床推理Clinical Reasoning,得出病理成因。
在临床推理中常用的Clinical Reasoning Cycle,就包含了「评估假设」、「计划制定」、「治疗实施」、「再次评估」,物理治疗师往往要对实际执行中的线索,进行解读,以不断更新迭代诊疗计划。
■ Clinical Reasoning Cycle
来源:sciencedirect
但是,针对圆肩驼背等表象问题问题,就直接「上手」进行动态拉伸,是国内私教工作室、拉伸工作室常见的操作方式。
相反,提出了上下交叉综合症的Janda,就曾指出,物理治疗临床实施者应该找到并治疗疼痛的根源,而不是专注于疼痛表象。
简单来说,物理治疗的推理模式,就如同在「圆环轨道」中,不断滚动不停修正,既不是「哪疼就治哪」,也不是「哪弱就练哪」。
■ 上下交叉综合症
来源:jandaapproach
至于从实际案例来看,物理疼痛、心理变化,是进行推理的参照因素,也是物理治疗执行的依据。
比如,《中华物理医学与康复杂志》曾提到,在腰椎间盘突出症治疗中,出现「腿疼痛减轻、腰疼加重」现象,是「症状向心化」的体现,往往预示着疗效较好,也是评估腰椎间盘突出诊疗效果的指标之一。
除了物理疼痛以外,Fear-avoidance model很大程度阐明了,心理病也会导致物理病。这类患者没有功能障碍,却因心理认知问题,导致功能障碍的恶性循环,因此通常采用渐进性运动疗法,向患者证明并无障碍。
■ Fear-avoidance model
来源:physiopedia
另外,从某种程度上来说,局限的教练康复培训,难以满足基础知识储备,更难实现系统评估操作。
基础解剖、生理学,无法支撑无风险实操的实施,以及临床推理的流程的实现,而固定的头颈部、肩胛胸部、腰骶髋康复教学,也限制了康复计划制定。
举一个案例,针对斜方肌紧张这一现象,直接实施肌肉放松,而不考虑斜方肌代偿是由于颈部肌群无力的因素,会导致颈椎失去稳定性,甚至近端失衡也会增加远端肩关节的受伤概率。
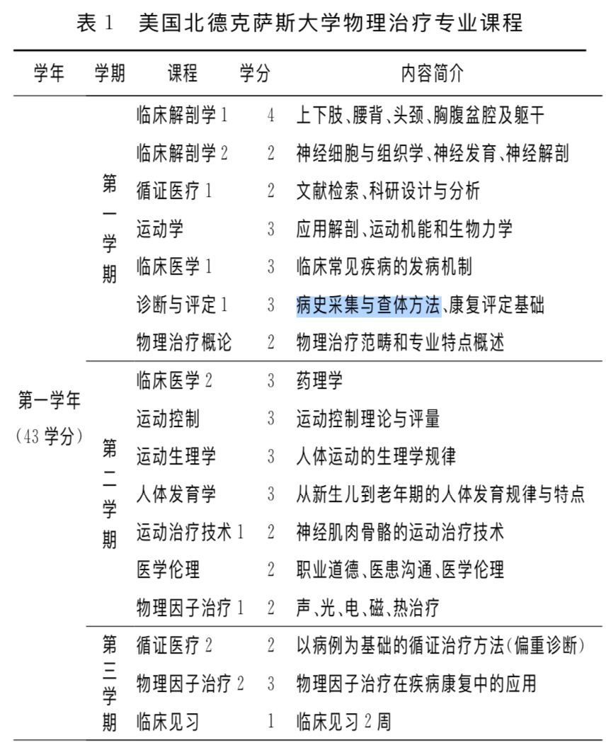
相较而言,仅以美国北德克萨斯大学物理治疗专业,第一学期的课程安排为例,包含了上下肢、胸腹盆腔、神经细胞、神经解剖的2门临床解剖学课程,同样,病史采集查体方法,以及文献检索、科研设计与分析,都是需要考核的内容。
■ 美国北德克萨斯大学物理治疗专业第一学年的课程
来源:《以临床为导向的美国物理治疗教育课程体系》
其次,在受教育时间方面,短则1周、10节课时的培训课程编排,也更像是一场「临阵磨枪」。
在线上点评平台搜索部分拉伸工作时发现,从业时间仅1-2年的教练,就已面向用户实施体态调整、康复训练的实操。
而只以临床实习作为对比,美国APTA规定,物理治疗临床教育至少需要30周,在匹兹堡大学DPT课程设置中第三学年,有夏秋春三个季节分别要总计要进行9个月的全职实习。
■ 线上点评平台
在培训内容差异之外,执业资格的考核,也明确划分物理治疗,和健身教练之间的界限。
以美国运动医学会ACSM为代表的认证机构为例,设有独立的CEP运动复健专业认证,以及RCEP运动复健医师专业认证,要获得这两者的认证前提,必须具备在医院或者诊所600-1200小时的临床工作经历。
而在中国,根据卫生人才网显示,体育学、运动康复、特殊教育等,属于非医学与卫生技术专业,原则上不可报考康复治疗师。
■ ACSM-CEP
物理治疗是治疗,
健身教学是训练
毫无疑问,物理治疗是一门医学治疗,而健身教练,更多专注于体能强健,两者的职业也有明确的安排分工。
通俗的来说,物理治疗师的职责在于恢复个人「能跑能跳」的能力,而健身教练的职责更多在于让「跑的更快、跳的更高」。
即使有康复理念支撑,健身教练这一职业,也应作为规避运动风险、及时发现运动损伤的角色,不能越级成为制定诊疗计划,实施诊疗的物理治疗师。
而就目前来说,教练成为物理治疗师,很大一部分商业导向为先,需要一定的监管介入。
「短时间拿到权威认证」,「一招一式解决病痛」似乎是更多教练希望借助学习物理治疗,提升续课率的主要因素,但是,不跨界应用,以及规避实操风险,甚至说不夸大培训效果,也是更多康复培训机构需要面对的。
更进一步来看,之所以过度追逐商业利益,也来自于亚健康人口的快速增长。如何培养物理治疗人才,以及培养合格机构在市场立足,也是一大值得探索的新命题。
■ 我国康复医师占比
根据中国市场调研在线数据,在2015年国内物理治疗产业市值为200亿人民币,而美国在2014年就已超过千亿元人民币,但是颈椎病、肩周炎、腰背痛却成为中国亚健康趋势。
可以看见,中国的物理治疗市场正处于萌芽期,而10年来,中国相继发布了鼓励社会办医的方案意见,以满足多元化医疗需求。
在人才方面,自卫生部制定《综合医院康复医学科基本标准》后,除了本科院校康复专业录取比例提升,也出现了对在职医务人员的康复培训激励政策。
但回到根本,和健身房将内容作为核心相同,如何把控物理治疗人才的从业基准,必定是未来需要面对的新问题。■ GYMSQUARE
-END-
欢迎给GymSquare精练公众号
标星🌟或「在看」
精练
GymSquare
与精益练习者,建设自由健身广场
GymSquare是一个原创的精品健身内容平台,
加入GymSquare种子用户群。
▽点击图片,查看往期