本文约 3000 字,阅读约需 5 分钟
视频版
太长不看
正规渠道购买的牛奶,适量喝(比如按照膳食指南的建议量)是不用担心的。
前两天我妈给我发了一个语音,是说我家亲戚有一个三岁多的小朋友(我的外甥),这两天他爸觉得孩子不应该喝牛奶,担心牛奶里有激素,问我是不是真的是这样。
先说结论:一般建议,孩子还是要喝奶的,学龄前儿童(2-5岁)每天应该喝350-500克的奶,再大一些的孩子(6-13岁)差不多每天300 克。尤其要提醒的是,青春期的孩子,由于正需要长高,需要更多的钙,牛奶可以多喝一些,比如喝个600g也是可以的。
但是以上说的这些并非绝对,如果有的人就是因为个人原因不能喝奶的话,一定要注意用其他方法补钙,另外还要额外多补充一些维生素D等等。
至于说牛奶里的激素,正规渠道购买且适量喝奶是不用担心的。为什么这么说呢?
什么是激素
激素是指动物体内特定的内分泌腺体所合成的一些化学物质,激素对动物自身的代谢、生长、发育、繁殖等方面是起到很重要的作用的。
如果说牛奶里有激素,那无非是两个途径产生的,一个是牛本身代谢产生的激素进入了牛奶,另外一个是,养牛的人为了一些目的,比如加快性成熟、增加产奶量等,给牛用了激素药物,而这些东西进入了牛奶。
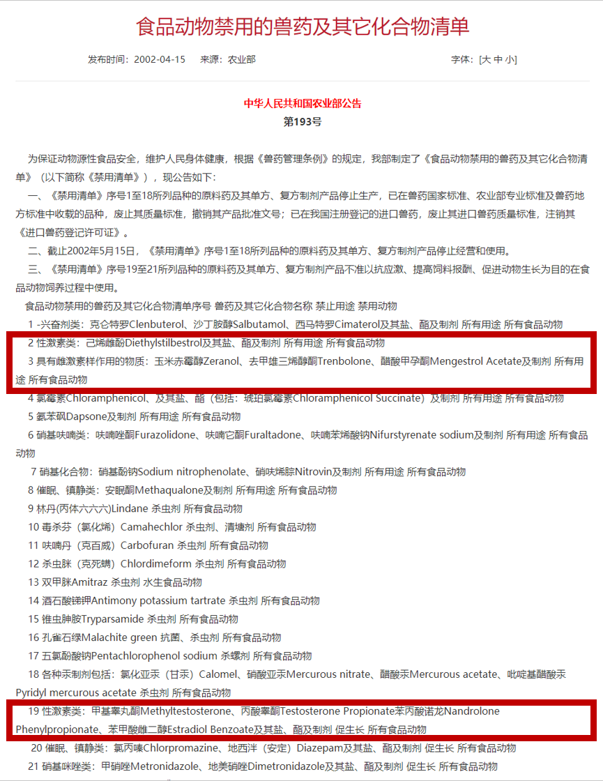
我国禁用激素类药物
对于人为添加激素这方面,我国农业部多次修订、发布《食品动物禁用的兽药及其他化合物清单》,公布属于食品动物禁用的药物,其中明确写着包括性激素类药物、具有雌激素样作用的物质等,生产、经营和使用这些药物也都属于违法行为。
因此从正规大厂家购买的牛奶,这方面的风险是很低的。
至于不明来源的散装奶,最好别买。
牛生长激素
有一种典型的可能用在奶牛身上的是牛生长激素(bGH),它是牛脑垂体前叶嗜酸性细胞分泌的一种有调节生长和催乳功能的蛋白质。
正式因为看中了这种物质的催乳效果,有人想到了把它用于畜牧业,来提高奶牛的产奶量。但是这个东西一开始只能从死牛体内提取,这成本显然是巨大的,因此美国的一些科学家从上世纪70年代起尝试利用基因工程技术制造牛生长激素,在上世纪80年代末左右实现了重组牛生长激素(rbGH)的量产,被美国FDA批准后,快速地用到了大量奶牛的身上。
美国食品与药品管理局(FDA)、世界卫生组织与联合国粮农组织的食品添加剂联合专家委员会(JECFA)认为使用了重组牛生长激素的牛奶是安全的。
可疑致癌物质IGF-1
重组牛生长激素的蛋白质结构会在我们的消化过程中被分解,所以它本身对人的健康被认为是没有影响的。但是,使用重组牛生长激素会使牛奶中的可疑致癌物质———IGF-1 的含量有所增加,这也是它被诟病的一个原因。
IGF-1全称是类胰岛素样生长因子1,IGF-1与癌症确实有一定的关系,但是否致癌还有争议,正常使用重组牛生长激素的牛奶IGF-1平均增加的幅度很小,相比于人体内自然合成IGF-1的量微乎其微,而且IGF-1在加热、消化后也不具备生物学活性。
另外有研究表明重组牛生长激素的使用会提高奶牛患乳房炎的概率,而这又会增加抗生素的用量,从而有可能间接对人产生不利影响。
我国禁用
但说了这么多,其实我们也不用去担心到底安不安全了,因为重组牛生长激素在我国是禁用的。
我记得10年前我去美国,经常会看到有一些产品上会标注没有使用生长激素,类似于一些产品标识无添加是一个效果,而国内是一律禁用的,所以你也看不到这样的标识。
牛自身产生的激素
牛自身产生的一些激素确实也有少量会存在于牛奶中,牛奶对于牛来说其实是给幼崽的食物,些少量激素对于小牛的生长发育是有积极作用的。但这个量很小,对人不会产生什么影响。
消化系统的破坏作用
我们喝牛奶的时候,经过加热以及消化系统的消化过程,也会破坏掉不少激素的活性,因此对人的影响就进一步减小了。
抗生素
另外还有一个大家会担心的是抗生素。奶牛确实可能会用抗生素治疗乳房炎,但是这方面我国是有严格标准的,2013年以来鲜有抗生素残留超标的报道。
牛奶的营养价值
再来说说为什么要喝奶。奶制品是天然食物中难以替代的良好钙来源,量多且好吸收,还有优质蛋白、部分维生素和矿物质。
中国居民膳食指南建议每人每天摄入300-500g奶及奶制品,300g左右的奶可以给我们提供如下的营养:
可以看出来,其实在一天的营养中,奶还是一个比较重要的部分。
奶制品不仅含有足够的钙,还含有丰富的促钙吸收因子,其中的钙能达到稳定吸收而受其他条件影响较小,比如有研究表明,即使在身体状况较差,比如胃酸缺乏或者维生素D不足的情况下,奶制品中的钙仍能维持吸收率 [4-5]。
而我国居民又平均钙摄入不足,根据《中国居民营养与慢性病状况报告(2020年)》,我国18至59岁成年人每日钙摄入量为328.3毫克,而成人推荐量是每天800毫克,只达到了推荐量的41%,缺口还挺大的,不建议轻易放弃奶制品。
乳糖不耐怎么办?
乳糖酶缺乏是大家喝奶不适的常见原因,乳糖酶缺乏(LD)在汉族人群中发生率高75%~95·7%,也就是大多数人都会有[6]。
但乳糖不耐受不等于就不能喝奶了,即使乳糖不耐,也能照常吸收奶里的钙。你可以选择低乳糖或者零乳糖的奶制品,或者少量多次喝奶,给肠道充足的时间,让少量的乳糖酶去慢慢地消化乳糖,就不会出现不适的症状。也可以吃饭时喝奶,因为有其他食物,你的胃排空时间会延长,从而也使得肠道有更多的时间来分解乳糖。
不过当然,如果有肠应激综合征、溃疡性结肠炎或者乳糖不耐受非常严重(喝一口牛奶都会腹泻)的人,喝牛奶诱发腹泻可能加重病情,那就算了。
实在不喝奶怎么办?
如果实在不喝奶,可以尝试钙补充剂或钙强化食物。
强化钙的食品可能会加入乳矿物盐、碳酸钙、磷酸三钙等等成分,这些成分单独大剂量摄入可能吸收率确实不高,但如果加入一个比较好的体系(比如奶制品),吸收率就能变高许多,这也是强化食品的优势之一。
深色叶菜、部分坚果、部分豆制品和海产品钙含量也挺高,但还要考虑吸收率,以及这些食物带来的额外热量和其他问题。
最后,别忘了补充维生素D。
都看到这里啦,点赞/在看/分享一下吧