点击蓝字关注我们
“航班提前取消留在原地还有住处,
航班临时取消我们该去何去何从?”
3月19日国航回国航班提前一天“紧急取消”
超过200人滞留奥地利维也纳
事情还没得到妥善处理
又发生了“更离谱”的滞留事件
3月27日瑞士航空回国航班LX188
起飞前10分钟通知临时取消
图片来源AeroTime Hub
3月27日
瑞航苏黎世回国航班紧急取消
原计划于3月27日起飞,从瑞士苏黎世飞往上海的LX188航班因运行原因(Operational reason)现场临时取消。
与上一次奥地利维也纳提前一天取消航班相比,此次瑞士航空的回国航班可以说是“惊呆了”—— 登机前十分钟宣布航班取消,亲眼看着“飞机滑走”。
图片来源网络@R2grace
图片来源Weibo@JBJBPRO
据悉,计划搭乘LX188航班的200余名乘客不仅仅来自瑞士各地,还有来自欧洲各国原本计划经瑞士转机回国的旅客。
其中100多人从巴西飞了10个小时来瑞士转机回国,航班取消后被告知,必须回巴西改签航班。
图片来源网络
图片来源Weibo@郭晟Carson
另外,该航班上的乘客不仅仅有年轻的在校留学生,还有行动极不方便的孕妇,签证过期无法返回始发地的毕业留学生,带着小孩想要回国团聚的妈妈,还有年迈体弱无法折腾的老人。
登机前,每一位乘客都严格配合了疫情防控需求,提前居家隔离,进行各项核酸与抗体检测,获得双国双程绿码。
图片来源Weibo@JBJBPRO
Omicron变种导致的疫情浪潮、欧洲回国多条航线大规模熔断、俄乌冲突导致的航线变动、国内疫情反弹,入境防控审核要求收紧... 现在回国已经是“难上加难”。
对于航班的突然取消,对于每一个乘客都是晴天霹雳般的重击。
图片来源Weibo@鲜香肉味条
一位妈妈在航班取消后,写下自己独自带着两个孩子在疫情期间失去丈夫、买到此班航班的艰难历程:
图片来源Weibo@鲜香肉味条
近两个月以来,颈长报道了三则因核酸检测、公告安全导致的运行问题而临时取消滞留的新闻。相信许多小伙伴都已经可以理解,好不容易买到一张高额回国航班机票,但却只能被临时取消,不知所措的痛苦。
图片来源网络
目前现状困难
来自滞留者的诉求
事情发生之后,大家第一时间尝试联系航空公司、机场、中国驻瑞士使馆等,希望得到紧急处理方案。
据现场小伙伴们的发文,在航班取消多次询问无果后,终于来了一位苏黎世机场的中国负责人。
图片来源Weibo@鲜香肉味条
这位负责人却给出了“离谱的处理方式”:
图片来源Weibo@鲜香肉味条
就这样,滞留的200余名回国人员坐在机场大厅里面。因为害怕感染,已经近三十个小时没有摘过口罩,没有吃任何东⻄。只能在机场席地而坐,或打地铺过夜。
图片来源Weibo@若琳Caroline/@山到海
据悉,中国驻苏黎世领事馆在当地时间28日凌晨抵达机场,为滞留人员提供食物、水及其它基本生活用品,且表示会就此事与瑞士航班进行沟通交涉。
图片来源Weibo@Jiawei-CS
据滞留小伙伴发文总结, 目前大家所面临的现状是
1. 许多学生的签证,brp等信息过期,最重要的是在始发国的房子,银行卡等都已经该取消的取消了;
2. 所有人都购买了高额的机票,提前自费做了核酸检测,身心疲惫的飞到了中转国,却在登机前20min临时取消;
3. 航司目前给出的答复就是无权限更改落地。现场打过中国领事馆电话后得到答复:“尊重瑞航的一切决定”。
4. 滞留机场人群中包括孕妇,小孩,还有许多始发国来自巴西,用了大半积蓄买到回国机票的人。
图片来源网络
关于现场所有乘客一致的诉求
1. 希望中国驻瑞士使馆可以前往现场协调安排,尽快根据特殊情况给出解决方案;
2. 协调国内机场的安排更改落地,后续一切费用包括隔离,三餐等愿意自费。
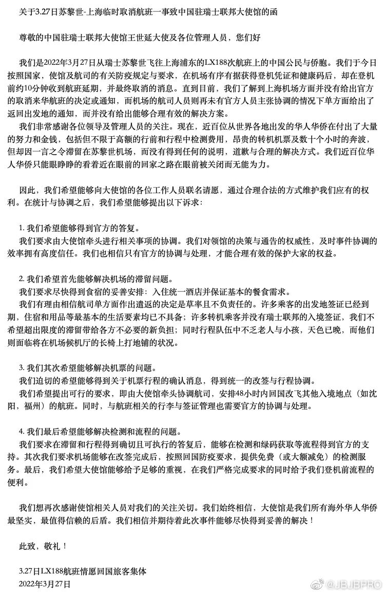
滞留的200余名回国人员联名给大使馆写了一封信:
图片来源Weibo@JBJBPRO
截止颈长发文,瑞士驻华大使馆表示,该航班滞留原因为目的地(上海)疫情防控,希望得到问题尽快得到解决。
图片来源Weibo@瑞士驻华大使馆
转机航班信息
其他回国航班变动
于此同时,受中国上海疫情管控影响,3月28日(周一)汉莎航空、瑞士航空飞往上海的航班均已显示取消状态。
图片来源网络
因近日国内疫情反弹
尤其是 上海疫情管控
预计会对转机回国航线有所影响
转机小伙伴们
一定随时关注航班信息
Good Luck!
颈长希望可以给到大家
满满的正能量和爱
后续事件也将持续更新
希望大家的问题可以尽快解决
早日安全回国!
更多精彩内容请点击下方标题