本文是《美国观察》栏目推出的第32篇文章,从《美韩领导人联合声明》出发,分析了拜登任内美韩同盟“印太区域观”的变化与沿革。
本文作者:杨晏乙,山东大学东北亚学院本科生,山东大学国际问题研究院科研助理
本文作者:巩浩宇,山东大学东北亚学院本科生,山东大学国际问题研究院科研助理
本文为山东大学2022年大学生科研训练计划项目“绿色‘一带一路’视阈下中日韩海外基建倡议的竞争与合作对接——基于大数据的海外基建政治经济学研究”阶段性成果(项目编号:202210422009)。
2022年5月20日至24日,美国总统拜登开启任内首次“印太之行”。此次出访的主要议程包括寻求美日韩同盟对“印太经济框架”(IPEF)的支持以及出席美日印澳“四方安全对话”(Quad)领导人峰会。可见,拜登意在通过继续塑造“印太地区”的同盟体系以实施“印太战略”。随着美韩同盟即将步入70年,拜登选择韩国作为此行首站意义重大,美韩同盟“印太区域观”的重要性日益显现。
在同盟体系内,大国和小国的国际区域观存在相互塑造的特征,美韩同盟的“印太区域观”已经互塑形成。两国于2021年与2022年发布的《美韩领导人联合声明》(以下简称《声明》)是拜登任内美韩同盟的标志性文件,能够体现同盟的“印太区域观”。因此,本文以两份《声明》为主要对象,尝试从中分析拜登任内美韩同盟“印太区域观”的特征、变化及其影响。
一、稳中有变:两份《声明》折射的美韩同盟“印太区域观”
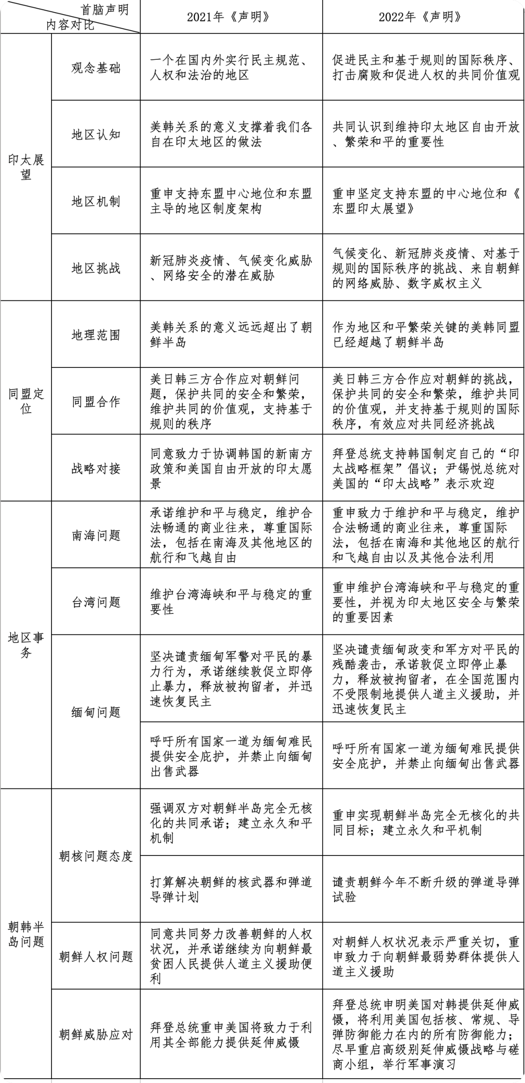
2021年《声明》为时任韩国总统文在寅访美期间两国首脑会谈的成果性文件,会谈系拜登执政以来两国领导人的首次会晤。一年后的同一日,拜登总统访韩,同新任韩国总统尹锡悦举行会谈,会后发表了2022年《声明》。对比分析拜登任内两份《声明》涉及“印太地区”的内容(详见附录),可以发现两年间美韩同盟的“印太区域观”稳中有变,其中有四个方面尤其值得关注。
地区认知方面,拜登任内的美韩同盟始终将“民主、人权和基于规则的国际秩序”视为“印太”重要的观念性要素,认为一个繁荣、开放、自由的“印太”对美韩同盟的共同利益十分重要,但同2021年美韩同盟协调各自的“印太地区”行动路径相比,2022年美韩同盟共同认识到“维持‘印太’自由开放、繁荣和平”的重要性。[2]
地区机制方面,拜登任内两份《声明》都强调美韩同盟在“印太”的行动是基于支持东盟在该区域的中心地位,将此视为同盟“印太区域观”必须遵循的“政治正确”。2021年《声明》中提到,美韩同盟支持东盟主导地区机制,[3]但2022年《声明》则以更宏观和模棱两可的方式表明美韩同盟对东盟《印太展望》的支持。
同盟定位方面,拜登任内的美韩同盟并非仅囿于朝鲜半岛,还在该地区内积极发挥美日韩三边同盟在应对朝鲜问题、保护共同的安全和繁荣、维护共同的价值观和支持基于规则的国际秩序等方面的作用。[4]值得注意的是,尹锡悦时期美韩同盟的战略对接也从“印太展望”对接“新南方政策”进一步发展至推进两国“印太战略”对接。[5]
朝鲜半岛问题方面,美韩同盟保持着实现朝鲜半岛完全无核化的共同承诺和建立半岛永久和平机制的共同愿景。不过,随着韩国进入保守党执政周期,2022年《声明》中的涉朝内容更具敌意。不仅在人权问题和朝核问题上言辞更加激烈,更是将网络威胁的来源确定为朝鲜,将美韩延伸威慑的全部能力具象为核武器、常规武器、导弹防御能力和重启联合军演。
整体而言,美韩同盟的“印太区域观”逐渐趋同,从过去更多以本国为主体的“印太”认知观,转向更多以同盟为主体来确定“印太”内涵与认知“印太”事务。
二、内外作用:美韩同盟“印太区域观”趋同的动因分析
当前,美韩同盟“印太区域观”趋同是国内国际因素相互作用的结果。总体来说,美韩同盟认为俄乌冲突在地区层面造成了多方位的重大挑战,并将“民主对阵威权”的二元认知模式运用于“印太”,美韩逐渐开始以意识形态为基调,协调同盟在该地区的政治议程。
第一,俄乌危机下,美韩同盟凝聚力大幅提升。具体而言,一是美韩同盟将俄乌冲突视为对“基于规则的国际秩序”的重大挑战,同盟统合“印太区域观”是提升同盟凝聚力以应对俄乌危机波及“印太”地区的重要体现。二是朝鲜在此次冲突中支持俄罗斯,并且逐步恢复短程弹道导弹试射,无论是出于对俄朝的镜像认知还是朝鲜潜在的安全威胁,都需要一个更具凝聚力的美韩同盟共同应对。三是俄乌危机引发的油价波动和能源危机外溢扩散至“印太”地区,并同其他非传统安全问题产生连锁反应,与之直接相关的经济安全和气候治理等地区议题亟需美日韩同盟合作应对。
第二,美国自身有推动“印太战略”和修复领导力的需要。拜登政府执政后,力求解决特朗普主义在同盟体系和地区机制中残留的政治遗产,修复对同盟体系的领导力。在美国将中国视为战略竞争对手的背景下,拜登政府将调整美韩同盟“印太区域观”作为贯彻其“印太战略”的重要支撑,以此实现对华战略包围和封锁。此外,拜登还希望借美韩同盟更加积极推动IPEF以对冲在美国“退群时代”地区国家通过的《全面与进步跨太平洋伙伴关系协定》(CPTPP)和《区域全面经济伙伴关系协定》(RCEP),夺回美国在“印太”地区合作机制的主导地位。
第三,韩国保守党执政后,韩国对外政策也向“亲美”调整。倚重同盟关系、强调意识形态是韩国保守势力外交及其安全思想的基础和“底色”,[6]尹锡悦所在的国民力量党执掌韩国后调整了对外政策偏向。大国关系方面,尹锡悦政府挣脱“安美经中”框架,将韩美关系上升为“全面战略同盟”,加强同美国在安保防卫、高新技术、第三方市场等领域的合作。[7]同时为中韩关系增加“相互尊重”的前提基础,认为在文在寅政府时期,韩国没有得到中国的“平等对待”,尹锡悦政府将致力于降低对华经济依赖程度和打破“三不”政策(不加入美国反导体系、不将韩美日安全合作发展成三方军事同盟、不追加部署“萨德”系统)对国防主权的限制承诺。韩朝关系方面,尹锡悦政府重拾强化对朝遏制路线,重启韩美延伸威慑战略协商机制(EDSCG),并举行“延伸威慑手段运用”演习(TTX)以减少地区局势变动带来的不安全感。
三、美韩同盟“印太区域观”对地区局势的影响
第一,新的地区形势使得地区国家在中美战略竞争中奉行对冲战略的政策空间面临挤压。随着韩国打破“安美经中”政策惯性,美日韩同盟在东北亚地区进一步统一步调。俄乌冲突持续与IPEF出台的背景下,东南亚国家更加直面在中美间“选边”的压力。[8]
第二,地区合作机制碎片化风险增加。为推动美国主导区域合作机制,2022年美韩《声明》中对东盟主导地位的模糊化处理,实际是降低了对东盟地区机制主导地位的认同和支持。以地区经合机制为例,未来 IPEF、RCEP和CPTPP或呈三足鼎立的竞合态势,“意大利面碗效应”将限制区域机制的效力,“印太”地区区域治理失灵的风险有所增大。
第三,美韩同盟的地区优先项排序重组影响地区事务进程。美韩同盟不再优先处理朝鲜半岛问题,而本着逐渐趋同的“印太区域观”对其他事务指手画脚。如在南海问题上要求保障自由飞行与通航,将人权问题作为重点议题,对朝鲜和缅甸施压等。[9]这意味着在朝鲜半岛安全问题悬而未决的情况下,韩美同盟正在更大范围地介入地区内其他事务。若此,半岛问题既不能得到韩美同盟优先解决,又可能同其他事务相互联系和制约,导致地区不稳定性与不确定性增加。
第四,地区合作领域偏好受影响。美国在地区合作偏好发生变化,重点关注气变与减排、能源安全与新能源、区域供应链稳定、重要新兴科技合作、太空与网络安全、以新冠疫情为代表的传染性疾病预防等议题。[10]其中部分议题同地区发展中国家首要任务存在不同程度的错位,这些国家在与美国的合作过程中或多或少地需要做出让步与妥协。
四、结语
通过对比拜登政府任内的两份《美韩领导人联合声明》中涉及“印太”地区的内容,可以发现两年间美韩同盟“印太区域观”的具体内涵呈现出稳中有变、趋向统一的总体特征。这是印太局势变化和同盟内部调整相互作用的结果,而美韩同盟“印太区域观”的变化势必引发一系列区域变化,美韩同盟未来将在该地区扮演何种角色值得持续跟踪关注。
附录:拜登任内两份《声明》涉“印太区域观”具体内容对照表
编:王叶湑 审:孙成昊
(本文仅代表作者个人观点,与清华大学战略与安全研究中心立场无关。引用、转载请注明出处。)