请点击上方蓝色字体“邹生书数学”,订阅本微信公众号;
请点击右上角的“…”,发送给朋友或分享到朋友圈。
公众号“邹生书数学”创建于2018年8月28日。
开号宗旨:为热爱学习和研究的高中数学教师和教研员搭建学习交流平台,提升教学能力,促进专业发展。本公众号致力传播数学文化,发表教研成果,交流教学经验,探讨数学问题,展示解题方法,分享教学资源,为服务高中教学作贡献。
邹生书,男,1962年12月出生,中学数学高级教师。主要从事高中数学教学、高中数学解题研究和探究性学习等。从2007年8月到2018年8月,在《数学通讯》《数学教学》《中学数学》《中学数学教学》等,二十多种学术期刊上发表解题和探究性学习文章300余篇。
公众号“邹生书数学”诚请高中数学教师、教研员和热爱数学的朋友不吝赐稿。来稿请注明真实姓名、工作单位和联系方式,一般只接受word文档格式的电子稿件,文稿请认真审查,防止错漏,文责自负。
投稿邮箱:zoushengshu@163.com;
投稿微信号:13297228197。
本公众号对优秀作者和名师实行“双推学习”,在分享文章的同时推介作者简历,让读者朋友更好的了解作者的研究成果和研究方向,以便进一步研读作者的相关文章。
欢迎转载本公众号文章,转载请注明:
“文章来源:邹生书数学”等字样。
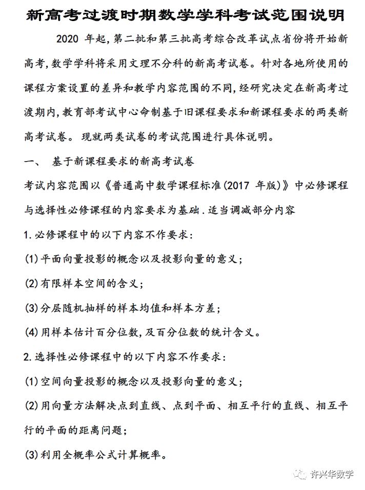
2020年最新高考过渡时期数学学科考试范围说明(教育部文件)
转自 :许兴华数学
长按或扫描二维码关注本公众号!
近期好文荐读:
2020高考命题组已经确定,披露2020高考命题步骤和方向的变化!
高三学霸被5所世界名校录取, 奖金30万! 背后真相太残酷...
经典回顾——1978年与1979年的全国高考数学理科试卷~做做看,你能考多少分?
曹凤山:年年考向量 岁岁数与形 ———浙江省自主命题以来向量试题特点评析
教育厅新规: 高中禁止一切补课, 晚10点必须熄灯...但是高考会更轻松吗?
一位高三家长的演讲火了!人生很长,不必慌张。你未长大,我要担当。
一位高三家长的演讲火了!人生很长,不必慌张。你未长大,我要担当。
一生只有43年,喜欢泡妹打架,却凭借一篇文章震惊世界,跻身一流数学家
史上最变态高考数学题,让99%的考生献上膝盖,看完我惊了......
魏立国——不等式e^x ≥ x+1和+ln(x+1)≤X的应用
【博学多才】筷子夹汤圆,夹出一个美丽的"蒙日圆",真是太神奇了!!!
【美不胜收】求解动点轨迹方程的的七种解法------全方位,无死角!!!
洪一平、 杨飞、邹生书——解答一道以椭圆为载体的轨迹方程与面积最值征解难题
单壿、石中海、赵春等:一道莫斯科绝对值最小值高考题的解法研究文章荟萃