作者:徐伟琴 岑逾豪 编辑:学妹
摘要:
关键词:读博意愿;扎根理论;影响机制;理性考量;
问题的提出
博士研究生教育是国民教育的顶端,是国家核心竞争力的重要体现。[1]随着博士招生规模的迅速扩大,进一步提高博士生培养质量已成为我国研究生教育改革面临的迫切任务之一。我国政府历来重视博士生的选拔和培养工作,《国家中长期教育改革和发展规划纲要(2010-2020年)》明确提出,要“加强管理,不断提高研究生特别是博士生培养质量”[2]。但近些年来,网络媒体上频频爆出申请读博者自愿放弃拟录取资格、高校“批量”清退不合格博士生、博士生因不堪学业压力而主动退学甚至自杀等消息。[3,4,5,6]与此同时,高校博士生延期毕业现象也越来越普遍,根据2017年度“全国博士生离校调查”数据,我国博士生的平均延期率高达39.68%。[7]尽管一定比例的流失率和延期毕业率有利于提高博士生整体质量,但如果某所高校或院系的博士生流失率和延期毕业率长期保持较高水平,往往对博士生个体、家庭、高校造成严重影响并带来社会公共资源的多重浪费。
申请者的入学动机被认为是关系博士生教育质量的关键因素,由动机引发的学术态度影响了博士生的学术成就以及博士教育的学业周期、耗损率和完成率等,进而深刻影响着博士生的培养质量。[8]那么,哪些因素影响个体的读博意愿?这些因素是如何左右个体读博意愿的?研究这些问题不仅有利于帮助硕士研究生正确面对升学和就业,进而作出合适的选择,也有利于提高我国博士生的培养质量,实现教育资源利用效益的最大化。当前,国外许多学者关注到家庭背景、院校类型、师生互动、重要他人、职业发展需要、内部动机等因素对个体读博意愿的影响[9,10,11,12,13],但国内关于个体教育期望的研究多停留在大学或大学前阶段,仅有少数学者关注到硕士生读博意愿的影响因素[14,15,16]。有鉴于此,本研究试图借助扎根理论探讨硕士生读博意愿的影响因素及其作用机制,以期为减少博士生因学术志趣和能力不足而导致的“延期毕业”、“弃学”、“厌学”、“退学”等现象提供参考。
研究设计
1.研究方法
当前,学术界关于硕士生读博意愿的研究较少,且已有研究对硕士生读博意愿影响因素的看法存在较大差异。在这种核心变量范畴难以确定的情况下,采用定量方法探索硕士生读博意愿的影响因素及其作用机制的可行性较差。因此,本研究运用扎根理论对硕士生读博意愿的影响因素进行分析。扎根理论是一种从下往上建立实质理论的方法,研究者在研究前未作任何理论假设,秉持开放的态度对一手资料进行经验概括,在此基础上寻找反映社会现象的核心概念,并通过概念间的联系构建起相关的社会理论。[17]这种从资料中产生的理论注重发现逻辑而非验证逻辑,与本研究要开展的探索性工作相吻合,有利于深入剖析硕士生读博意愿背后的复杂影响机制。
2.数据来源
本研究的数据来源于两部分,主要数据来源于一对一半结构化访谈资料。2020年11月至2021年2月,研究者根据最大差异原则选取并访谈了17名研究对象(包括在校和已毕业研究生)。其中,11名访谈对象硕士阶段就读于世界一流大学建设高校,3名访谈对象硕士阶段就读于一流学科建设高校,2名访谈对象硕士阶段就读于国内其他高校,1名访谈对象硕士阶段就读于国外高校。访谈主要围绕以下几个方面的问题进行:其一,你什么时候决定读博或不读博,当时为什么这样选择;其二,在求学过程中,有哪些重要的人或经历对你的读博意愿产生了影响;其三,家庭背景对你的读博意愿产生了怎样的影响;其四,除以上因素外,还有什么因素对你的读博意愿产生了影响。每次访谈大约耗时40-60分钟。本研究遵守“尊重、行善不伤害和公平正义”的原则[18],对受访者隐私的保密贯穿研究的全过程。
本研究另外一部分数据来源于新浪微博超级话题(简称超话)。超话是新浪微博推出的将话题模式和社区属性相结合的网络产品,通过沉淀关联话题的优质内容,聚集具有相同兴趣的“趣缘群体”。[19]微博超话“pitd互助”和“pitd树洞”均聚焦硕士生升学道路的选择问题,二者的累积阅读量已超过30亿人次。许多硕士生以匿名帖的形式对自己家庭背景、求学经历以及毕业去向的利弊考量进行了细致描述,从而希望寻求网友的合理建议。这些匿名帖背后实际反映了硕士生个体对是否应读博的思考,故而对本研究有极大的参考价值。因此,本研究结合需要从中挑选了16份表述完整且较典型的匿名帖(共12279字,发帖时间为2020年1-12月),将其作为补充研究材料进行分析。在这16名发帖者中,有8人硕士阶段就读于“双一流”建设高校,2人硕士阶段就读于中国科学院,2人硕士阶段就读于国外的高校,2人硕士阶段就读于国内其他高校,2人未透露硕士阶段高校的信息。在以上所有33个研究对象中,本研究随机选取了8个对象的访谈资料或匿名帖,用于后续的理论饱和度检验。研究对象的基本信息见表1。
1.编码策略
(1)开放式编码(一级编码)。
开放式编码(open coding)是将原始访谈资料打散开来、分别赋予概念,再以新的方式组合起来的操作过程,其主要目的在于发展概念和提炼范畴。[20]本研究对25个研究对象的文本资料逐句予以编码、贴标签,然后在此基础上将原始资料逐步进行概念化和范畴化。经过反复的比较、整合与归纳,本研究共提炼出51个初始概念,然后在此基础上进一步将存在交叉的初始概念归纳压缩为15个初始范畴,即成功入学期望值、如期毕业期望值、成功求职期望值、读博沉没成本、读博预期成本、读博职业收益、读博非职业收益、学术潜能、心理偏好、心理焦虑、家庭环境、培养环境、社会环境、重要他人的主观态度、重要他人的客观条件、重要他人的自我选择。如表2所示,这15个范畴就是硕士生读博意愿的影响因素。
(2)主轴编码(二级编码)。
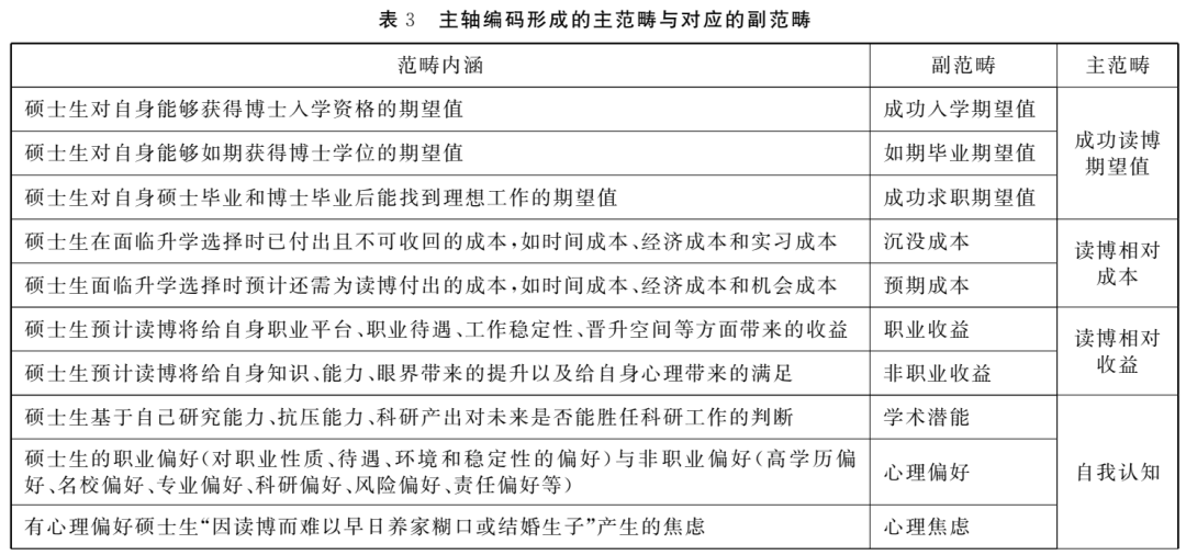
主轴编码(axial coding)是在开放式编码基础上对数据的进一步分析,其主要任务是分辨出主范畴和副范畴,发现并建立各范畴之间的联系。[20]本研究将开放式编码得到的15个范畴进行归纳,最终形成6个主范畴,分别为成功读博期望值、读博相对成本、读博相对收益、自我认知、重要环境、重要他人,见表3。
(3)选择性编码(三级编码)。
选择性编码(selective coding)是在主轴编码基础上的进一步精炼和整合,即从主副范畴中发展出“核心范畴”。相比其他范畴,核心范畴具有统领性,能将大部分研究结果囊括在一个比较宽泛的理论范围之内。[20]本研究在开放式编码和主轴编码的基础上,通过对成功读博期望值、读博相对成本、读博相对收益、自我认知、重要环境和重要他人六个主范畴之间关系的反复考察和分析,将核心范畴确定为“硕士生读博意愿的影响因素及其作用机制”。本研究主范畴之间的关系如图1所示。
2.模型阐释
通过前文的分析可发现,“理性考量-情境-意愿”模型能有效解释硕士生读博意愿的影响因素及其作用机制,以下结合访谈记录对其作具体解析。
(1)硕士生对升学的理性考量直接影响读博意愿。
硕士生的升学理性考量包括成功读博期望值及读博效价,二者均直接影响其读博意愿。
第一,成功读博期望值直接影响硕士生的读博意愿。对硕士生而言,成功读博不仅是成功入学,还意味着如期毕业并顺利找到理想的工作。通常情况下,成功入学期望值、如期毕业期望值、博士毕业后成功求职期望值正向影响硕士生读博意愿,硕士毕业后成功求职期望值负向影响硕士生读博意愿。其中,在成功入学期望值方面,硕士生在评估成功入学可能性时往往会关注自己本科和硕士阶段的学校与专业平台以及取得的科研成果。较高水平的学校、专业平台以及较多的科研成果一方面可提高成功入学期望值,从而提高读博意愿;另一方面也可能产生“我硕士阶段的学校平台已经够好了,不需要再奔别的学校读博了”(A13)这样的想法,进而主动放弃读博。在如期毕业期望值方面,不同性格的硕士生持不同的态度,悲观者往往担心“面临延期非常久或不能毕业的状况”(B05),而乐观者则认为,“尽管毕业前的那段时间很痛苦,但并不会真的毕不了业”(A04)。在成功求职期望值方面,如果硕士生认为“本科和硕士毕业出来能找到的那些工作都不是自己想要的”(A01),则倾向于读博,反之则倾向于直接就业。
第二,读博效价直接影响硕士生的读博意愿。硕士生在计算读博效价时主要是比较读博相对于直接就业的成本和收益。读博相对成本包括沉没成本和预期成本,通常情况下前者正向影响硕士生读博意愿,后者负向影响硕士生读博意愿。具体而言,在沉没成本方面,如果硕士生已在学习和科研上花费了较多的时间和精力,往往会觉得“放弃读博有点浪费”(A10),从而产生较强的读博意愿;而如果硕士在读给家庭带来了较大的经济压力,则倾向于毕业后立即就业以缓解压力1。在预期成本方面,硕士生在面临升学选择时预估读博所需的时间成本、经济成本、心理成本、机会成本越低,他们越倾向于读博,反之则倾向于直接就业。值得一提的是,“直博可以省很多时间”(B16)是不少学生倾向于本科后直接攻读博士学位的重要原因。
读博相对收益包括职业收益和非职业收益。在职业收益方面,倾向于毕业后继续深造的硕士生看重的往往是博士毕业后“起薪比较高,且更有可能留在高校任教”(A05),相比其他工作,高校教师“工作环境好”(A14),“比较稳定和自由”(A06),“会有安家费或科研启动资金”(A10),“社会地位比进企业更高”(A06);倾向于毕业后直接就业的硕士生则往往认为“硕士毕业和博士毕业的收入差距不大,但硕士毕业生就业更为灵活,选择性更广”(A13)。在非职业收益方面,倾向于毕业后继续深造的硕士生看重的往往是读博“给自身知识、能力与眼界带来的提升”(A05),而倾向于毕业后直接就业的硕士生更看重“工作经验与资历的积累”(A13)。
(2)读博内外情境通过读博效价间接影响硕士生的读博意愿。
第一,读博内部情境对硕士生读博意愿的间接影响。影响硕士生读博意愿的内部情境主要是硕士生的自我认知。自我认知对硕士生读博意愿的间接影响经由三条路径。一是硕士生对自身学术潜能的认知会影响其对读博相对成本和收益的计算,进而影响读博意愿。例如,A17在接触一些研究之后,认为自身研究能力比较欠缺,“如果搞学术可能会比较痛苦”(预期心理成本高),所以最终未申请读博。二是硕士生心理偏好会影响其对读博相对成本和收益的计算,进而影响读博意愿。通常而言,如果硕士生“习惯了一直读书的感觉”(A10),“对读博和高学历有谜之执念”(B15),“希望去一所比自己本硕学校更知名的学校学习”(A05),“对做科研工作感兴趣”(A05),则倾向于硕士期间“将大量时间投入到学习和科研上去”(A05),即使预计未来读博会“很苦”(A01)、“压力很大”(A08),也往往觉得“这一切都是值得的”(A08)。三是硕士生心理焦虑会影响其对读博相对成本和收益的计算,进而影响读博意愿。读博往往意味着推迟进入劳动力市场的时间和婚育时间,那些渴望尽早“毕业赚钱,养家糊口”(A15)或“结婚生子”(B11)的硕士生往往倾向于在读期间尽可能多地参加实习和课外实践活动,为毕业后直接就业打下基础。
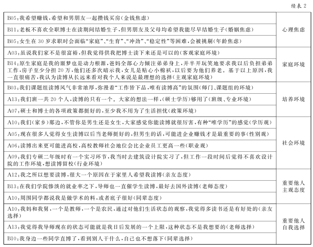
第二,读博外部情境对硕士生读博意愿的间接影响。影响硕士生读博意愿的外部情境因素包括重要情境和重要他人。重要情境对硕士生读博意愿的间接影响经由三条路径。一是家庭环境通过影响读博效价作用于硕士生读博意愿。例如,A03在谈及未来规划时说:“虽说我们家不是很富裕,但我觉得供我把博士学位读下来还是可以的。”从中可看出,相对优越的家庭条件使选择读博与否无须过于关注其经济成本,从而对读博意愿产生正面影响。二是培养环境通过影响读博效价作用于硕士生的读博意愿。例如,B03在硕士期间,课题组弥漫着的“工作皆下品,唯有读博高”的气氛,无形中提升了其对读博相对收益的期待,认为“读博会让我的未来有更好的保障,更加顺利”。三是社会环境通过影响读博效价作用于硕士生的读博意愿。例如,A10感知到家乡人对知识和文化的尊重,无形中提升了其读博相对收益预期,进而增强了读博意愿。
亲友、老师和同辈等重要他人对硕士生读博意愿产生间接影响也有两条路径。一是重要他人的主观态度影响硕士生的读博效价判断,进而影响读博意愿。例如,A06的硕导曾与其探讨了读博的利弊,使其认识到“读博对自己来说是个性价比较高的选择”,进而增强了读博意愿。二是重要他人的经历会影响硕士生对读博效价的判断,进而影响读博意愿。例如,A11在硕士毕业前专门拜访了多位已工作的学长,他们的经历加深了A11对读博成本与收益的认识,进而影响其读博意愿。
(3)读博效价和内外情境在成功读博期望值和读博意愿之间起调节作用。
第一,读博效价的调节作用。相比于认为读博性价较低的硕士生,成功读博期望值往往对认为读博性价比较高的硕士生的读博意愿影响更大。例如,A12渴望将来在高校获得一个教职,并深知博士学位是当前获取高校教职的敲门砖,因此,其在科研成果较少、成功获得博士入学资格概率较低的情况下依然优先准备申请读博;而A13则因“读博无法为自己获得理想收益”,选择在自身科研成果较多的情况下主动放弃读博申请。
第二,读博内部情境的调节作用。读博内部情境在成功读博期望值和读博意愿之间发挥调节作用主要有三条路径。一是在学术潜能方面,成功读博期望值往往对那些科研产出较少,但自身研究能力、抗压能力信心较强硕士生的读博意愿影响更大。例如,A09虽认为自己“科研成果和能力一般”,但仍然同时准备申请读博和找工作,在得知有机会被一所高校录取后,毅然决定停止找工作,专心申请读博。二是在心理偏好方面,成功读博期望值对高学历偏好、名校偏好和科研偏好较强硕士生的读博意愿影响更大;风险偏好较强的硕士生往往跟随自身兴趣直接“准备读博”(A03)或“准备找工作”(A13),风险偏好较弱的硕士生则倾向于“两边都准备着”(A09),从而确保“有个好去处”;责任偏好较强的硕士生在面临升学选择时不仅考虑读博给带来的成本与收益,还考虑读博给父母等重要他人带来的影响。三是在心理焦虑方面,成功读博期望值对金钱、结婚、生育焦虑感较弱硕士生的读博意愿影响更大。例如,A13在谈及读博打算时比其他受访者表现出更强的金钱焦虑,认为“赚钱要趁早”,因此,成功读博期望值对其决定是否读博影响不大。
第三,读博外部情境的调节作用。重要环境在成功读博期望值和读博意愿之间主要经由三条路径产生调节作用。一是家庭环境在成功读博期望值和读博意愿之间起调节作用。例如,B03尽管“英语比较好,发论文还算快”,也认为读博会让“未来有更好保障、更加顺利”,但一想到读博会让“父母再辛苦五年”,便又在是否读博这一问题上陷入纠结;而硕士期间科研成果较少但家庭经济条件较优越的A03在作决定时,更关心“自己能否有机会获得博士入学资格”。二是培养环境在成功读博期望值和读博意愿之间起调节作用。例如,A01在硕士期间一直负责导师的一项子课题,并在做课题中获得了成就感,得知导师有博士名额后,便毅然决定申请读博。三是社会环境在成功读博期望值和读博意愿之间起调节作用。例如,A06受社会环境影响,认为“读博出来更可能进高校,高校教师社会地位会比企业员工更高一些”,这正向调节了成功读博期望值和读博意愿之间的关系。
重要他人在成功读博期望值和读博意愿之间的调节作用主要经由两条路径。一是成功读博期望值往往对那些获重要他人支持、鼓励读博的硕士生的读博意愿影响更大。例如,A10因导师支持自己读博而觉得“信心倍增”,决定尽可能地争取读博机会。二是成功读博期望值往往对那些重要他人重视学历或鼓励以高学历获得理想生活的硕士生的读博意愿影响更大。例如,A10通过对比妈妈(小学教师)和舅舅(农民)的学历和生活状态,进一步坚定了继续读博的想法。
讨论与启示
本研究表明,成功读博期望值等六个主范畴对硕士生读博意愿存在显著影响。在此基础上,本研究探索性地构建了六个主范畴对硕士生读博意愿的影响作用机制模型(理性考量-情境-意愿模型)。该模型在一定程度上证实了弗鲁姆等人的期望理论,即人们从事某项活动所受激励力的大小取决于其对活动结果的价值评价(效价)和对完成该活动结果的可能性估计(期望值)。[24]与期望理论不同的是,本研究还从三个方面进行了拓展:一是个体期望(硕士生读博意愿)不仅受其对活动结果价值评价(读博效价)和完成该活动的可能性估计(成功读博期望值)的直接影响,还受到二者的交互影响。二是个体期望除受其对活动结果的价值评价和完成该活动的可能性估计的影响以外,还受到活动内外部情境(读博内外情境)的影响。三是探索了六个主范畴的形成机制和构成因子。其中,六个主范畴下的15个变量范畴及51个初始概念是通过扎根理论得出的特有结论,不仅丰富了硕士生读博意愿形成机制相关理论,也为我国高校研究生招生和培养工作的开展提供了针对性的策略建议。
1.重视硕士生学业生涯指导
已有研究指出,人的行为取决于其内在需要与周围环境,是两者相互作用的结果。[25]本研究借助扎根理论分析发现,硕士生的读博意愿与其所处内外部情境密切相关。内部情境和外部情境任何一方的错估,都可能导致硕士生形成不合理的学业和职业规划。为促进硕士生形成科学的学业与职业规划,朝着规划“合理发力”,有必要对硕士生加强学业生涯指导。从访谈结果看,目前培养单位和导师对硕士生学业生涯指导工作重视不足,在培养过程中将精力主要集中在知识和能力的提升上,而研究兴趣、抗压及抗挫折能力、心理偏好、心理焦虑、家庭环境、读博要求等对硕士生读博意愿产生深刻影响的重要因素却往往被忽视。因此,建议导师在与学生的交流过程中,一方面引导学生及时关注本专业硕士、博士的毕业要求及就业环境,树立合理的学历观和职业观;另一方面引导学生理性审视自身学术兴趣、抗压及抗挫折能力,明确自身的心理偏好和心理焦虑,在制定学业规划及职业规划之前综合考虑亲友、老师、同学等多方面的意见,避免因为“读书惯性”、“逃避工作”、“随大流”、“证明自己”等心理而作出不当选择。需要指出的是,导师是学生未来规划的引导者而非制定者,在与学生交流过程中应避免代替学生作出决定。
2.完善博士生招生录取机制
当前,高校在开展“申请-考核制”博士生招生过程中主要关注候选人的学术能力,而对其他方面关注较少。[26]本研究发现,除学术能力外,硕士生读博意愿还受到成功读博期望值、读博相对成本与收益、个人偏好与焦虑、重要环境、重要他人等因素影响。本研究基于访谈发现,部分硕士生在申请读博之前过于看重“成功入学概率”,忽略了学术兴趣、心理偏好与焦虑、家庭环境等因素,甚至为获得宝贵的入学资格采取一些功利性行为,在其成功入学以后,却发现自己对研究工作不感兴趣或无法胜任博士生科研工作,进而“厌学”甚至“退学”;还有部分硕士生将读博视为众多“出路”之一,当找到比读博更理想的“出路”(如一份理想的工作)时,极易做出“弃学”行为。不论是“弃学”、“厌学”还是“退学”,均会对个体、家庭造成严重影响并带来社会公共资源的多重浪费。因此,建议高校在发布博士招生简章时,配套发布学制、学费、住宿费和奖助学金、培养方案、导师简历等关键信息,帮助申请者明确读博成本、培养过程与可能收益,进而降低选择读博的盲目性。同时,高校还可通过专家推荐信、个人陈述等材料对申请者的性格特征(尤其是抗压能力和抗挫折能力)、研究经历等进行综合考察,并在面试环节结合申请者个人特征向其阐明读博可能面临的困难,帮助其进一步审视自身的读博意愿。
3.减轻学生对读博成本的担忧
博士生教育是教育体系“皇冠上的明珠”,其生源质量直接关系到国家创新能力的提升和创新潜力的释放,对我国经济社会转型发展具有至关重要的作用。[27]本研究发现,预期成本对硕士生读博意愿有显著影响,较高的时间成本、经济成本、心理成本与机会成本预期对读博意愿产生负面影响。这可能导致部分有较高学术兴趣和潜力的硕士生放弃读博而选择直接就业,不利于高校选拔优秀生源。为激发优质生源的读博意愿,有必要减轻学生对读博成本的担忧。为此,一要积极落实分流退出机制,完善博士生资格考试、中期考核和年度考核制度,对不适合继续攻读博士学位的学生及早采取“分流”或“退出”措施[28],这也倒逼导师“用心教学”、学生“潜心向学”,从而降低学生读博的时间成本。二要完善博士生奖助体系,以多源流生活保障措施、多样化奖优激励机制、多渠道资助补充方式完善“保障、激励、补充”三位一体的奖助机制[29],从而减轻学生读博的经济负担。三要实施弹性学制,适当放宽部分高延期毕业率专业学生的修业年限[30],以减轻延期毕业给学生造成的心理负担。四是有条件的高校可根据各专业在就业市场中的平均工资,适当提高“高薪专业”学生的生活补助,从而在一定程度上弥补其读博的机会成本。
需要指出的是,硕士生读博意愿的影响因素具有个体差异性,并非所有硕士生都受到上述全部因素的影响,同一因素对不同硕士生造成的影响大小甚至方向也是不同的,正由于这些差异,不同硕士生在面对未来的升学选择时都将经历独特的心理变化过程。
此外,本研究仍存在一些不足。一是部分研究资料来源于微博超话,研究者无法通过交流深入了解研究对象所处的真实教育情境及其“语言”背后隐含的一些想法,这在一定程度上影响了理论模型的准确性。二是读博意愿是一种变化的心理活动,随个体阅历和现实环境的改变而有所不同,本研究着重关注硕士生的读博意愿,对那些没有硕士生经历的读博申请者或硕士毕业后先工作再读博的个体而言,影响读博意愿的因素可能与本研究模型有所不同,未来可进一步对这些群体读博意愿的影响机制进行研究。三是本研究通过扎根理论建立了硕士生读博意愿影响机制模型,但相关结论未经过大样本数据的检验,在今后的研究中可考虑开发相应的量表,以大样本数据对该模型进行检验和完善。
点亮“在看”👇