点击“终码一生”,关注,置顶公众号
每日技术干货,第一时间送达!
1
背景
2
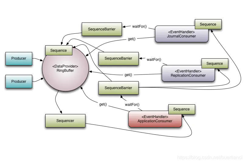
Disruptor介绍
Disruptor的github主页:https://github.com/LMAX-Exchange/disruptor
3
Disruptor 的核心概念
案例-demo
<dependency>
<groupId>com.lmax</groupId>
<artifactId>disruptor</artifactId>
<version>3.4.4</version>
</dependency>/**
* 消息体
*/
@Data
public class MessageModel {
private String message;
}public class HelloEventFactory implements EventFactory<MessageModel> {
@Override
public MessageModel newInstance() {
return new MessageModel();
}
}@Slf4j
public class HelloEventHandler implements EventHandler<MessageModel> {
@Override
public void onEvent(MessageModel event, long sequence, boolean endOfBatch) {
try {
//这里停止1000ms是为了确定消费消息是异步的
Thread.sleep(1000);
log.info("消费者处理消息开始");
if (event != null) {
log.info("消费者消费的信息是:{}",event);
}
} catch (Exception e) {
log.info("消费者处理消息失败");
}
log.info("消费者处理消息结束");
}
}/**
* 获取实例化对象
*/
@Component
public class BeanManager implements ApplicationContextAware {
private static ApplicationContext applicationContext = null;
@Override
public void setApplicationContext(ApplicationContext applicationContext) throws BeansException {
this.applicationContext = applicationContext;
}
public static ApplicationContext getApplicationContext() { return applicationContext; }
public static Object getBean(String name) {
return applicationContext.getBean(name);
}
public static <T> T getBean(Class<T> clazz) {
return applicationContext.getBean(clazz);
}
}@Configuration
public class MQManager {
@Bean("messageModel")
public RingBuffer<MessageModel> messageModelRingBuffer() {
//定义用于事件处理的线程池, Disruptor通过java.util.concurrent.ExecutorSerivce提供的线程来触发consumer的事件处理
ExecutorService executor = Executors.newFixedThreadPool(2);
//指定事件工厂
HelloEventFactory factory = new HelloEventFactory();
//指定ringbuffer字节大小,必须为2的N次方(能将求模运算转为位运算提高效率),否则将影响效率
int bufferSize = 1024 * 256;
//单线程模式,获取额外的性能
Disruptor<MessageModel> disruptor = new Disruptor<>(factory, bufferSize, executor,
ProducerType.SINGLE, new BlockingWaitStrategy());
//设置事件业务处理器---消费者
disruptor.handleEventsWith(new HelloEventHandler());
// 启动disruptor线程
disruptor.start();
//获取ringbuffer环,用于接取生产者生产的事件
RingBuffer<MessageModel> ringBuffer = disruptor.getRingBuffer();
return ringBuffer;
}
}public interface DisruptorMqService {
/**
* 消息
* @param message
*/
void sayHelloMq(String message);
}
@Slf4j
@Component
@Service
public class DisruptorMqServiceImpl implements DisruptorMqService {
@Autowired
private RingBuffer<MessageModel> messageModelRingBuffer;
@Override
public void sayHelloMq(String message) {
log.info("record the message: {}",message);
//获取下一个Event槽的下标
long sequence = messageModelRingBuffer.next();
try {
//给Event填充数据
MessageModel event = messageModelRingBuffer.get(sequence);
event.setMessage(message);
log.info("往消息队列中添加消息:{}", event);
} catch (Exception e) {
log.error("failed to add event to messageModelRingBuffer for : e = {},{}",e,e.getMessage());
} finally {
//发布Event,激活观察者去消费,将sequence传递给改消费者
//注意最后的publish方法必须放在finally中以确保必须得到调用;如果某个请求的sequence未被提交将会堵塞后续的发布操作或者其他的producer
messageModelRingBuffer.publish(sequence);
}
}
}@Slf4j
@RunWith(SpringRunner.class)
@SpringBootTest(classes = DemoApplication.class)
public class DemoApplicationTests {
@Autowired
private DisruptorMqService disruptorMqService;
/**
* 项目内部使用Disruptor做消息队列
* @throws Exception
*/
@Test
public void sayHelloMqTest() throws Exception{
disruptorMqService.sayHelloMq("消息到了,Hello world!");
log.info("消息队列已发送完毕");
//这里停止2000ms是为了确定是处理消息是异步的
Thread.sleep(2000);
}
}2020-04-05 14:31:18.543 INFO 7274 --- [ main] c.e.u.d.d.s.Impl.DisruptorMqServiceImpl : record the message: 消息到了,Hello world!
2020-04-05 14:31:18.545 INFO 7274 --- [ main] c.e.u.d.d.s.Impl.DisruptorMqServiceImpl : 往消息队列中添加消息:MessageModel(message=消息到了,Hello world!)
2020-04-05 14:31:18.545 INFO 7274 --- [ main] c.e.utils.demo.DemoApplicationTests : 消息队列已发送完毕
2020-04-05 14:31:19.547 INFO 7274 --- [pool-1-thread-1] c.e.u.d.disrupMq.mq.HelloEventHandler : 消费者处理消息开始
2020-04-05 14:31:19.547 INFO 7274 --- [pool-1-thread-1] c.e.u.d.disrupMq.mq.HelloEventHandler : 消费者消费的信息是:MessageModel(message=消息到了,Hello world!)
2020-04-05 14:31:19.547 INFO 7274 --- [pool-1-thread-1] c.e.u.d.disrupMq.mq.HelloEventHandler : 消费者处理消息结束5
总结
往期推荐