▲网上也很多相关疑问检索
课 程 介 绍
SketchUp草图大师
室内设计公司最常用的软件之一,它有着易学易用的优势,且模型库丰富建模效率高,也能处理异形或复杂的空间,但对于灯光设计来说,它几乎无法完成照明相关的计算。
DIALux evo
做灯光模拟和计算的第一把好手,但是建模痛苦,且很多异形空间根本无法完成。
1+1 > 2
高效实用操作为王
玩转图纸绘制与模拟
让灯光跃然纸上
▲使用DIALux evo计算出来的照度分布图片
▲使用DIALux evo导出来的报表,内容很丰富
化繁为简
解锁设计新花样
👇👇👇
扫码支付 300元 预约报名参加
(课程开课前5天,300元定金可无条件退款)
(距离开课不满5天,若无法参加课程,300元定金不退)
注:本费用含培训费、教材费、茶歇费,不含个人交通住宿餐饮费
名 师 引 路
刘 毅
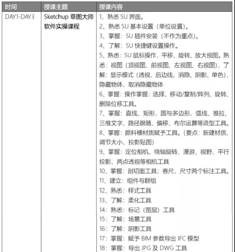
课 程 大 纲
课 程 价 值
No.1 从无到有,技能到手
针对无软件基础学员的SketchUp+DIALux evo软件操作与灯光设计应用课程;
No.2 学完就用,简单实用
课程实用性强,学完能够快速建模、出灯光效果图+照度计算图+回路图等满足日常工作需要;
No.3 双线结合,巩固保障
专业讲师5天全程辅导、助教老师协助学员进行软件实操练习;课后进行SU、DIALux evo6个月的线上课程复习,帮助课后巩固所学内容,吃透软件操作技能;
No.4 综合运用,针对性强
针对照明使用特点来教学,配合照明设计工作流程(先用SU快速建模,再导入DIALux evo布灯进行灯光效果模拟和专业照明计算);
No.5 认证证书,科学实惠
科学实惠的双组合课程内容设置,学习更有针对性、课程费用更优惠,毕业颁发德国DIAL证书+云知光结业证书。
SU草图大师+DIALux evo
照明设计软件实操训练营
10月20日开营
长按识别二维码,立即报名
👇👇👇
适用人群
one
希望了解更多行业知识的照明经销商
two
想学习更多实践案例的照明厂家
three
想提高更多技能打造影响力的室内设计师
four
渴望提高个人竞争力的照明设计师
five
对SketchUp/DIALux evo软件不熟悉的学员
. . .
超 值 福 利
1.免费重修
担心学不会,课免费重修1次,学习有保障。
2.网课赠送
赠送DIALux evo软件6个月在线复习视频观看权限,效果有保障。
3.证书颁布
毕业颁发德国DIAL证书+云知光结业证书。
往期文章回顾
▲21天带你熟练使用DIALux软件,共学营班主任全程带学!
戳“阅读原文”了解更多,一起进步!