The following article is from 中华结核和呼吸杂志 Author 中华医学会杂志社
关注中华结核和呼吸杂志,随时获取本杂志的相关资讯
摘要
胸腔积液是多种疾病常见的并发症,其病因诊断具有挑战性。中华医学会呼吸病学分会胸膜与纵隔疾病学组(筹)组织专家,充分评估了胸腔积液诊断领域最新的研究结果,基于GRADE证据分级的原则,经过多次会议讨论和修订,最终形成了胸腔积液诊断的专家共识。本共识分为三章:胸腔积液的评估和检测、常见病因胸腔积液的诊断、其他类型胸腔积液的诊断。
第一章主要推荐意见如下:(1)根据病史和临床表现怀疑为胸腔积液的患者,推荐行胸部CT和(或)胸腔超声检查明确有无胸腔积液。(2)有条件情况下,推荐在超声引导下行胸腔穿刺。诊断性胸腔穿刺,建议至少检测胸腔积液总蛋白、乳酸脱氢酶、腺苷脱氨酶、细胞分类计数和细胞病理。(3)建议用Light标准来区分渗出液和漏出液;部分漏出液经Light标准可能被误判为渗出液;如果存在心脏疾病,而胸腔积液判断为渗出液,建议检测胸腔积液N-端脑钠肽前体或血清-胸腔积液白蛋白梯度协助判断。(4)针对胸腔积液样本检测未能明确病因的患者,推荐行胸膜活检,CT或超声引导下胸膜活检准确性更高。经胸腔积液实验室检测和(或)胸膜活检未能明确病因者,建议行胸腔镜检查。
第二章主要推荐意见如下:(1)胸腔积液细胞病理显示为异型细胞、可疑恶性或恶性细胞,建议获取更多样本或通过免疫细胞化学协助确诊及分型。(2)建议用液体培养基进行结核分枝杆菌(MTB)培养以提高阳性率。推荐在疑诊结核性胸腔积液时进行分子诊断(核酸扩增或Xpert MTB/RIF)。疑诊结核性胸腔积液而胸腔积液检查未能确诊者,推荐行CT或超声引导下胸膜活检或胸腔镜获取胸膜组织行抗酸染色、结核分枝杆菌核酸扩增和培养。(3)推荐检测胸腔积液C反应蛋白协助鉴别非复杂性肺炎旁胸腔积液(PPE)和复杂性PPE。对PPE和脓胸患者,建议将胸腔积液接种到血液培养瓶中,或将超声引导下胸膜活检的标本进行培养,提高培养阳性率。
第三章主要推荐意见如下:(1)如果胸腔积液不能用常见病因解释,建议综合分析患者的病史、临床表现、积液特征和活检病理结果等,以排查少见和罕见病因。(2)临床疑诊乳糜胸或假性乳糜胸,推荐检测胸腔积液中是否存在乳糜微粒或胆固醇晶体,并检测胸腔积液甘油三酯和胆固醇水平。(3)胸腔积液可能是多种病因共同作用的结果,对伴胸腔积液的重症患者,建议排查心力衰竭、低蛋白血症、胸腔感染等因素。(4)对于经胸腔镜胸膜活检仍未明确病因的胸腔积液患者,建议密切随访至少2年以排除恶性疾病。
胸膜腔是胸膜的脏壁两层在肺根处相互转折移行所形成的一个密闭的潜在腔隙,由紧贴于肺表面的脏层胸膜和紧贴于胸廓内壁的壁层胸膜构成。在正常情况下,脏层胸膜和壁层胸膜表面有一层很薄的液体,在呼吸运动时起润滑作用。任何因素使胸膜腔内液体形成过快或吸收过缓,即产生胸腔积液。胸腔积液会影响肺部通气功能和血流动力学稳定性[1]。肺、胸膜、肺外疾病和药物等均可引起胸腔积液。明确胸腔积液病因对于制定胸腔积液的治疗方案至关重要。2010年英国胸科协会发布《成人单侧胸腔积液的诊断指南》[2],对临床起到了指导作用。目前国内对于胸腔积液病因的诊断缺乏共识意见。结合我国国情及国内外研究成果,中华医学会呼吸病学分会胸膜与纵隔疾病学组(筹)组织专家,制定《胸腔积液诊断的中国专家共识》。
本共识经过多次工作会议,确定了共识的整体框架,适用范围为年龄≥18周岁的具有胸腔积液的患者。共识主体分三章:胸腔积液的评估和检测、常见病因胸腔积液的诊断、其他类型胸腔积液的诊断。
围绕胸腔积液的诊断,专家们对相关的循证医学证据进行了系统地检索、筛选、评价。经学组(筹)成员反复讨论,形成统一意见,并广泛征求国内相关领域专家的意见后,经过多次修改,最终定稿,形成推荐意见。
本共识符合我国实践情况,将有助于促进胸腔积液诊断的规范化和标准化,推动相关临床研究,为各级医疗机构医务工作者规范诊断胸腔积液提供参考。证据和推荐意见的评价与GRADE分级原则保持一致[3],具体推荐强度及证据质量分级和定义见表1、2,由中国循证医学中心提供方法学支持。
第一章 胸腔积液的评估和检测
一、胸腔积液的评估
1. 症状和体征:不同病因和积液量所致的临床症状具有差异。典型的胸腔积液最初表现为非特异性的呼吸道症状,如呼吸困难、胸痛、咳嗽[4]。突然发作的剧烈胸痛、与胸腔积液量不成比例的呼吸困难则要排查有无肺栓塞[5]。少量胸腔积液时,无明显体征,少部分患者可触及胸膜摩擦感、闻及胸膜摩擦音。中-大量积液时,患侧胸廓饱满,可伴有气管、纵隔、心脏移向健侧,触觉语颤减弱,局部叩诊浊音,听诊呼吸音减低或消失。不典型的胸腔积液,如早期少量胸腔积液或部位不典型的胸腔积液,如肺底积液、叶间胸膜积液、包裹性积液等,诊断可能存在困难,需要借助影像学检查明确诊断。
2. X线胸片、胸部CT和胸腔超声检查:X线胸片可以判断有无胸腔积液,其诊断的敏感度与积液量、是否存在包裹或粘连有关。一般情况下,后前位X线胸片能检测到200 ml以上的胸腔积液,而患侧卧位片可以检测到50 ml以上的肋膈角积液[6]。
胸部CT或胸腔超声可准确评估有无胸腔积液,可以鉴别少量胸腔积液与胸膜增厚。胸部CT还显示肺内、胸膜、膈肌、肺门和纵隔等部位的病变,有助于病因诊断。
与X线胸片相比,胸腔超声检查探测胸腔积液的敏感度更高,超声检查可以识别仅3~5 ml的液体,同时可以测量胸腔积液深度,便于诊断性胸腔穿刺,而对于>100 ml的胸腔积液,超声诊断的敏感度达100.0%[7, 8]。超声检查可以识别分隔性胸腔积液,在鉴别胸腔积液和胸膜增厚时,超声检查也具有高度特异度。此外,对机械通气、危重症患者,超声检查对胸腔积液的诊断也更具有优势。
推荐意见一
根据病史和临床表现怀疑为胸腔积液的患者,推荐行胸部CT和(或)胸腔超声检查明确有无胸腔积液(1C)。
二、胸腔穿刺术和胸腔积液的检测
1.胸腔穿刺术:除有明显心力衰竭的患者外,对所有不明原因的胸腔积液患者都应进行诊断性胸腔穿刺。对心力衰竭患者,存在下列情形之一时可考虑行诊断性胸腔穿刺术:(1)患者出现发热或胸膜炎性胸痛;(2)单侧胸腔积液,或双侧胸腔积液的积液量差异明显;(3)胸腔积液不伴有心脏扩大;(4)治疗心力衰竭后胸腔积液无吸收[9]。
胸腔积液在超声下显示为透声良好的液性暗区,胸腔超声可用于穿刺定位[10]。如果由于胸腔积液量少或存在积液包裹而难以行胸腔穿刺术时,可在超声引导下行胸腔穿刺术,以提高穿刺的成功率和诊断性能,降低胸腔穿刺术后医源性气胸的发生率[11, 12]。
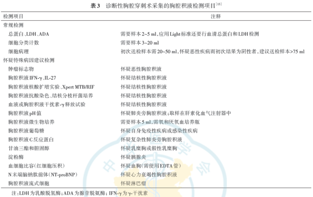
诊断性胸腔穿刺术采集的胸腔积液检测项目至少应包括:总蛋白、乳酸脱氢酶(lactic dehydrogenase,LDH)、腺苷脱氨酶(adenosine deaminase,ADA)、细胞分类计数和细胞病理检查(表3)[13]。
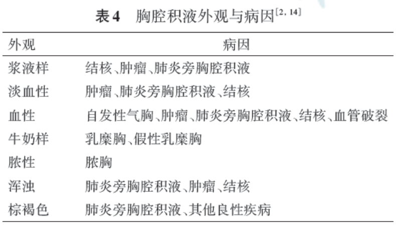
2. 胸腔积液外观:近80%患者胸腔积液外观表现为浆液性或淡血性[14]。胸腔积液血细胞比容大于患者外周血血细胞比容的50%可诊断为血胸,大多数血胸与开放性或闭合性胸部创伤或手术有关,如胸腔穿刺、胸膜活检等。而自发性血胸相对少见,病因包括恶性肿瘤、自发性气胸、血管破裂(主动脉夹层、动静脉畸形)、子宫内膜异位症、肺栓塞、抗凝药物使用以及血液系统异常,如血友病等[15]。而乳糜样积液通常提示乳糜胸或假性乳糜胸,乳糜胸与脓胸可通过离心法加以鉴别,离心后乳糜胸积液仍呈乳白色,而脓胸积液离心后有清亮的上清液[16]。胸腔积液外观及其常见可能病因见表4。
3. 酶学检测:LDH可以提示细胞损伤情况、是否存在糖无氧酵解及糖异生。与其他病因所致的胸腔积液相比,恶性胸腔积液(malignant pleural effusion,MPE)中的LDH显著升高,当LDH>1 500 U/L时,预示着恶性程度较高和预后较差[16, 17]。
对于肺炎旁胸腔积液(parapneumonic effusion,PPE),积液中的LDH也会升高,其水平与胸腔炎症程度呈正相关。复杂性PPE患者胸腔积液中LDH常高于1 000 U/L;脓胸患者胸腔积液LDH水平相较于复杂性PPE可高出数倍,平均值约为6 000 U/L[18, 19]。
4. 葡萄糖:正常生理情况下,胸腔积液中葡萄糖水平通常同血液中水平一致。胸腔积液中葡萄糖水平降低(<3.4 mmol/L)通常见于复杂性PPE、脓胸、类风湿性胸膜炎、结核、恶性肿瘤和食管破裂相关的胸腔积液。类风湿关节炎和脓胸是胸腔积液中葡萄糖水平明显降低(<1.6 mmol/L)的最常见原因[2]。
5. 细胞分类计数:胸腔积液中血细胞计数的不同可以进一步缩小鉴别诊断的范围。中性粒细胞增多常见于急性疾病,例如PPE、脓胸和肺栓塞;以淋巴细胞为主的胸腔积液,在结核、充血性心力衰竭和恶性肿瘤中则更常见,当淋巴细胞占比>50%时,胸腔积液多为恶性肿瘤和结核所致。但需要注意的是,如果患者以前接受过抗生素治疗,渗出液也可能富含淋巴细胞。胸腔积液中嗜酸性粒细胞占比≥10%定义为嗜酸性粒细胞胸腔积液。胸腔内嗜酸性粒细胞增多通常是非特异性的,既可见于PPE、药物性胸膜炎、良性石棉胸腔积液,也可见于肺栓塞和寄生虫感染等,恶性肿瘤也是嗜酸性粒细胞胸腔积液常见的原因之一[2,20]。
6. 生物标志物:(1)肿瘤标志物。一项Meta分析研究了癌胚抗原(carcinoembryonic antigen,CEA)、糖链抗原19-9(carbohydrate antigen,CA19-9)和细胞角蛋白片段21-1(cytokeratin fragment,CYFRA21-1)对肺腺癌相关性MPE的诊断准确性[21],在这些肿瘤标志物中,CEA的曲线下面积最高(AUC:0.93),其敏感度和特异度分别为0.75和0.96;CA19-9的敏感度为0.58,特异度为0.84;CYFRA21-1的敏感度为0.70,特异度为0.88。
小细胞肺癌伴MPE患者胸腔积液中神经元特异性烯醇化酶(neuron specific enolase,NSE)明显升高,其敏感度和特异度分别为0.53和0.85[22]。一项研究分析了原胃泌素释放肽(progastrin-releasing peptide,proGRP)对MPE的诊断价值,发现小细胞肺癌患者胸腔积液中proGRP水平显著升高,但未通过统计学方法评估其诊断准确性。
血管内皮生长因子(vascular endothelial growth factor,VEGF)是一种糖蛋白,作为血管生成的启动子,在MPE形成中起重要作用。一项Meta分析汇总了10项相关研究,发现胸腔积液VEGF浓度诊断MPE的敏感度和特异度分别为0.75和0.72[23]。与促进血管生成的VEGF不同,内皮抑素(endostatin)是一种内源性血管生成抑制剂,其浓度与发生各种肿瘤的风险相关。一项Meta分析发现,内皮抑素诊断MPE的敏感度和特异度分别为0.69和0.78[24],其诊断准确性有限。
MPE相关的其他肿瘤生物标志物,如钙网蛋白、载脂蛋白E、几丁质酶样蛋白(chitinase-like protein,CLP)、B7家族(抑制T细胞的调节因子)、基质金属蛋白酶、组织特异性金属蛋白酶抑制剂等,检测结果的可重复性不佳,并未在临床广泛应用。尽管肿瘤相关巨噬细胞有较高的诊断准确率[25, 26, 27],但其检测价格昂贵、耗时耗材,需要熟练的人工操作,测试结果有待标准化。此外,表观遗传学标准物(mRNA、DNA甲基化、循环无细胞microRNA、外泌体microRNA)对诊断MPE也有一定价值,但总体而言准确性均不高[28]。
(2)结核生物标志物:结核性胸腔积液(tuberculous pleural effusion,TPE)相关的生物标志物,如ADA、IFN-γ和白细胞介素-27(IL-27),有助于TPE的诊断。①ADA:是一种存在于多种细胞中的酶,尤其是在活化的T细胞中,对淋巴细胞的分化起着重要作用。Meta分析显示[29],ADA临界值在23~45 U/L时,诊断TPE的敏感度和特异度约为90%。当ADA阈值为(40±4)U/L,诊断TPE的敏感度和特异度分别为93.0%和90.0%,当ADA水平>70 U/L,高度疑诊TPE[30]。在结核病中高风险地区,因价格低廉,检测耗时短,敏感度和特异度高,ADA被广泛应用于临床。ADA水平升高也见于脓胸、类风湿关节炎、系统性红斑狼疮、淋巴瘤、恶性实体肿瘤、其他感染性疾病(如:布氏菌病、Q热、组织胞浆菌病和球孢子菌病)[31]。ADA有两种同工酶:ADA1和ADA2,ADA1广泛分布于活性增强的淋巴细胞和单核细胞中,而ADA2主要分布在单核细胞和巨噬细胞中[32],不同亚型可用于鉴别结核性和非结核性病因[33]。在TPE中,ADA2同工酶占ADA总活性的88%,当ADA1/总ADA<0.42时,诊断TPE的敏感度为100%,特异度为97%~99%[34]。一项纳入387例TPE患者的研究显示,总ADA(阈值为52.4 U/L)诊断TPE的敏感度和特异度分别为93.7%和88.7%,ADA2(阈值为40.6 U/L)分别为97.2%和94.2%,ADA2的诊断特异度优于ADA[35]。但是,ADA同工酶检测缺乏标准化流程,未在临床广泛应用。②IFN-γ和干扰素-γ释放试验(interferon gamma release assay,IGRA):IFN-γ是由活化的CD4+T淋巴细胞释放的细胞因子,可增加巨噬细胞对结核分枝杆菌的杀菌活性,是诊断TPE有效的生物标志物[36]。Meta分析显示,胸腔积液IFN-γ的敏感度和特异度分别为89%和97%[37]。一项比较胸腔积液中ADA和IFN-γ对TPE的诊断价值的荟萃分析发现,ADA和IFN-γ敏感度一致,但IFN-γ的特异度更高[38]。值得注意的是,IFN-γ在血液系统恶性肿瘤和脓胸中也会升高,其实验室定量技术复杂,缺乏统一的阈值,因此限制了其在临床中的广泛应用。IGRA检测的是结核分枝杆菌特异性抗原(不存在于卡介苗和大多数非结核分枝杆菌中)刺激T细胞产生的IFN-γ水平。采用早期分泌抗原靶6(early secreted antigenic target 6-kDa protein,ESAT-6)和培养滤液蛋白10(culture filtrate protein 10,CFP-10)作为特异性抗原(重组蛋白或者多肽),与新鲜全血或外周血单个核细胞充分混合孵育,经酶联免疫吸附试验法(enzyme linked immunosorbent assay,ELISA)检测IFN-γ的释放水平,或酶联免疫斑点法(enzyme-linked immunospot assay,ELISPOT)检测释放IFN-γ的效应T细胞频数[39]。汇总血液或胸腔积液IGRA诊断TPE研究的Meta分析结果显示,约20%的非TPE患者会被误诊为TPE,25%的TPE患者被漏诊[40]。另一项Meta分析发现,血液IGRA和胸腔积液IGRA诊断TPE的敏感度和特异度分别为77%、71%和78%、72%,两种样本的诊断准确性均不高[41]。③白细胞介素-27(IL-27):IL-27是IL-12家族的一员,通过Th1细胞参与IFN-γ的产生。一项Meta分析显示,IL-27诊断TPE的敏感度为93%,特异度为97%[42]。有研究认为,IL-27低于正常值可作为排除TPE的标准[43]。但因IL-27检测成本高,检测时间长,未在实验室中常规开展。④其他结核生物标志物:包括肿瘤坏死因子-α(TNF-α)、干扰素-γ诱导蛋白10kDa(IP-10),但诊断敏感度和特异度不足90.0%[44, 45]。此外,新蝶呤、透明质酸、瘦素、纤维连接蛋白、IL-1β、IL-8、IL-6、可溶性IL-6受体、IL-33、IL-35、可溶性IL-2受体、可溶性CD26、D-二聚体、超氧化物歧化酶、补体等生物标志物对诊断TPE也有一定价值,但缺乏大样本的研究,目前未在临床上常规开展[32,45, 46]。
推荐意见二
1.胸腔穿刺前行超声定位能降低操作风险。有条件情况下,推荐在超声引导下行胸腔穿刺(1C)。
2.诊断性胸腔穿刺,建议至少检测胸腔积液总蛋白、LDH、ADA、细胞分类计数和细胞病理(2C)。
3.胸腔积液传统肿瘤标志物诊断MPE的敏感度不高,新型生物标志物尚需通过更多的临床研究来确立其价值。如果胸腔积液肿瘤标志物升高,建议针对MPE进一步确诊(2B)。
4.胸腔积液ADA>40 U/L提示TPE的可能性大,建议针对TPE作进一步的检查(2A)。
5.条件允许时,建议行胸腔积液或外周血IGRA检测,起补充或辅助性诊断的作用,但不建议常规以 IGRA 取代其他检测试验对TPE进行辅助诊断(2B)。
6.胸腔积液IFN-γ、IL-27等诊断TPE特异度高,条件允许时建议行相关检测辅助诊断TPE(2A)。
三、渗出液与漏出液的诊断
Light标准[47]是区分渗出液和漏出液最常用的标准,渗出液诊断标准为:(1)积液中总蛋白与血清总蛋白浓度的比值>0.5;(2)积液中LDH与血清LDH浓度比值>0.6;(3)积液中LDH大于血清LDH正常值上限的2/3。只要满足三个条件中任意一个,可诊断为渗出液,三个条件均不满足为漏出液。
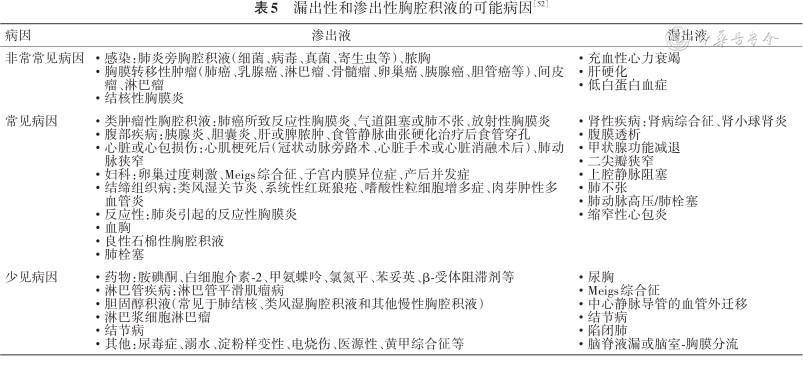
使用Light标准可能导致25.0%~30.0%的漏出液误判为渗出液,这些患者大部分接受了利尿剂治疗[48, 49, 50]。如果患者存在引起漏出液的基础疾病,如慢性心力衰竭,可检测胸腔积液中N末端脑钠肽前体(N-terminal pro-brain natriuretic peptide,NT-proBNP)水平。荟萃分析结果显示,心源性胸腔积液患者胸腔积液NT-pro-BNP平均浓度为6 140.0 ng/L,远高于渗出性胸腔积液。以1 500 ng/L为阈值,其诊断心源性胸腔积液的敏感度和特异度均为94.0%[51]。此外,血清-胸腔积液白蛋白梯度,即血清白蛋白与胸腔积液白蛋白数值之差>12 g/L,提示积液为漏出液[50]。漏出性和渗出性胸腔积液的病因见表5[52]。
推荐意见三
1.建议用Light标准来区分渗出液和漏出液(2C)。
2.部分漏出液经Light标准可能被误判为渗出液。如果存在心脏疾病,而胸腔积液判断为渗出液,建议检测胸腔积液N末端脑钠肽前体或血清-胸腔积液白蛋白梯度协助判断(2A)。
四、影像学诊断
1. 超声:胸腔超声无法准确的鉴别渗出液和漏出液,且对鉴别良恶性胸腔积液的价值有限[53]。研究显示,超声组织弹性成像对MPE与良性胸膜病变的鉴别诊断能力优于传统超声检查,其诊断MPE的敏感度为83.64%,特异度为90.67%;而传统超声的敏感度仅60.0%[54]。
2. 胸部CT:可以显示肺内、胸膜、膈肌、肺门和纵隔等部位的病变,有助于病因诊断。胸部CT有助于评估胸腔积液的部位、积液量以及是否有胸膜增厚或结节[55]。增强CT对诊断恶性胸膜疾病有较高的临床价值[56],CT表现为结节性胸膜增厚、不规则性胸膜增厚、纵隔胸膜增厚、壁层胸膜增厚>1 cm、环状胸膜增厚等影像学特征高度提示恶性胸膜疾病,其诊断特异度为78%~100%,敏感度为36%~68%[55,57]。但是,1/3的MPE患者的胸部CT中并不具有恶性肿瘤的特征,因此不应该仅靠CT的影像学特征来判断良恶性疾病及是否进行胸膜活检[55]。
3. MRI:研究显示,胸部弥散加权MRI可以区分良恶性胸腔积液,其敏感度为71.4%,准确率为87.1%,而动态增强MRI能进一步提升诊断效能[58]。如果患者对增强CT造影剂过敏,MRI是一项可选的检查。一般来说,MRI并没有常规应用于良恶性胸腔积液的诊断。
4. 正电子发射计算机断层扫描(positron emission tomography/computed tomography,PET/CT):是一种广泛应用于肿瘤领域的功能成像技术,基于正常和异常组织中糖代谢水平的差异,氟(18F)脱氧葡萄糖在肿瘤细胞中加速摄取,可用于辅助诊断恶性肿瘤及寻找转移灶,但是感染性疾病会导致假阳性结果。Meta分析显示,PET/CT诊断MPE的敏感度为81%,特异度为74%[59]。
推荐意见四
1.建议采用增强CT协助判断胸腔积液的病因(2B)。
2.胸部弥散加权MRI或动态增强MRI对鉴别良恶性胸腔积液有一定价值,如果患者对增强CT造影剂过敏,建议酌情安排胸部MRI辅助诊断,但不建议常规以胸部MRI替代胸部增强CT(2C)。
3.PET/CT判断疑为恶性疾病的患者要考虑假阳性可能,建议进一步通过细胞或组织病理学确诊(2B)。
五、胸膜活检、胸腔镜及其他侵入性检查
以往在临床中,使用带有钩状缺口的传统活检针如Abrams针或Cope针进行胸膜活检,对恶性胸膜疾病的敏感度为40%~74%[56]。近年来,新型弹簧切割活检针(Tru-Cut、BioptyTM、Temno等)已在临床上广泛用于胸膜活检。相比于非引导下胸膜活检,CT或超声引导下胸膜活检能提升MPE诊断敏感度,尤其是在有胸膜增厚、结节、肿块病变时,其敏感度高达83%~88%[60, 61]。当疑诊恶性胸膜疾病,但胸膜活检或胸腔积液细胞病理学未能确诊,可考虑胸腔镜检查。
内科胸腔镜下胸膜活检组织病理是诊断不明原因胸腔积液的「金标准」。研究显示,内科胸腔镜活检诊断MPE的敏感度为92.6%~97%,特异度为99%~100%[62]。MPE镜下表现多为大小不等的结节,可呈葡萄状、菜花状,部分结节融合成肿块,亦可表现为充血、水肿、胸膜粘连或弥漫性小结节等改变。结核性胸膜炎是良性胸腔积液中最常见的原因,急性期镜下主要表现为壁层胸膜弥漫性充血水肿、粟粒样改变或散在的小结节。慢性期可见灰白色、淡黄色厚薄不均的纤维素沉积和广泛粘连形成的包裹性积液[63]。内科胸腔镜还可为一些诊断不明的胸腔积液找到内镜下证据,如类风湿关节炎胸腔积液、肝硬化或胰腺炎导致的胸腔积液以及一些罕见病因(如淀粉样变或结节病)[64]。即使是少量胸腔积液,内科胸腔镜也有较高的诊断价值[65]。
内科胸腔镜的相对禁忌证是胸腔粘连,这可能会导致无法获取合格的胸膜组织标本。研究显示在内科胸腔镜术前进行胸腔超声检查,可以减少手术时间,避免进入胸腔失败[66]。内科胸腔镜操作安全性良好,脓胸、出血、切口肿瘤种植、支气管胸膜瘘、气胸和肺炎等并发症的发生率为1.8%[67],严重并发症导致死亡的比例为0.34%[68]。
半硬质胸腔镜临床应用广泛,微型胸腔镜等新型技术尚需进一步证实其临床价值[69]。与柔性钳活检相比,胸腔镜下胸膜冷冻活检可获取更大、更深、碎片更少的样本,但研究显示,胸膜冷冻活检并没有提升诊断率;两种活检技术安全性相当,尽管大部分接受冷冻活检的患者会有出血,但几乎都是自限性的微量或少量出血,中-大量出血(需要输血、入住ICU等)发生率极低[70, 71, 72, 73]。胸腔镜下运用海博刀(hybrid knife)、末端绝缘手术刀(insulated-tip diathermic knife,IT刀)进行胸膜活检尚处于探索阶段,其安全性和有效性还需要大样本研究验证[74]。
电视辅助外科胸腔镜手术(video-assisted thoracic surgery,VATS),可直观评估胸膜间隙和直接组织取样,也可用于不明原因胸腔积液的诊断和复杂胸腔积液的处理[75]。由于内科胸腔镜也可以达到类似的效果,VATS在疑难胸腔积液的诊断和良性胸膜疾病治疗中的地位已逐渐被取代[76]。
支气管镜在未明确病因的胸腔积液的诊断价值有限。对于影像学提示有肺不张伴/不伴肺部肿块、或有咯血史、异物吸入可能等情况,可行支气管镜检查。如果认为有必要进行支气管镜检查,应在胸腔引流后进行,以便在没有胸腔积液压迫外部气道的情况下进行充分的检查[2]。
在胸腔积液的病因诊断过程中,部分患者可能同时存在其他症状体征(腹腔积液、浅表淋巴结肿大等),要注意排查呼吸系统以外的疾病导致胸腔积液的可能。淋巴结活检尽管不作为常规诊断方法,但当通过常规检测不能明确胸腔积液病因时,可针对肿大的浅表淋巴结进行活检,寻找某些罕见病因[77, 78]。
胸腔积液的病因诊断流程见图1。
推荐意见五
1.针对胸腔积液样本检测未能明确病因的患者,推荐行胸膜活检,CT或超声引导下胸膜活检准确性更高(1B)。
2.经胸腔积液实验室检测和(或)胸膜活检未能明确病因者,建议行胸腔镜检查(2B)。
3.胸腔镜下胸膜冷冻活检取材的样本更大、更深,但目前缺乏充分依据证明该技术能提高诊断率,建议在有条件的单位,酌情采用该技术辅助取材(2C)。
4.对于影像学提示有肺不张伴或不伴肺部肿块、或有咯血史、异物吸入等情况的胸腔积液,建议酌情行支气管镜检查(2C)。
第二章 常见病因胸腔积液的诊断
一、恶性胸腔积液的诊断
在胸腔积液和(或)胸膜组织中查见恶性细胞是确诊MPE的「金标准」。研究报道,胸腔积液细胞学检查诊断MPE的敏感度为60.0%(40.0%~87.0%)[2,6]。其诊断性能取决于肿瘤位置,位于胸膜间皮细胞表面则恶性细胞易脱落进入胸腔积液;位于浆液层及以下时,只有少数恶性细胞会脱落到胸腔间隙。细胞病理学检查所需的最少积液量仍存在争议,一般认为20~50 ml即可,但有文献报道送检积液量>75 ml可提高MPE的诊断率[79]。如果在第1次胸腔积液抽吸中发现可疑恶性细胞或非典型细胞,在第2次采样中送检更多的积液,将提高诊断性能,但多次送检胸腔积液样本对诊断阳性率提高不到5.0%[80];细胞学诊断性能还取决于病理学诊断水平和患者肿瘤负荷。胸腔积液细胞病理学诊断间皮瘤敏感度非常低(6.0%),对腺癌敏感度高(79.0%)[5]。表6提供了在临床实践中常见的胸腔积液细胞病理学结果的解释。
胸腔积液细胞病理学在形态学上判断为异型细胞、可疑恶性细胞或恶性细胞,应使用免疫细胞化学来协助判断。免疫细胞化学有助于区分恶性和良性胸腔积液、区分上皮样间皮瘤和腺癌,还有助于判断隐匿性原发或多原发肿瘤患者的原发肿瘤部位。
上皮膜抗原(epithelial membranous antigen,EMA)用于区分恶性细胞和反应性间皮细胞;AUA1或Ber-EP4用于鉴别腺癌细胞;细胞角蛋白5/6(cytokeratin 5/6,CK5/6)、D2-40、肾母细胞瘤-1(Wilms tumor-1,WT-1)和Calretinin用于鉴别间皮细胞[81]。对于腺癌,行进一步的免疫细胞化学染色可以评估最可能的原发部位,这些标志物包括细胞角蛋白7(cytokeratin 7,CK7)、细胞角蛋白20(cytokeratin 20,CK20)、甲状腺转录因子-1(thyroid transcription factor 1,TTF-1)、TG、雌激素受体(estrogen receptor,ER)、孕激素受体(progesterone receptor,PR)、PAX-8和糖类抗原-125(carbohydrate antigen 125,CA-125)等。转移性腺癌对CEA、E-钙黏蛋白MOC3.1、B72.3、Ber-EP4、BG-8呈阳性反应,TTF-1对肺癌高度特异,如合并TG阳性则提示甲状腺来源;表达PAX-8及CA-125则支持卵巢癌转移;CDX-2和Villin阳性则倾向消化道来源;表达GATA-3和GCDFP-15则考虑乳腺癌转移;PSMA和NKX3.1阳性则支持前列腺来源。转移性鳞癌会表达P40、P63和CK5/6;神经内分泌肿瘤则会表达NSE、CD56、CgA和Syn。
MPE中富含肿瘤细胞,非小细胞肺癌合并MPE的患者,胸腔积液沉渣细胞块可用于肿瘤基因检测。此外,MPE上清液中的总细胞游离DNA(cell-free DNA,cfDNA)浓度显著高于血浆[82],胸腔积液也可作为液体活检样本进行肿瘤的基因分型。
推荐意见六
1.两次或多次胸腔积液细胞病理学检查可提高恶性疾病诊断阳性率,对怀疑MPE患者,如果一次送检未能确诊,建议两次或多次送检细胞病理学,且送检积液量>75 ml(2C)。
2.胸腔积液细胞病理显示为异型细胞、可疑恶性或恶性细胞,建议获取更多样本或通过免疫细胞化学协助确诊及分型(2C)。
3.对非小细胞肺癌合并MPE,在肿瘤组织样本或胸腔积液沉渣细胞块样本不可获得或样本不满意时,建议采用MPE细胞块或MPE上清液行肿瘤基因检测(2C)。
二、结核性胸腔积液的诊断
在胸腔积液或胸膜活检组织标本中通过显微镜和(或)培养发现结核分枝杆菌(Mycobacterium tuberculosis)可确诊结核性胸腔积液(tuberculous pleural effusion,TPE)[83, 84]。在结合临床特征的情况下,壁层胸膜组织发现肉芽肿或胸腔积液中腺苷脱氨酶(adenosine deaminase,ADA)、干扰素-γ(interferon-gamma,IFN-γ)或白细胞介素-27浓度升高,也可以作为临床诊断的重要依据[84, 85]。
1. 胸腔积液抗酸染色和培养:胸腔积液抗酸染色阳性率非常低,传统的显微镜下胸腔积液齐尔-尼尔森(Ziehl-Nielsen)或金胺(Auramine)染色涂片分枝杆菌检出率不到10.0%[83]。胸腔积液样本进行细胞离心,可提高镜检的检出率,但仍不足25%[86]。胸腔积液结核分枝杆菌培养的阳性率与所使用的培养基有关,自动化液体系统培养的敏感度为40%~60%[87]。研究显示,胸腔积液样本使用液体培养基MGIT的阳性率为40.4%,而固体培养Ogawa培养基的阳性率仅18.3%,且前者平均培养时间为18 d,耗时更短[88]。56%~78%的TPE患者胸膜活检组织中可见肉芽肿[89],使用胸膜活检组织培养其阳性率可增加到90%。因此,胸膜活检的组织样本培养诊断效能更高。
2. 分子诊断:核酸扩增试验(nucleic acid amplification test,NAAT)可检出102 CFU/ml的结核分枝杆菌[90],且可在数小时内完成,检测性能不受患者免疫功能的影响。使用不同靶基因进行NAAT,如IS6110、GCRS、MPB-64、devR或CD192,其敏感度和特异度也存在差异[91]。NAAT对TPE的总体敏感度为28%~81%,对胸膜组织的总体敏感度为90%,特异度为90%~100%[92]。NAAT特异度高,但敏感度低,阴性结果不足以排除TPE诊断。
Meta分析显示,胸腔积液Xpert MTB/RIF诊断TPE具有高特异度(约99%),但敏感度仅37%~51.4%[93, 94, 95]。Cochrane系统评价显示[96],以结核分枝杆菌培养为金标准,胸腔积液Xpert MTB/RIF诊断TPE的敏感度和特异度分别为49.5%和98.9%。此外,由于可快速准确识别利福平耐药结核,该检测对制定抗结核方案也有一定价值。
3. 胸膜活检:非引导胸膜活检诊断TPE的敏感度为60%~80%,与活检组织碎片的数量和操作医生的经验有关[31]。当组织病理诊断为肉芽肿性炎伴或不伴干酪样坏死,还应结合抗酸染色、结核分枝杆菌PCR或培养,以提升诊断TPE的准确性。因为肉芽肿性胸膜炎还可见于结节病、类风湿性关节炎、组织胞浆菌病、曲霉病等其他疾病。胸部CT或超声引导下胸膜活检能提高取材成功率。一项研究显示,非引导胸膜活检诊断TPE敏感度为65.2%,而超声引导胸膜活检的敏感度为81.8%[97]。
对胸膜活检标本,单独的组织病理学和抗酸染色的敏感度为67.0%,单独的培养敏感度为48.0%,三者相结合时敏感度可提高到79.0%[98]。对于CT引导下的胸膜活检,单独行PCR和抗酸染色的敏感度分别为56.0%和57.3%,联合时可提高到76.8%[99];而胸腔镜下胸膜活检(组织病理学+培养)诊断结核性胸膜炎的敏感度接近100.0%,能显著提高培养和Xpert的敏感度[100, 101]。
推荐意见七
1.胸腔积液抗酸染色和固体培养基培养结核分枝杆菌的阳性率低,建议用液体培养基进行培养以提高阳性率(2A)。
2.胸腔积液分子诊断(核酸扩增或Xpert MTB/RIF)诊断TPE特异度高,推荐在疑诊TPE时检测(1A)。
3.疑诊TPE而胸腔积液检查未能确诊者,推荐行胸部CT或超声引导下胸膜活检或胸腔镜获取胸膜组织行抗酸染色、结核分枝杆菌核酸扩增和培养(1B)。
三、肺炎旁胸腔积液和脓胸的诊断
肺炎旁胸腔积液(PPE)常继发于细菌性肺炎、肺脓肿或支气管扩张症合并感染。在提示感染的情况下,必须进行胸腔穿刺并送检病原培养以协助明确诊断。当胸腔积液量大、感染症状典型时,PPE容易诊断。如果感染症状不典型,早期发现和诊断则具有挑战性。PPE可分为非复杂性PPE、复杂性PPE和脓胸[5]。非复杂性PPE是疾病早期由于毛细血管通透性增加,液体渗出进入胸腔,此时仅使用抗生素治疗就能显著缓解。复杂性PPE是指胸腔内病原体入侵和吞噬细胞,引起纤维蛋白性炎症;复杂性PPE可能会导致一系列并发症,需要胸腔引流或手术治疗[19]。胸腔积液呈脓性则诊断脓胸[102]。
PPE的诊断需结合患者的临床表现、胸部影像学和胸腔积液的生化检查来综合判断。胸部增强CT显示壁层胸膜增厚、胸膜外脂肪层肥厚或胸腔积液中出现气泡或气腔,则提示复杂性PPE[103]。胸腔超声对协助诊断PPE也有一定价值。超声检查发现分隔的胸腔积液是区分复杂性PPE和非复杂性PPE的特征之一。胸腔积液中出现异常的强回声或漂浮的积液中出现粗回声「气泡征」,均提示脓胸[104]。胸腔超声的定量回声指数可用来评价PPE的炎症程度和指导治疗[105]。
胸腔积液的生化检测有助于PPE的诊断。积液pH值<7.2,葡萄糖<2.2 mmol/L,LDH>1 000 U/L,提示为复杂性PPE,见表7。但积液葡萄糖<2.2 mmol/L和LDH>1 000 U/L也见于非感染性疾病,如恶性肿瘤和结缔组织疾病[106]。胸腔积液C反应蛋白含量可用于鉴别非复杂性PPE和复杂性PPE,当积液C反应蛋白>100 mg/L提示复杂性PPE,需要进行胸腔引流[107]。高C反应蛋白结合其他指标(pH值<7.20或葡萄糖<3.3 mmol/L)提高了诊断复杂性PPE的特异度[108, 109]。部分PPE患者中积液降钙素原(PCT)浓度升高,但积液PCT浓度对诊断复杂性PPE的敏感度和特异度较低[110],因此在常规临床实践中并不推荐。
胸腔积液微生物学培养结果阳性是诊断复杂性PPE或脓胸的金标准,但培养通常需要数天时间,且传统培养法只有37.7%~53.5%的阳性率[112, 113],阴性培养结果并不能排除PPE。将胸腔积液接种到血液培养瓶中,可使培养阳性率增加20.8%[113]。AUDIO研究显示,与胸腔积液培养相比,超声引导下胸膜活检标本的培养增加了25%阳性率[114]。针对细菌16S rRNA的核酸扩增测序的诊断率达到74%[116]。数字液滴PCR和多重PCR用于鉴定PPE的病原体,其灵敏度高于传统培养[115, 116]。值得注意的是,核酸检测并不能提供病原体的抗菌药物敏感度信息。此外,对阳性结果,临床医生还需要判断是致病病原体还是样本污染。16S rRNA基因的半定量PCR与二代测序(next-generation sequencing,NGS)相结合,比传统的培养方法更能准确地识别致病微生物,有助于及时指导PPE和脓胸的治疗[117]。
推荐意见八
1.建议结合患者的临床表现、胸部影像学和胸腔积液的实验室检查来诊断PPE(2C)。
2.推荐检测胸腔积液C反应蛋白来鉴别非复杂性PPE和复杂性PPE,当积液C反应蛋白>100 mg/L提示复杂性PPE,建议行胸腔引流(1B)。
3.建议将胸腔积液接种到血液培养瓶中或将超声引导下胸膜活检的标本进行培养,可提高培养阳性率(2B)。
第三章 其他类型胸腔积液的诊断
一、其他病因所致胸腔积液
在我国,肺炎旁胸腔积液/脓胸、肿瘤以及结核是渗出性胸腔积液最常见的病因,占比约60%[118]。除此之外,还有一些其他病因所致的胸腔积液,表8[119, 120, 121, 122, 123, 124, 125, 126, 127, 128, 129, 130]总结了部分疾病所致的胸腔积液的临床特点、积液特征及检查建议。
推荐意见九
如果胸腔积液不能用常见病因解释,建议综合分析患者的病史、临床表现、积液特征和活检病理结果等以排查少见或罕见病因(2C)。
二、乳糜胸与假性乳糜胸
如果胸腔积液呈乳白色,则应考虑乳糜胸或假性乳糜胸。乳糜胸是由于胸导管或其分支破坏而产生,其原因包括创伤(胸科手术、胸部外伤)、肿瘤(淋巴瘤或转移癌)、淋巴管疾病(淋巴管平滑肌瘤病)、肺结核、肝硬化、中心静脉阻塞等,约10%的乳糜胸为特发性[131]。假性乳糜胸通常为多年的慢性胸腔积液,同时伴有胸膜明显增厚;其常见病因为类风湿关节炎所致胸腔积液和结核性胸膜炎。
乳糜胸和假性乳糜胸可以通过检测胸腔积液里乳糜微粒、胆固醇晶体、甘油三酯和胆固醇水平来鉴别。乳糜胸的积液里存在乳糜微粒,甘油三酯水平>1.24 mmol/L;若甘油三酯水平<0.56 mmol/L,则可以排除乳糜胸。假性乳糜胸是指积液里存在胆固醇晶体但没有乳糜微粒,胆固醇水平>5.18 mmol/L,与甘油三酯水平无关[132]。
推荐意见十
临床疑诊乳糜胸或假性乳糜胸,推荐检测胸腔积液中是否存在乳糜微粒或胆固醇晶体,并检测胸腔积液甘油三酯和胆固醇水平(1C)。
三、多病因胸腔积液
一般来说,胸腔积液被归因于单一的病因,但部分患者胸腔积液的产生可能是多种病因共同作用的结果,尤其是在重症患者中。一项针对单侧胸腔积液患者的前瞻性研究发现,多病因患者约占30.0%,这类患者的合并病因中,心力衰竭是最常见的合并病因(51.0%),其次是胸腔感染(20.0%)和恶性肿瘤(17.0%)[133]。胸腔积液的主要病因也会随着时间的推移而改变,积液的最初原因(如感染)可能会加剧另一原因(如心房颤动导致代偿性心力衰竭);某些致病因素经常同时发生,作为协同因素,相互加重(如恶性肿瘤和低蛋白血症)[134]。
推荐意见十一
胸腔积液可能是多种病因共同作用的结果,对重症患者伴胸腔积液,建议排查心力衰竭、低蛋白血症、胸腔感染等因素(2C)。
四、非特异性胸膜炎
并非所有胸腔积液患者通过胸腔积液的检测及内科胸腔镜的侵入性检查,最终都能得到明确的病因诊断,国内多中心研究显示不明原因胸腔积液的比例为16.3%[118]。一项对75例非特异性胸膜炎(即胸膜组织中没有肿瘤细胞、肉芽肿或没有提示为明确诊断的疾病)患者的回顾性研究发现,在2年的随访中,只有8.3%的患者最终诊断为恶性,91.7%的患者诊断为良性疾病,其中81.8%的患者胸腔积液自行吸收消退[135]。我国学者对154例非特异性胸膜炎患者长期随访发现,43.5%的患者病因不明,44.2%诊断为良性疾病,12.3%的患者确诊为胸膜恶性疾病[136]。
对于不愿意或不适合接受胸腔镜检查的患者,应重新分析是否为可治疗的疾病,如肺结核、肺栓塞和慢性心力衰竭,并采用针对性的治疗方法。对于成年女性患者,如果胸腔积液病因不能用常见病因解释,应注意进行子宫和附件的检查,以免漏诊Meigs综合征。由于有一部分未明确病因的胸腔积液患者最终可能发展为恶性疾病,因此,需要密切随访至少1~2年[2,137]。
推荐意见十二
对于经胸腔镜胸膜活检仍未明确病因的胸腔积液患者,建议密切随访至少2年以排除恶性疾病(2B)。
撰写组组长:李为民(四川大学华西医院)
撰写组顾问:瞿介明(上海交通大学医学院附属瑞金医院);谢灿茂(中山大学附属第一医院);孙鑫(四川大学华西医院)
执笔:田攀文、李亚伦(四川大学华西医院)
撰写组成员(按姓氏拼音排序):曹超(宁波市第一医院);曹勇(华中科技大学同济医学院附属同济医院);陈闽江(北京协和医院);陈雪融(四川大学华西医院);冯靖(天津医科大学总医院);顾其华(中南大学湘雅医院);黄建安(苏州大学附属第一医院);蒋延文(北京大学国际医院);姜勇(四川大学华西医院);李长毅(重庆医科大学附属第二医院);李千瑞(四川大学华西医院);李冉(北京大学人民医院);梁志欣(解放军总医院);廖槐(中山大学附属第一医院);刘坤(四川大学华西医院);刘丽华(广西医科大学第一附属医院);刘庆华[上海市东方医院(同济大学附属东方医院)];刘双林(陆军军医大学新桥医院);罗壮(昆明医科大学第一附属医院);任徽(西安交通大学第一附属医院);邵长周(复旦大学附属中山医院);宋慧芳(内蒙古自治区人民医院);宋磊(吉林大学第一医院);王爱华(山东大学齐鲁医院);王凯歌(四川大学华西医院);王苒(安徽医科大学第一附属医院);王涛(遵义医科大学附属医院);王赞峰(中国医科大学附属第一医院);吴学玲(上海交通大学医学院附属仁济医院);向菲(华中科技大学同济医学院附属协和医院);项轶(上海交通大学医学院附属瑞金医院);许飞(南昌大学第一附属医院);杨萌(中日友好医院);杨拴盈(西安交通大学第二附属医院);应颂敏(浙江大学医学院附属第四医院);曾惠清(厦门大学附属中山医院);曾运祥(广州医科大学附属第一医院);张艺(兰州大学第一医院);张苑(同济大学附属上海市肺科医院);赵爽(四川大学华西医院);赵欣(南京医科大学第一附属医院);周国武(中日友好医院);周红梅(同济大学附属天佑医院);周建英(浙江大学医学院附属第一医院);朱红(北京大学第三医院)
文献秘书:曾灏、鲜京宏、张之祯(四川大学华西医院)
参考文献(略)
作者:中华医学会呼吸病学分会胸膜与纵隔疾病学组(筹);通信作者:李为民,四川大学华西医院呼吸与危重症医学科
引用本文: 中华医学会呼吸病学分会胸膜与纵隔疾病学组(筹). 胸腔积液诊断的中国专家共识 [J] . 中华结核和呼吸杂志, 2022, 45(11) : 1080-1096. DOI: 10.3760/cma.j.cn112147-20220511-00403.
本文转载自订阅号「中华结核和呼吸杂志」(ID:cmjlung)
原链接戳:【诊疗方案】胸腔积液诊断的中国专家共识
* 文章仅供医疗卫生相关从业者阅读参考
本文完
责编:Jerry
推荐阅读
1
2
3
关注我们
点击文末「阅读原文」,进入《呼吸界》官方网站