教社科司函〔2019〕33号
各省、自治区、直辖市教育厅(教委),新疆生产建设兵团教育局,有关部门(单位)教育司(局),部属各高等学校、部省合建各高等学校:
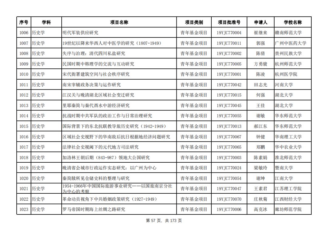
2019年度教育部人文社会科学研究一般项目经我司组织专家严格评审和面向社会公示,现将立项结果予以公布。其中,规划基金、青年基金、自筹经费项目共3095项,西部和边疆地区项目186项,新疆项目15项,西藏项目6项;中国特色社会主义理论体系研究专项100项,高校思想政治工作专项70项,工程科技人才培养研究专项11项,教育廉政理论研究专项5项,高校示范马克思主义学院和优秀教学科研团队建设项目187项。
附件:1.2019年度教育部人文社会科学研究规划基金、青年基金、自筹经费项目立项一览表
2.2019年度教育部人文社会科学研究西部和边疆地区项目立项一览表
3.2019年度教育部人文社会科学研究新疆项目立项一览表
4.2019年度教育部人文社会科学研究西藏项目立项一览表
5.2019年度教育部人文社会科学研究专项任务项目(中国特色社会主义理论体系研究)立项一览表
6.2019年度教育部人文社会科学研究专项任务项目(高校思想政治工作)立项一览表
7.2019年度教育部人文社会科学研究专项任务项目(工程科技人才培养研究)立项一览表
8.2019年度教育部人文社会科学研究专项任务项目(教育廉政理论研究)立项一览表
9.2019年度高校示范马克思主义学院和优秀教学科研团队建设项目立项一览表
教育部社会科学司
2019年3月15日
点击阅读原文,查看附件信息
Go to "Discover" > "Top Stories" > "Wow"