利优惠
(点开可查看大图)
(点开可查看大图)
研发是大脑,供应链是躯干
专业供应链运营工程阶段
(点开可查看大图)
(点开可查看大图)
如何让每一颗芯片更有价值
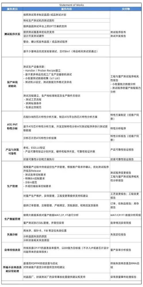
专业化供应链工程服务内容
以良率,质量和效率为导向的芯片后段产品开发与工程服务
供应链运营工程专业化
供应链协作信息透明化
供应链良率管理系统化
供应链云的开发与规划
你想要的各种优惠
*免责声明:本文由作者原创。文章内容系作者个人观点,半导体行业观察转载仅为了传达一种不同的观点,不代表半导体行业观察对该观点赞同或支持,如果有任何异议,欢迎联系半导体行业观察。
今天是《半导体行业观察》为您分享的第2332期内容,欢迎关注。
推荐阅读
半导体行业观察
『半导体第一垂直媒体』
实时 专业 原创 深度
识别二维码,回复下方关键词,阅读更多
两会|台积电|RISC-V|汽车芯片|AI|EDA|中美|晶圆|射频|
回复 投稿,看《如何成为“半导体行业观察”的一员 》
回复 搜索,还能轻松找到其他你感兴趣的文章!
Go to "Discover" > "Top Stories" > "Wow"