对半导体产业而言,IP产业规模较小,但IP是真正的核心技术,没有IP玩不好半导体产业。
随着开发节奏越来越快,分工越来越明确,低调睿智的半导体业内人士越来越意识到用成熟IP开发产品迅速抢占市场的重要性。
众所周知,PLC是目前国家电网的主力模式,计划投标的优秀厂商已经得到确切消息,今年年底国家电网将会公布新模式,即明年开始主推的SUB_G+PLC双模新标准。如何搭上国家电网招标的这艘大船?或许,你需要的是这样一款为你量身定制的IP。
今天我们要介绍的这样一款RF IP,符合国家电网主推的SUB_G+PLC双模新标准,拥有超低功耗、超小面积,超高集成度,超好性能。
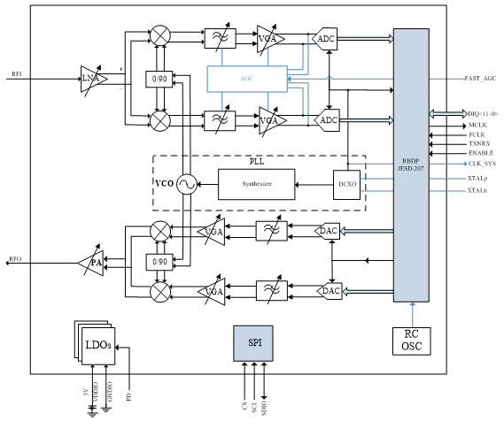
这款AGP2142 Sub_G Transceiver IP,采用40nmCMOS工艺,应用于100MHz ~ 960MHz射频信号无线收发,支持TDD半双工,符合国家电网明年主推的Sub_G+PLC双模新标准。IP采用零中频接收机和IQ直接上变频调制发射机结构,实现低功耗设计,支持2V~3.6V供电电压。IP内部集成sigma_delta小数分频锁相环、DCXO、RC振荡器、零中频接收机、自动增益控制(AGC)、12bits SAR ADC/DAC、带宽可配置低通滤波器、发射IQ调制器、发射功率放大器、SPI接口和JESD-207射频基带接口,支持射频输出功率-40dBm ~+23dBm调节。
拥有硬实力 ~ 典型特征如下:
支持频率范围100MHz ~ 960MHz,24Hz分辨率步进
40nm CMOS⼯艺
2V ~ 3.6V供电电压
超低功耗
集成DCXO,默认晶振频率25MHz
接收噪声系数:< 4.5dB
接收增益范围:10dB ~ 90dB @1dB step
支持自动增益控制(AGC)
可配置中频低通滤波器,带宽200K ~ 6MHz
IQ通道12bits SAR ADC/DAC
发射上变频IQ调制器
发射功率-40dBm ~+23dBm @2dBm step
发射Ramp时间可调节
发射本振泄漏抑制 > 30dBc
SPI接口
JESD-207接口
经济适用型 ~ 应用领域包括:
无线传感网络
家庭和楼宇自动化
高级抄表构架
无线计量
无线告警和安全系统
居家自动化系统
工业控制系统
感测网络
电子货架标签
扫码填写需求
了解更多IP详情
获取超具性价比的RF IP
还可以获取SoC一站式交钥匙解决方案
摩尔精英可以为客户提供SoC一站式交钥匙解决方案,从规格定义到GDSII或从RTL到GDSII。
交钥匙服务包括以下主要功能:架构,IC设计,供应链和批量生产管理,涵盖SoC前端和后端设计,晶圆制造,CP测试和FT测试,物流交付,质量和良率管理,供应链管理和贯穿整个批量生产过程中的工程技术服务。
通过与客户进行早期的设计方案与规格讨论,协助客户进行系统架构,IP选择或定制,向客户提供IP集成到物理实现,以及芯片集成,后端设计,DFT和时序收敛方面的权衡取舍,我们将为每位客户带来从产品规划到SoC批量生产的快速成功可能。
我们的前端和后端设计团队在SoC设计和项目管理方面拥有丰富的经验,将为客户提供最精简有效的人力,挑战最快的设计进度,以最低的成本为客户争取一次性获得成功。
■ 设计服务模式
整包
项目
驻场
点开即可查看大图
■ 工程团队
100+工程师
硕博以上学历>40%
丰富工作经验
高效及高质量交付
点开即可查看大图
■ SoC流程与系统设计
点开即可查看大图
扫码填写需求
了解更多IP详情
今天是《半导体行业观察》为您分享的第2430期内容,欢迎关注。
推荐阅读
★华为渡劫
半导体行业观察
『半导体第一垂直媒体』
实时 专业 原创 深度
识别二维码,回复下方关键词,阅读更多
IC设计|蓝牙|5G|封装|博通|台积电|中芯国际|EDA
回复 投稿,看《如何成为“半导体行业观察”的一员 》
回复 搜索,还能轻松找到其他你感兴趣的文章!
Go to "Discover" > "Top Stories" > "Wow"