近来,随着中科蓝讯的上市,少被提及的珠海芯片产业又一次吸引了大家的目光。
自1993年首家集成电路设计公司珠海亚力成立,“珠海芯”便种下了萌芽的种子,后来亚力发展成了炬力,炬力的人才又如同蒲公英一样,继续散落在珠海这片大地上,一个又一个的芯片公司拔地起。从现在回看,成立于2003年的建荣也是珠海芯片的另一股实力。
历经多年的发展,如今的珠海芯,已经不容小觑,这些芯片公司也陆续上市。据相关统计显示,2021年珠海市集成电路产业实现主营业务收入125.83亿元,同比增长35.13%。珠海这个名不见经传的“小角色”,其芯片设计行业规模长期位居珠三角第二、全国前十。
珠海芯片上市公司的领路人
作为圈内人,提到珠海芯的发展,应该无人不知炬力集成;如果你是圈外人,更应该知道这家企业。2000年代炬力集成几乎横扫全球MP3市场,炬力集成在当时被称之为MP3之王。炬芯科技董事长兼CEO周正宇博士曾在接受我爱音频网的专访中表示:“基本上苹果卖一个iPod,我们就会提供3颗芯片,销量也是当时iPod的三倍。”
乔布斯于2001年发表音乐播放器iPod,2022年5月10日全系列iPod均已宣告停产
(图源:美联社)
凭借MP3芯片的大火大卖,珠海炬力于2005年12月1日正式登陆美国纳斯达克,2006年,珠海炬力成为全球MP3芯片最大供货商。但后来MP3市场疲软,导致炬力连年亏损,2016年炬力集成启动“私有化”退市交易。炬力华丽转身变成如今的炬芯科技,炬芯科技接过炬力的接力棒,继续在珠海这片土地上耕耘芯片市场。
由炬力衍生而来的炬芯科技,从蓝牙音频芯片和蓝牙穿戴芯片开始再次出发,2021年11月29日,炬芯科技成功在上海证券交易所科创板上市,共募集资金净额11.9亿元。招股书显示,炬芯科技的主营业务为中高端智能音频 SoC 芯片的研发,蓝牙音箱芯片是公司目前的主力产品和重要收入来源。
2021年炬芯科技的营业收入5.2亿元,较同期增长28.23%;实现归属于上市公司母公司的净利润 8,394万元,较上年同期增长248.50%。2021 年,公司研发费用 1.3亿元,占公司营业收入的24.95%。时到今日,人才依然是炬芯科技的一大重要力量,2021年公司的研发团队222人,占全部员工的72.08%。
不论是一开始的炬力还是炬芯,他们的成功路上,人才都是关键。而更加深远的是,接下来的几年,从炬力和后来的炬芯中走出不少人才,蒲公英的种子撒遍了珠海,珠海又孕育出了更多的芯片企业。下文所提到的全志、英集芯、智融科技、亿智等都是炬力出来的人所创建。
在炬力上市之际,2007年有一部分高管人员因为上市股权分配问题出走,成立了全志科技。成立之初的业务主要集中在MP4和电源管理芯片,由于MP4的硬件和平板电脑的硬件相似,全志开始发力平板电脑,如同MP3时代的炬芯,平板让全志科技大火大热,2015年全志科技在深交所创业板上市。
后来全志科技不断顺应时代潮流,如今的定位是卓越的智能应用处理器SoC、高性能模拟器件和无线互联芯片设计厂商。2021年全志科技内营业收入206,535.68万元,比上年同期增长37.19%;归属于母公司所有者的净利润49,445.88万元,比上年同期增长141.49%;归属于母公司所有者的扣除非经常损益净利润36,404.22万元,比上年同期增长339.37%。
TWS芯片厂商扎堆上市
除了全志科技和炬芯科技之外,珠海的另外两家芯片厂商中科蓝讯、杰理科技,受益于TWS蓝牙芯片,已经踏上上市之路。
其中中科蓝讯已于2022年7月15日在科创板顺利上市。中科蓝讯主要产品为无线音频SoC芯片,主要应用于TWS蓝牙耳机、非TWS蓝牙耳机及蓝牙音箱。公司产品基于RISC-V指令集架构研发。2021 年,公司无线音频芯片销量为 8.56亿颗,按销量计算,公司占据了较高的市场份额。2019-2021 年,公司营业收入分别为 6.46亿元、9.26亿元和11.23亿元,收入增速分别为43.40%和 21.23%。
公司主营业务收入按产品类别划分的情况
(来源:中科蓝讯上市招股书)
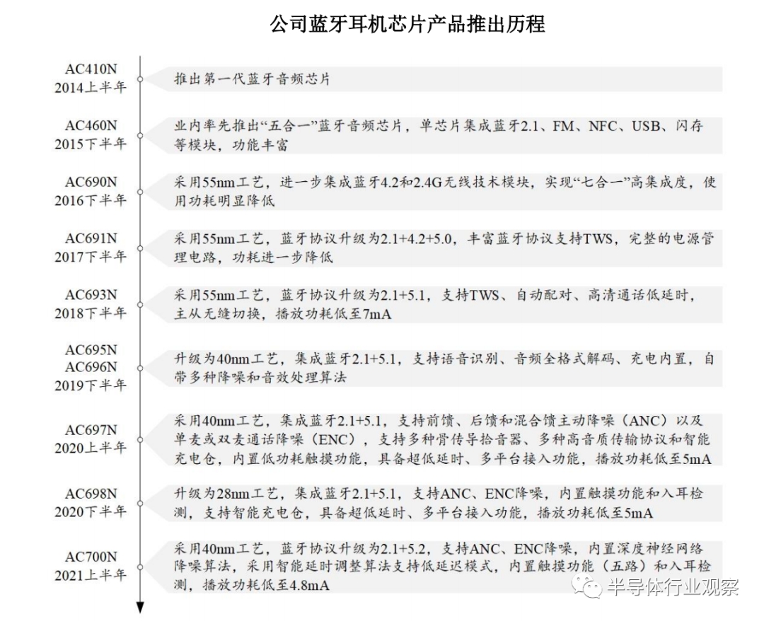
而杰理科技也在上市之路上不断奋斗,2022年6月22日,杰理科技再次更新了招股说明书,这是自2017年3月以来,杰理科技第四次冲击IPO。作为蓝牙音频芯片的主要提供商,2018-2020年杰理科技蓝牙音频芯片销量累计出货27亿颗,其中诞生了不少爆款,如AC690N、AC693N、AC696N已累计出售超过5亿颗。公司2018-2020年营业收入分别为 13.3亿元、16.5亿元、21.4亿元,近三年复合增长率为 26.55%;净利润分别为2.6亿元、4.6亿元、3.9亿元,近三年复合增长率为 31.84%。
图源:杰理科技上市招股书
但是众所周知,TWS蓝牙芯片市场竞争已经异常激烈了,除了中科蓝讯和珠海杰理,在该领域的玩家有高通、恒玄科技、络达科技、瑞昱半导体、原相科技、博通集成、炬芯科技,苹果和华为海思自研麒麟 A1芯片均仅用于其自有品牌相关配套产品,不对外销售芯片。TWS发展空间也已经进入一个相对饱和的阶段,据IDC数据显示,2021年全球TWS耳机销量达3.1亿台,同比增速达33%。对比2020年接近260倍的增长,增速已经明显下降。
所以TWS蓝牙芯片厂商也需要开拓新市场,从他们的上市募集动作中可以看出,可穿戴和物联网芯片是他们发力的下一个方面,未来在智能穿戴和健康领域的竞争可能会更加激烈。
例如炬芯科技在不断研发了新一代的高端蓝牙音箱芯片ATS283XP以及中高端TWS 蓝牙耳机芯片ATS302X之下,还于2021年12月发布了智能手表芯片 ATS308X。中科蓝讯上市募集资金投资项目为智能蓝牙音频芯片升级项目、物联网芯片产品研发及产业化项目、Wi-Fi 蓝牙一体化芯片研发及产业化项目。杰理科技也在发力WiFi物联网芯片、可穿戴芯片、健康医疗测量等芯片(如下图所示)。
杰理科技上市募集资金使用项目一览
(图源:杰理科技上市招股书)
电源管理芯片厂商
国内电源管理芯片赛道这把“火”也烧到了珠海,处于这个赛道的英集芯和智融科技正在加速IPO。值得一提的是,英集芯和智融科技的许多创始人都是出身于炬力集成和全志科技。
2022年4月19日英集芯在科创板上市,英集芯是一家数模混合芯片厂商,主营业务为电源管理、快充协议芯片的研发和销售。2018 年、2019 年、2020 年和 2021 年 1-6 月,公司的营业收入分别为 2.1亿元、3.4,亿元、3.8亿元和 3.5亿元,2018 年至 2020 年复合增长率达 34.04%。据其上市招股说明书显示,在报告期内产生销售收入的产品型号约 230 款,对应的产品子型号数量超过 3,000 个,芯片销售数量达到 17.28亿颗。
英集芯主营业务营收情况
(图源:英集芯招股书)
英集芯创始团队于2013年自炬力集成离职后拟在电源管理芯片领域进行独立创业。详情可见下图所示。截至2021年6月30日,英集芯研发人员数量为158人,公司员工总数257人,占比为61.48%。
英集芯部分高管相关行业背景
(信息来源:英集芯招股书)
2022年4月15日,珠海智融科技申请科创板上市已获受理。智融科技是一家专注于电源管理芯片领域的数模混合芯片设计公司,具体包括锂电池快充放管理芯片、多口输出动态功率调节芯片和快充协议芯片,占主营业务收入的比例分别为 97.32%、98.77%和 99.12%,主营业务毛利率分别为 41.99%、46.96%和 53.04%。不过目前产品较为集中且种类相对较少,仅为40余种。2021 年,公司的主营业务收入为 22,336.16 万元。其他产品主要为无线充电芯片、智能加密芯片和接口芯片等,收入金额较小。
智融科技主营业务2019-2021年收入一览
(图源:智融科技上市招股书)
智融科技的多名高管也是从炬力集成和全志科技出来的,具体可参见下图。截至2021年末,智融科技共有59名研发人员,占总员工数45.74%,其中硕士及以上学历22人。
智融科技部分高管相关行业背景
(信息来源:智融科技招股书)
珠海有潜力的“芯”生力量
然而在珠海这块芯片沃土上,还有很多蓄势待发或具有上市潜力的芯片厂商。
2022年6月29日,珠海博雅科技拟IPO。博雅科技发力在高端通用闪存存储器芯片领域,主要产品为NOR Flash芯片。2019年-2021年,公司营业收入分别为 1.1亿元、1.6亿元和 2.6亿元,复合增长率 48.59%。NOR Flash产品出货量分别为2.67亿颗、3.52亿颗和5.38亿颗。公司已于2020年成功研发出50nm制程 256Mbit 容量产品,现已成功量产销售,在2021年50nm制程1Gb容量产品研发成功并在2022年实现量产销售,正在为多家客户积极导入大容量产品。不过公司正积极布局MCU及其周边配套芯片,以及NAND Flash存储芯片。
公司主营产品销售情况如上
(来源:博雅科技招股书)
在存储领域,珠海还有成立于2017年的存储控制器芯片厂商妙存科技,主要发力在NAND Flash领域。
脱胎于艾派克的极海半导体则是珠海芯片市场另一个不容忽视的角色。官方资料显示,珠海极海半导体有限公司是一家致力于开发工业级/车规级微处理器、高性能模拟芯片及系统级芯片的集成电路设计型企业,总部为纳思达股份有限公司。极海团队拥有20年集成电路设计经验和嵌入式系统开发能力,可为客户提供核心可靠的芯片产品及方案,实现准确感应、安全传输和实时控制,助力客户在智慧家居、高端消费电子、工业控制、汽车电子、智慧能源以及通信设施等领域的拓展创新。
英诺赛科是氮化镓功率半导体领域的芯片供应商。2022年2月16日,英诺赛科完成近30亿元D轮融资。英诺赛科于2015年成立,根据Trendforce 2021年数据,英诺赛科氮化镓功率产品全球市场占有率一举攀升至20%,跃升为全球第三,排名仅次于纳微、PI。另据Yole的化合物半导体团队发布的《2022年功率GaN》年度报告中指出,英诺赛科已成长为中国大陆头部氮化镓功率半导体企业。在国家战略层面,英诺赛科已被国家四部委列入重点支持的0.25微米以下的集成电路企业,也是国内第一个通过国家发改委窗口指导的第三代半导体项目。
2016年在珠海注册成立的亿智电子则是近年来的珠海芯片后起之秀,是以AI机器视觉算法和SoC芯片设计为核心的系统方案供应商。公司早在就2019年量产搭载自研NPU的端侧AI SoC芯片,已助力众多合作伙伴实现AI产品的规模量产。目前已获得北极光、达泰、英特尔、中建等多家投资机构的投资。值得一提的是,亿智电子创始人兼CEO陈峰可谓是珠海芯片行业崛起的亲历者,从最开始的亚力到炬力再到全志科技都有其身影。
再就是机器人芯片领域的珠海一微半导体。珠海一微成立于2014年,是一家以机器人技术及大规模高集成度数模混合芯片,公司专注于机器人环境建模与定位导航(SLAM)核心芯片的研发。目前公司主要产品包括机器人主控芯片、高性能模拟器件、快充协议芯片、车载控制器等。
此外还有2017年成立的,致力于为IOT终端节点的创新应用打造一流MCU芯片生态的新创公司昇生微电子;同样专注于MCU领域的还有珠海巨晟科技;致力于工业级、汽车级核心处理器芯片研发的珠海泰为电子;创立于2018年,专注于高集成度毫米波、太赫兹芯片和相关雷达模组的研发珠海微度芯;致力于智能超高清音视频编解码芯片的珠海海奇半导体等等。
结语
过去,在谈到中国芯片产业的时候,我们过去经常说的就是上海、北京、深圳。近年来合肥、南京和广州也被屡屡挂到嘴边。但其实珠海自2000年以来,就已经成为中国芯片,尤其是消费电子芯片市场一个不可或缺的重要角色。可以说,“珠海芯”已成为“中国芯”的重要组成部分。
但综合上文所述,珠海的芯片企业需要从“小而美” 迈向“大而强”,实现新的飞跃。随着上市芯片公司的增多,这给他们提供了更好的上升渠道。
*免责声明:本文由作者原创。文章内容系作者个人观点,半导体行业观察转载仅为了传达一种不同的观点,不代表半导体行业观察对该观点赞同或支持,如果有任何异议,欢迎联系半导体行业观察。
今天是《半导体行业观察》为您分享的第3121内容,欢迎关注。
推荐阅读
★长江存储发布第四代闪存,200+时代已来临
半导体行业观察
『半导体第一垂直媒体』
实时 专业 原创 深度
识别二维码,回复下方关键词,阅读更多
晶圆|集成电路|设备|汽车芯片|存储|台积电|AI|封装
回复 投稿,看《如何成为“半导体行业观察”的一员 》
回复 搜索,还能轻松找到其他你感兴趣的文章!
发送给作者