适度超前的网络为基础,大力推进5G应用创新
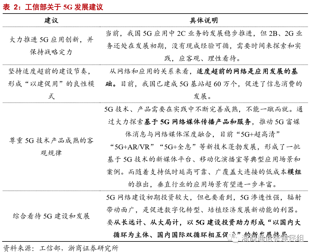
工信部副部长刘烈宏针对5G提出4点建议:1)大力推进5G应用创新,并保持战略定力;2)坚持适度超前的建设节奏,形成“以建促用”的良性模式;3)尊重5G技术产品成熟的客观规律;4)综合看待5G建设和发展。
适度超前的网络是应用发展的基础,目前我国5G终端已经超1亿,5G基站已经超60万,“十三五”预期目标提前完成,为“以建促用”打下基础,后续重点将大力推进5G应用创新。
从资本开支角度,2025年之后非运营商各行业5G投资有望超越电信运营商,建议关注5G专网赛道,重点关注电力、铁路5G等机会。从产业链投资周期角度看,5G网络规模覆盖后,B端应用加速落地,当前建议聚焦无线模组、5G消息、超高清、工业互联网等赛道。
建议重点关注:5G专网赛道佳讯飞鸿等;无线模组赛道移远通信、广和通等;5G消息赛道梦网集团、初灵信息等;超高清赛道数码科技、当虹科技等;工业互联网赛道东方国信、宝信软件、紫光股份、星网锐捷、云涌科技、迪普科技等。
VGPP模型本周评估结果和行业重点关注
上周VGPP模型重点关注的初灵信息跑赢中信通信指数0.9%,本周重点关注初灵信息、中国联通。另外持续重点关注光环新网、和而泰、英维克、紫光股份、中兴通讯、烽火通信、光迅科技、中际旭创等。
行业/公司要闻
1)国务院常务会议通过《新能源汽车产业发展规划》,规划提出:要加大关键技术攻关,鼓励车用操作系统、动力电池等开发创新。支持新能源汽车与能源、交通、信息通信等产业深度融合,推动电动化与网联化、智能化技术互融协同发展,推进标准对接和数据共享。
2)【移远通信】非公开发行募集资金11亿元,用于全球智能制造中心建设项目、研发中心升级项目和智能车联网产业化项目。
3)近日中国移动及所属咪咕公司联合中兴通讯,在广州完成8K高清VR直播视频业务新技术验证。
4)国家电网有限公司董事长毛伟明表示国家电网将聚焦特高压、充电桩、数字新基建等领域,预计“十四五”期间电网及相关产业投资将超过6万亿元。
风险提示:5G消息、超高清、工业互联网等垂直行业应用发展不及预期的风险;电力、铁路等领域5G专网建设不及预期的风险等。
详细内容参见浙商通信报告《通信周报-5G应用创新将获大力推进》
▼
免责声明
本报告由浙商证券股份有限公司(已具备中国证监会批复的证券投资咨询业务资格,经营许可证编号为:Z39833000)制作。本报告中的信息均来源于我们认为可靠的已公开资料,但浙商证券股份有限公司及其关联机构(以下统称“本公司” )对这些信息的真实性、准确性及完整性不作任何保证,也不保证所包含的信息和建议不发生任何变更。本公司没有将变更的信息和建议向报告所有接收者进行更新的义务。
本报告仅供本公司的客户作参考之用。本公司不会因接收人收到本报告而视其为本公司的当然客户。
本报告仅反映报告作者的出具日的观点和判断,在任何情况下,本报告中的信息或所表述的意见均不构成对任何人的投资建议,投资者应当对本报告中的信息和意见进行独立评估,并应同时考量各自的投资目的、财务状况和特定需求。对依据或者使用本报告所造成的一切后果,本公司及/或其关联人员均不承担任何法律责任。
本公司的交易人员以及其他专业人士可能会依据不同假设和标准、采用不同的分析方法而口头或书面发表与本报告意见及建议不一致的市场评论和/或交易观点。本公司没有将此意见及建议向报告所有接收者进行更新的义务。本公司的资产管理部门、自营部门以及其他投资业务部门可能独立做出与本报告中的意见或建议不一致的投资决策。
本报告版权均归本公司所有,未经本公司事先书面授权,任何机构或个人不得以任何形式复制、发布、传播本报告的全部或部分内容。经授权刊载、转发本报告或者摘要的,应当注明本报告发布人和发布日期,并提示使用本报告的风险。未经授权或未按要求刊载、转发本报告的,应当承担相应的法律责任。本公司将保留向其追究法律责任的权利。