维迪西妥单抗(商品名称:爱地希)
适应症:
适用于至少接受过 2 个系统化疗的 HER2 过表达局部晚期或转移性胃癌(包括胃食管结合部腺癌)的患者,HER2 过表达定义为 HER2 免疫组织化学 检查结果为 2+或 3+。*
适用于既往接受过含铂化疗且 HER2 过表达局部晚期或转移性尿路上皮癌的患者,HER2 过表达定义为 HER2 免疫组织化学检查结果为 2+或 3+。*
*上述适应症是基于单臂临床试验的客观缓解率结果给予的附条件批准。
* 尿路上皮癌是起源于尿路上皮的一种多源性的恶性肿瘤,包括肾盂癌、输尿管癌、膀胱癌以及尿道癌,是最常见的泌尿系统肿瘤。
规格:60 mg/支。
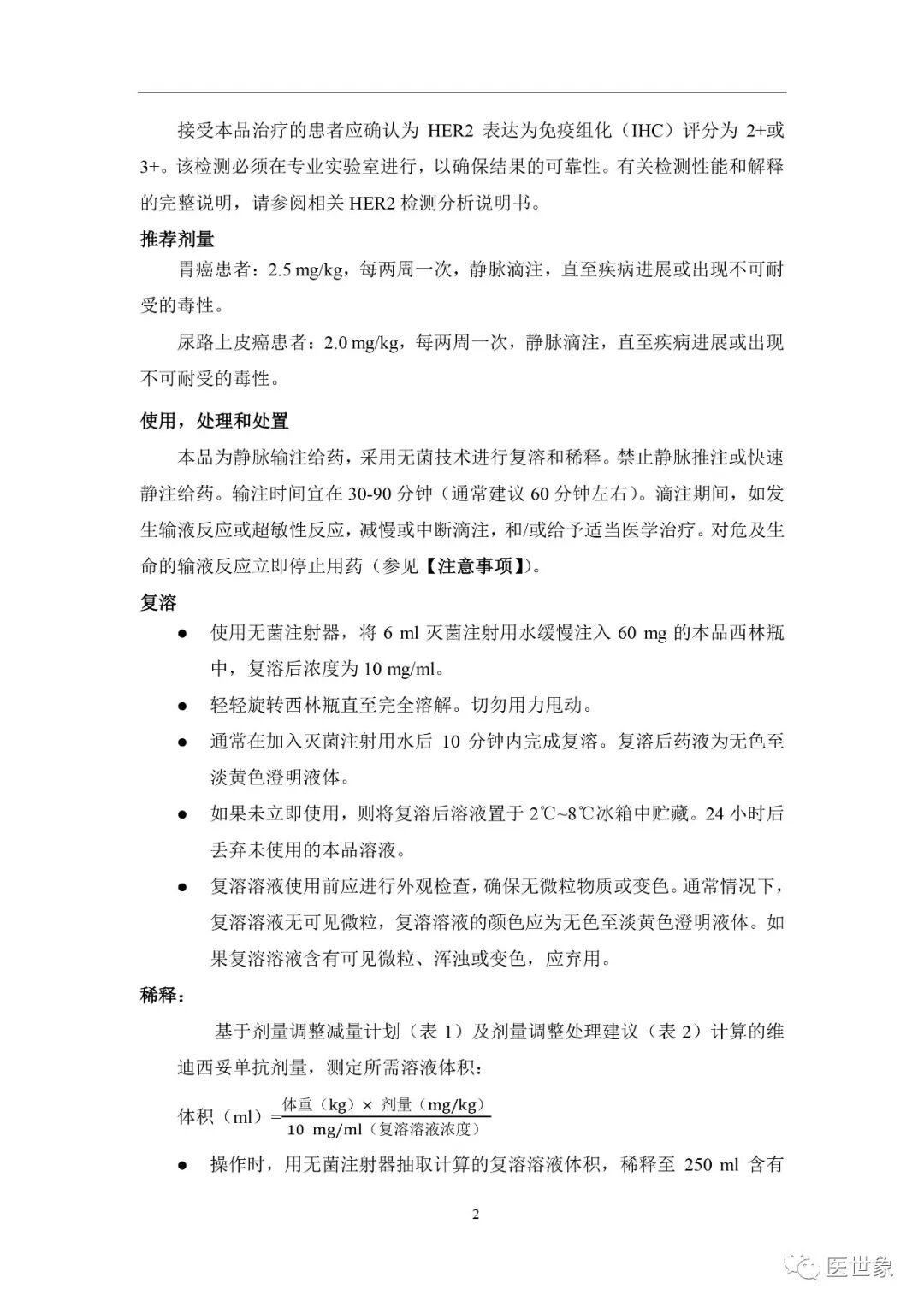
推荐剂量:
胃癌患者:2.5 mg/kg,每两周一次,静脉滴注,直至疾病进展或出现不可耐受的毒性。
尿路上皮癌患者:2.0 mg/kg,每两周一次,静脉滴注,直至疾病进展或出现不可耐受的毒性。
使用,处理和处置
本药为静脉输注给药,采用无菌技术进行复溶和稀释。
禁止静脉推注或快速静注给药。
输注时间宜在 30-90 分钟(通常建议 60 分钟左右)。
滴注期间,如发生输液反应或超敏性反应,减慢或中断滴注,和/或给予适当医学治疗。对危及生命的输液反应立即停止用药(参见【注意事项】)。
资料来源:国家药品监督管理局药品审评中心上市药品信息
推荐阅读
1.“不限癌种”,罗氏制药TRK抑制剂:恩曲替尼今日获批 | 关于NTRK融合,你需要了解这些
2.“癌王”:胰腺癌的营养支持治疗|这4类人要警惕胰腺癌!(高危人群)
3.JTO:肺癌转移进化轨迹 | 广东省人民医院钟文昭&唐文芳团队
5.约10%的患者明确与遗传因素相关 | 家族遗传性肿瘤---结直肠癌篇
7.化疗治疗期间的饮食调理 | 白细胞数低的患者如何饮食?大剂量化疗患者应吃哪些食物?
9. 美国临床肿瘤学会(ASCO)指南:肿瘤患者治疗期间如何饮食、运动、体重管理?
10. 贝伐珠单抗的4大常见不良反应,如何处理?附:贝伐珠单抗注射液说明书