公众号改版不按发布时间显示推文,如您想及时看到榴莲EDU推文,请星标公号和点“在看”或“点赞”。
26日,腾讯应届生公司大群怒怼管理层在社交网络刷屏。
腾讯应届生怒怼领导:
过度加班就是慢性杀人
1月26日,在脉脉等多个社交平台上,有关“腾讯应届生因高强度加班怒怼领导”的讨论冲上热搜,引发大量讨论。该员工看到部门发放的“业务突破奖”评语中,提及一获奖员工20小时连续工作以及一周高强度加班的描述,让他情绪难以抑制,随后他在600人群中实名表达了不满。声讨腾讯管理层的员工加入企业微信部门2个月,据他描述,他刚来的第一个月,压力很大,一度引起身体不适,后来适应节奏之后才有所好转,但身边人反馈他的身体状态和精神状态明显不如以前。他陆续和身边同事以及BG内同事聊,了解到大家均对过度加班十分不满。该员工还提到,他的一名25岁,刚毕业半年,同样担任程序员的高中同学,2021年12月12日突发脑溢血,送入ICU后仍不幸去世,这件事让他的人生观受到巨大冲击,当时就萌生了离职念头。 他和其他同行沟通,发现加班问题一直存在,并且成为顽疾。根据他的分析,由于过去的高强度加班,老员工已经存在工作惯性,习惯了晚上加班以及很晚下班,所以就算可以早下班,也会待到很晚,而新员工则被迫一起加班。另外,公司虽然传达了不加班的信号,但员工不信任政策的确定性,也不相信领导层推行政策的决心,毕竟对领导层来说,保证产出可能更符合他们的诉求,而员工为了绩效,则不得不自己揣摩领导意图,并通过过度劳动来追求高产出,从而拿到高绩效。由于大多数人的能力上差距并不大,而单位时间内的总需求量是固定的,员工又出于上述的 绩效压力,只能通过各种方式来增大工作量,自觉内卷。![]()
![]()
![]()
事发当晚,这名员工所在团队负责人就和他取得了联系,并表示“让你对团队失望了,我有责任。”同时表示,会对此事做进一步了解和沟通。网传资料显示,该腾讯员工在群聊中发言后,其直属领导、企业微信高管等第一时间与其本人进行了沟通。知情人士透露,事发后企业微信负责人黄铁鸣在内部论坛对此事进行了反思,并提出了优化方案的初步思路。
随后,企业微信负责人黄铁鸣也在腾讯内部论坛上,对此事做出了回应。他表示,很惭愧因为项目因为产品而让员工如此辛劳,并指出持续高强度的急行军是不持久的。他还提出了三点优化方案:1、及时做好规划;2、健康合理工作时间;3、明确评价导向。黄铁鸣称:要解决“过度加班“,需要进行更合理的排期规划、调整绩效考核标准等组合措施。直面问题是解决问题的第一步,我们也希望看到更多的互联网公司正视并解决这个问题。
上文中的截图是昨晚我们在部门大群里发的部门即时激励表彰文档,这个表彰是对取得了阶段性进展项目和个人的一次即时激励。其中的一些表彰内容引发了咱们一位同学对部门高强度工作问题、影响健康问题的反馈,对于这位同学敢于直言问题的态度,我是认可的。昨晚我们也和这位同学通了电话,认真详细地了解了同学的情况和反馈,我们了解到这位同学刚加入部门2个月,刚来压力较大,与周边同学交流下来发现大家普遍工作高强度,加上近期身边好友不幸去世产生较大内心冲击,因此情绪迸发在部门群内表达了自己对高强度工作的意见。关于上文中所提及的项目,是去年底企业微信和腾讯会议、腾讯文档的联合版本公司内测项目,这个项目是21年企业微信团队最重要的项目之一,项目牵涉到3个BG、3个产品的联合开发,上线的时间节奏也是基于三个团队之前的共同商定而确定的,时间紧、任务重,这确实令到我们很多同学连续高强度工作才得以保证了最终按时按质交付。而后的4.0版本,又因为要赶企业微信4.0版年度发布会,再次令到大家强急行军。以上的这些,作为部门负责人,同学们的辛苦我看在眼里也记在心里,我很感谢大家为了项目为了产品而拼搏,也很惭愧因为项目因为产品而让大家如此辛劳。今天的事情也再次提醒了我们,持续高强度的急行军是不持久的,也势必会影响到大家的工作与生活平衡,以及健康。之前BG层面还做了一个关于同学们工作状态的调研,大家普遍反映的问题是业务的价值感、工作强度、因为绩效考核“比加班、比谁走得晚”,从部门的管理者的角度,我的态度是,绝不会仅仅是根据大家的工作时长就来判断一个人的工作表现好坏或者绩效排名,这是不客观的,也是不可持续的。其实基于之前BG层面的这个调研,我们也收到了很多同学匿名反馈的中肯建议和方案,我们也已经在思考优化方案,这位同学的敢于表达再次给我们做了对于快速优化的提醒。接下来,部门管理团队会尽快商议出一整套解决此类问题的具体方案,我的大体思路如下,先同步大家:1、及时做好规划。同步优化产品迭代开发的规划与节奏,以及其它相关的流程、机制,尽量避免让大家在短期内高强度的工作。2、健康合理工作时间。团队内部、跨团队合作,结合协同的必要性,共同商议健康合理的作息时间。3、明确评价导向。不会让大家因为顾虑到考核排序而“比加班、比谁走得晚”,各团队负责人也要在团队内明确沟通考核的标准和依据,引导健康、可持续的工作方式。后续具体的方案成型后我会在部门层面进行全员沟通,充分征集部门同事的意见。最后,非常感谢这位同学的直言反馈,督促了我们尽快优化调整。感谢企业微信所有同学们一直以来的辛劳付出。期待未来我们用更健康、更持久的方式一起做出让用户满意的产品。
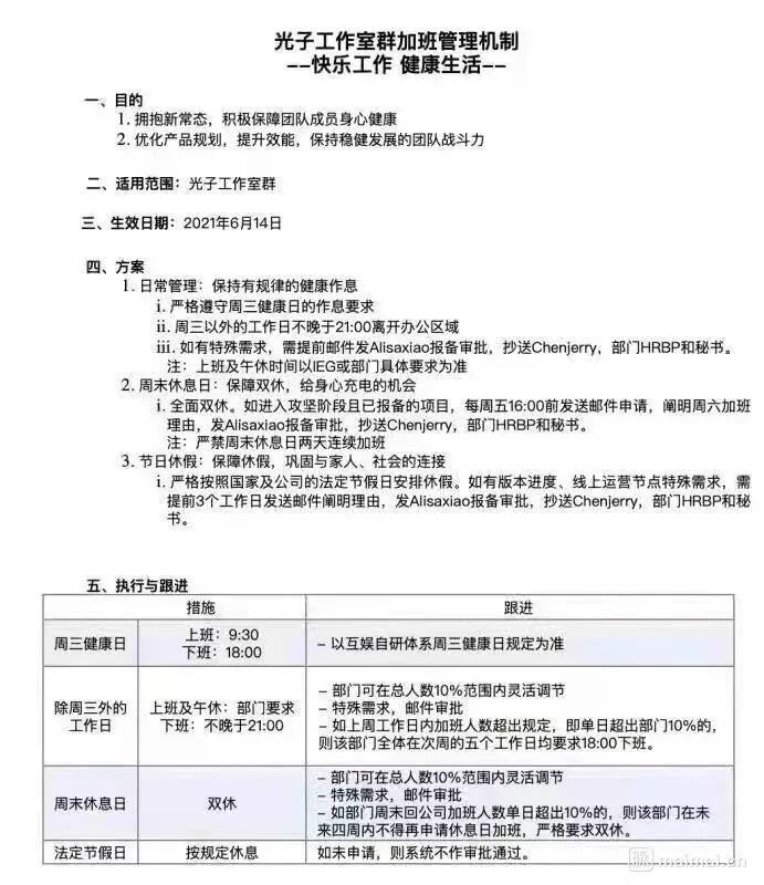
2021年6月,腾讯互娱(IEG)旗下光子工作室群发布的“快乐工作健康生活”加班管理机制文件截图显示,6月14日起,光子工作室群严格遵守周三健康日的作息要求,6点下班;周三以外的工作日不晚于9点离开办公室;周末休息日保证双休,如进入攻坚阶段已报备的项目,需发送邮件阐明周六加班理由,抄送部门HRBP、秘书等,严禁周末休息日两天连续加班。![]()
对于该消息,腾讯互娱相关负责人表示,为鼓励员工劳逸结合,进一步提升工作效率,同时也更好地关注身心健康,留出更多时间陪伴家人,腾讯互娱光子工作室群推出相关措施。
而去年11月,字节跳动更新了企业内网上的《中国大陆加班管理规定》,规定中提到,工作日7点后加班需提交申请,需要有理由经过领导同意,每天最多加班3小时,每月最多36小时。飞书里也更新了一则中国大陆加班规定的文档,其中对工作时间有明确认定:工作时间上午10点到下午7点。
对于加班工资也有了明确规定:工作日加班工资为原有的1.5倍,休息日加班工资2倍,节假日加班工资3倍。快手也宣布,从去年7月1日起取消“大小周”,员工按需加班,公司按照相关规定向员工支付加班工资。不久后,美团旗下社区团购业务“美团优选”也发布通知,取消“大小周”。据了解,此前美团并未全员实行“大小周”,只是在今年3月份,在美团优选开始实行“大小周”,周六加班员工可获双倍薪资。来源:中国基金报
入群:加微信at52hz
榴莲EDU有一线老师、海归派、高校教师及码农宝爸宝妈,关注全球教育资讯。加微信at52hz入教育社群,不定期资料分享。点击以下“阅读原文”进入榴莲EDU精选教育课程