![]()
我借张三10万,一年后张三还我12万,利率怎么算。但如果张三每年还1万块,12年才还完,收益率怎么算呢?看起来我投入的本金还是10万,收回来还是12万,但想一想就知道利率≠20%。因为钱有时间价值,我早拿到12万再进行投资,有机会再产生利息。IRR,也叫内部收益率,是考虑了时间价值的情况下,投资中实际可达到的收益率。IRR越高,说明你投入的成本越少,但获得的收益越高。IRR的计算原理很复杂,但可以用Exel的IRR公式简单粗暴的计算。譬如上面提到的我借张三10万,张三每年还1万,12年还清,实际收益率是多少呢?很简单,在表格里输入投入的钱,投入为支出,所以为“-”,所以你借出去10万,人家一年还你12万,收益率是20%。如果12年,每年还1万,那实际收益率只有2.92%。因为年金险的投入周期一般都拉得特别长,而投入和领取又比较规律。不过IRR也有局限,只适合用来计算比较规律的投资,譬如就是按年投入,按年领取这种。如果投资没有规律可寻,譬如很多人买股票,买基金,涨了就买一点,跌了就卖一点。![]()
![]()
在任意空格输入=XIRR(先选中现金流列,再选中时间列),即可得出答案。说明我这笔投资,年化收益率是94%,算短期炒作比较成功的案例。当然,我也有很多短炒失败的案例,所以不建议大家学习。以后大家投资,不管买股票,买基金,买年金险,都可以用IRR或XIRR来计算。
而不是糊里糊涂的,我好想赚了,又好像没赚...我好像挺牛逼的,又似乎很平庸?还有计算贷款或消费分期的利率,也可以用这俩工具,很实用。譬如银行存款和国债,一般是到期还本付息,这就是单利。而复利,就是利滚利,利息也计算利息,理财险基本是复利计息。![]()
如果时间拉长到50年,复利的本息和,已经是单利的2.36倍。复利和单利,还有一个转换公式👇
1+n*r=(1+i)^n(n是年限,r是单利,i是复利)。
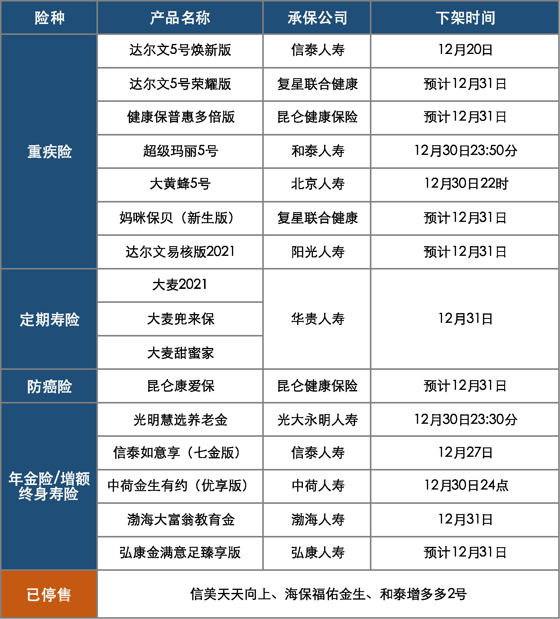
我在写理财险时,经常用复利的结果,去倒推单利是多少,就是方便大家对比。今天是全面的小科普,收藏起来多复习,下回算收益率难不到你...上线后价格会不会变化,中间有多长的空窗期,不太确定。我统计了一个下架时间表,如果近期打算买的,自己注意时间。![]()
相关阅读:
朋友们,形势颇有点严峻
我的读者,理赔了500万+
是的,这个行业会大洗牌
Go to "Discover" > "Top Stories" > "Wow"