来源:中南大学教师教学发展中心
为了充分展示我校教师尽心尽责做好疫情防控期间在线教学工作的良好精神风貌,促进我校教师在先进教学理念、在线课堂组织技巧和“课程思政”等方面充分交流,教师教学发展中心组织开展了在线教学优秀案例评选工作,近期将在公众号中陆续推出我校教师的在线教学设计和课程思政案例。
本期将为大家推荐课程思政案例来自:中南大学护理学院周乐山教授---守护儿童健康 担当育人使命。
课程特色与建设思路
儿童是祖国的未来,儿童健康关系到千家万户的幸福,儿科患者病情变化快,表达能力弱,合作程度差,操作难度大,因此,对护理人员的要求更高。儿科护理学作为护理专业的核心课程(72学时),必须将专业教学与思政教育深度融合,培养素质-能力-知识全面发展的护理人员,才能更好地护理患儿,满足社会需求,促进学科发展。
课程团队秉持“立德树人为新时代教育的根本任务”的指导思想,依据专业培养目标,结合学情及课程特点,与学工老师双线合璧,共同研讨课程思政的建设方案,确定思政目标,挖掘思政元素,优化教学方法,将课程思政贯穿教学各环节,制定多维评价方式,全员全方位育人。课程思政教学设计如图所示。
图1 儿科护理学课程思政教学设计
课程思政的实施方案
构建“两支队伍,四个阵地”的课程思政模式,即课程团队与学工团队双线合璧,课程思政贯穿理论教学、实践教学、课外延伸及线上教学四个阵地,形成全员全过程育人格局。
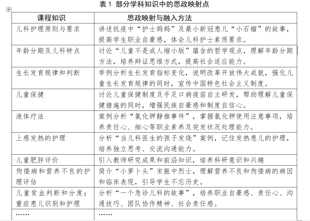
(一)思政教育融入理论课堂主阵地
联合学工老师选择课程内容中的思政映射点,共同制定与专业知识的融入路径和方法,建立课程思政案例库,润物无声地融入思政教育。
(二)思政教育贯穿实践教学各环节
将课程思政落实于实训室、临床医院、幼儿园及日常生活等场景,将具体要求列入每个实践教学项目,将学习态度、言行举止、组织纪律列入考核指标,发现问题及时联络学工老师,共同说服教育,引导学生形成正确的观念和行为方式。
1. 实训室练习与临床见习融入
实训室模型练习及角色扮演训练动手能力和团队协作,临床实际病例评估和操作见习,训练交流沟通能力,体验家长的心情,体会儿科护士素质要求,新生儿ICU体会生命的脆弱与顽强,感受慎独精神的重要性,课程结束前实训室临床模拟综合素质考核,多维评价思政教育效果,通过训练-体会-考核的模式,在实践中不断提升儿科护理职业素养和综合能力。
图2 实训练习和临床见习
2. 幼儿园调研及日常生活渗透
幼儿园生长发育调查与分析,培养观察能力、初步科研意识和能力;学习婴儿辅食添加、人工喂养及婴儿腹泻的饮食管理后布置学生制作相关食物,参与家务劳动,落实教育部关于加强劳动教育的要求。
图3 学生在幼儿园调研场景
3. 智能婴儿照护体验
全国率先引进基于信息技术的RealCare Baby(智能照护婴儿),将婴儿护理知识与人文情怀培育相结合,智能婴儿内置芯片和信息感应器,模拟真实婴儿反应和生理需求,每个学生照护婴儿一个周末,需要时给予喂奶、换尿布、观察及抚慰等护理,情境结束后系统自动评分,同时要求学生撰写照护婴儿的感想和体会,培养学生耐心、细心、责任心和感恩心等护理人文精神。
图4 学生居家照护“婴儿”的感悟
(三)思政教育覆盖课堂内外全过程
1. 课堂内授课教师言传身教
教师佩带党微,充满自信与激情,对学生满怀关爱,对工作认真负责,对生活乐观向上,润物无声地引导学生积极主动地学习,开心快乐地生活。
图5 学生所获成就
2. 课堂外学工老师关爱关注
邀请全国优秀辅导员、我院袁世平副书记作为课程共建人,采取辅导员工作入课堂、课程育人到课外的方法,摸清学生对课程思政元素的兴奋点、困惑点和冷漠点,结合学生思想和需求开展教学,及时关注学生动态,确保课程思政效果。
(四)思政教育延伸线上教学全方位
1. 教学公众号营造思政氛围
2016年3月创建“快乐儿护”公众号,用于课堂内容补充与课程总结,传递正能量;推送新学期寄语,加强师生沟通;分享学生感想体会,增强护理人文氛围;推送科普文章,承担社会服务与责任,潜移默化影响学生,学生积极参与公众号的维护和运行,课程老师与学工老师共同审核,确保价值引领作用。
2. 线上思政突破时空限制
随时通过学校教学平台、班群/个人QQ与学生沟通和互动,了解学生思想动态,及时解决需求和困难。在抗疫期间开展线上教学的过程中,迅速应对和调研学生情况,推送“特殊的开课”公开信,联合学工老师对线上教学进行宣传和动员,稳定学生情绪,确保网络教学顺利进行。
课程思政建设成效
(一)授课班级学生积极上进
量表调查显示授课班级学生的人文关怀能力提高。党员或入党积极分子占比62%,获多个项目或奖项/成效(如表2),表明学生能够独立思考,主动学习,具有初步的科研意识和创新能力。
(二)教学经验得以示范推广
获评湖南省“一流本科课程”,获多项课程思政研究立项。基于智能婴儿照护的护理人文教育被湖南卫视、教视、红网、光明网、头条网报道。多次协助湖南卫视制作科普专题宣传,教学成果在全国高校教学发展年会思政教育专场及国际护士大会报告。
图6 教学经验分享
点击图片即可跳转至详情