「评级机构」是如何看待消费金融公司的?

2017-11-22 刘睿 谢冰姝 园园ABS研究 园园ABS研究


文章来源:联合资信

文章原题:消费金融公司2017年行业展望


一、消费金融行业概况


2007年,消费金融开始在广州地区试点;2009年,银监会发布《消费金融公司试点管理办法》,消费金融服务开始向专业化、系统化发展;2010年,北银消费金融公司、中银消费金融公司、四川锦程消费金融公司和捷信消费金融公司等首批4家试点消费金融公司正式成立,分别由北京银行、中国银行、成都银行和捷信集团发起设立,成立后分别在北京、上海、成都和天津等地开展消费金融业务。随着试点消费金融公司业务的发展以及风险控制模式的基本确立,2013年银监会对《消费金融公司试点管理办法》进行了修订,放宽了消费金融公司申请设立条件,取消营业地域的注册地限制,增加吸收股东存款业务范围,以拓宽消费金融公司的资金来源;同时新增10个城市(沈阳、南京、杭州、合肥、泉州、武汉、广州、重庆、西安、青岛)参与试点,合格的香港和澳门金融机构可在广州(含深圳)试点设立消费金融公司,试点城市扩大至16家。2015年,国务院常务会议决定,将试点范围从16个城市扩大至全国,同时放开消费金融市场准入,鼓励符合条件的民间资本、国内外银行金融机构和互联网企业发起设立消费金融公司。随着一系列利好政策的出台,各大银行、产业机构、电子商务平台以及互联网金融公司纷纷进入消费金融领域,消费金融行业逐步进入高速发展阶段。

 

201512月,国务院发布《关于印发推进普惠金融发展规划(2016-2020)的通知》提出,要促进消费金融公司发展,激发消费潜力,促进消费升级。20163月,人民银行和银监会联合印发《关于加大对新消费领域金融支持的指导意见》(以下简称“指导意见”),涉及消费金融组织体系、消费信贷管理模式和产品创新、新消费重点领域金融支持以及消费金融发展环境等方面。指导意见鼓励有条件的银行业金融机构围绕养老家政健康、信息和网络、绿色、旅游休闲、教育文化体育、农村等新消费领域设立特色专营机构,通过将消费信贷与互联网技术相结合的方式,创新消费信贷抵质押模式,开发不同首付比例、期限和还款方式的信贷产品,满足客户多样化的消费信贷需求,上述政策将有助于推进消费金融经营主体的专业化、正规化发展,规范消费金融行业竞争格局,但这也将加剧行业的竞争态势。此外,为改善优化消费金融发展环境,指导意见明确鼓励消费金融机构通过发行金融债券、同业拆借、信贷资产证券化等方式建立多元化的融资渠道,这将有利于降低消费金融机构的资金成本,促进业务的持续发展。

 

根据国家金融与发展实验室最新发布的《中国消费金融创新报告》指出,截至2016年末,我国消费金融市场规模估计在6万亿左右,按照20%的增速预测,我国消费信贷的规模到2020年可超过12万亿元,消费信贷市场发展潜力巨大。目前消费金融市场的参与主体,主要包括持牌消费金融公司、商业银行、小贷公司、分期购平台和电商系金融公司等。而消费金融公司作为专业持牌机构,开展消费金融业务具有政策优势,并与商业银行形成差异、补充和协同效应。消费金融公司是指依照《公司法》和《消费金融公司试点管理办法》,经银监会批准,在中国人民共和国境内设立的,不吸收公众存款,以小额、分散为原则,为中国境内居民个人提供以消费(不包括购买房屋和汽车)为目的的贷款的非银行金融机构。一般来说,消费金融公司具备单笔授信额度小、审批速度快、无需抵押担保、服务方式灵活、贷款期限短等特点,贷款最高额度为20万元。近年来,消费金融公司资产规模呈快速增长趋势,20169月末资产总额1077.23亿元,贷款余额970.29亿元。

 

二、营运环境分析

 

1. 宏观经济


经历了之前的高速增长阶段,我国宏观经济进入中高速增长的新常态。随着一系列稳增长宏观经济政策的出台以及经济结构的调整,国内经济增长在连续放缓后保持平稳,产业结构继续优化。


经国家统计局初步核算,2016年我国国内生产总值(GDP74.41万亿元, 按可比价格计算,同比增长6.7%。第一季度至第四季度同比分别增长6.7%6.7%6.7%6.8%(见图1),走势保持平稳。分产业看,第一产业增加值6.37万亿元,增长3.3%;第二产业增加值29.62万亿元,增长6.1%;第三产业增加值38.42万亿元,增长7.8%。产业结构比从2012年的9.4:45.3:45.3调整为2016年的8.6:39.8:51.6(见图2),且第三产业比重连续两年超过50%且进一步提高,产业结构持续优化。

 

作为传统的拉动经济增长的“三驾马车”——消费、投资、出口,固定资产投资增速略有放缓,消费平稳较快增长,外贸状况有所改善;社会消费品零售总额呈现相对稳定的增长态势,在固定资产投资增速放缓的背景下,消费对经济的拉动作用不断上升。

 

2016年,我国全社会固定资产投资60.6万亿元,同比增长7.9%(见图3);社会消费品零售总额33.23万亿元,同比增长10.4%;货物进出口总额24.33万亿元,同比下降0.9%,全年贸易顺差3.35万亿元。需求结构继续改善,全年最终消费支出对GDP增长的贡献率为64.6%,提高4.7个百分点。

 

2012年以来,我国社会消费品零售总额保持稳定增长势头(见图4)。随着全面深化改革的不断推进,政府通过消费税改革等措施不断改善消费环境,全面放开“二孩”等政策也从政策层面释放更多的新兴消费需求。我们认为,消费对经济的拉动作用不断上升。


2. 社会和技术环境

 

随着居民收入水平的不断提高以及消费结构的不断改善,家居、医疗、文化、旅游等消费需求有望继续释放,但房地产相关消费以及汽车消费增速或将继续放缓。其中,网络消费保持较高增速。此外,农村消费追赶城市的带动下,中国消费金融,特别是在二三线城市和农村,将有较大发展潜力。


2016年,我国全年全国居民人均可支配收入23821元,比上年增长8.4%。按常住地分,城镇居民人均可支配收入33616元,比上年增长7.8%;农村居民人均可支配收入12363元,比上年增长8.2%。城乡居民收入差距继续缩小,近年来农村居民人均可支配收入实际增速快于城镇居民人均可支配收入(见图5)。

2016年,我国社会消费品零售总额33.23万亿元,同比增长10.4%,保持平稳较快增长。具体来看,家具类、建筑及装潢类消费仍维持较高增长水平,但受房地产市场调控影响,增速较上年明显放缓;体育娱乐用品类、文化办公用品类以及通讯器材类等升级类商品消费保持较高增速;汽车销售增速明显回落。

 

随着互联网的普及,网络消费保持较高增速,而大数据风险控制、人脸识别、数字证书等在内的互联网技术的进步,推动了“互联网+金融”的快速发展。

 

2016年,我国固定互联网宽带接入用户29721万户,其中固定互联网光纤宽带接入用户22766万户,比上年增加7941万户;移动宽带用户94075万户,增加23464万户(见图6);互联网上网人数7.31亿人,增加4299万人,其中手机上网人数6.95亿人,增加7550万人;互联网普及率达到53.2%,其中农村地区互联网普及率达到33.1%2016年,我国全年网上零售额51556亿元,比上年增长26.2%;其中网上商品零售额41944亿元,增长25.6%,占社会消费品零售总额的比重为12.6%



 

三、消费金融公司经营分析

 

在消费金融公司试点期间,出于风险控制的考虑,监管机构对主要出资人具有较为严格的要求,因此商业银行凭借覆盖全国的营业网点优势、成熟的风险控制机制以及丰富多样的产品体系成为早期消费金融公司的主要发起机构。随着消费金融公司申请设立条件的放宽以及试点范围的扩大,以重庆百货、海尔为代表的产业机构开始涉足消费金融领域,主要以促进自身产品销售为目的。此后,在电子商务快速发展以及互联网技术逐步成熟的背景下,以京东、阿里巴巴为主的电子商务公司成为消费金融行业新的参与主体,这在促进消费市场发展的同时加剧了整体市场竞争。经过多年发展,消费金融行业正逐步形成银行系、产业系和电商系这三大类消费金融公司扩张发展的格局。

 

1. 产品与渠道


虽然传统银行在消费金融领域深耕多年,互联网消费金融亦蓬勃发展,但消费金融公司成立时间较短,业务模式尚不成熟。目前产品体系较为同质化,获客渠道基本表现为线上线下相结合,但不同消费金融公司倚重度略有不同。

 

从目前持牌消费金融公司官网的信息披露看,消费金融公司产品体系总体上可分为现金贷、分期贷和循环贷这三大类,准入门槛较低,重点满足中低收入人群的消费金融需求,与商业银行个人贷款产品形成错位竞争。贷款产品以信用贷款为主,可接受房产抵押贷款,整体贷款利率较高。

 

现金贷:向客户以现金方式直接发放的消费贷款,没有特定消费场景(全场景消费),借款人可自主使用现金贷款。中银消费金融公司公开数据显示,目前其无抵押信用贷年利率水平不低于18%,有抵押物贷款年利率不低于15%

 

分期贷:客户在公司合作商户(包括线上和线下)购买商品或服务时,通过申请个人贷款来办理消费分期,由消费金融公司将费用支付给商户,客户直接享受商品或服务的“先消费、后付款”产品。另一种形式,是针对信用卡账单还款具有一定压力的客户提供分期资金周转,资金直接入账信用卡,方便还款。总体看,这是一款基于场景的消费分期产品,目前消费场景已覆盖旅游、装修、健康医疗、教育培训、美容整形、数码产品、车位、租房等。一般来说,分期贷利率与月费率、商户贴息及商户资金清算的周期有关。

 

循环贷:根据客户的信用情况,向客户提供可以循环多次使用、提取现金的贷款产品。该产品可一次审批,循环使用,支持随借随还,取用自由。循环贷利率一般是按日计息。

 

在目前持牌的消费金融公司中,银行系的消费金融公司的发展速度整体而言快于非银行系的消费金融公司。除招联消费金融确立了基于金融科技的纯线上轻运营模式,大部分消费金融公司获客渠道一般以线上线下相结合为主,重点拓展移动线上渠道。与优质的互联网金融机构合作是重要渠道,但部分线下中介机构有套取现金等行为,对消费金融公司风控管理形成压力。

 

对于银行系消费金融公司,在成立初期,银行股东在客户资源、银行网点布局等方面的优势为其业务开展奠定了良好基础,获客渠道倾向于传统的线下展业模式,同时积极开发互联网产品尝试线上业务。对于产业系和电商系消费金融公司,股东在线下渠道的支持相对弱化,但更具线上获客场景和风控优势,更倾向于线上线下相融合并重点拓展线上的获客渠道。

 

除了依靠股东资源外,与各类互联网金融公司合作亦是主要的渠道,并衍生出助贷业务模式,即互联网金融机构在合规的前提下为消费金融公司提供客户获取、资质预审、催收、客服等金融服务,由消费金融公司向客户发放贷款,并完成部分贷前调查、贷款审查审批、资金监管等工作。一般来说,助贷合作的产品是基于真实消费场景,包括手机、电脑、教育、美容等,但优质商户及场景是各大金融机构和互联网平台争抢的重要渠道,竞争激烈。此外,部分消费金融公司寻求通过和担保公司或资产管理公司等线下中介合作去拓展客户,但部分中介有套取资金行为,即用“拉人头”方式去放贷,该种获客方式对消费金融公司风控管理形成压力。

 

一般而言,线下放贷需要在消费金融公司设立的区域中心进行“面签”,针对单笔借款金额比较大的客户;线上是通过互联网为客户提供服务,一般审批放贷额度在数千元。但是,线上渠道凭借大数据风控和互联网技术,在交易量上会明显超过线下渠道,可能会出现单笔金额小,但总放贷量大的情况。

 

2. 风控管理

 

消费金融公司践行普惠金融的服务理念,将目标客户群体定位于年龄较低、有稳定收入但收入中等偏低、缺乏消费融资渠道的工薪阶层或自雇人士,主要满足中低收入群体的消费金融需求。在服务区域上,消费金融公司更倾向于国内二三线城市,部分大型持牌消费金融公司服务会下沉到四线城市,这也是传统银行个贷业务渗透不足的区域。这些中低收入群体一般难以从银行体系获得贷款,且大多数没有征信记录,这对消费金融公司的风控能力提出挑战。

 

传统银行系消费金融公司风控体系借鉴银行,相对成熟,但中低收入群体的客户定位和银行略有差异,同时运营成本较高;中小银行系消费金融公司股东资源有限,在业务发展初期会倾向与互联网金融公司合作,整体风控能力有待提升。互联网获客成本低,且大数据风控使得审批效率高效,可带动贷款规模快速上升,但对数据建模和IT系统的要求较高。从信贷资产质量看,整体消费金融公司不良贷款率高于银行业,且呈快速上升趋势。

 

对于传统银行系消费金融公司,其风控体系更多沿袭银行个贷经验。贷前、贷中和贷后的全流程风控表现为:贷前,建立合格机构准入机制,并由客户经理进行严格的贷前审查,将风险控制关口前移;贷中,基于央行征信系统、公安户籍信息系统等传统征信渠道、第三方大数据平台以及公司自身数据分析平台,将多维度交叉验证的结果,作为授信额度发放的依据;贷后,通过回访电话和客户历史行为等信息,确定贷后管理策略,及时发现逾期并合规进行电话催收或与外部催收公司合作。这种风控模式相对比较成熟,但面临着审批慢、效率低、运营成本高等问题。

 

互联网获客基本采用线上数据风控模式,如采用纯线上运营模式的招联消费金融目前已搭建了数十个自主研发的系统,涵盖账户、结算、资金、营销、风控、审批、客服、催收等各条线,自主研发了大数据平台,对庞大的数据源进行管理与挖掘分析。但大数据风控对用户覆盖、数据分析以及反欺诈设计等方面具有较高要求,同时要求IT系统具备较好的数据处理能力、稳定性以及扩展性。

 

偏重线下的消费金融公司会更依赖渠道,如助贷模式更多依赖合作互联网金融机构的风控能力,长远来看不利于消费金融公司自身风控实力的提升。而不加甄别地用“拉人头”放贷模式来快速扩大规模,则面临较大的信用风险和声誉风险。

 

客户的“下沉”以及风控体系的不完善,使消费金融公司不良率偏高(见图7)。根据公开信息披露显示,截至20169月末,消费金融公司不良贷款率平均为4.11%,贷款拨备率为4.18%


 

3. 融资渠道

 

目前消费金融公司更多的是依赖金融机构借款和股东存款满足业务发展的资金需求,资金来源较单一,对金融机构借款的依赖度较高,融资成本较高,尤其是非银行系消费金融公司可能面临较大资金成本压力。此外,为降低资金成本,短借长贷,会导致资产负债期限结构存在一定程度的错配,面临流动性风险。

 

根据《消费金融公司试点管理办法》,消费金融公司不能吸收公众存款,其资金来源主要包括5个方面:①接受股东和股东境内子公司存款;②向境内金融机构借款;③发行金融债券;④境内同业拆借;⑤资产证券化等。同时,办法规定消费金融公司同业拆入资金余额不高于资本净额的100%

 

由于人民银行和银监会对消费金融公司发行金融债券设置了明确的条件要求,同时《同业拆借管理办法》对消费金融公司的市场准入申请条件未做明确说明,因此消费金融公司尤其是初创期的公司暂时无法进入同业拆借市场和发行金融债券。为满足业务发展的资金需求,消费金融公司仅能通过同业借款、股东存款和资产证券化等方式融入资金。在此背景下,银行系消费金融公司能够凭借银行股东提供的同业授信顺利渡过成立初期的资金瓶颈期,同时银行股东给予的流动性支持能够降低其获取其他金融机构同业授信的难度,为未来业务的持续发展带来资金保障。相比而言,产业系和电商系消费金融公司由于成立时间较短,加之股东财务支持有限,因此资金瓶颈成为制约业务持续快速发展的主要因素。从公开披露信息看,目前中银消费金融成功发行了金融债券;北银、海尔和捷信消费金融进入了全国银行间同业拆借市场;中银和捷信消费金融获得开办信贷资产证券化业务资格,并成功在银行间市场发行ABS产品,整体融资渠道受限。同时,《消费金融公司试点管理办法》也鼓励主要出资人在消费金融公司出现支付困难时,给予流动性支持,以及当经营失败导致损失侵蚀资本时,及时补足资本金。

 

4. 盈利水平

 

消费金融公司营业收入主要来自消费信贷业务带来的利息收入以及相关的手续费及佣金收入,随着贷款业务的快速发展,营业收入呈现快速增长趋势。消费金融公司普遍成立时间不长,但从2017年上半年披露数据的消费金融公司来看,基本已实现盈利。从收益率指标看,消费金融公司盈利水平向好,盈利能力强。总体看,消费金融公司正处于高速发展阶段,随着产品体系和风控模式的完善,以及向线上转化的业务模式可进一步降低成本,预计行业盈利水平将保持快速上升趋势。

 

从披露营业收入数据的7家消费金融公司来看(见图8),2017年上半年,消费金融公司营业收入呈快速增长趋势,其中招联、马上、华融消费金融公司实现营业收入已远超2016全年营业收入水平;捷信消费金融公司作为唯一一家外商独资消费金融公司,股东为成立于1997年的国际领先的消费金融服务提供商捷信集团,依托股东丰富的消费金融经验,其营业收入远超其他消费金融公司。

 

从披露净利润数据的9家消费金融公司来看,2017年上半年,除杭银消费金融略有亏损之外,其余8家消费金融公司均已实现盈利(见图9)。其中,中银和招联消费金融实现净利润已远超去年同期水平;马上、苏宁、华融消费金融较去年同期已实现扭亏为盈;兴业、湖北、锦程消费金融在2016年已实现盈利,2017年盈利向好。从披露的收益率指标来看,截至2016年末,中银消费金融平均资产收益率为2.67%,平均净资产收益率为31.70%;兴业消费金融加权平均净资产收益率为32.75%,盈利能力强。


 

4. 资本管理

 

消费金融公司股东实力较强。随着试点城市的扩大以及鼓励符合条件的民间资本和互联网企业进入行业,消费金融公司数量有望持续增加,其中银行系消费金融公司,尤其是中小银行设立消费金融公司既有天然的优势,又有打破地域限制的需求,预计将成为新设消费金融公司的主流。此外,为满足业务快速发展的需求,成立时间较长的消费公司可能会陆续增资,新设立的消费金融公司在初始注册资本上也会考虑突破最低限额,行业资本金规模有望扩大,资本实力持续增强。

 

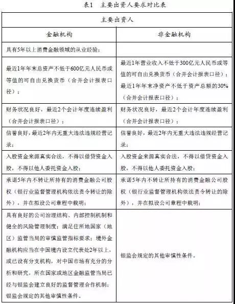
根据《消费金融公司试点管理办法》,消费金融公司股东分为主要出资人和一般出资人。主要出资人是指出资数额最多并且出资额不低于拟设消费金融公司全部股本30%的出资人,一般出资人是指除主要出资人以外的其他出资人。从金融机构和非金融机构作为主要出资人的要求来看(见表1),消费金融公司对出资股东的要求较高,对于金融机构作为主要出资人,需要具备5年以上消费金融领域的从业经验,且最近1年年末总资产不低于600亿元;对于非金融机构,营业收入不低于300亿元是比较高的门槛。整体看,消费金融公司股东实力较强。


从目前已经批筹的22家消费金融公司来看,除2010年首批设立的4家,大都在2015年后批筹成立,注册地基本遵循“一省一家”原则,其中绝大多数消费金融公司的主要出资人为银行。2016年以来,监管部门批复了多家消费金融公司的筹建申请,绝大部分为中小银行系消费金融公司。中小银行发起设立消费金融公司,可以突破地域的限制,设立门槛相对不高,预计该类消费金融公司数量有望快速增加。

 

从注册资本金来看,由于《消费金融公司试点管理办法》对注册资本最低限额的要求是3亿元,大部分消费金融公司在成立时初始注册资本为3亿元。近年来,随着一系列利好政策的出台,消费信贷业务规模快速上升,对资本消耗明显。消费金融公司为保证业务持续快速发展,开始陆续进行增资。目前,捷信消费金融注册资本拟增至70亿元(监管已批复),马上消费金融注册资本增至22.10亿元,招联消费金融注册资本为20亿元,为注册资本前三大消费金融公司(见图10)


四、行业展望

 

近年来,在固定资产投资增速放缓的背景下,消费对经济的拉动作用不断上升,随着居民收入水平的不断提高,尤其是二三线城市和农村消费金融市场巨大的发展潜力,同时互联网技术的进步和大数据风控模式的不断成熟,为消费金融行业的发展提供了良好的外部环境。随着一系列利好政策的出台,各大银行、产业机构、电子商务平台以及互联网金融公司纷纷进步消费金融领域,消费金融行业逐步进入高速发展阶段,行业资本金规模不断扩大,盈利水平呈快速上升趋势。消费金融公司以小额、分散为原则,致力于满足中低收入群体的消费需求,这是传统银行渗透力不足的市场,广泛的客群、场景化的消费是消费金融业务快速发展的基础。另一方面,信用贷款的属性以及客户的下沉要求较高的利率回报,而征信体系的缺失和粗放的获客模式对消费金融公司风控能力提出更高要求;融资渠道上多依赖金融机构借款和股东投入来满足业务发展的资金需求,资金成本较高,且面临一定流动性压力。综上所述,我国消费金融公司整体展望为稳定。


延伸阅读

1美国资产证券化发展史

2资产证券化项目是如何炼成的?

3长租公寓ABS系列一:自如房租分期ABS

4长租公寓ABS系列二:魔方公寓ABS

5当「储架发行」艳遇资产证券化

6全国首单城商行不良资产证券化落地江苏银行

7「宪法级」资管业务新规之ABS业务(上)

8「宪法级」资管业务新规之ABS业务(下)



Forwarded from Official Account

联合资信
联合资信
Learn More