高盛崛起之路堪称传奇,也饱受争议。有人认为它是富有传奇色
彩的金融帝国,是全球资本市场建设学习的“榜样”;也有人认为它是
不择手段的阴谋集团,通过“旋转门”笼络政府人才,势力蔓延到世
界各个角落,充当了美国的“经济杀手”,是割全世界“韭菜”的“镰
刀”。高盛成为顶级投行的背后到底有何过人之处?本章力图客观展现
高盛崛起之路。
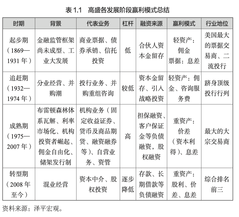
1869 年高盛成立时是一家名不见经传的票据商和小型投行,发展
至今已有 150 余年历史,度过数次危机,仍然屹立在投行之巅。我们认为,高盛成功的秘诀是密切的政商关系、围绕机构客户打造全能型投行模
式,以及经久不变的商业进取心。
在政治资本上,高盛伴随美国共同崛起,积极参与政治活动,积
累了宝贵的政商资源。将美国金融影响力推广至世界各个角落,先后
为美国政坛输送过 3 位财政部部长、4 位美联储地区主席,10 余位高
管担任过美国高级经济政策顾问,同时通过“旋转门”笼络政府人才,打开了政商界客户资源。
在商业模式上,高盛定位于全能型投行,投行、并购、做市、衍生
品等业务条线都围绕机构客户需求打造护城河,提供全面、专业的服务,长期保持国际顶级投行的地位。敏捷的交易能力、高超的风险定价能
力是高盛模式的护城河,它擅长以最快的速度捕捉机会,出现在众多
著名交易案例中。
在进取精神上,高盛长期以来保持合伙人制度文化,奖惩分明,保
持经久不衰的进取精神,根据时代变化灵活调整业务板块,确保屹立
不倒。它对我国发展壮大证券行业的启示在于,顶级国际投行的外部
条件需要鼓励创新的政策环境和开放的市场环境,内部条件需要加强
资本实力、风控能力、人才培育、激励机制等。*
起步期(1869—1931 年):票据起家,折戟资管
1869 年,德裔犹太人马库斯·戈德曼(Marcus Goldman)举
家迁到纽约,以票据贴现业务起家,成为放贷中介。1888 年戈德
曼任命他的女婿塞缪尔·萨克斯(Samuel Sachs)为合伙人,公司
更名为高盛。美国南北战争后,银行信贷利率维持在一个很高的
水平上,给高盛发展票据贴现业务创造了盈利空间。19 世纪 90年代,高盛已经成为全美最大的商业本票交易商,营业收入也由1882 年的 5 万美元倍增至 1890 年的 3 100 万美元,1894 年达到6 700 万美元。
19 世纪最后 20 年,美国完成了规模宏大的工业化进程,修
建铁路等重工业建设进入尾期,时值制造业起飞前夜,高盛与雷
曼兄弟合作包销证券,完成了沃辛顿泵业公司的债券承销与西尔
斯在欧洲的股票发行等业务,成为真正意义上的投资银行。高盛
深谙制造业相对重工业的商业模式差异,开创了“以公司未来的
盈利能力而非当前的固定资产总值作为衡量公司股票发行价值”
的定价方式,开辟了新市场。
在第三代领导人沃迪尔·卡钦斯的带领下,高盛试水投资信
托业务,成立了高盛交易公司,通过层层控股加杠杆,以不到2 500 万美元的总资本掌控了 5 亿美元的投资。但在大萧条中遭
受重创,1931 年高盛巨额亏损 1.2 亿美元,占合伙人原始投资的92%;当年华尔街排名前 14 位的信托公司累计亏损 1.725 亿美元,
高盛交易公司占其中的 70%,濒临倒闭,被阿特拉斯公司低价收
购,此后 40 年间高盛均未涉足资管业务。
追赶期(1932—1974 年):重振投行业务,跻身顶尖行列
西德尼·温伯格(Sidney Weinberg)临危受命,重塑高盛声
誉。温伯格是高盛的传奇领军人,他 13 岁辍学,16 岁时以临时工
的身份加入高盛,但拥有高超的沟通才能和学习能力,1927 年成
为合伙人,1930 年临危受命,此时深陷投资失败泥潭的高盛声誉
败坏,5 年内没有一笔承销业务,1929 年到“二战”结束的 16 年
间只有一半年份盈利。
温伯格上任后在三个方面重振高盛:
一是打通政商关系拓展人脉,重振投行业务。1932 年罗斯福首次竞选总统时,因抨击总统与华尔街关系暧昧而受到排挤。温
伯格成功押注罗斯福并提供竞选资金,后被委以重任,牵头成立
商务顾问及策划委员会,1941 年应邀任职战时生产委员会主席助
理,为总统物色、选拔商业人才,由此结识了众多社会精英,例
如福特二世,这为高盛带来了资源和机会。
二是持续付出,开拓客户。温伯格鼓励公司以免费方式开发
新客户,重塑高盛的品牌和价值,他亲自为福特提供了长达 9 年
的免费服务,终于在 1956 年拿到福特汽车 IPO 订单业务,创造
了当时最大的融资计划,高盛由此跻身顶级投行榜单。
三是打造防御收购的品牌。20 世纪六七十年代,时值美国
混合并购浪潮,高盛建立了华尔街第一个兼并收购部,率先打出
“防御收购”的旗帜,树立了“与中小企业站在一起”的正面形象,获得了大量业务,至今并购咨询仍是高盛的“王牌”业务。
成熟期(1975—2007 年):行业竞争加剧,向重资产业务转型
时值美国新旧经济动能转换,全球金融体系变革,美国资本
市场发生了翻天覆地的变化。一是 1971 年布雷顿森林体系瓦解,
各国采用浮动汇率制,开始利率市场化,汇率、利率波动增加,
催生了金融衍生品服务需求;二是 1981 年 401k 计划推出,共同
基金和养老基金等大型机构入市,机构投资者崛起;三是 1975 年
美国废除了长达 185 年的固定佣金制,佣金费率由 1975 年的 0.5%
大幅下滑至 2001 年的 0.06%,同时 1983 年推出的储架发行制度
提高了 IPO 灵活度。这几项变革加剧了投行在传统领域的竞争,
大投行开始向重资产业务转型。
高盛抓住了时代变革机会。1976 年,约翰·温伯格(John
Weinberg)和约翰·怀特黑德(John Whitehead)成为联席董事合伙
人,开创了业界闻名的“双头管理”时代。怀特黑德制定了“高盛14 条业务原则”,进行大刀阔斧的改革。
一是高盛成为机构交易领军者。由于大宗交易承担信息不对
称的风险,做市承担资本金损失的风险,大部分投行不愿涉足,
高盛凭借高效的销售团队与大型机构取得密切联系,1976 年获得
纽约市养老基金的交易订单,负责 5 亿美元的大宗交易,打响了高
盛在机构服务业务上的好名声。
二是高盛变革投行业务的商业模式,实施专业化分工。开辟
中小企业客户群、将交易执行和业务承揽分离等,设立“投行服
务部”专司发展和维护客户关系。1979—1984 年,高盛的客户增
加了 500 个,数量翻了一番,而每个人跟踪的企业家数从 200 家下
降到 100 家,大大提高了服务质量。
三是高盛大力开发商品、衍生品和资管业务。20 世纪八九十年
代,国际投行参与大宗商品面临极大的政治舆论压力和严格监管,
利润稀薄,德银、摩根等大型投行纷纷缩减或撤出商品领域。但高
盛花大力气开发商品业务,1981 年高盛收购了商品交易商杰润,业
务从咖啡、黄金逐步拓展到原油、外汇,贡献利润占高盛的 1/3,后
并入固定收益商品部。1989 年设立资产管理部门(GSAM),重启资
管业务。
四是国际化拓张。80 年代高盛抓住英国私有化浪潮,在欧洲
与老牌本土投行抢夺市场,90 年代转向新兴市场,1994 年高盛
进入中国,分享各个国家和地区的发展红利,国际业务利润占比40%,推动了国际资本市场建设。
五是公司改制上市。这一时期高盛引以为傲的“合伙人”制
度走到尽头,1994 年受墨西哥金融危机、美联储加息影响,高盛
业绩急剧下滑,全年利润仅 5.08 亿美元,而以弗里德曼为首的 34名合伙人突然辞职,提取资本金达到 4 亿美元,高盛受到重创,决
心改制为股份有限公司,并于 1999 年在纽交所上市。
转型期(2008 年至今):去杠杆、科技金融赋能、打造全能银行
2008 年爆发全球金融危机,雷曼兄弟破产,美林被美国银行
收购,贝尔斯登被摩根大通收购,高盛和摩根士丹利转为银行控
股公司,行业格局重塑,独立投行向全能银行转变(见表 1.1)。
![]()
高盛在次贷危机中遭受亏损,获批成为银行控股公司。2008年高盛营业收入同比骤减 51.7%。当年第四季度,高盛筹集 207.5亿美元股权融资,其中 50 亿美元来自巴菲特,并向美国政府申
请了 242 亿美元的紧急救助贷款;此外,高盛获批成为银行控股
公司,在《巴塞尔协议III》的要求下根据银行资本充足度的监管
规则去杠杆,并依照《多德 - 弗兰克法案》、“沃克尔规则”重组
业务条线,剥离部分风险较大的自营业务,增加场外衍生品的透
明度。
科技金融赋能,抢占金融科技先机。近年来,高盛开启了科
技赋能打造现代全能银行的战略。2009—2015 年第二季度,高盛
共参与了私有科技公司的 132 笔融资交易,在银行业中居于首位。在金融科技方面,高盛集中于区块链和人工智能领域。2016 年 5月高盛推出网络银行 GS Bank,初次涉足零售业务。2016 年 10月,高盛推出网贷平台 Marcus,提供小额无担保个人贷款等。
高盛崛起之路堪称传奇,但也饱受争议。在 20 世纪 70 年代
美国宾州中铁巨额票据欺诈案、90 年代英国马克斯韦尔骗取贷款
案,在次贷危机中做空美国地产、在希腊债务危机前帮助设计掩
盖政府债务、在原油市场“猎杀”中国企业,均有高盛的身影,
其被指责为协助财务造假的“帮凶”,但这些最终均以和解告终。高盛的成员渗透到多国政府,高盛也被誉为美国高官的“西点军
校”,为美国政坛输送过 4 位美联储地区主席、3 位财政部部长,10 余位高管担任过美国高级经济政策顾问,掌握着美国经济金融
大权。其业务遍布世界各地,被指责为充当美国的“经济杀手”。
高盛早期维持高杠杆重资产配置,次贷危机后向轻型化转型。2009 年前,高盛年平均资产增速达到 19.5%,权益乘数平均高达22.3 倍,2009 年高盛获批成为银行控股公司,业务重心转移后,
高杠杆的自营和做市业务缩减,资产规模稳定在 9 000 亿美元左
右,平均权益乘数降至 11 倍(见图 1.1)。去杠杆使 ROE(净资
产收益率)出现一定的下滑 , 从 2009 年前的 20% 左右降至 10%
左右。截至 2020 年底,高盛总资产为 11 630 亿美元,ROE 为21.2%。
![]()
高盛上市以来经历多次业务架构调整,2019 年年底形成投资
银行部门、全球市场部门、资产管理部门和客户及财富管理部门
(见图 1.2)。截至 2020 年,高盛总营收达到 446 亿美元,其中重
资产业务包括利息收入、交易业务,分别占 10.7% 和 50% ,轻资产业务包括资管收入和投行业务,分别占 15.5% 和 20.5%。
![]()
投资银行业务是传统的轻资产业务,涵盖财务顾问、股票承
销、债券承销、企业贷款四类,佣金和顾问费是主要的收入形式,
市场准入门槛赋予的牌照价值是投行业务的初始利源。2020 年,
高盛的投资银行板块资产占比为 10%,贡献了 21% 的收入、13%
的税前净利润。
全球市场业务分为股权业务和 FICC(固定收益证券、货币及
商品期货)两大类,重点服务于买方机构客户做市、交易、融资
融券等一揽子需求。利息、价差等是主要的收入形式。提升投资
品种覆盖广度、提高敏捷交易能力成为赢利的关键。2020 年,全
球市场板块以 73% 的资产贡献了 48% 的收入和 65% 的利润,是贡献收入最多的部门。
资产管理业务主要通过独立管理账户(如共同基金和私募基
金等)向机构或高净值客户提供理财服务。该部门的收入形式表
现为管理费、业绩提成等,驱动力来自投行的主动管理能力及业
务销售能力。2020 年该板块以 8.2% 的资产贡献了 18% 的营业收
入和 19% 的税前净利润。
客户及财富管理业务是 2019 年新设立的业务条线,主要承担
为客户提供个性化定制服务的任务,包括财富咨询、私人借贷、
财务规划、定制投资方案及与消费者相关的银行业务。该部门的
主要收入形式为管理费、业绩提成、利息。2020 年该板块以 9.2%
的资产占比贡献了 13% 的营业收入和 3% 的税前利润。
从商业模式来看,高盛有三类主要业态(见图 1.3)。一是以
投行、经纪、资管等为代表的轻资产业务,以牌照、人才、先发
优势为驱动,对资金的需求不大,早期经营由合伙人资本投入、
盈利留存以及战略投资者的投入可以维持运作,提高 ROE 的关键
在于通过扩大业务规模来提高销售净利率。二是以回购协议、融
资融券、股票质押、贷款等业务为代表的资本中介业务,核心是
融资加杠杆能力,属于重资产经营业态,投行承担信用中介职能,
是获取流动性、加杠杆的重要来源。高盛多渠道融资以及优惠的
融资成本创造了独特的优势。三是资本交易业务,以做市、自营、
股权投资等重资产业务为主,核心是产品定价和风控能力,投行承担风险中介职能,以开发资产端的客户需求为拉动引擎,高盛
以敏捷的交易能力和高超的风险定价能力打造“护城河”。
![]()
赢利模式:并购咨询收入高居榜首,股票承销稳居前三
轻资产投行赢利模式,低阶玩法是依靠牌照开展通道业务,中
阶玩法是通过人才和经验积累长期稳定的客户关系、提升市占率,
高阶玩法是创造客户需求,为机构交易、信用中介等业务引流。高
盛就是通过人才和经验的不断积累,在并购和股权承销方面力拔头
筹,进而为夯实政商关系、产生业务协同打开了想象空间。
高盛轻资产业务中,股权承销表现最为突出。2020 年,投行业务板块中,股权承销、债券承销、并购咨询收入平均占比分别
为 36%、28%、33%。第一,财务顾问业务是高盛的传统优势项目,
根据金融数据提供商 Dealogic 公开披露的 2017 年全球投行收入排
名,高盛的并购咨询收入高达 24.50 亿美元,市场份额为 10.5%,
高居榜首。第二,股票承销业务规模在 20 世纪 90 年代基本稳居
行业前三。2017 年收入为 12.13 亿美元,市场份额为 6.9%,排名
第三。第三,在债券承销上,2000 年后债券业务风险较高,高盛
逐渐压缩规模,裁撤部门,债券承销规模从 1999 年后开始有所下
滑,集中在第 7—9 名。2017 年债券承销收入为 12.04 亿美元,市
场份额为 5.3%,排名第四。
驱动引擎:人才、客户、管理、协同
在人才培养方面,一方面,高盛注重内部人才激励,承销业
务和财务咨询业务主要的费用支出项目是人力成本,1997—2019年,高盛的人力成本占总成本的比重平均约 70%。另一方面,高
盛长年向美国政坛输送人才,形成了稳定的政商关系,并由此结
交了关键人脉,为高盛带来了业务。
高盛向美国政坛输送人才,时间长、官阶高、数量多,其他
企业望尘莫及。高盛和美国政府的渊源可以追溯至西德尼·温伯
格领导时期,他开启了高盛“商而优则仕”的传统。此后,财政
部、美联储、议会、交易所等经济核心监管部门频现高盛身影。克林顿、小布什、特朗普三任总统的财政部部长都出自高盛;此
外,美联储中 4 个地区的主席曾供职于高盛,占总数的 1/3 ;高
盛首席合伙人格斯·利维(Gus Levy)于 1976 年创建了纳斯达克全美交易系统,高盛还为纽交所输送过首席执行官(见表 1.2)。着力维护政商关系从某种程度上为高盛的“基业长青”扫除了阻
碍。一是借从政拓展业务。温伯格为罗斯福总统效力期间结识了
亨利·福特,为高盛崛起创造了契机。二是危机下获取关键资源
补给。2007—2008 年高盛凭借准确无误的对冲组合在次贷危机中
获得丰厚利润;危机爆发后,高盛获批成为商业银行控股公司,
由此从美联储获得贷款。
![]()
![]()
在客户关系方面,一方面,高盛定位于中小企业,旗帜鲜明
地提出“收购防御”策略。1976 年纳斯达克全美交易系统开始运
作,中小企业对投行业务需求呈现井喷式增长,同时期并购政策
宽松,中小企业非常容易遭到恶意收购的攻击,此时高盛定位于
服务世界 500 强以外的中小企业,旗帜鲜明地提出“收购防御”
策略,避开与其他投行在大企业客户上的直接竞争。另一方面,
高盛挖掘客户需求,积极开发创新性业务。例如,与传统的以发
行人为主导的投行承销模式相反,高盛从机构投资者处获知其对
特定证券感兴趣时,转而联系发行人,使发行承销无缝对接,消
灭承销风险,无须占用资本金,承销费用低廉。再如,将大宗交
易创新性地推广到一级市场上,向有购买意向的机构直接兜售大
宗新发股票,使客户以更低的发行成本融资。
在管理方面,高盛率先实施专业化分工,再造投行业务模式。高盛创新性地将传统投行的交易执行和承揽业务分离,单独设立
“投资银行客户服务部”,获得业务后将执行责任交给对应的交易
专家,同时对其负责的客户建立全面的信用档案并深入研究,做到前瞻性地捕捉业务机会。在协同方面,高盛建立机构业务与投行业务联动。一方面,投行业务为商业票据、贷款等业务引流。在杠杆收购的例子中,
高盛受聘担任企业并购的财务顾问,并承诺交易完成后为买方提
供过桥贷款;收购完成后,高盛担任垃圾债券的承销商,以目标
公司为主体发行大量垃圾债券为并购交易融资;发行成功后,高
盛使用募集的资金置换过桥贷款,从中可以获取顾问费、贷款利
息、承销费用等多项收入,将各部门业务联动起来。另一方面,
机构交易业务大发展为投行业务奠定了客户基础。高盛开展机构
交易业务时,能接触到大量机构投资者,并且能通过强大的分销
网络为交易提供流动性,确保承销时二级市场流动性充足,并降
低发行成本。
赢利模式:全球市场部门贡献四成收入,以做市业务为主要来源
全球市场业务是为股、债、外汇、衍生品等提供的一揽子交
易服务,包括创设、做市、自营、账户管理等,赚取证券价差和
管理费,平均营收贡献比重高达 50%。全球市场业务分为 FICC和权益,分别服务非股权和股权类交易。2020 年 FICC 做市业务
净收入为 89.7 亿美元,净利息收入为 25.6 亿美元;权益市场做市
净收入为 65.7 亿美元,净利息收入为 -3.3 亿美元,佣金和费用收
入为 33.47 亿美元。
根据产品种类来看,场内市场在交易所内进行,标准化、流
动性高,投行发挥通道职能居多;场外市场是报价驱动市场,流
动性较差、多为非标准化证券,买卖双方报价时间不对称致使其不能总是找到合适的交易对手。做市商的职责就是将自己作为对
家与客户进行交易,以自有资本持仓为交易对手方提供流动性,
可以获得价差、利息和佣金收入。高盛做市在资本交易中占比高
达 70%,其中又以信用、货币、股票类产品做市为主,2009—2020 年平均收入占比分别为 24%、19% 和 35%。
驱动引擎:衍生品创设和风控能力
在资本交易业务中,投行承担风险中介的职能,承担流动性、市场和信用风险,高盛赢在创设风险产品以及做好风险管理。
一是场外市场创设衍生品,提供流动性,收取保证金。从市
场来看,高盛衍生品交易主要是在场外市场进行。根据国际清算
银行数据,全球场外衍生品名义本金高达 500 万亿美元,给重资
产的高盛带来了发展空间。以名义值计算,2013—2020 年,高盛
场外衍生品交易平均占比 87%,是场内的 7 倍。凭借场外衍生品
交易,高盛可以收取高额保证金,但也出现了多起金融衍生品欺
诈案。从品种来看,高盛衍生品交易覆盖大宗商品、利率、汇率、
信用、股权等品种,利率衍生品实际交易金额高达 27 亿美元,占
比 75%,大宗商品份额虽然不足 1%,但高盛能快速给出报价,
有能力满足国际大型油企的对冲需求,垄断大宗商品场外市场。
二是风险管理能力突出,高盛建立了风险头寸指标体系、三
道防线的风控系统避免损失。高盛自上而下形成了金字塔式的风
险管理治理结构,董事会直接或通过风险委员会监督风控政策和
实践,进行年度审查以及批准风险偏好声明,首席风险官向董事
会报告。管理委员会下设三类具体风险管理委员会,根据交易及风险特征采用多种分析及报告系统:公司风险管理委员会负责持
续监控全球业务和产品的信用、市场和操作风险;客户及业务标
准委员会负责评估并确定客户关系、客户服务及公司声誉等方面;
公司资产负债委员会负责流动性风险管控,总体上形成了运营和
技术、独立风险监督和控制、内审三道风控防线。2012—2018 年
高盛的平均 VAR(在险价值)估计值逐年降低,2018 年高盛交易
损失超出 VAR 的情况只有两天,2017 年无一次例外,充分体现
了高盛对于风险测度的准确性以及对头寸管理的实力。2021 年 3月,韩国对冲基金经理比尔·黄(Bill Hwang)旗下的大型基金Archegos 爆仓,在瑞信集团及野村证券分别亏损近 50 亿美元和20 亿美元的情况下,高盛及早发现风险并采取了纠正措施,因此
在这场世纪爆仓中几乎未受到任何损失。
赢利模式:投行承担信用中介的职能赚取息差收益
资本中介业务指投行作为金融中介,从事与商业银行类似的
信贷业务。投行在资本中介业务中承担影子银行的信用创造职能,
以赚取息差为赢利形式,投行通过客户抵押物的再抵押创造信用,
提升杠杆。具有资本中介功能的业务包括回购协议、融资融券、
客户保证金抵押融资等。
回购协议是指投行以较低的质押率向客户融出资金,再利用
客户的抵押品叠加自身信用优势以较高的质押率融入资金。融资
融券是指投行通过客户抵押品向其融出资金或证券,与回购协议的区别在于,回购协议中证券的所有权转移作为质押物,而融资
融券业务中证券所有权未转移,仅做抵押使用。客户保证金抵押
融资指投行将客户提交的交易保证金作为抵押品进行负债融资。无论哪种方式,投行可以使用客户的证券抵押物进行再抵押,通
过重复抵押放大经营杠杆。
驱动引擎:多元化融资渠道及低廉的融资成本
高盛在资本中介业务中充当信用中介,以多元化融资渠道和
低廉的成本为驱动。
主动负债占比六成,逐年减少。1998—2020 年,高盛主动
负债的平均占比为 65%,从 1998 年的 71.4% 递减至 2020 年的55.7%。第一,回购协议融资,2008 年后,回购协议在高盛的负
债融资结构中占比减少,从 1999 年的 17% 降到 2020 年的 12%。第二,借出证券,自 1998 年的 5.3% 递减至 2020 年的 2%。第三,
交易性金融负债,该项负债由证券卖空形成,2008 年前在负债融
资中占比较高,平均达到 24.3%;金融危机后逐步下降,2020 年
该项负债比重为 14.4%。第四,长短期无抵押债务融资,2020 年
发行长期无担保债券占比 20%,发行商业票据、承兑汇票等短期
无担保债券占比为 7.4%。
转型银行后,高盛被动负债占比上升。被动负债包括存款和
应付客户及其他方款项,1998—2020 年平均占比为 32.5%,2009年转为银行控股公司后,存款负债成为高盛新的融资渠道,占比
由 2009 年的 5.1% 迅速增长至 2020 年的 24.4%。此外,应付客
户及其他方款项也是高盛重要的融资渠道,2020 年该项负债为1906.58 亿美元,占总负债的比重为 17.9%。融资成本较低。回购协议和融资融券业务同属于担保融资项目,即使用客户保证金作为抵押品进行负债融资。担保融资是高
盛融资成本最低的负债,2009—2018 年平均成本仅为 0.6%。同
期银行存款、交易性金融负债、短期借款、长期借款的平均负债
成本分别为 0.8%、1.4%、0.8%、2.1%。从时间趋势上来观察,除2008 年金融危机期间流动性短缺造成融资成本高企之外,其余年
份高盛的融资成本均十分低廉且较为稳定。
我国培育高质量投行面临三大机遇与挑战:一是监管政策环
境面临改革,二是金融开放与国际化挑战,三是金融科技挑战。
一、政策环境造就国内外证券公司模式差异
美国 1975 年推动佣金自由化改革,之后推行储架发行制,价
格竞争加剧,证券业赢利模式重塑,大型投行转向机构交易,主动
加杠杆涉入重资产业务,精品投行专攻几项优势项目,提供差异
化服务。我国在 2015 年才正式开启佣金市场化改革,证券业经纪、
承销等轻资产收入从 2008 年的 76.7% 降至 2020 年的 28.9%。2019年 9 月证监会召开座谈会提出“允许优质券商拓展柜台业务,丰富
期货期权产品”“加快建设高质量投资银行,支持优质券商创新提质,鼓励中小券商特色化精品化发展”等深化资本市场改革的重点
方向,11 月提出六大措施打造“航母级头部券商”,包括丰富证券
公司服务功能、鼓励市场化并购重组、优化激励约束机制等。未来
鼓励证券业发展的、合理放开行业约束的政策红利可期。
从监管层面来看,中美证券业发展差异主要表现在场外市场
发展、融资渠道、杠杆倍数等方面。
一是国内场外市场尚处于发展期,衍生品业务进步空间大。当前美国已形成分工明确、差异竞争的场外市场,以场外柜台交
易市场(OTCBB)、粉单市场等为代表。国内场外市场起步较晚,2014 年试点证券公司柜台交易市场。一方面,投行做市服务主
要在场外市场开展,而高盛的做市服务为集团贡献了 25.8% 的收
入,成为重要的盈利支柱。另一方面,对冲套保的需求催生了衍
生品创设,而国内衍生品市场尚处于初级阶段。2020 年高盛 OTC市场多空产品名义本金达到 38.4 万亿美元(折合约 250 万亿元),
而同期中信证券的金融衍生品名义规模仅为 1 万亿元,国内衍生
品创设业务发展空间大(见表 1.3)。建议发展完善多层次的资本
市场,在提高券商风控的前提下适当放开衍生品创设,打开券商
做市、产品创设、股权投资等资本交易业务空间。
二是国内券商加杠杆受限,ROE 增长有所放缓。2016 年证监
会修改《证券公司风险控制指标管理办法》,执行“核心净资本 /表内外资产总额≥ 8%”的规定,结合文件发布时“财务杠杆率约
为 6 倍”的表述,当前我国券商经营杠杆的上限大约为 6 倍;而
在保证金三方存管制度下,理论杠杆空间降至 5.13 倍。在 ROE的驱动因素方面,美国投行以杠杆驱动为主,而我国券商以资产
周转率和净利率驱动为主。建议实施分类监管,综合类券商逐步从轻资产业务过渡到重资产业务,具有显著的杠杆特征,在分类
监管的框架下打开风控能力较强的综合类券商加杠杆的空间。
![]()
三是国内券商担保融资渠道受限。美国投行可以使用客户保
证金作为抵押品进行负债融资,而我国《证券公司融资融券业务
管理办法》中明确规定,证券公司客户交易结算资金采用第三方
存管模式,券商不得违规挪用客户担保物,此项目是中美券商负
债融资渠道结构中最关键的差异。2020 年,该负债项目在中信证
券的融资结构中占比高达 40.4%,其中客户交易结算金额达 2 042亿元,大量资金沉淀无法得到利用。建议适当放宽券商融资渠道
的限制,例如适当对证券公司的融资融券业务松绑,提升两融余
额上限,鼓励证券公司金融债,盘活客户保证金等。
二、金融开放和国际化挑战
高盛在国际化浪潮中确立了世界顶级投行地位。高盛国际化
进程开始于 20 世纪 50 年代,1953—1980 年进军欧洲和日本市场,1990 年后从发达市场转向新兴市场,1994 年高盛在北京和上海设
立办事处。2001 年,高盛首次在题为“构建更好的全球经济”的
研究报告中提出“金砖四国”(BRICs)的说法。截至 2019 年第
一季度,高盛来自欧洲、中东、非洲地区的收入占比达到 27.9%,
来自亚洲的收入占比为 12.5%,海外收入总额约占四成。
在市场开拓方面,高盛聘请国际顾问,组建高素质的研究团
队。“区位条件、文化同源性将最终影响投行国际化战略实施的效
果”。为了尽快融入当地文化、了解市场营商环境和政治生态,高
盛在各地聘请了政府部门离职的高官,或与政府及大型公司有密
切关系的专家作为顾问,打造高素质的研究团队。
在业务选择方面,循序渐进,从自身优势业务输出逐渐过渡
到产业价值链中高端环节的业务。高盛将商业票据业务作为打开
国际市场的突破口,使得英国的大型企业能用比银行商业贷款低
很多的利率提高营运资本;1979 年后撒切尔废除外汇管制,外汇
交易、套利业务等成为新的增长点,同时英国市场对美国股票,
特别是科技股和医药股的需求开始呈井喷式发展,高盛适时地将
在本土市场运营成熟的大宗交易推向英国;20 世纪 80 年代中期,
金融自由化迅速推进,欧洲全能商业银行的竞争挤占了投行的经
营利润,高盛逐步将业务重心过渡到自营业务的开发上,大大提
高了国际业务的盈利能力。
三、保持开拓进取心,合伙人机制发挥重要作用,积极
开拓新赛道
虽然在 1999 年上市前夕,高盛不得不改制,但仍保留着合伙制传统,比如股权激励、奖惩分明,“合伙人才库”每两年更新1/4—1/3,确保长期保持新鲜血液和进取精神,确保公司在快速
变化的时代中,捕捉新机遇,开拓新赛道。
瞄准财富管理赛道
在后金融危机时代下,财富快速聚集,财富管理需求增长,
金融机构纷纷加大对于财富管理业务的投入。2016 年以前,高盛
的财富管理业务主要服务于超高净值客户,为全球市场的超高净
值客户提供超高定制化服务。相比于华尔街各大行的业务转型,
高盛的业务重心仍放在 FICC 交易业务,对于财富管理业务始终
维持原有策略。2016 年后,高盛逐渐增加对财富管理业务的投入,
通过自建平台、战略收购与合作的方式发掘新用户。
一是自建平台。2015 年,高盛建立 GS Bank,并于 2016 年
推出 Marcus 平台,为用户提供“零手续费”的无抵押贷款及账
户储蓄业务。截至 2020 年,Marcus 已经涵盖了个人贷款、储蓄、
财富管理和信用卡等业务,并在 2021 年推出面向大众的财富管理APP(应用程序)Marcus Invest,将客户资金投资于股票和债券的
投资组合中。
二是战略收购与合作。高盛于 2017—2019 年吸纳了来自贷款
公司 Bond Street 和信用卡创业公司 Final 的人才,并收购了个人
理财 APP Clarity Money 和私人财富管理公司 United Capital,为后
续扩大私人财富管理业务打下了基础。2019 年,高盛与苹果公司
联合推出信用卡 Apple Card,利用 Apple Pay 的高用户基数为信用
卡服务开拓市场。
2019 年底,高盛进行业务结构重组,将投资与借贷板块替换
为财富管理。不同于之前的高净值客户导向财富管理服务,调整
后的财富管理主要涵盖了面向各类财富水平客户的定制化管理,
以及新增的消费者银行业务。此次业务板块的更新也反映出高盛
未来以客户为中心,以财富管理为重点发展方向的经营模式。
发力金融科技
一是人才结构和费用支出。2016 年,高盛校园招聘的员工中,
有 37% 是科技、数理相关的专业人才。2017 年这个比例上升到46%,整个高盛团队中科技人才规模占比达 1/4,超过脸书等硅谷
的上市科技公司。2006—2020 年,高盛在通信和科技方面的费用
(见图 1.4)是各项费用中唯一一项逐年升高的项目,年均增长率
为 5.59%。2020 年技术及通信费用投入为 13.47 亿美元,占营业
收入的 3.02%,同比增长 1.8 亿美元。
二是增加对金融科技前瞻性的研究投入,引导市场预期。高
盛对人工智能和区块链等前沿科学进行了持续性的研究,并发布
了一系列的深度报告。早在 2015 年初,高盛就开始将区块链研发
成果申请专利,主要成果有两项,一项是用于处理外汇交易的一
种分布式账本,另一项是一种加密货币 SETLcoin。此外,高盛定
期举办“高盛技术与互联网大会”,邀请谷歌云 CEO(首席执行
官)、苹果 CEO 等国际科技巨头分享前沿研究成果。
三是自营打造互联网金融机构。2015 年,高盛打造互联网直
销银行 GS Bank,活期存款利率高于花旗、摩根大通等竞争对手;2016 年高盛推出网贷平台 Marcus,利用大数据客户画像提供定制服务,开辟了新的利润增长点。
![]()
四是战略投资科技创业公司,分享增值红利及合作收益,扩
展目标客户群体。在金融科技方面,高盛集中于区块链和人工智
能领域,借此从主要面向机构投资者传统业务逐步过渡到消费贷、
房屋抵押贷、个人理财等零售业务上来。截至 2021 年 5 月,高盛
共投资了 47 个金融科技创业公司。2010—2020 年,高盛在资本
市场领域共投资 25 家公司,在各领域排名第一。
本公众号所有分享的软件和资料来自网络收集和整理,所有文字和图片版权归属于原作者所有,且仅代表作者个人观点,与数据工匠俱乐部无关,文章仅供读者学习交流使用,并请自行核实相关内容,如文章内容涉及侵权,请联系后台管理员删除
(欢迎大家加入数据工匠知识星球获取更多资讯。)
我们的使命:发展数据治理行业、普及数据治理知识、改变企业数据管理现状、提高企业数据质量、推动企业走进大数据时代。
我们的愿景:打造数据治理专家、数据治理平台、数据治理生态圈。
我们的价值观:凝聚行业力量、打造数据治理全链条平台、改变数据治理生态圈。
了解更多精彩内容
长按,识别二维码,关注我们吧!
数据工匠俱乐部
微信号:zgsjgjjlb
专注数据治理,推动大数据发展。