来源:生物医用高分子材料
癌症免疫疗法在预防术后肿瘤的复发和转移方面具有很大的潜力,通过对肿瘤微环境(TME)的重塑可以进一步加强肿瘤免疫治疗的效果。华中科技大学张志平教授团队开发了一种以阿霉素(DOX)和雷西莫特(R848)共负载的液晶形成系统(LCFS)--D/R@LCFS,一种局部和持续药物递送系统,可提供有效的化学免疫疗法,并降低系统毒性。局部给药后,D/R@LCFS通过DOX触发的免疫原性细胞死亡(ICD)效应和R848的免疫刺激作用将肿瘤转化为原位疫苗。同时,D/R@LCFS的联合治疗可促进效应CD8+ T细胞的募集,促进MDSCs和M2型巨噬细胞向肿瘤抗原呈递细胞的极化,有利于抗原特异性T细胞的免疫应答,并在肿瘤中诱导更多的免疫原性表型,当联合αPD-1抗体治疗时,可显著预防B16F10或4T1肿瘤术后的复发和转移。综上所述,这种TME调节的组合策略有望成为有效的临床术后免疫治疗选择。
图1. LCFS液晶形成系统的的表征
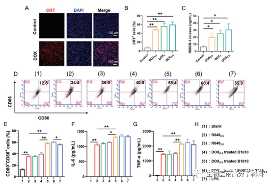
图2.DOX在体外的ICD效应和R848的体外免疫刺激作用构建原位疫苗
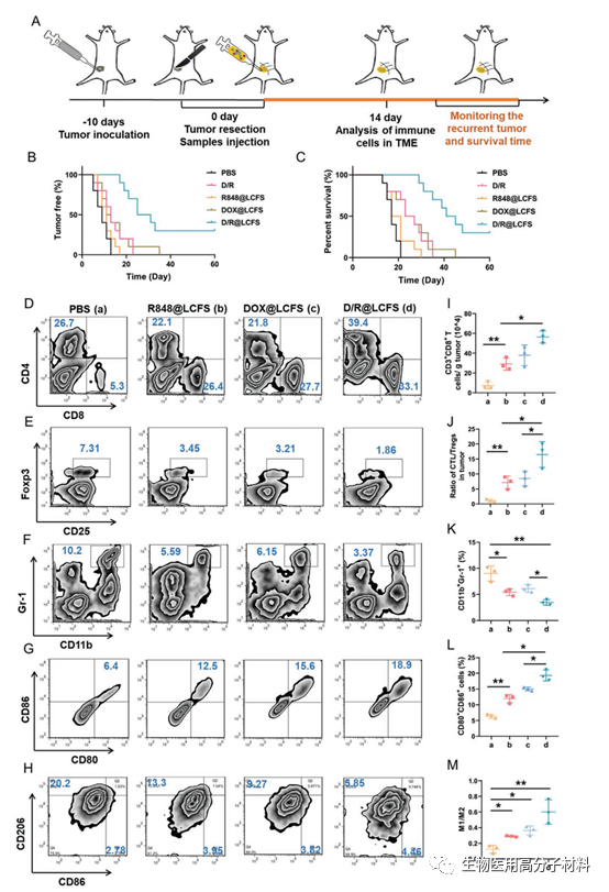
图3.LCFS对B16F10肿瘤术后复发的抑制作用及D/R@LCFS对重塑肿瘤免疫抑制微环境的机制分析
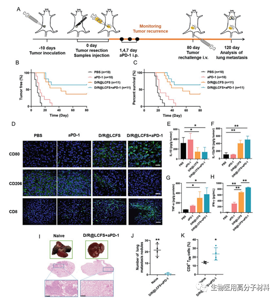
图4.D/R@LCFS联合aPD-1抗体协同抗肿瘤作用,预防B16F10肿瘤术后的复发与转移
图5.D/R@LCFS联合aPD-1抗体协同抗肿瘤作用,预防4T1肿瘤术后复发与转移
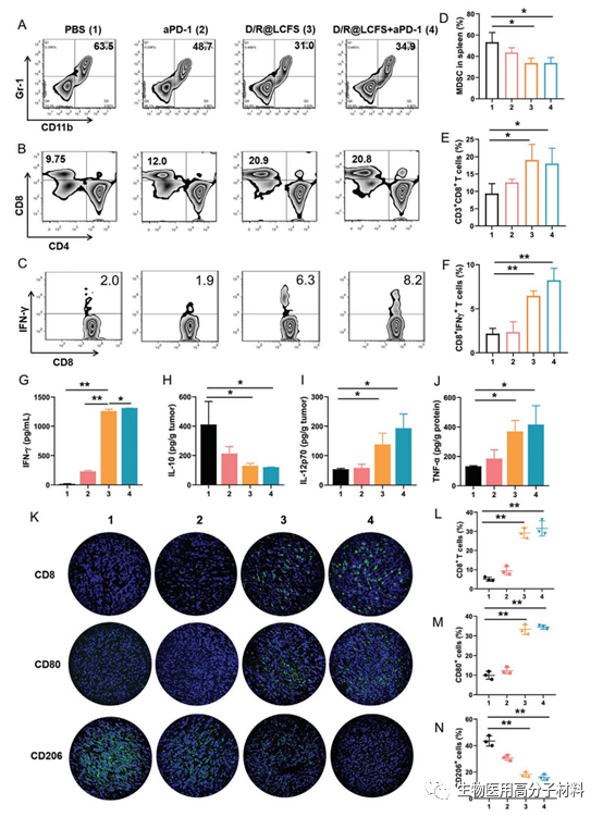
图6.D/R@LCFS联合aPD-1抗体预防4T1肿瘤术后复发与转移的机制分析
论文链接:
https://onlinelibrary.wiley.com/doi/10.1002/smll.202004905