杀!来!了!
超强台风“利奇马”
10日01时45分
在浙江省温岭市城南镇登陆!
中心附近最大风力有16级(52米/秒)!
狂风掀巨浪超6层楼高!
龙岩的小伙伴们,
肯定也感受到了昨晚的狂风!
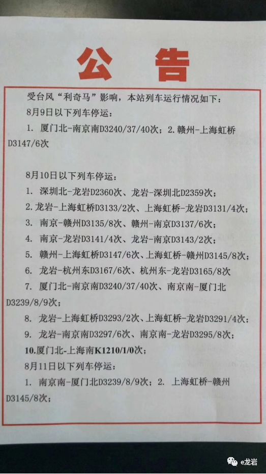
受超强台风“利奇马”登陆影响,龙岩火车站今日多趟列车停运,还波及明后天。
有通过火车外出旅游等行程安排的朋友们,
赶紧看下哪些车次停运!
龙岩火车站温馨提示:
购买了停运车次车票的旅客,请不要急于前往车站办理退票业务。所有停运列车车票可在票面乘车日期起(含当天)30日内,到任意火车站退票窗口免费办理退票手续;通过12306网站购票未取票的,也可在网站直接办理免费退票。
(昨日19:00南铁龙岩车务段紧急@e龙岩)
除此以外,
“利奇马”将给我省
较为严重的雨浪影响!
福鼎、蕉城、柘荣、周宁4个县(市、区)13个乡镇有10级以上阵风,宁德的福鼎、柘荣、寿宁以及南平的武夷山、政和、浦城、光泽等地过程雨量将超过100毫米。
省防指强调,各地各部门要坚决贯彻落实于伟国书记、唐登杰省长批示指示精神,保持高度警觉,克服麻痹思想,强化应急值守,强化预报预警,强化责任落实,全力保障人民群众生命财产安全。
福建发布地质灾害风险黄色预警
福建发布地质灾害风险黄色预
与风雨浪一同而来的
还有高温
受“利奇马”外围强烈下沉气流影响
厦门狐尾山国家站昨日14:40气温达39.4℃
创厦门有气象记录以来的最高气温纪录!
比2007年7月20日创下的纪录39.2℃
还高出0.2℃
使今天成为厦门历史上最热的一天
超强台风来势汹汹
福建已进入“防台风模式”
大家赶紧密切关注起来
注意保护自身安全~
来源:龙岩火车站、东南网、宁波电视台
闽西日报记者 蔡添高 综合整理
太可怕了!龙岩连发蘑菇中毒,1死7伤,4人生命垂危,千万别拿生命试吃……
喜欢这篇文章,可以点这里↓↓↓
前往“发现”-“看一看”浏览“朋友在看”