Weixin ID bjx-chuneng
About Feature 专注于储能领域,为行业人士提供储能材料、储能技术、储能应用等领域资讯、市场分析、政策动态,我们致力于打造中国储能产业链服务平台,为受众提供价值是我们的宗旨。
文丨北极星储能网
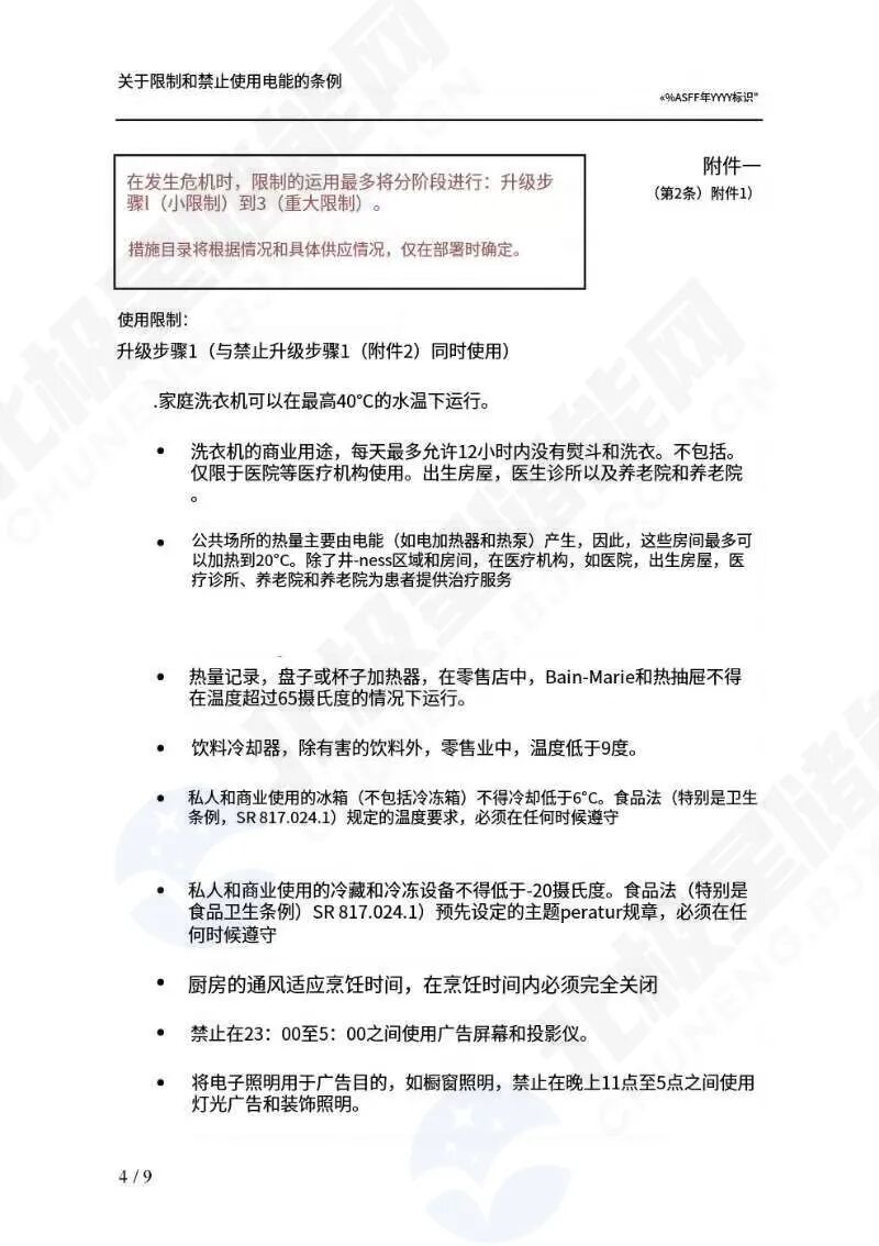
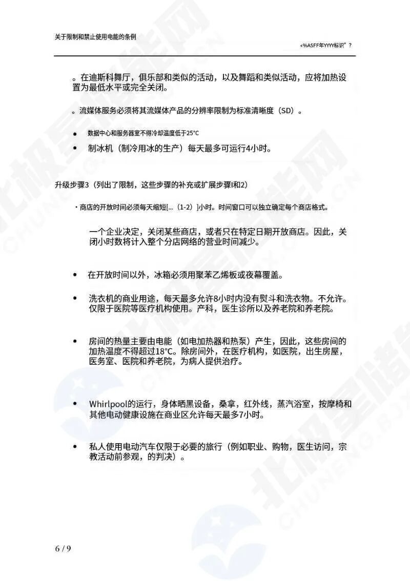
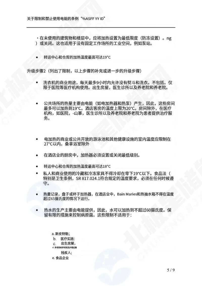
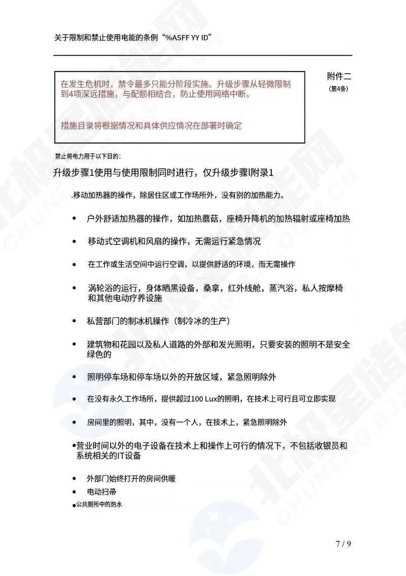
近日,瑞士政府拟定新的政策草案,如果当前的能源危机恶化,瑞士将禁止驾驶电动汽车进行“非必要”的旅行。
特别声明:北极星转载其他网站内容,出于传递更多信息而非盈利之目的,同时并不代表赞成其观点或证实其描述,内容仅供参考。版权归原作者所有,若有侵权,请联系我们删除。
凡来源注明北极星*网的内容为北极星原创,转载需获授权。
往期回顾
国家能源局高度关注!政策组合拳助力疏通储能市场化难点!
西北三大政策征意见!储能调峰容量最高100元/MW•日!明确峰谷时段!
关注丨五家储能领域央国企启动混改!
Scan to Follow