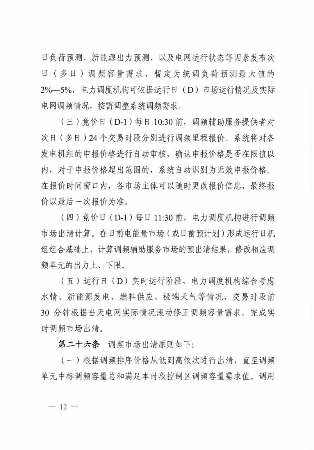
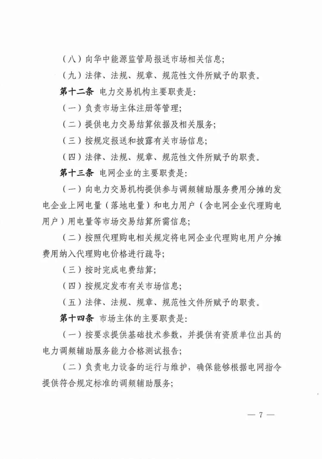
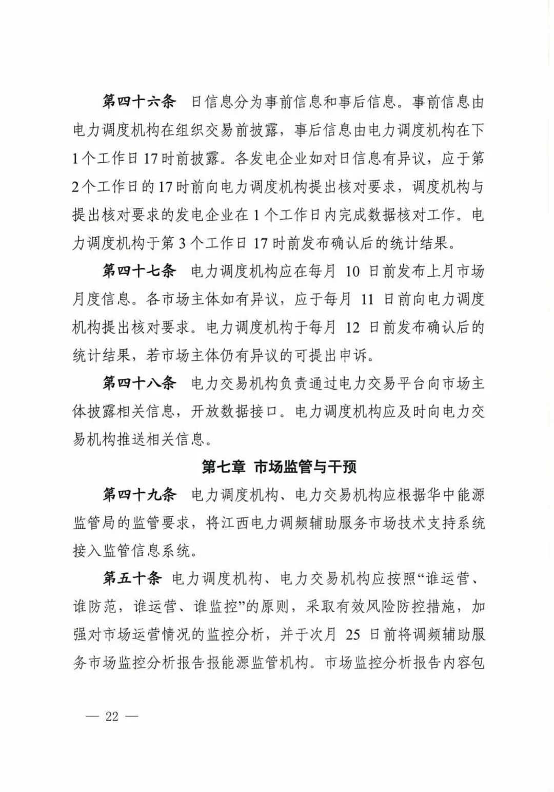
文丨国家能源局华中监管局
北极星储能网获悉,12月29日,国家能源局华中监管局发布关于印发《江西电力调频辅助服务市场运营规则》的通知。《规则》明确市场主体包括储能企业。
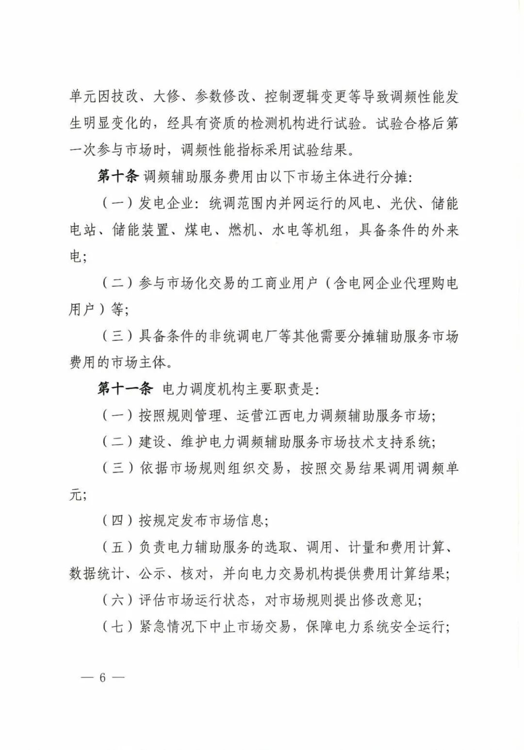
市场运行初期包括容量0.4万千瓦及以上,持续时间1小时以上的独立储能电站及储能装置。
允许具备提供调频辅助服务能力的储能装置、储能电站与上述调频单元联合作为调频辅助服务提供者,包括风储、光储等。
市场运行初期,调频里程申报价格上、下限分别暂定为15元/兆瓦、6元/兆瓦。
市场初期,为保障电力系统安全稳定运行,独立储能、联合储能等新型市场主体中标调频容量之和不超过调频容量总需求的30%,后期根据市场运行情况进行调整
文件要求参与调频币场的调频单元综合调频性能指标应不低于0.9,后期视市场实际运行情况调整。
此外,文件提出以配建形式存在的新型储能项目,通过技术改造满足同等技术条件和安全标准时,可选择转为独立储能项目。
原文如下:
特别声明:北极星转载其他网站内容,出于传递更多信息而非盈利之目的,同时并不代表赞成其观点或证实其描述,内容仅供参考。版权归原作者所有,若有侵权,请联系我们删除。
凡来源注明北极星*网的内容为北极星原创,转载需获授权。
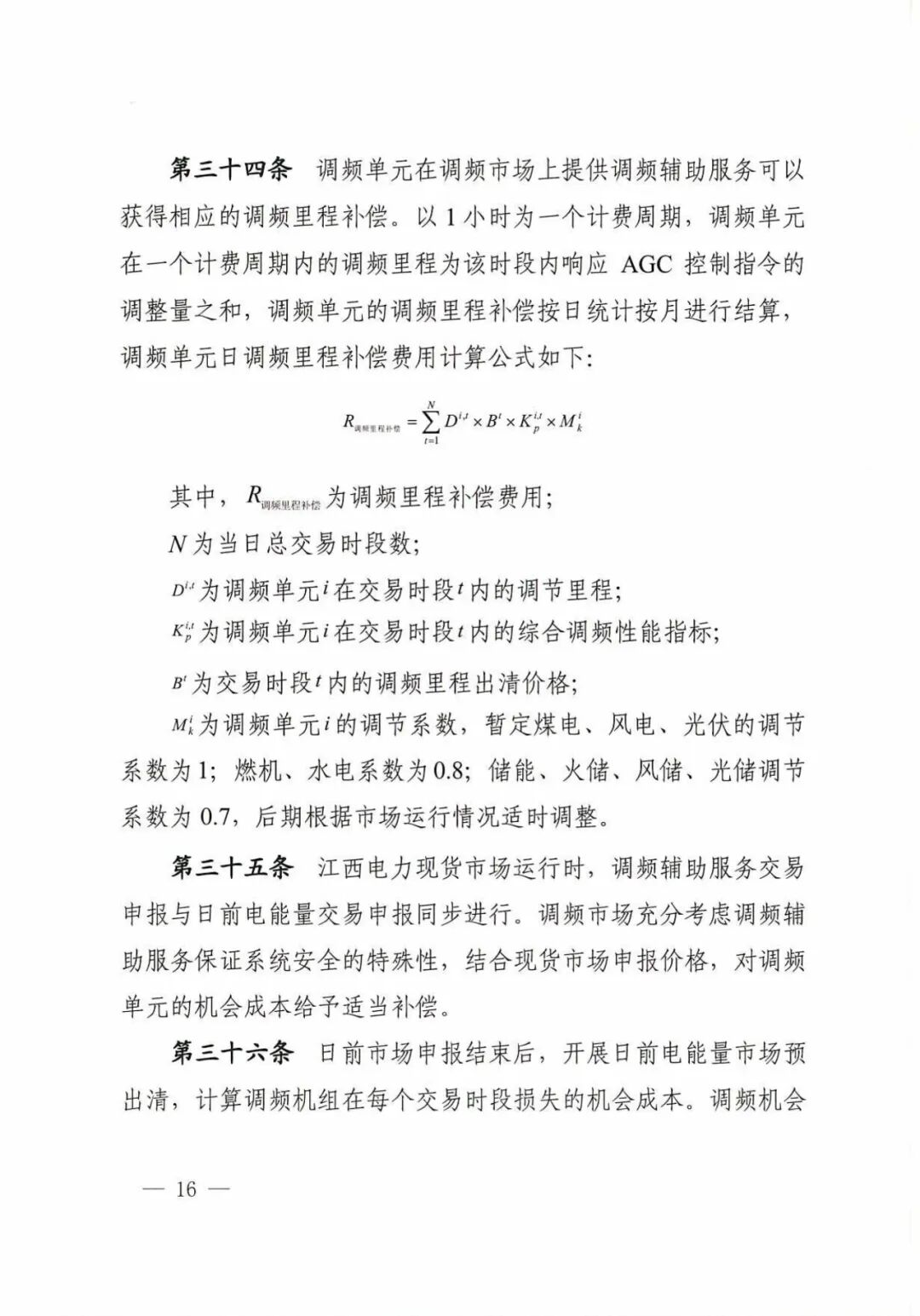
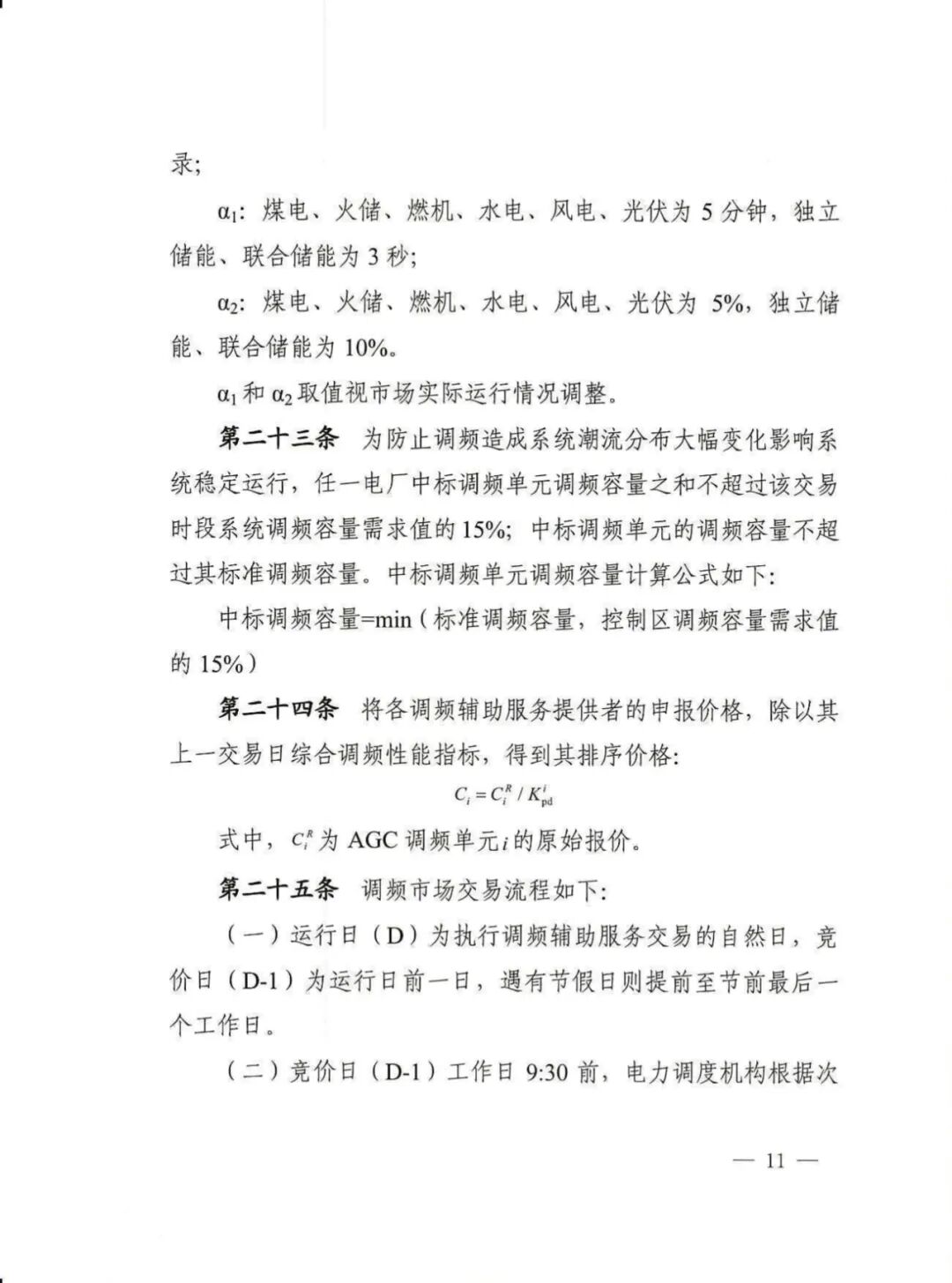
往期回顾