文丨甘肃能监办
储能资源交易包括调峰容量市场交易和调频辅助服务市场交易。储能充电功率应在1万千瓦及以上、持续充电2小时及以上,具备独立计量和AGC功能。
调峰容量市场交易,是指针对独立储能设施的投资建设成本,按调节容量(能力)进行竞价获取补偿的交易。
独立储能按其额定容量参与调峰容量市场交易,申报和补偿标准上限暂按300元/(MW·日)执行。
储能设施还可以参与调频辅助服务,调频市场AGC综合性能指标系数上限暂定为1.5。报价上限暂定为12元/兆瓦,申报价格的最小单位是0.1元/兆瓦。
中标时段内提供AGC服务期间的AGC综合性能指标K值小于0.5,AGC里程不予补偿。
此外,电力用户以报量报价方式竞价参与需求侧资源调节。负荷调节能力在1000千瓦及以上的市场化电力用户、负荷调节能力在5000千瓦及以上的负荷聚合商可直接参与需求响应市场交易。
其中约定削峰响应价格上下限为0-1000元/MW·h;约定填谷响应价格上下限为0-500元/MW·h。应急削峰响应价格上下限为0-1500元/MW·h;应急填谷响应价格上下限为0-750元/MW·h。
需求响应市场交易,市场初期,须建立需求响应资源库,资源库内的削峰响应总量应达到当年预计响应负荷的150%及以上,作为需求响应能力储备。原则上,约定削峰响应的时间段为7:00-9:00、18:00-23:00,约定填谷响应的时间段为11:00-17:00;应急响应时段根据电网实际运行情况发布。
由电极式电锅炉、储能设施提供的调峰容量补偿上限=原对应调峰容量档位补偿上限×(电极锅炉、储能设施额定功率运行时长/24)。
特别声明:北极星转载其他网站内容,出于传递更多信息而非盈利之目的,同时并不代表赞成其观点或证实其描述,内容仅供参考。版权归原作者所有,若有侵权,请联系我们删除。
凡来源注明北极星*网的内容为北极星原创,转载需获授权。
往期回顾
能源局《新型电力系统发展蓝皮书》征意见!加强储能规模化布局应用体系建设!
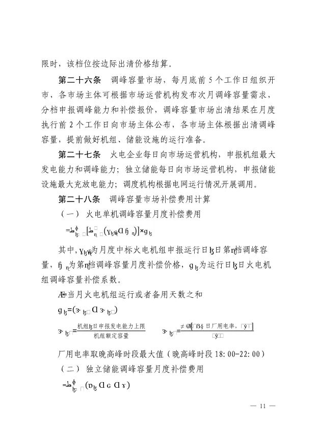
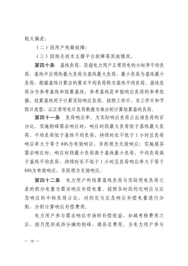
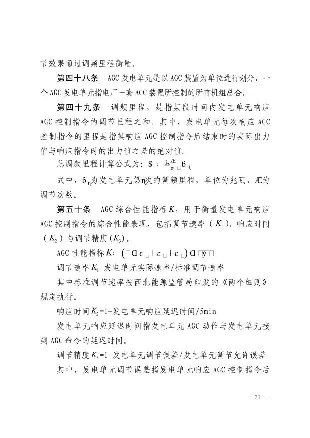
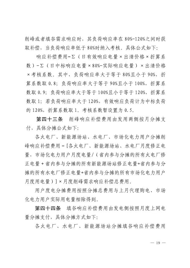
5.56亿Ah!1.79GWh!中国移动2022-2024磷酸铁锂电池集采!8-10家!