Weixin ID xz-abu
About Feature 西藏ABU帮就业作为西藏领先的就业平台,专注为广大高校毕业生及求职者服务,我们将及时发布企事业单位招聘,就业创业政策及指导,招考信息等。你值得关注!
1、中国铁路青藏集团有限公司2022年招聘(一)
2、中国铁路青藏集团有限公司2022年招聘(二)
3、西藏堆龙德庆区公安分局招聘公告
4、西藏阿里地区粮食和物资储备局招聘公告
5、2021年西藏区外事业单位招聘公告
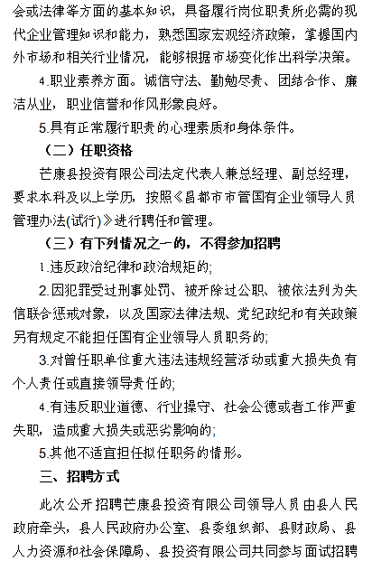
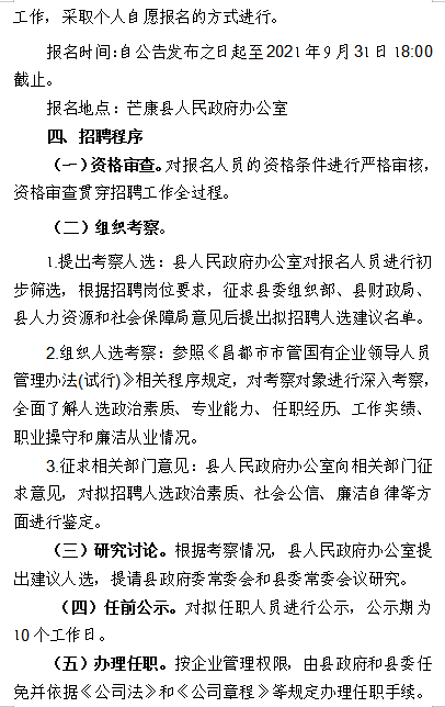
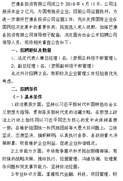
来源:芒康县人民政府
编辑:ABU平台
平台微信:Abu2971540243
平台QQ:2962982492
(若侵权,请联系立刻删除!)
如需转载、引用请注明本平台!
(免费投放招聘信息)
后台回复招聘会群即可免费进入招聘会群
Scan to Follow