网络配图网络配图网络配图网络配图网络配图网络配图网络配图网络配图网络配图网络配图网络配图网络配图网络配图网络配图网络配图网络配图网络配图网络配图网络配图网络配图网络配图网络配图网络配图网络配图网络配图网络配图网络配图网络配图网络配图网络配图网络配图网络配图网络配图网络配图网络配图网络配图网络配图网络配图网络配图网络配图网络配图网络配图网络配图网络配图网络配图网络配图网络配图网络配图网络配图网络配图网络配图网络配图网络配图网络配图网络配图网络配图网络配图网络配图网络配图网络配图网络配图网络配图网络配图网络配图网络配图网络配图网络配图网络配图网络配图网络配图网络配图网络配图网络配图网络配图网络配图网络配图网络配图网络配图网络配图网络
温馨提示:在本公众号后台回复“司法解释”,可领取《民法典》最新关联司法解释等全套资料。
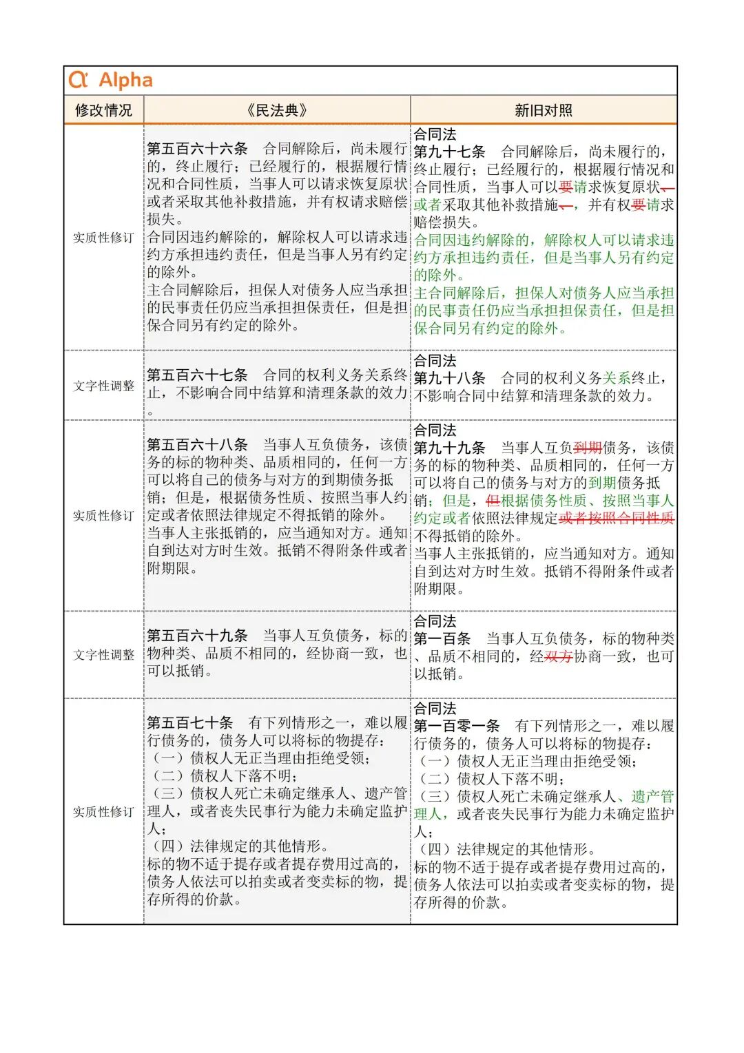
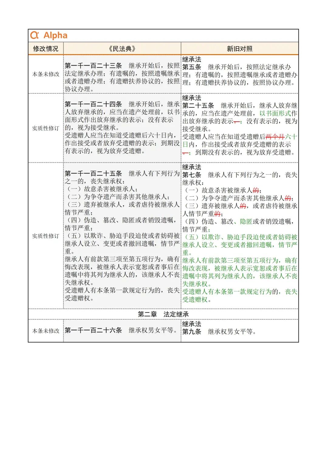
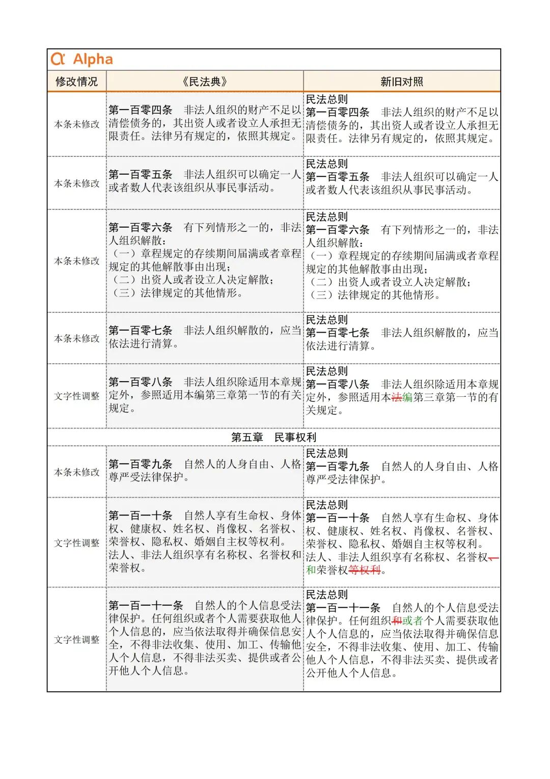
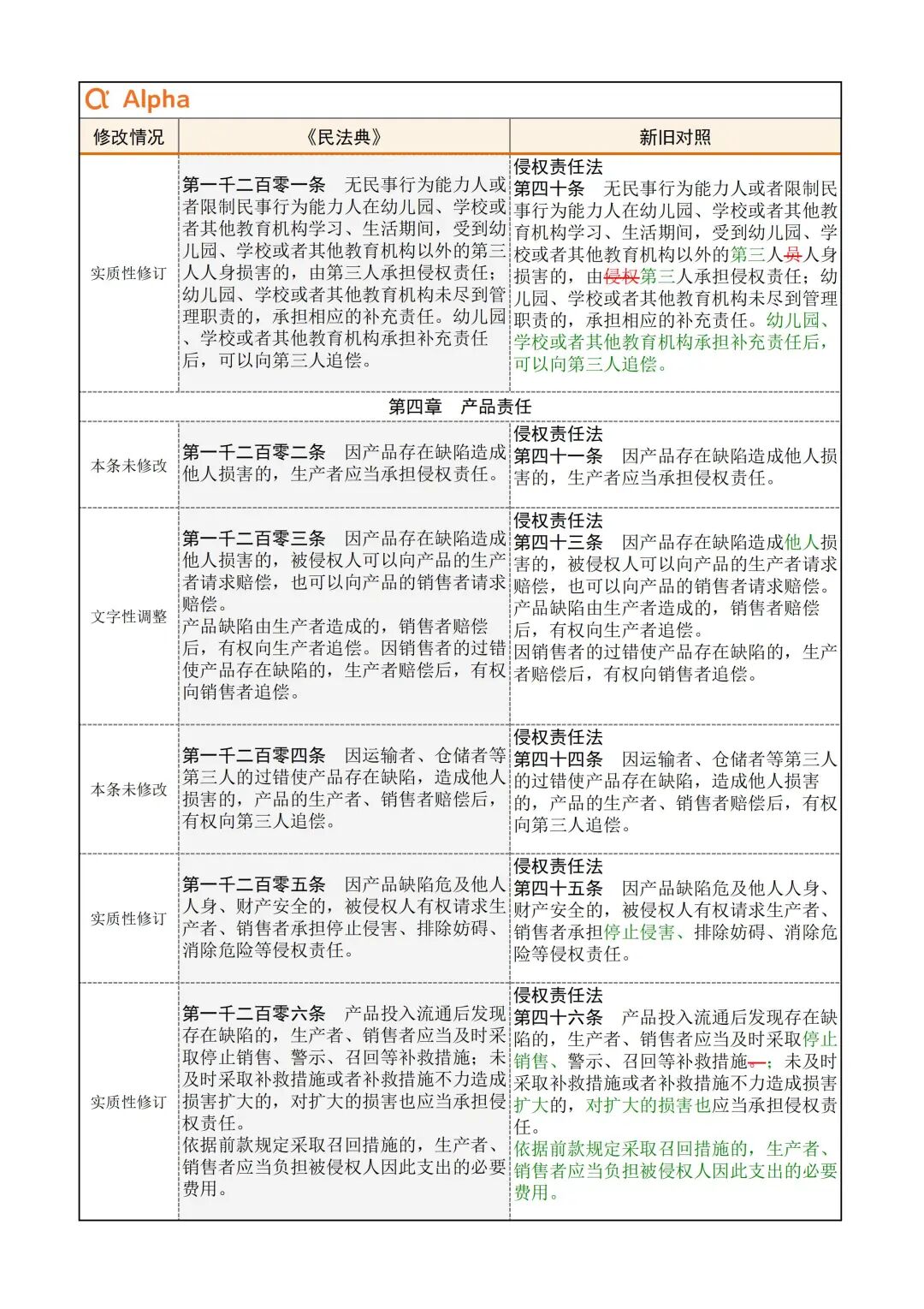
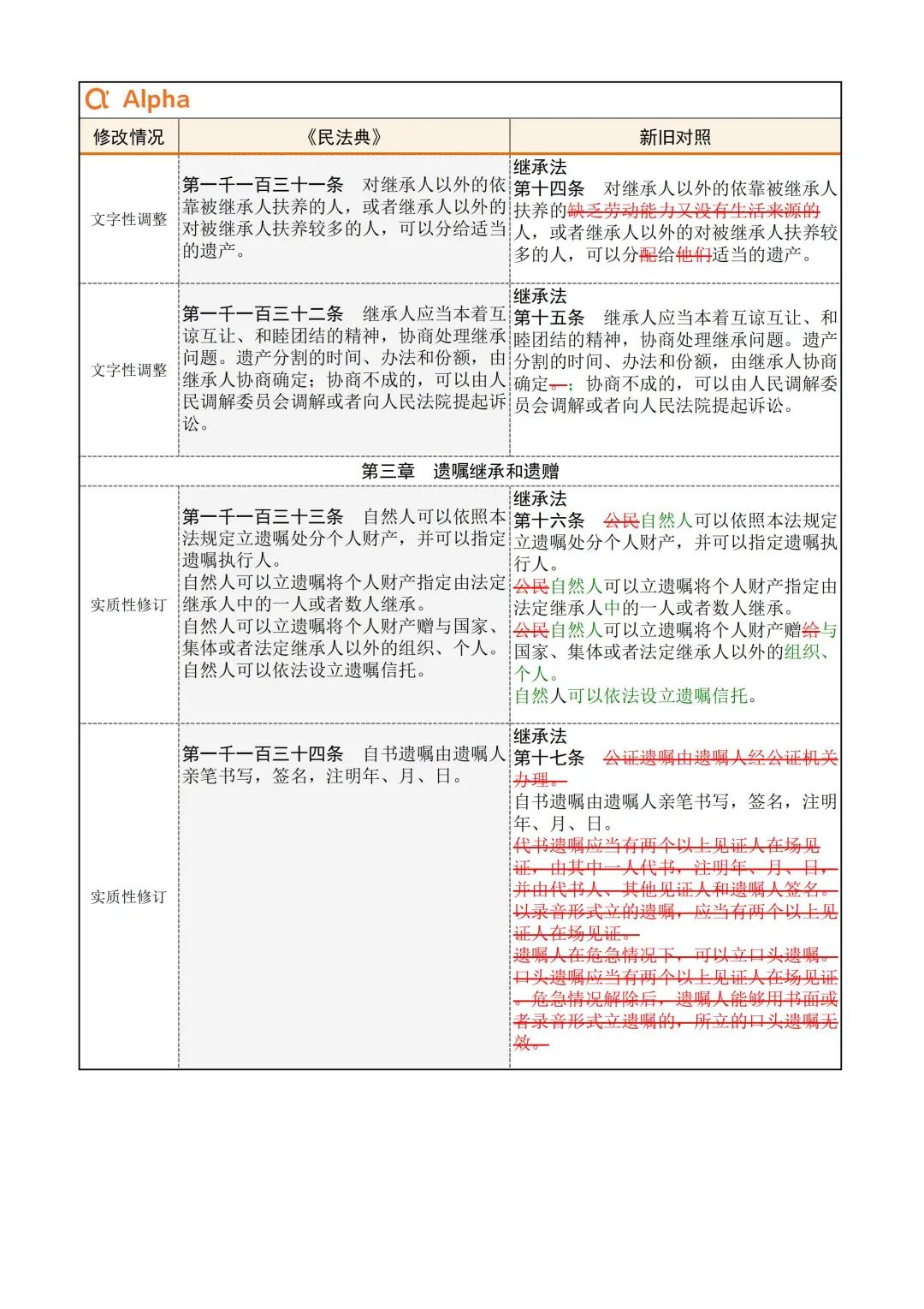
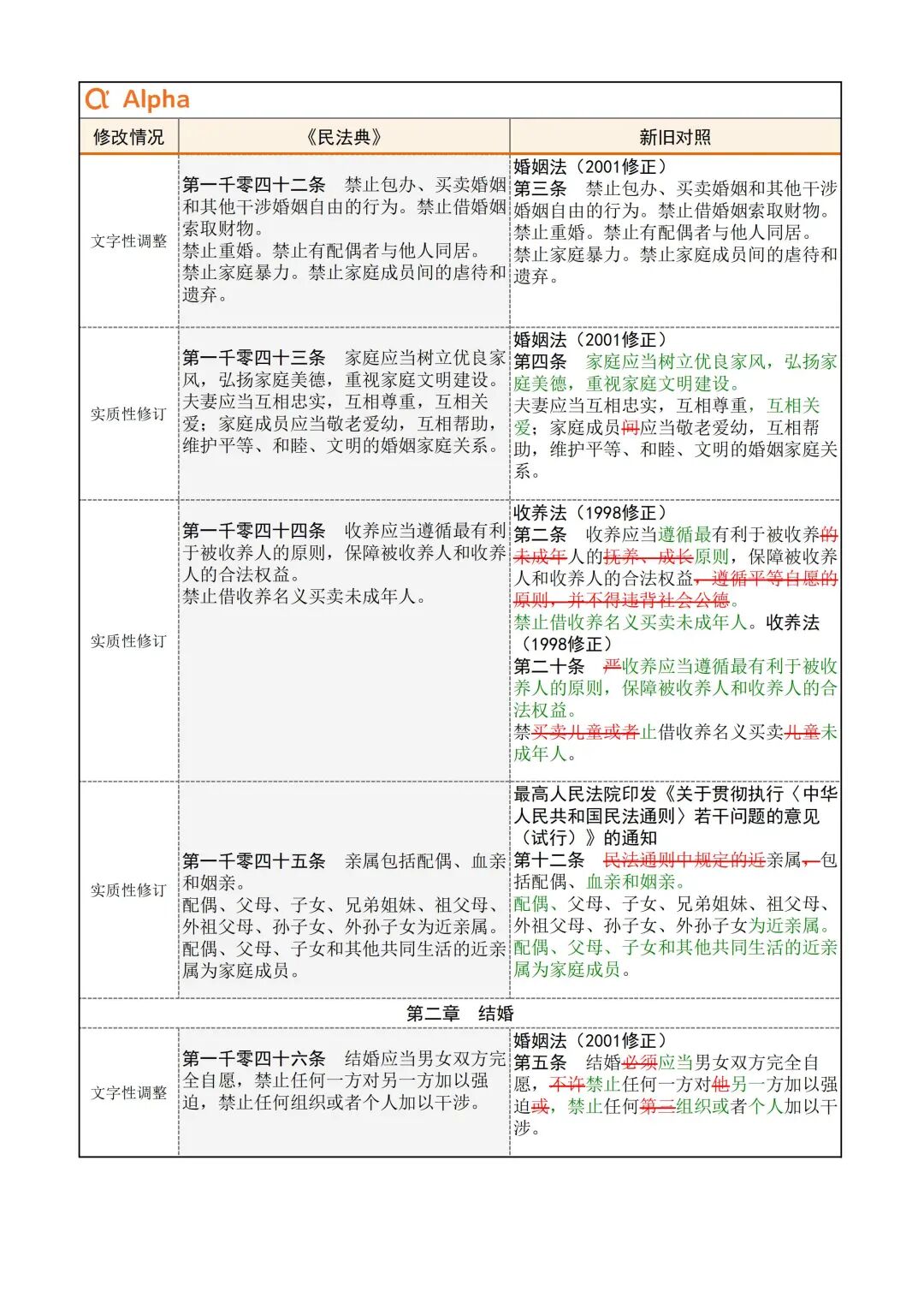
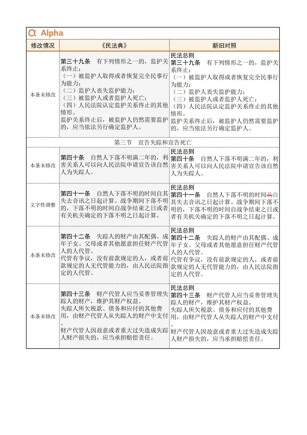
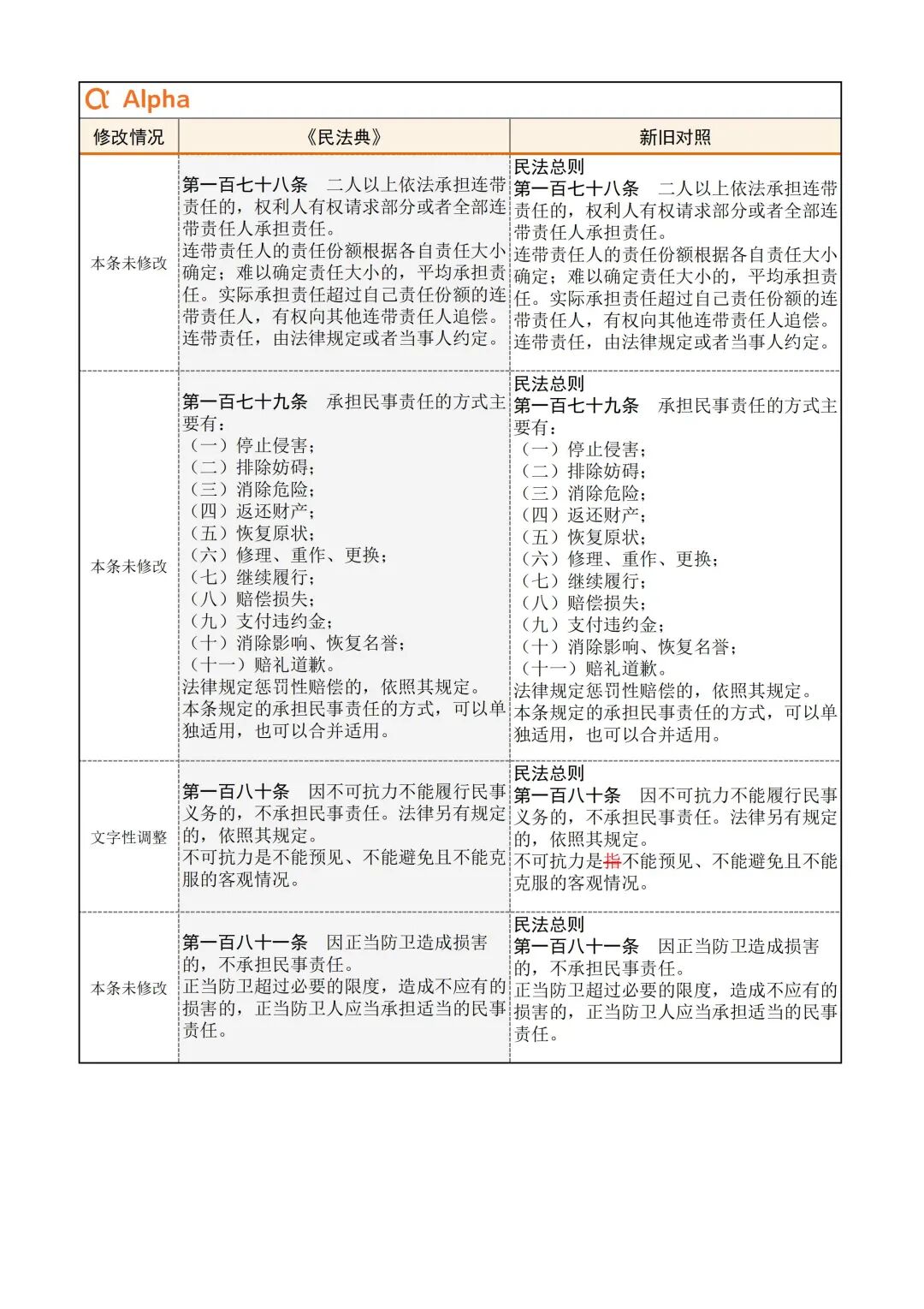
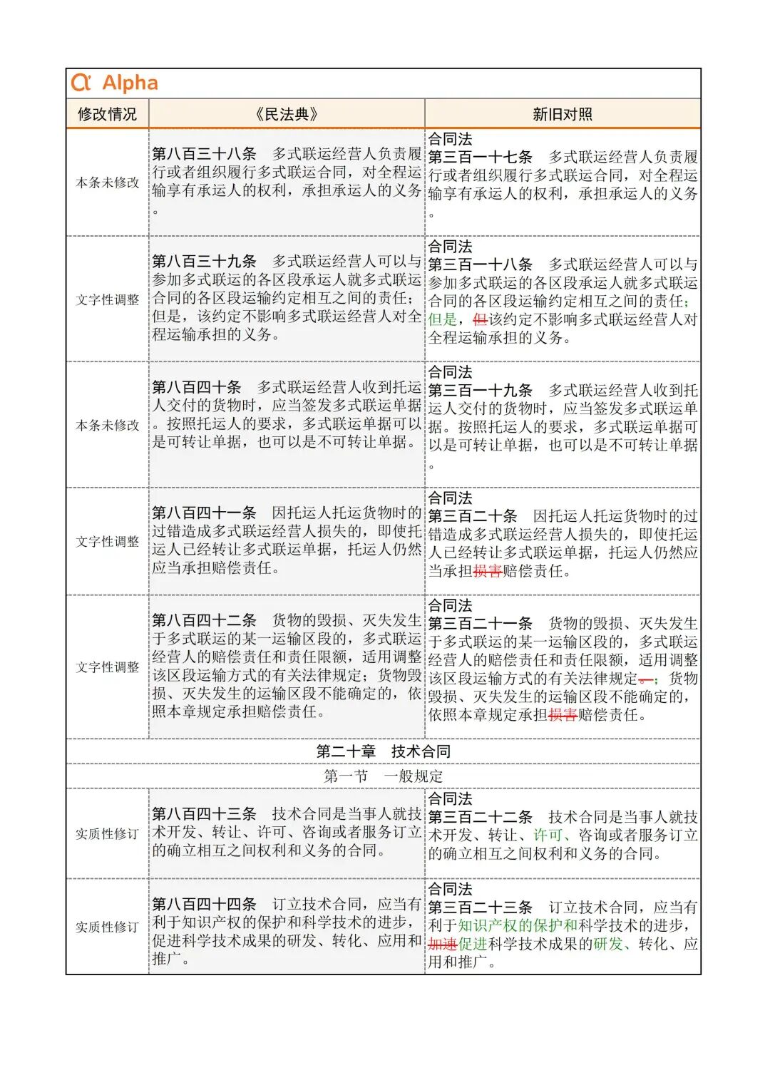
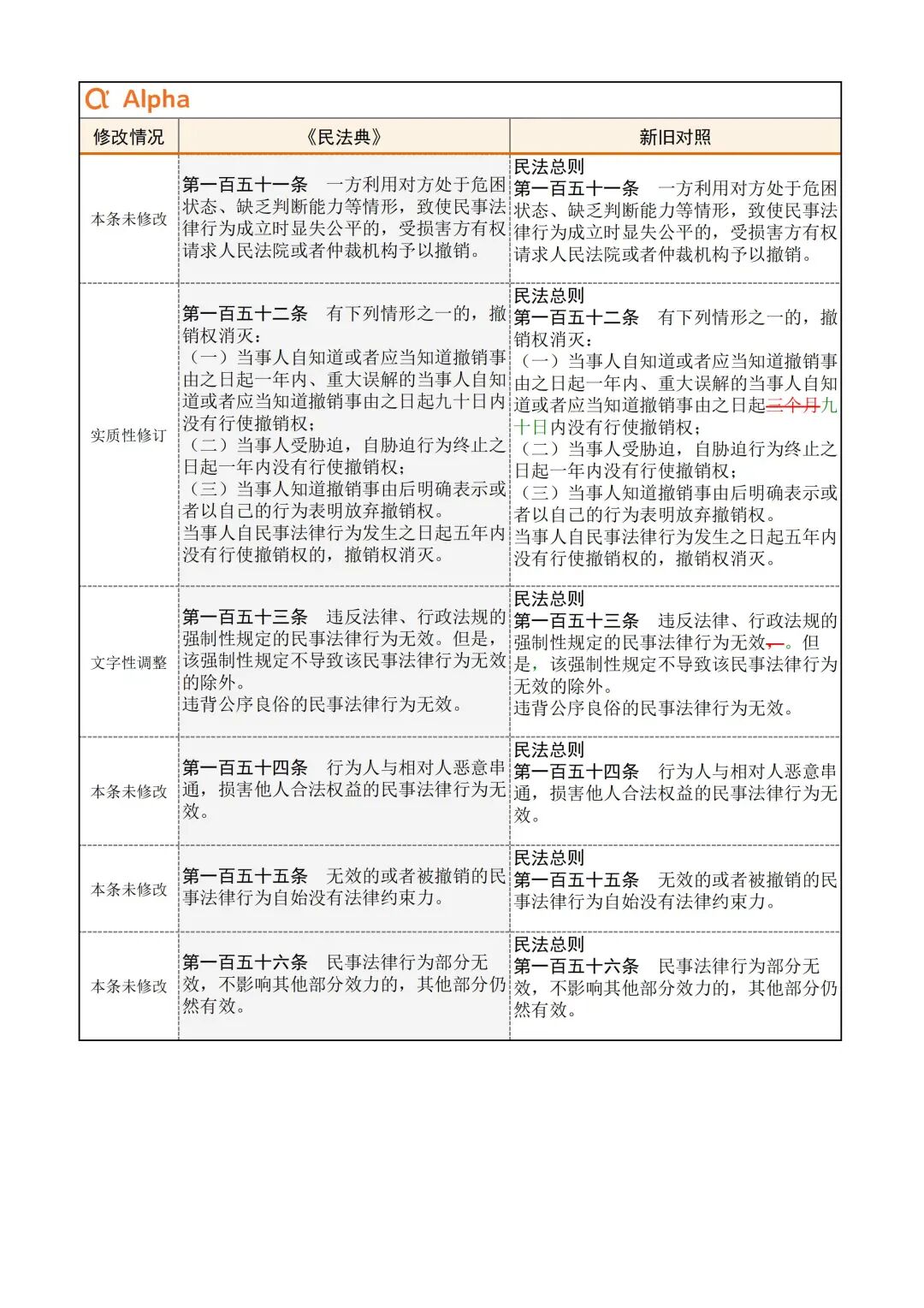
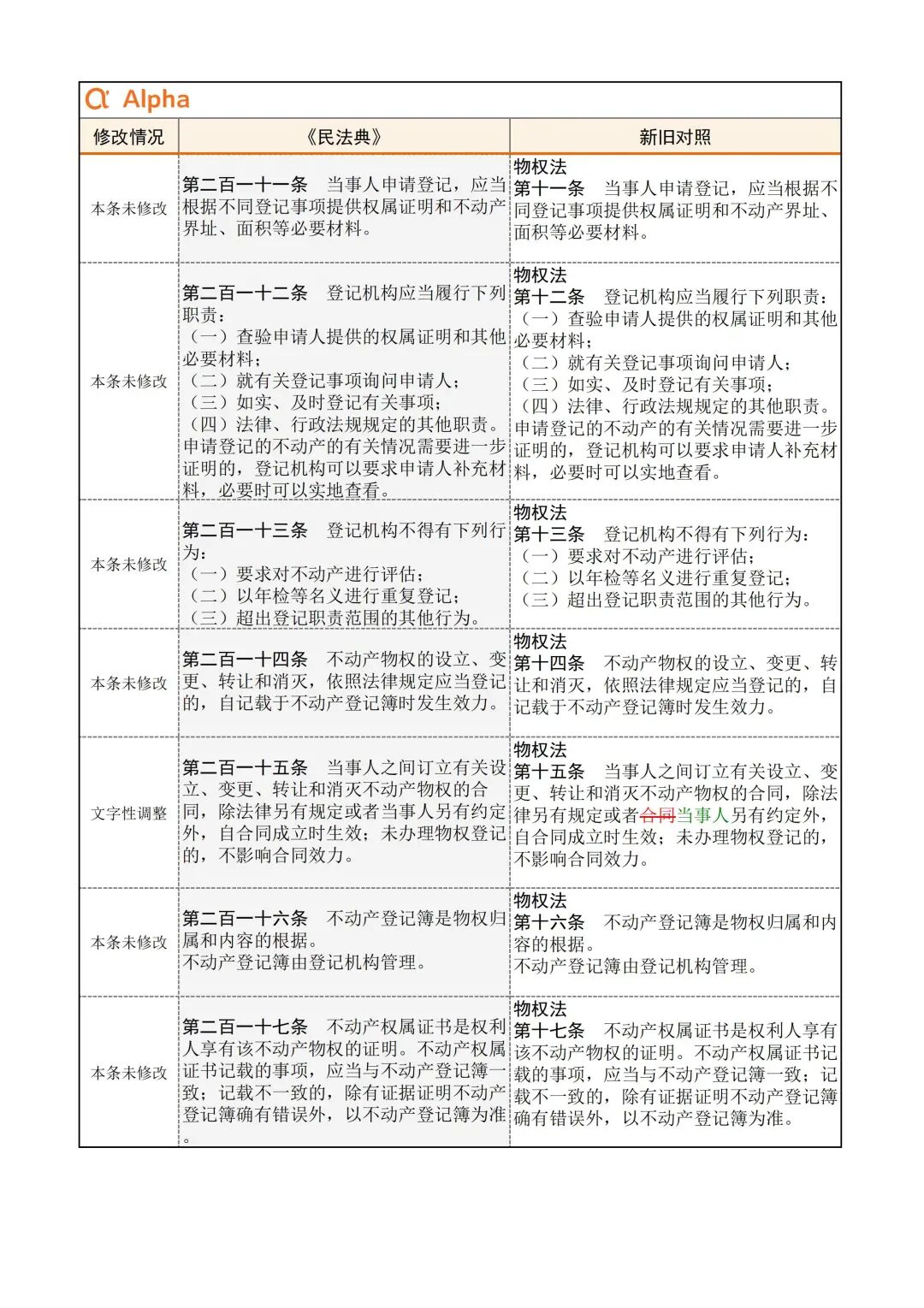
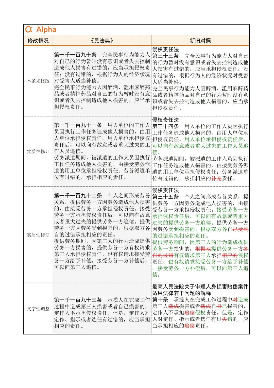
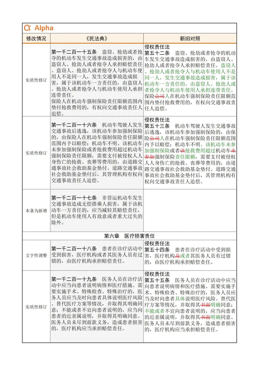
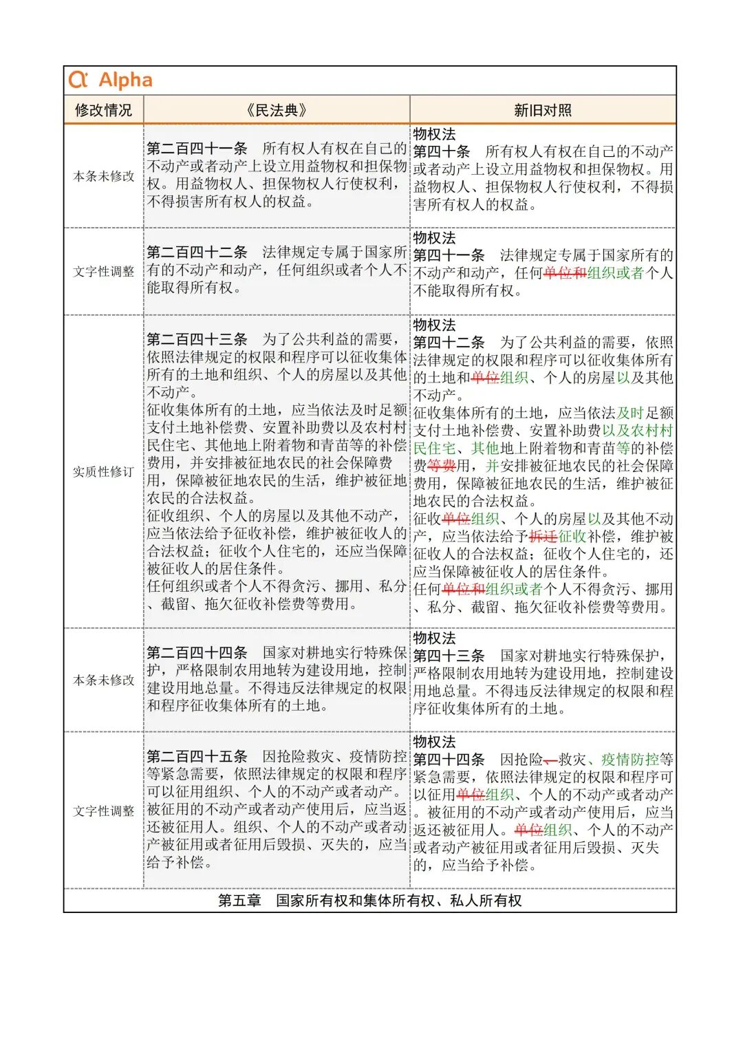
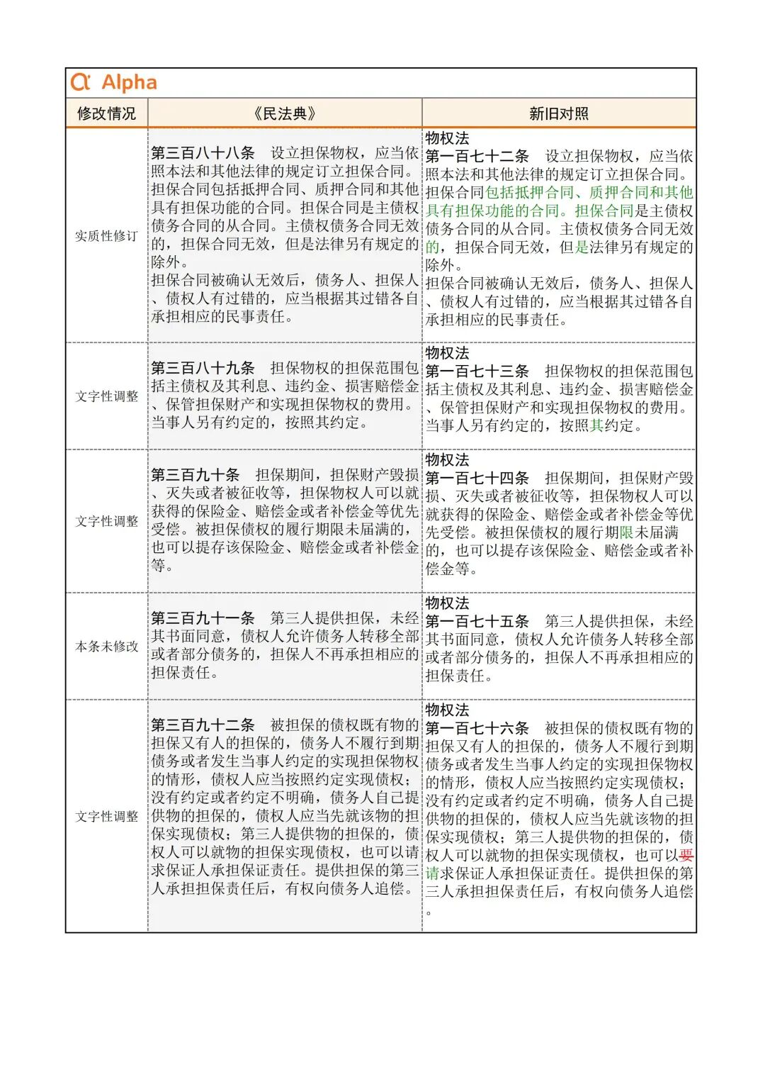
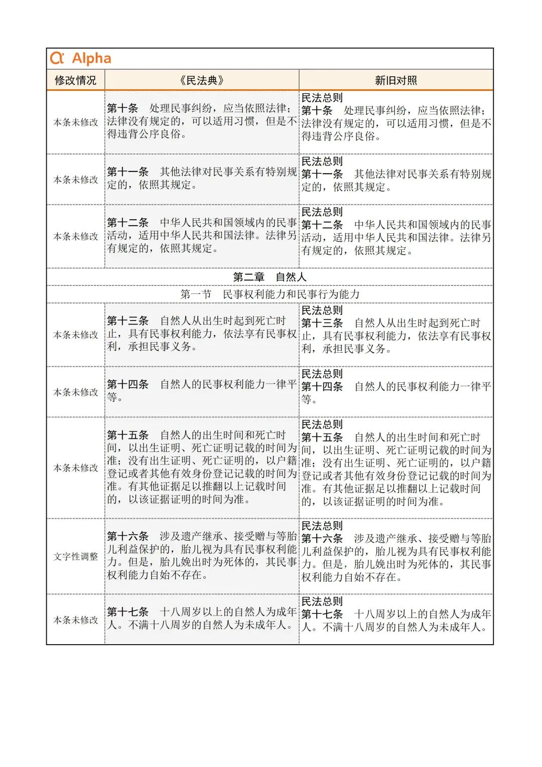
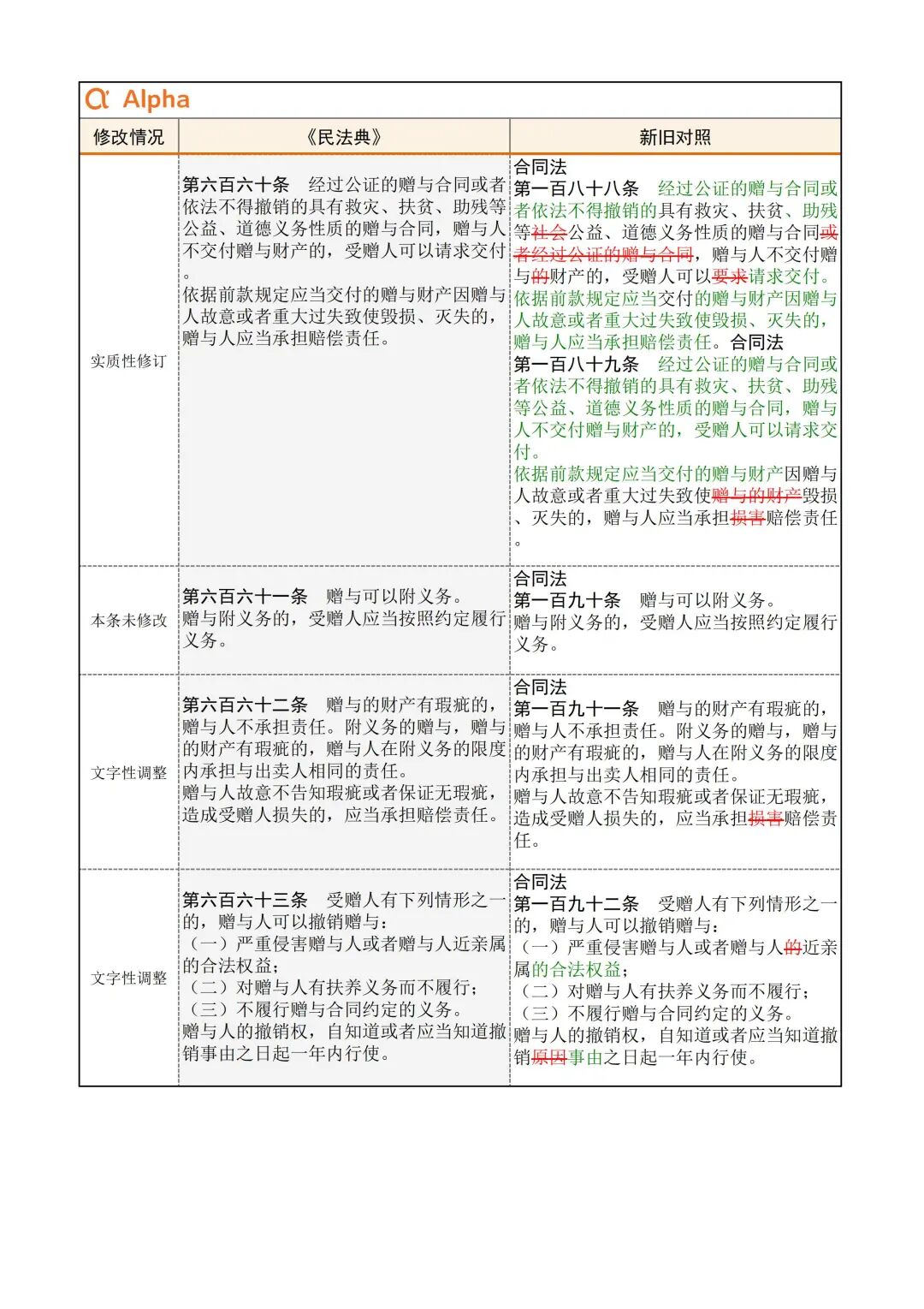
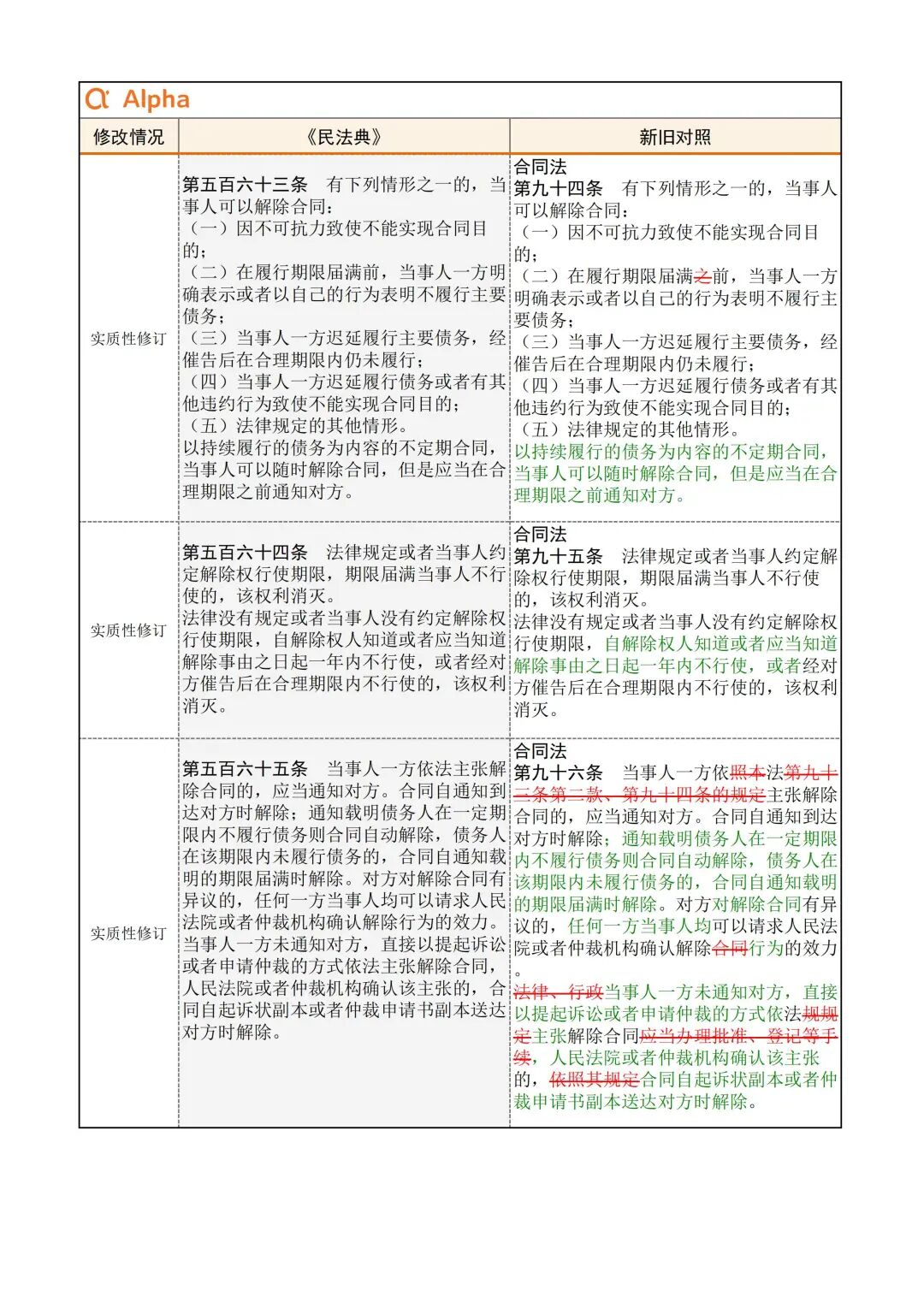
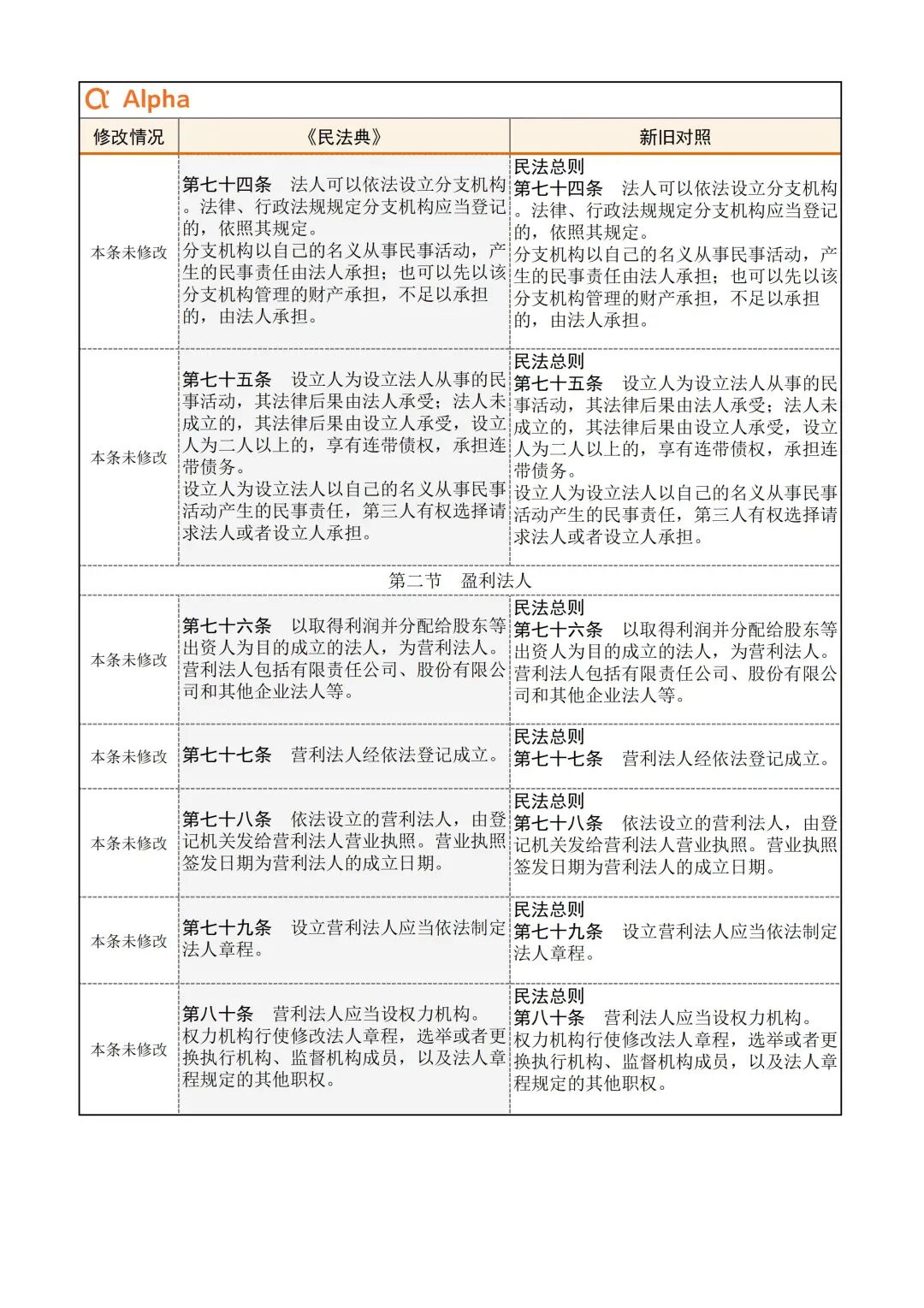
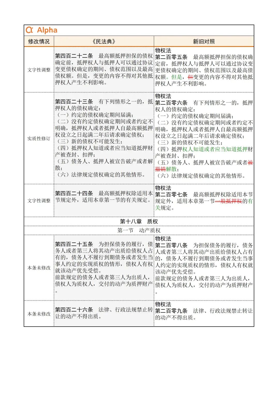
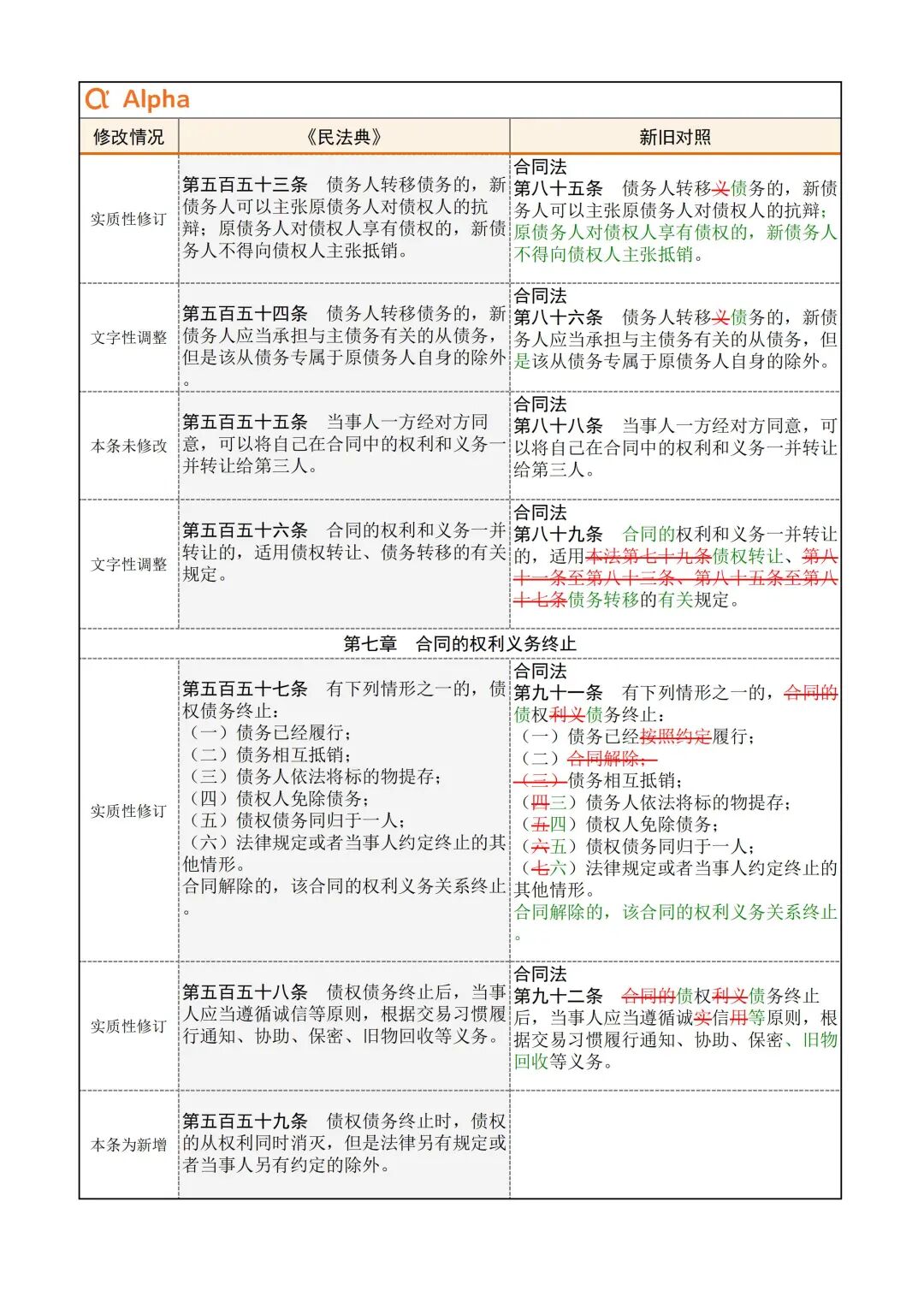
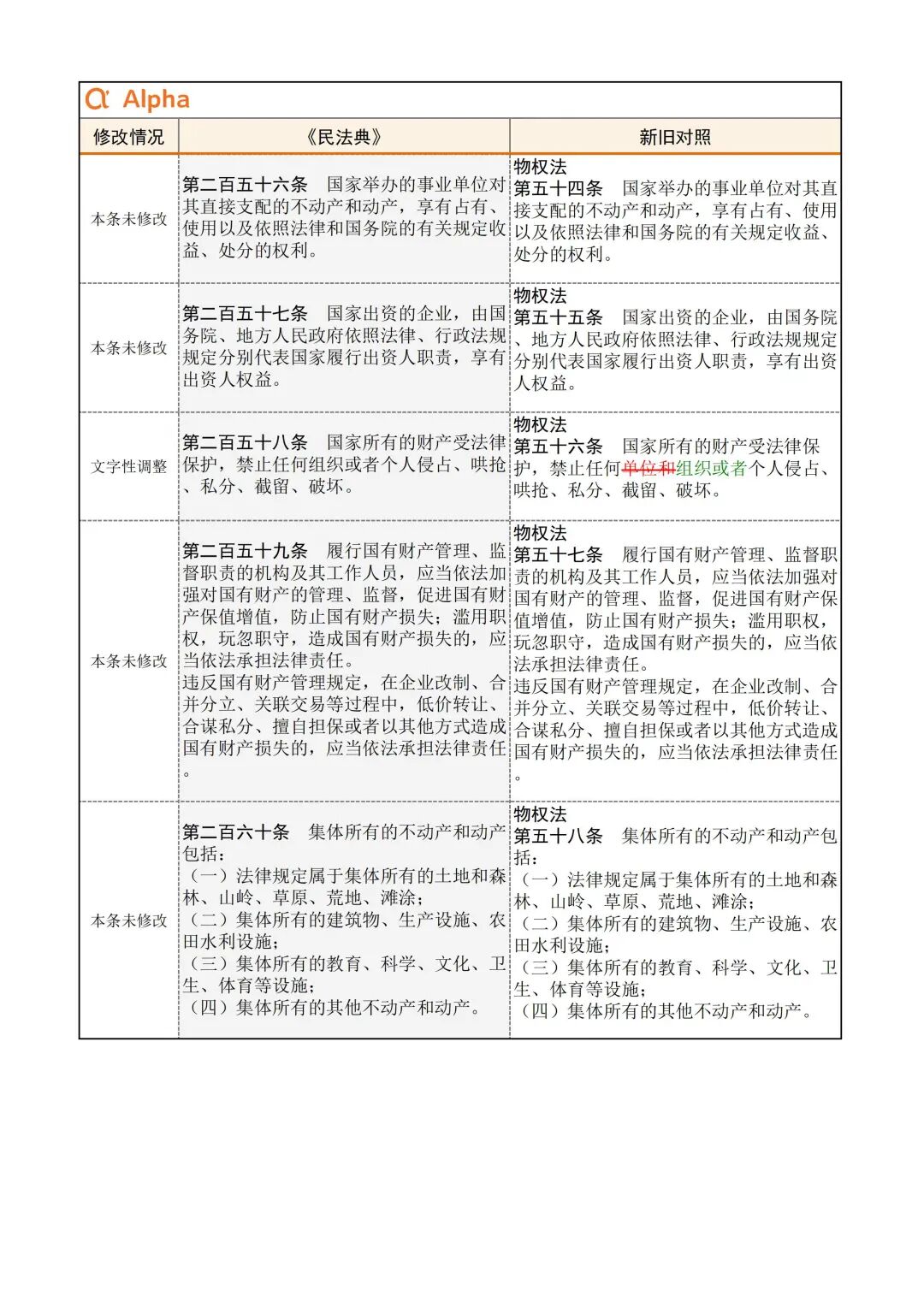
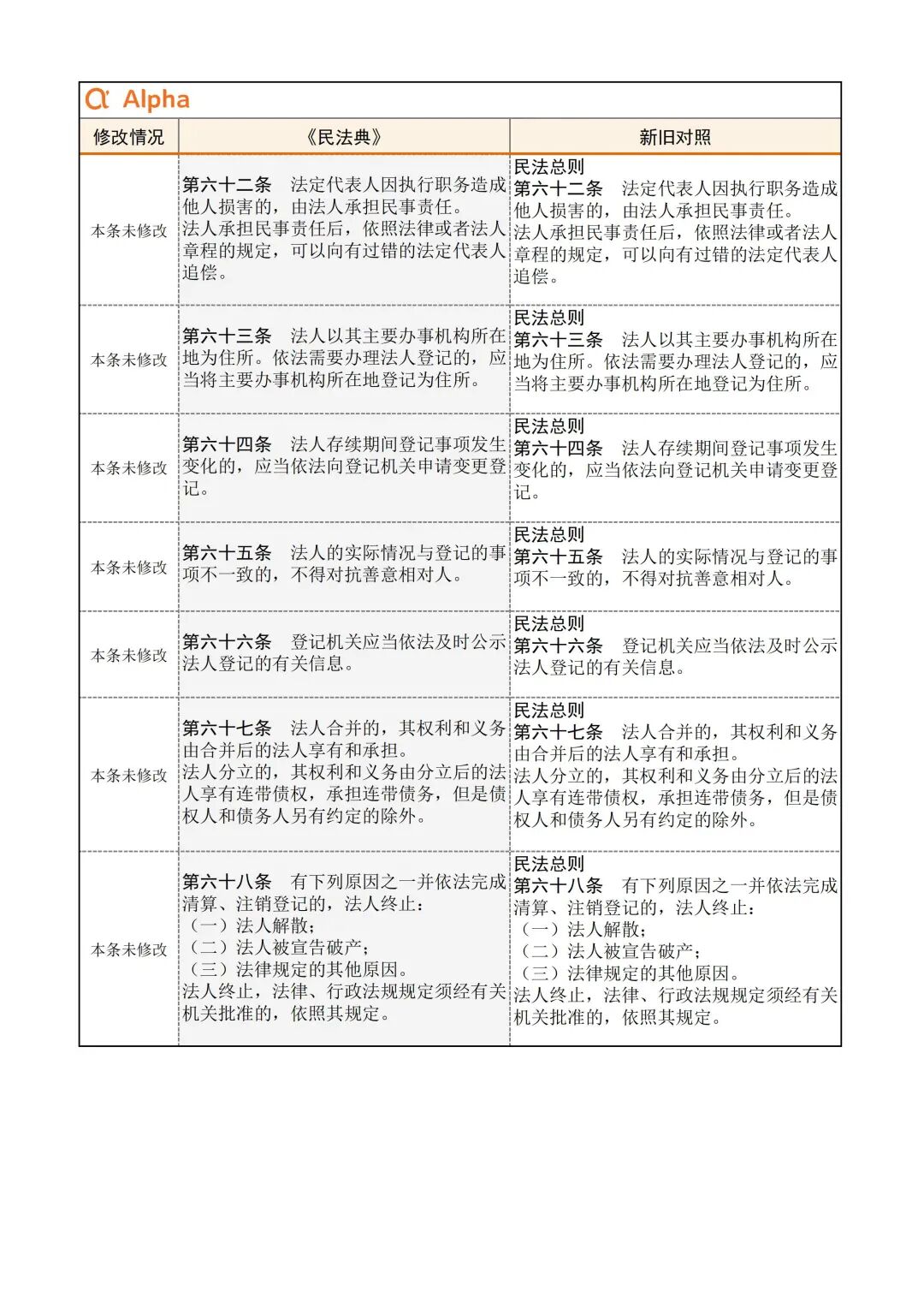
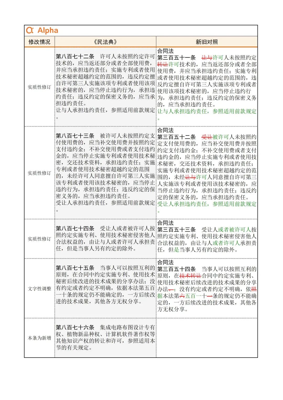
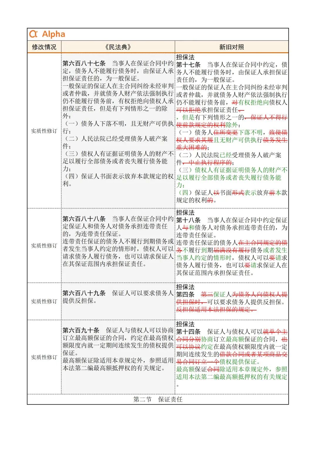
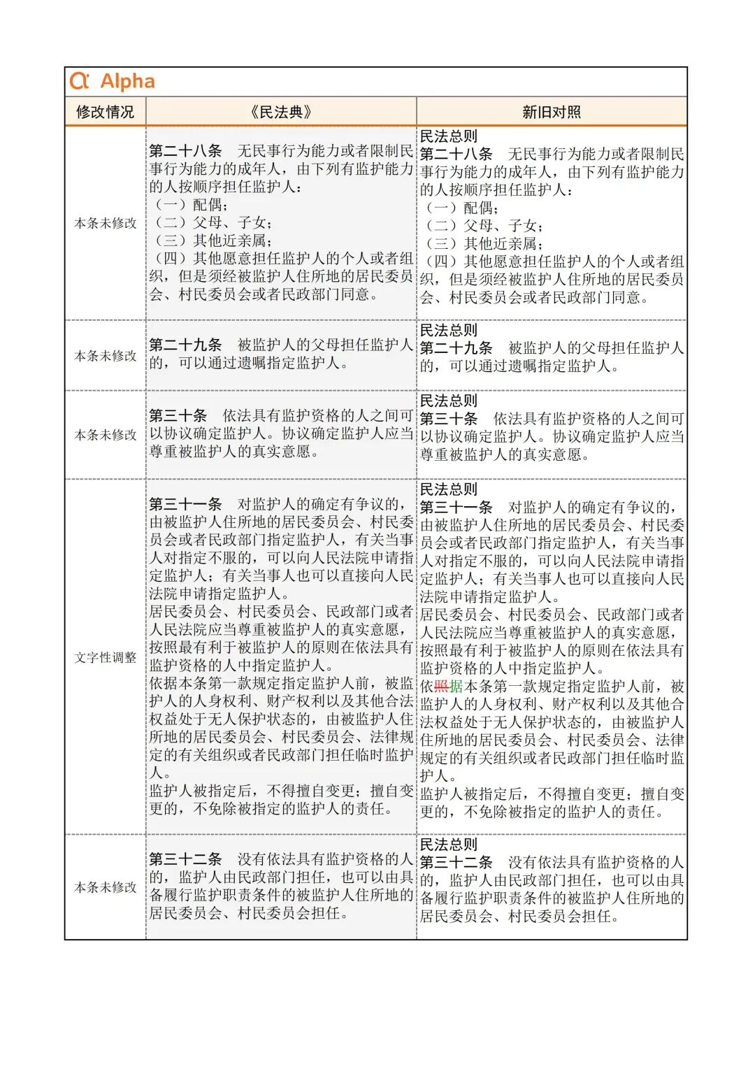
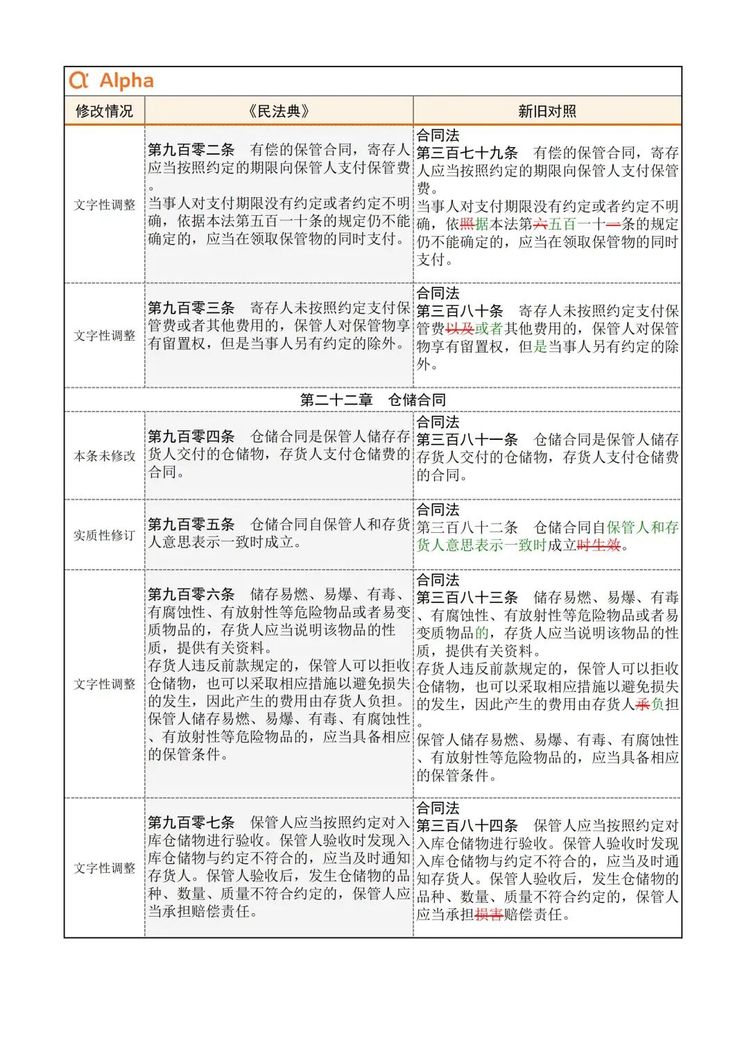
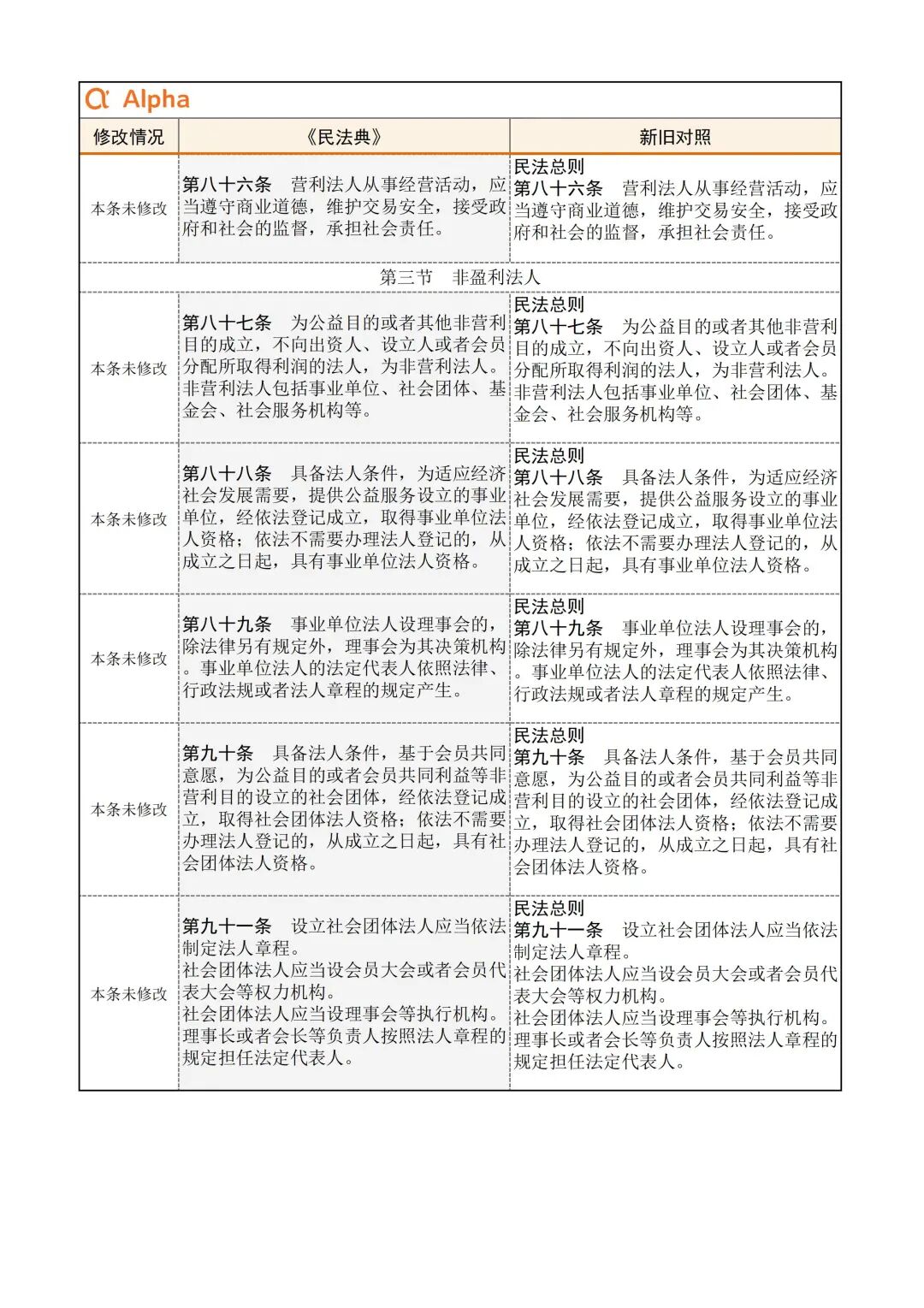
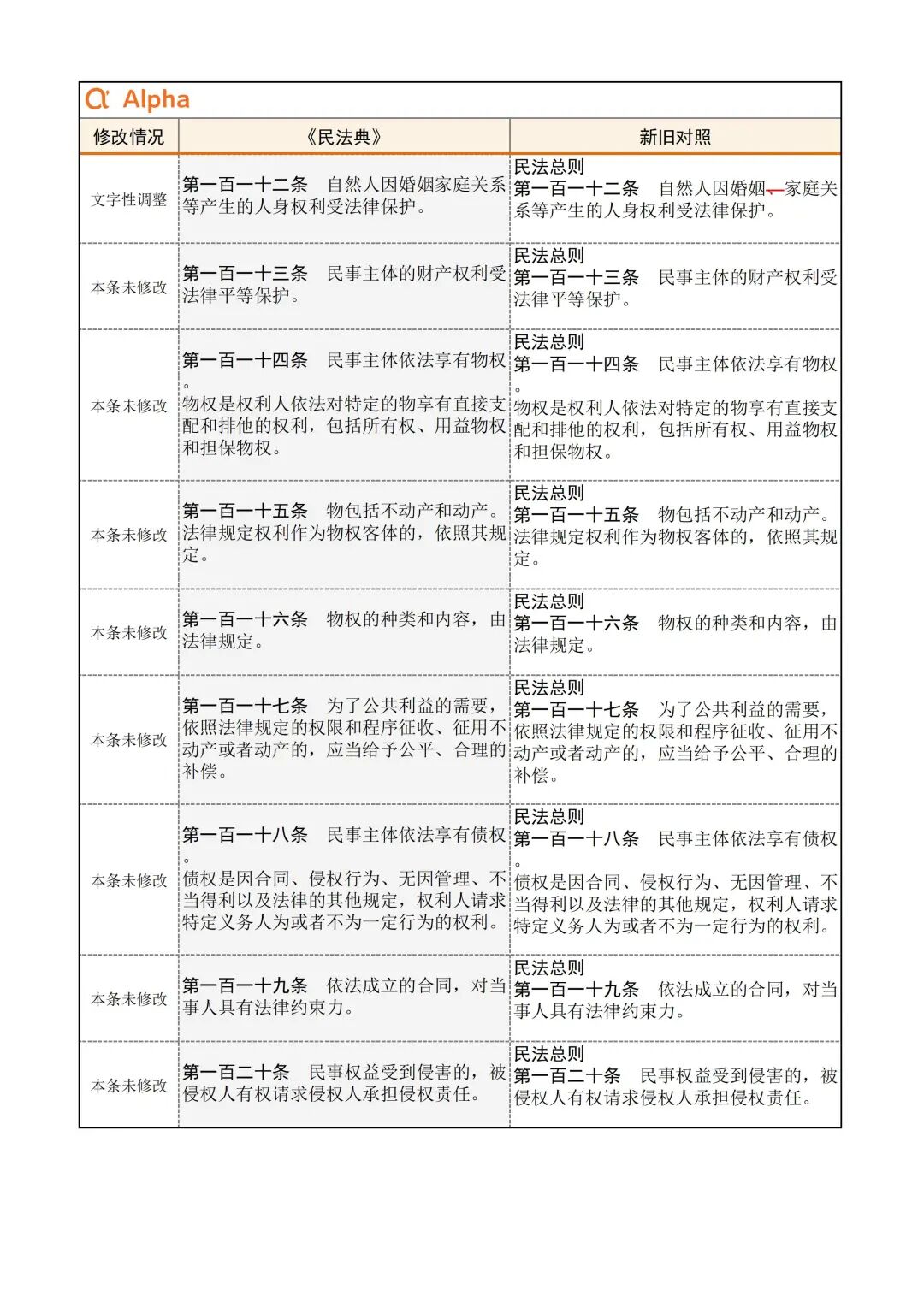
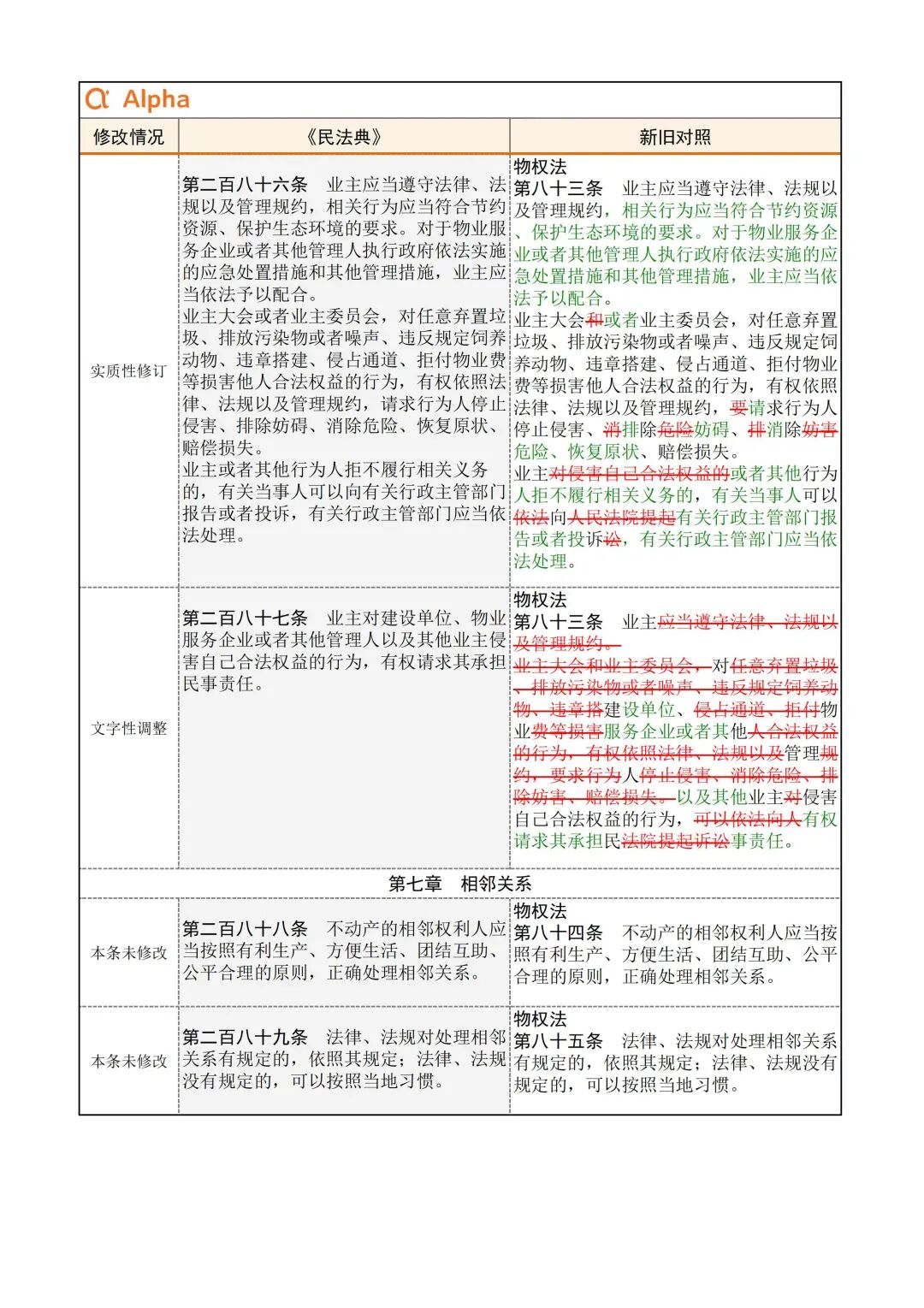
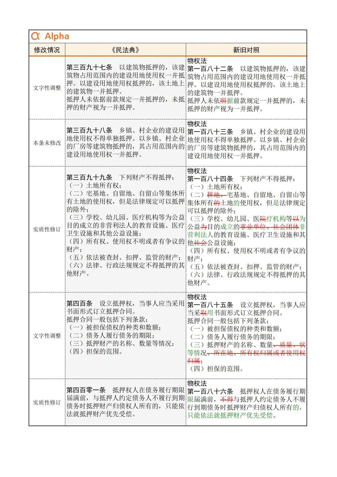
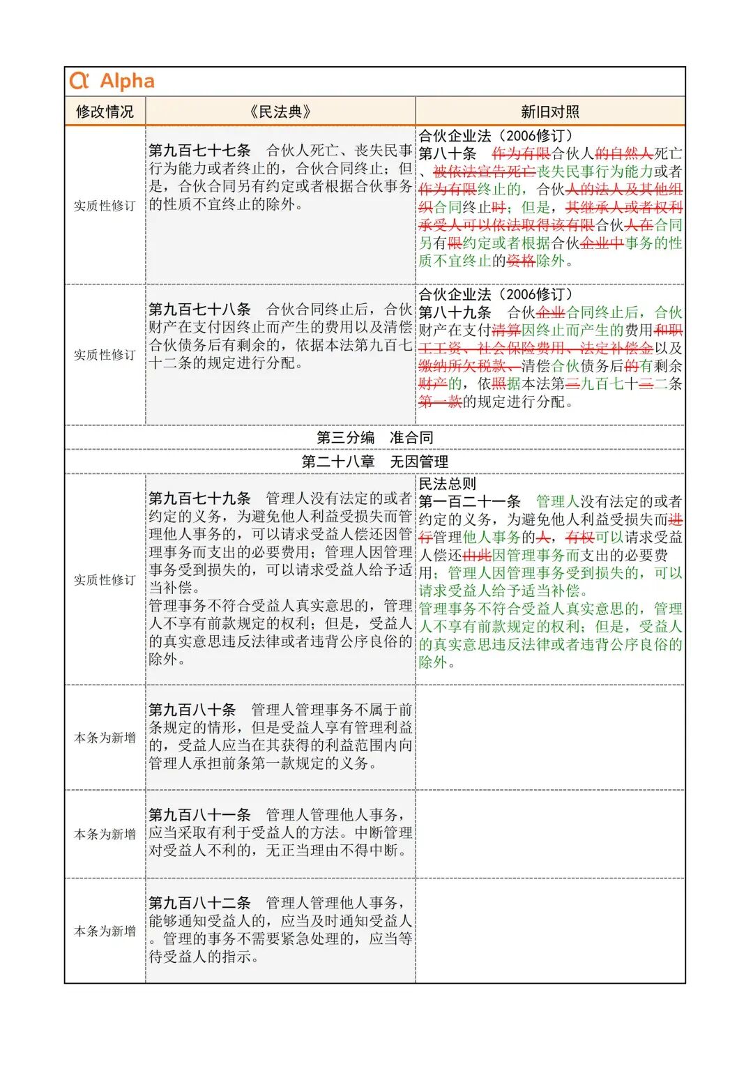
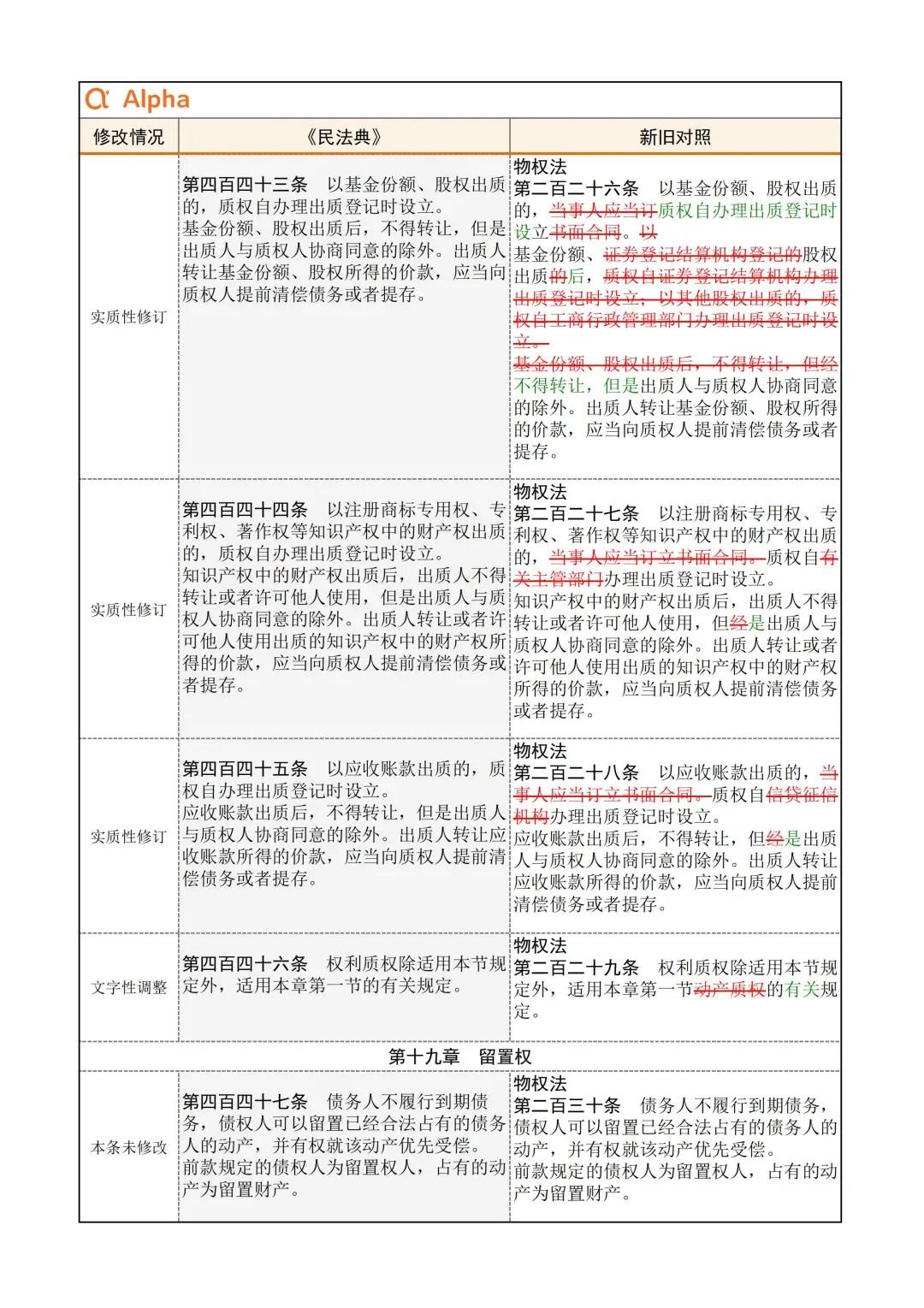
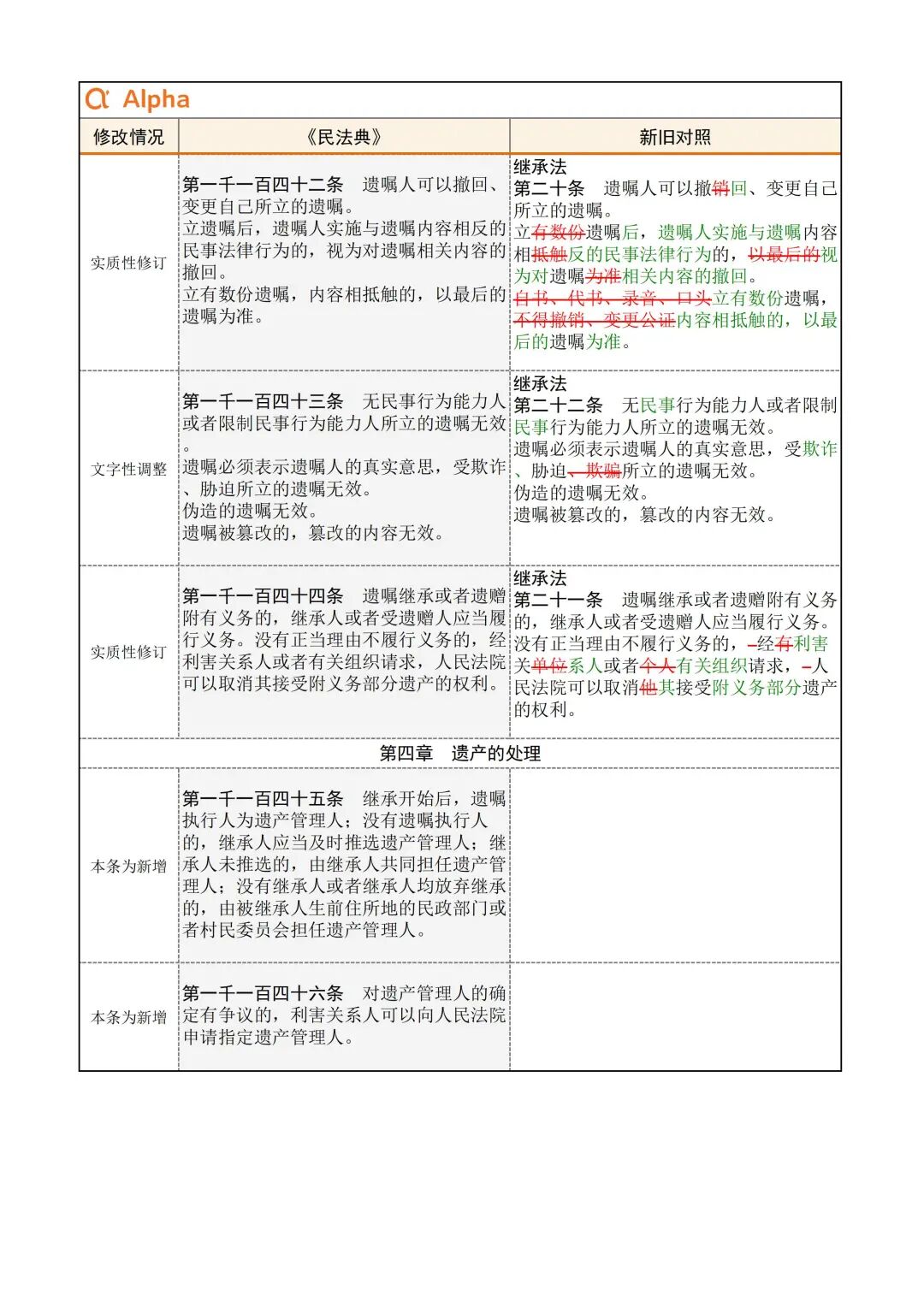
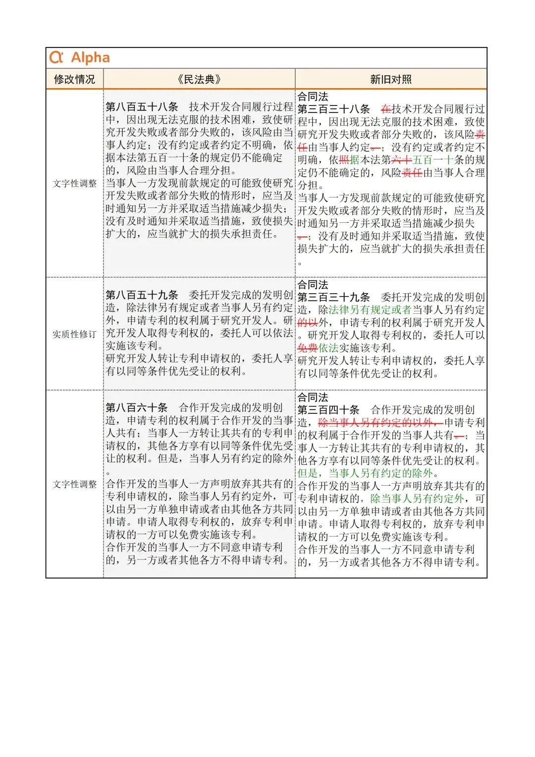
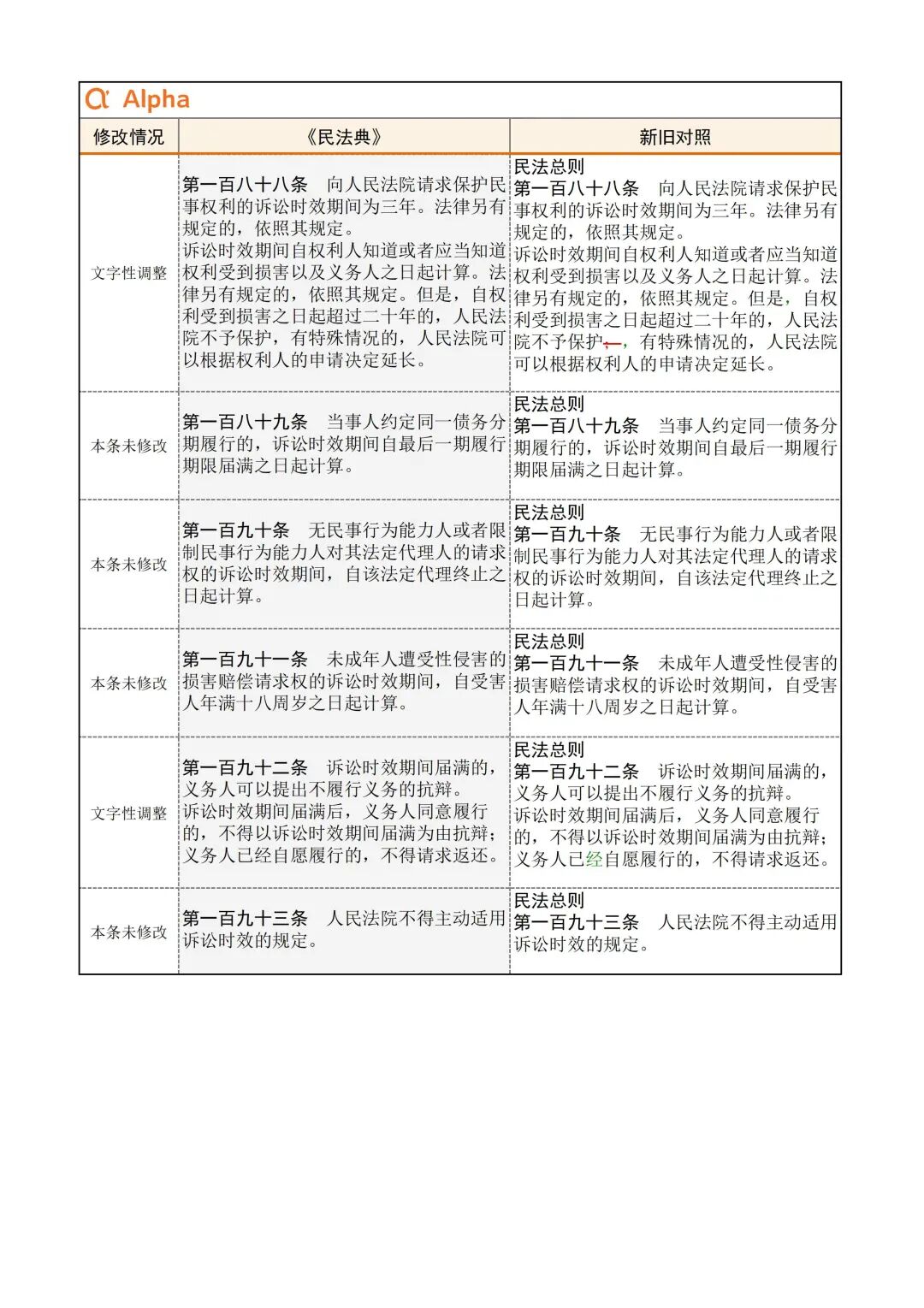
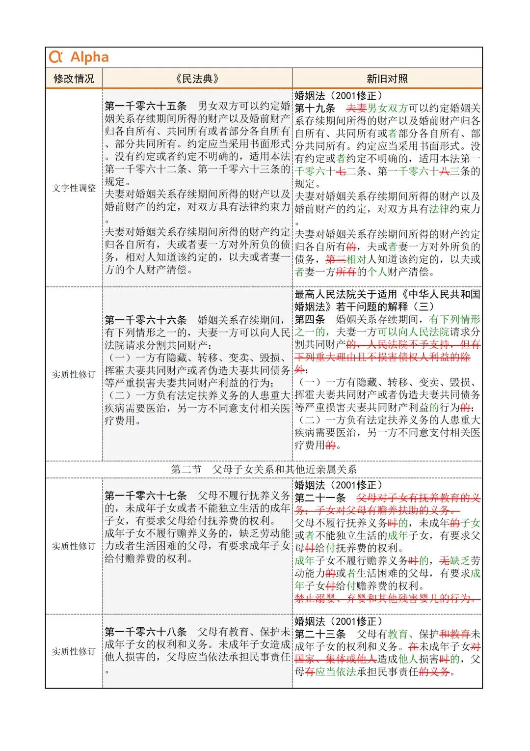
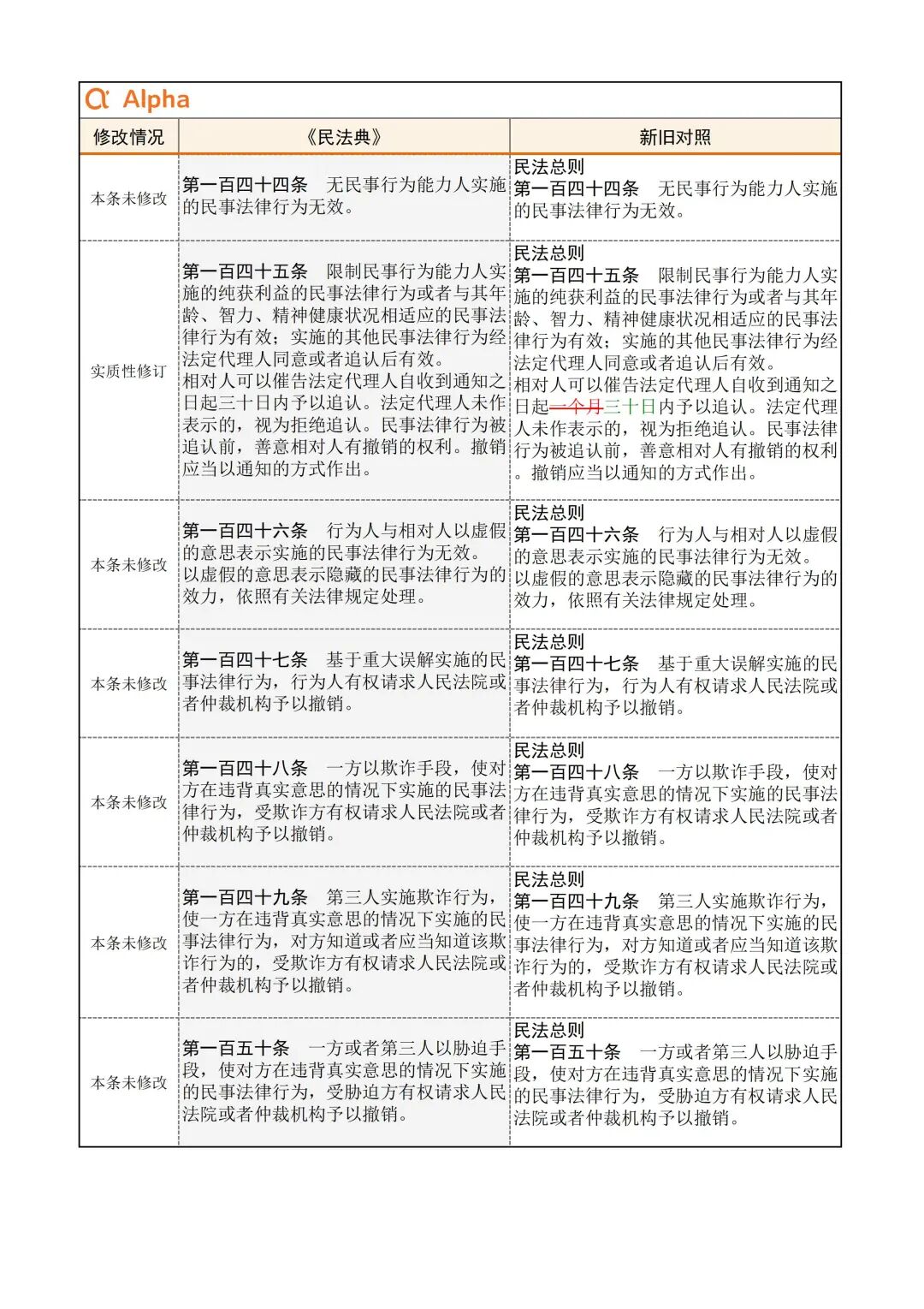
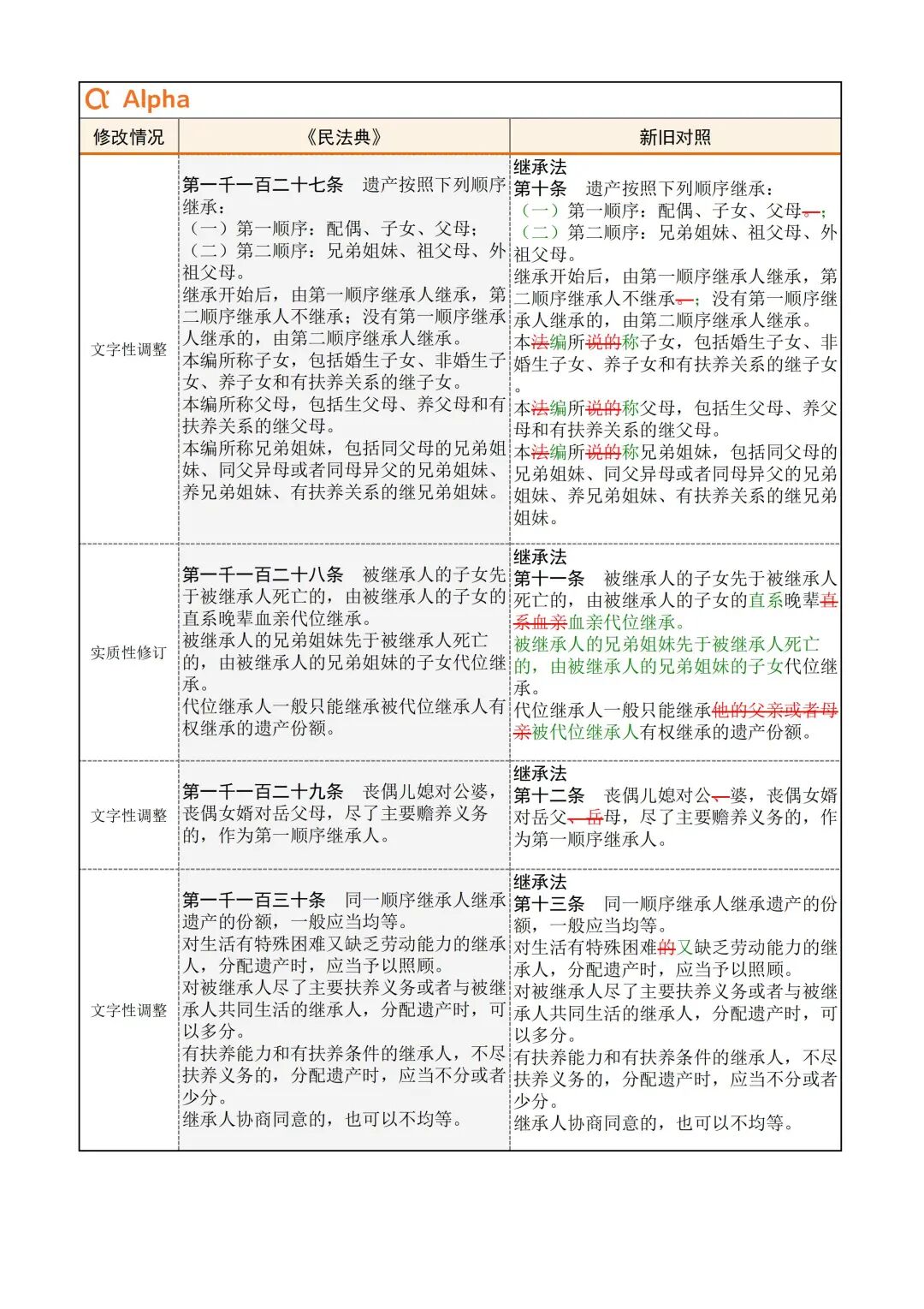
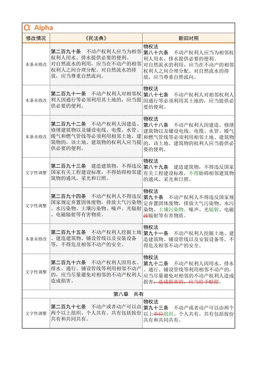
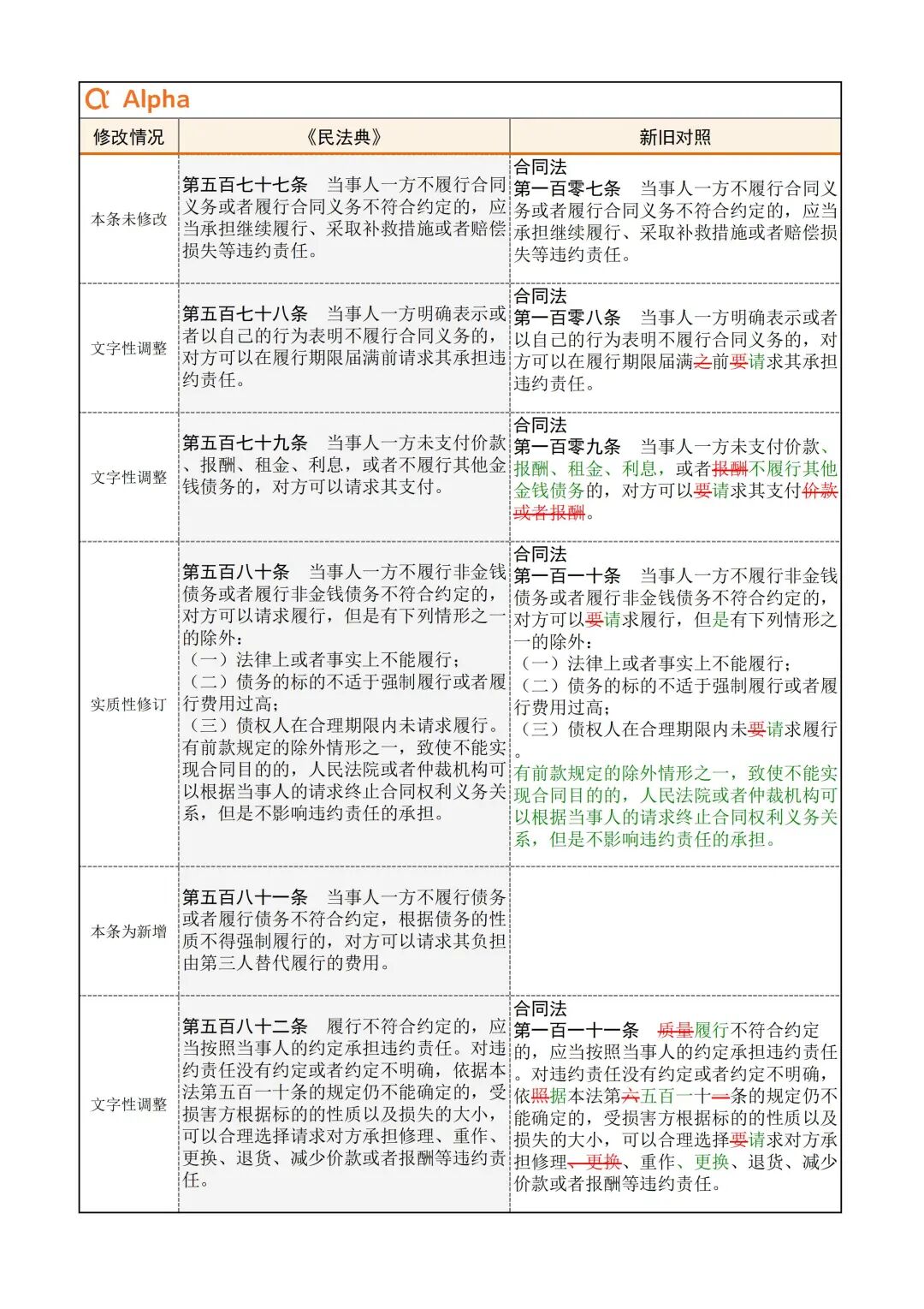
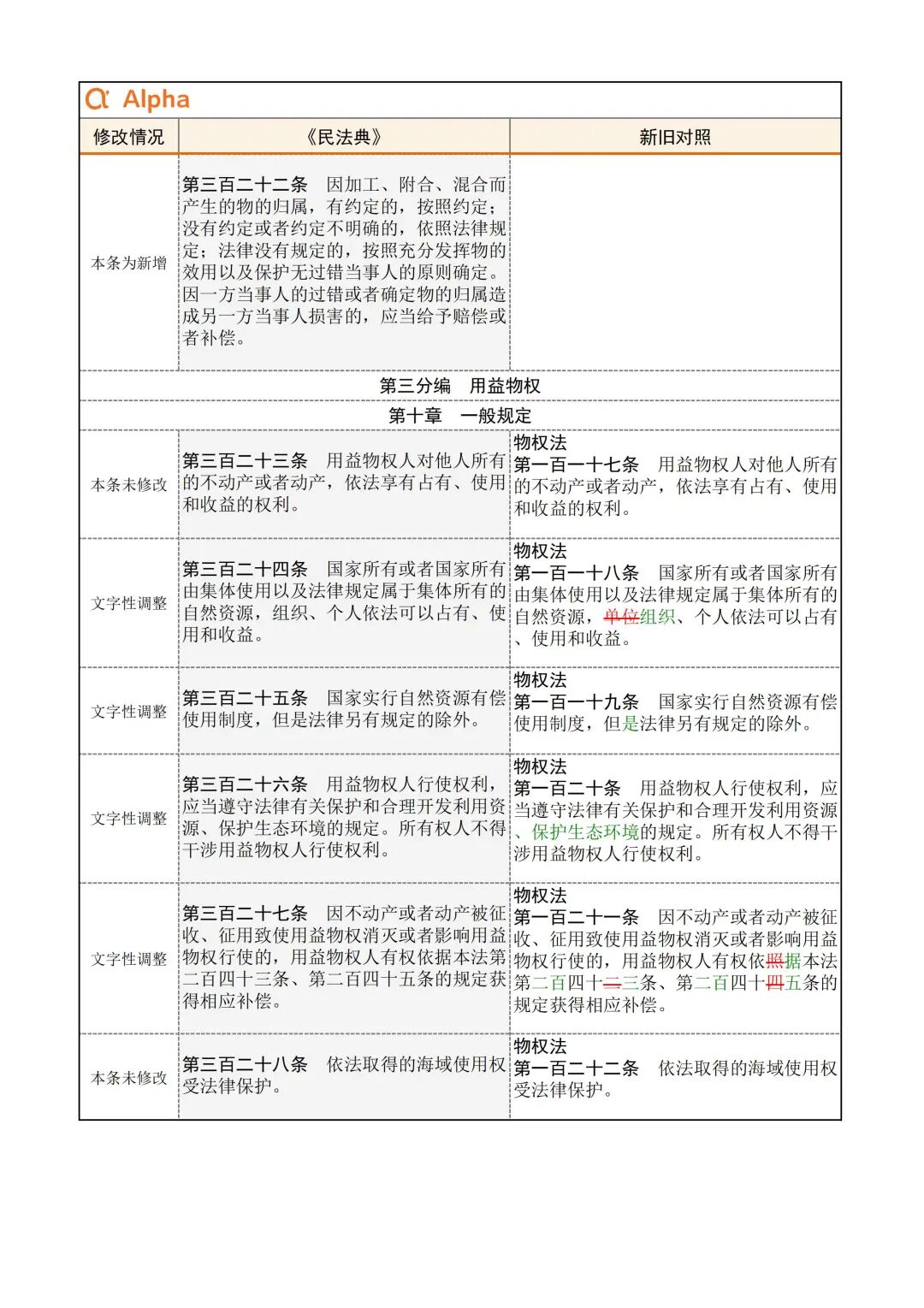
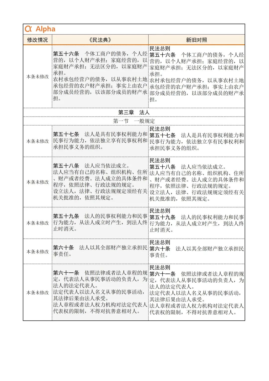
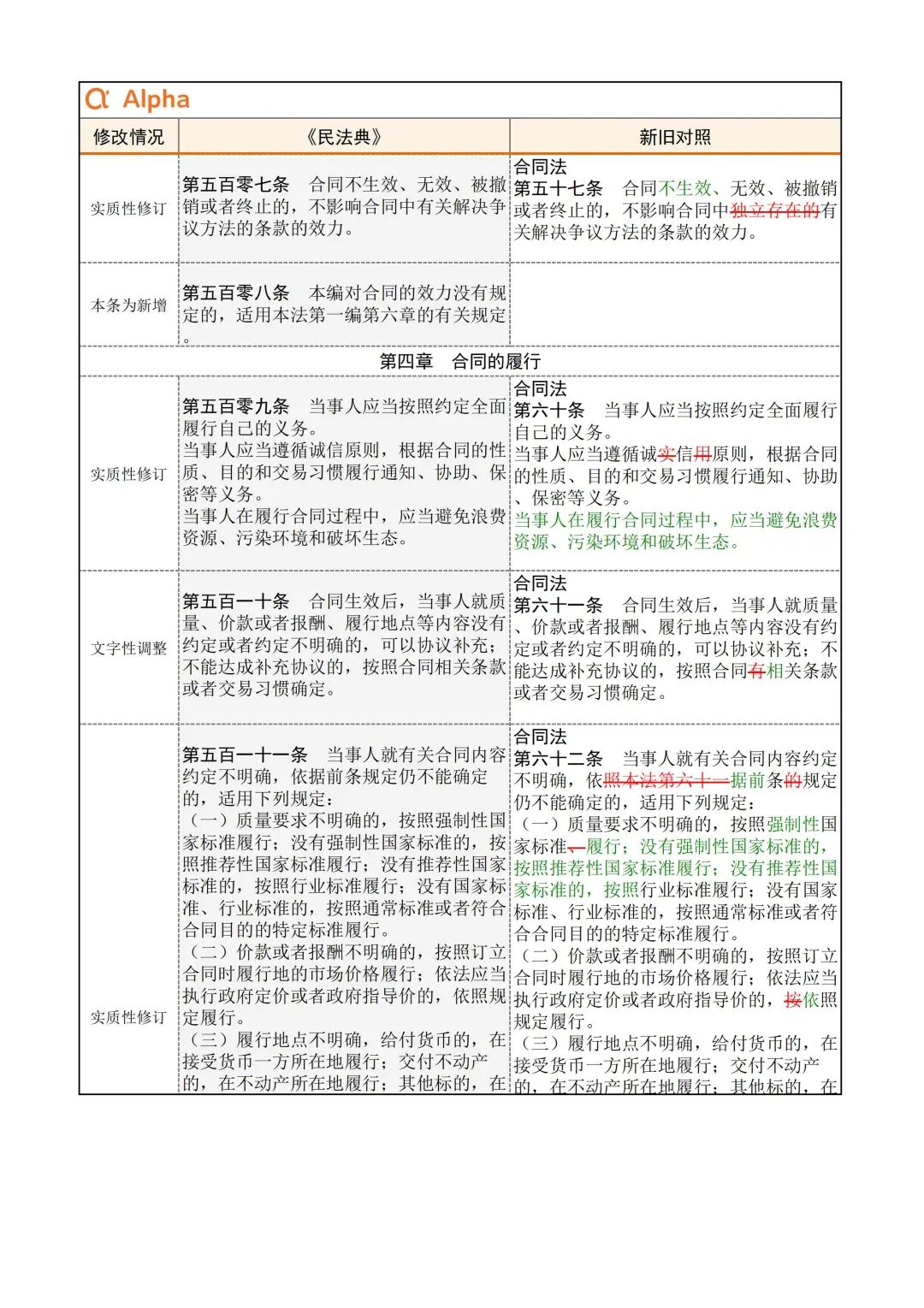
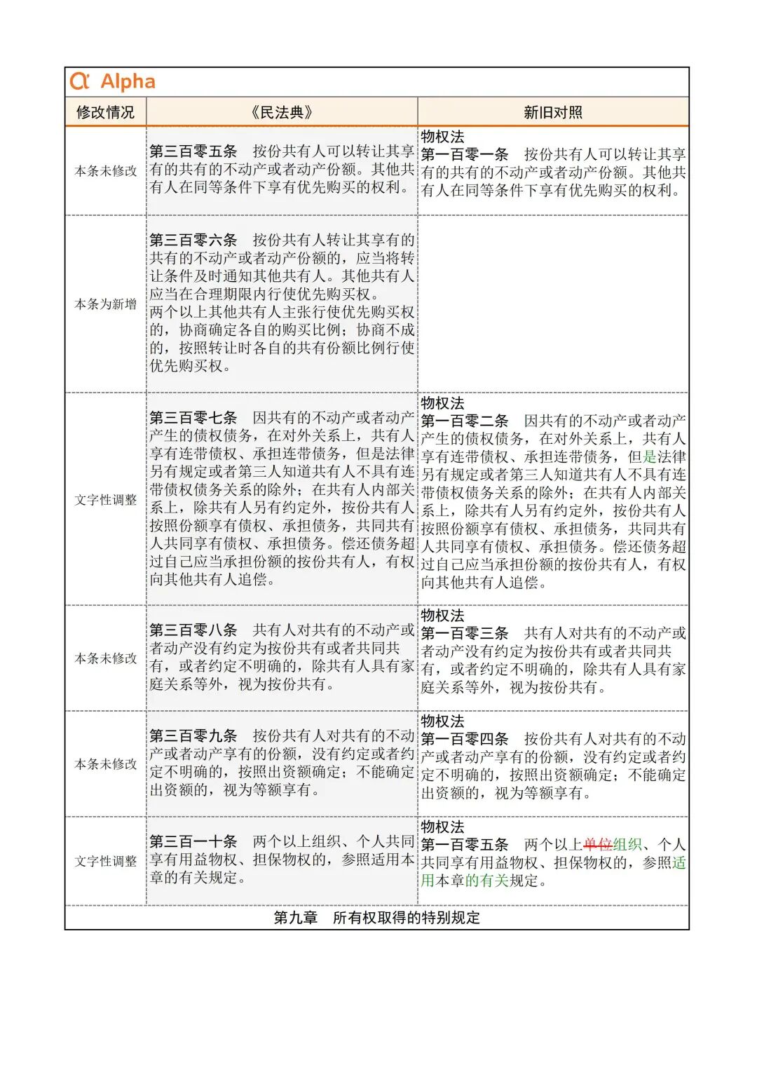
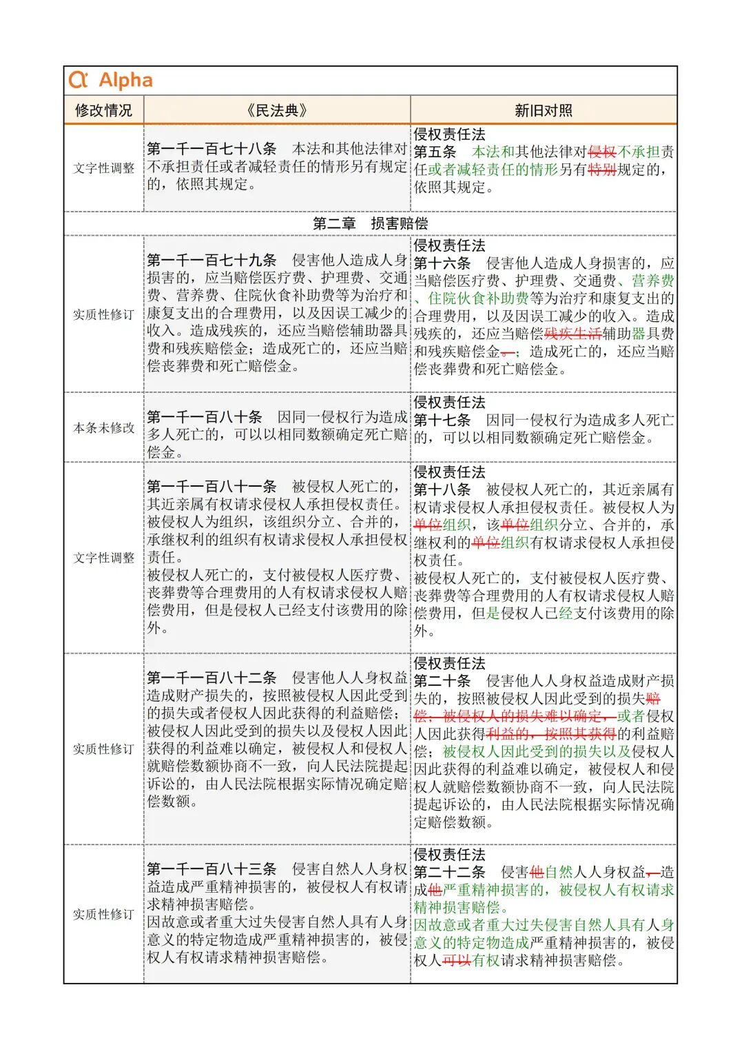
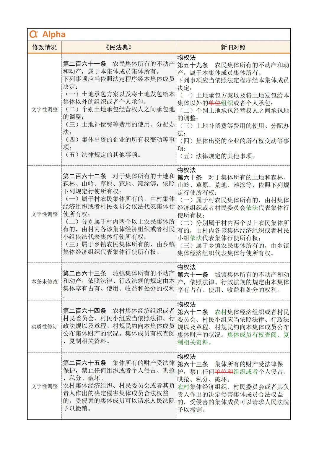
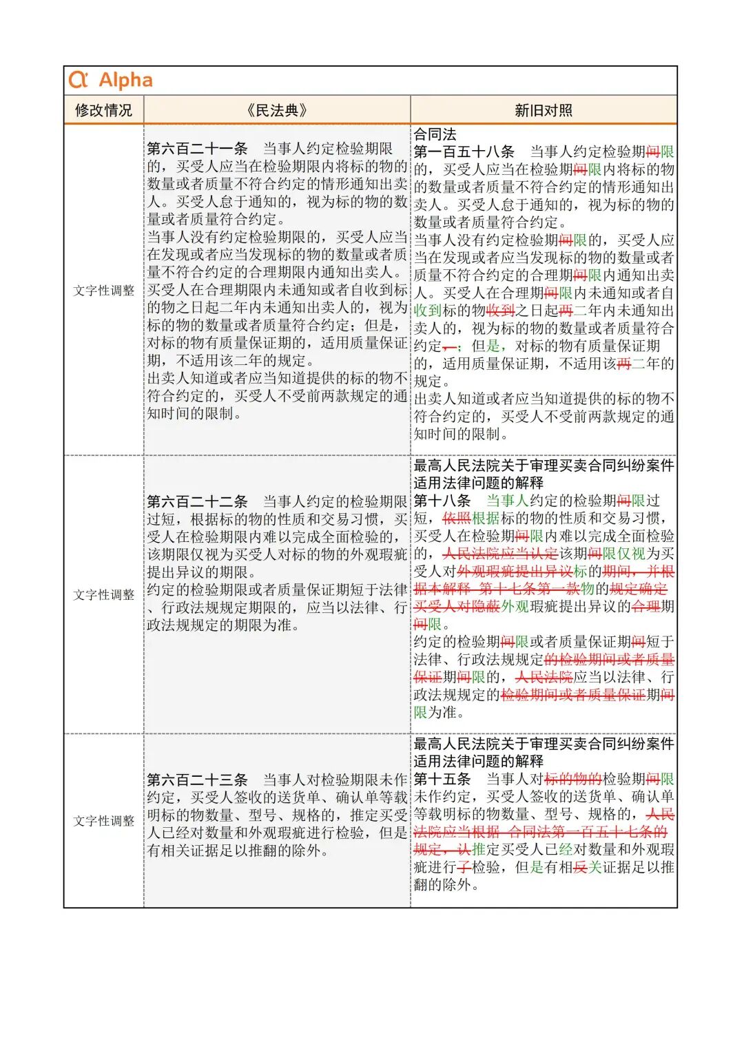
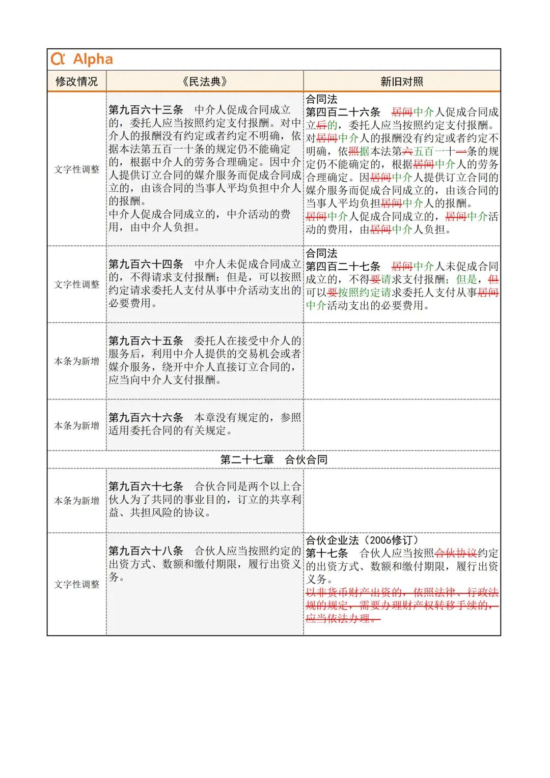
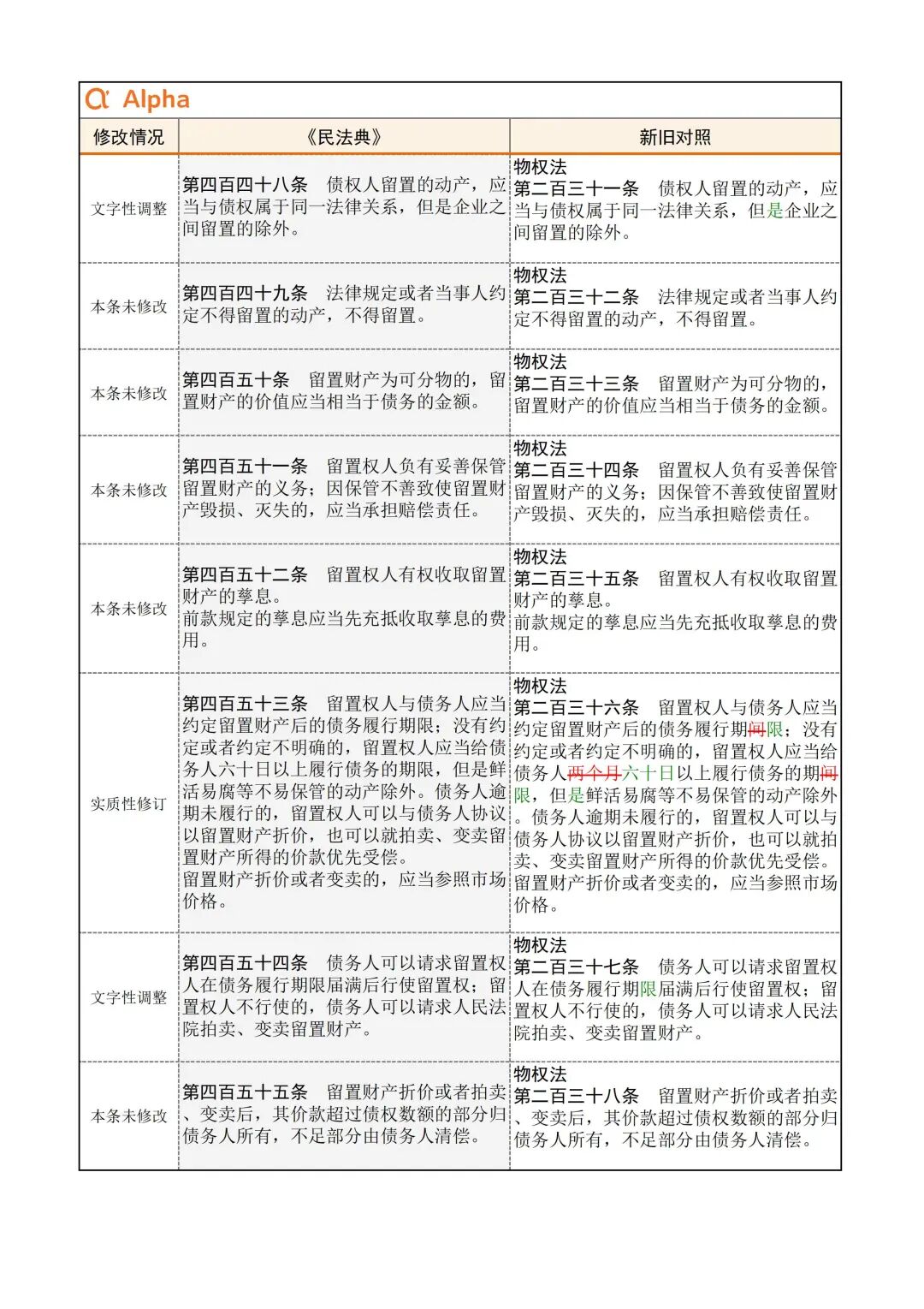
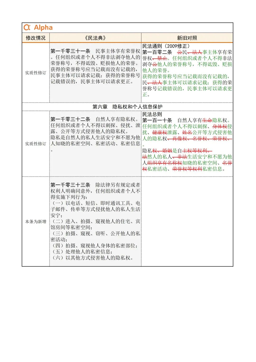
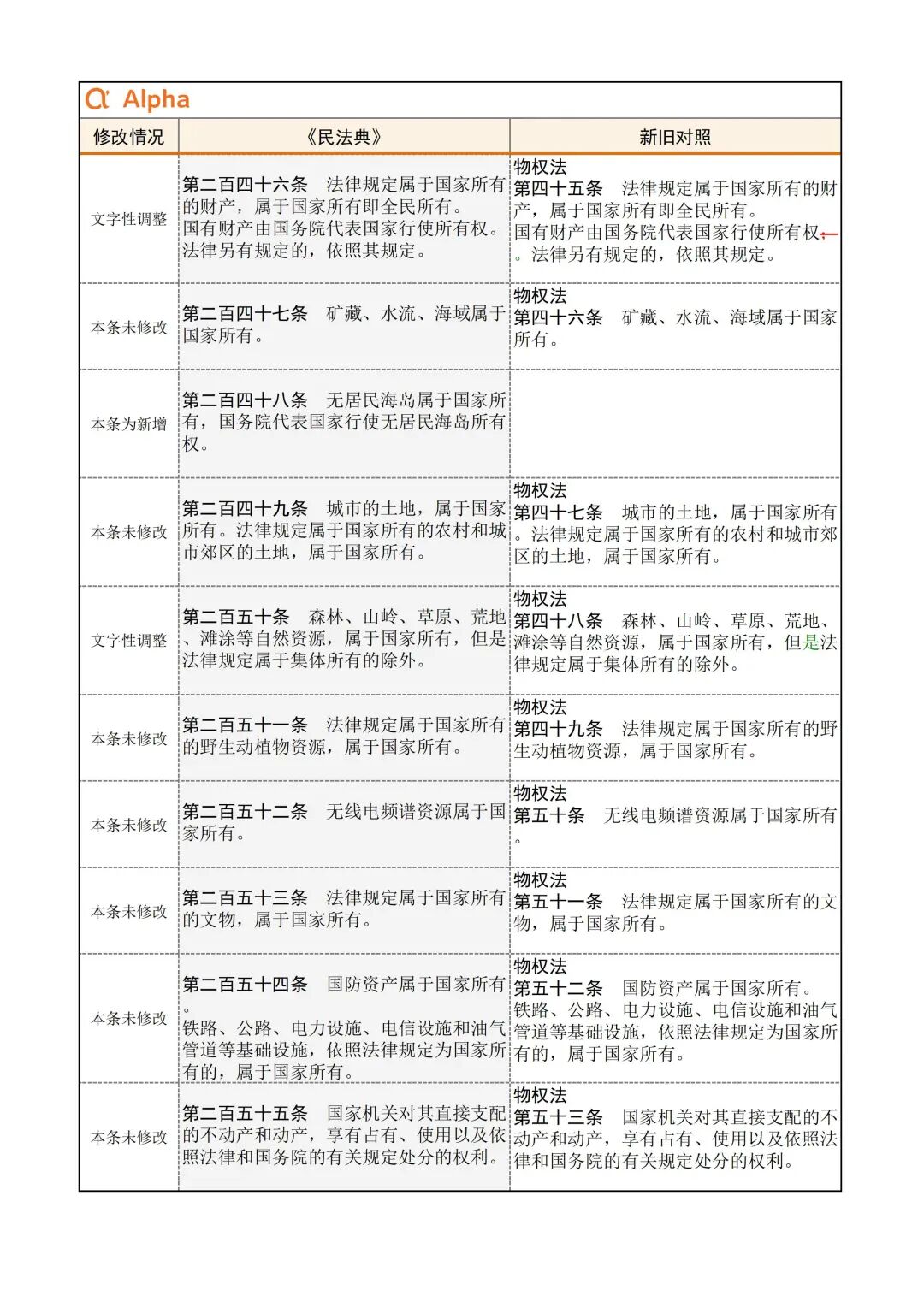
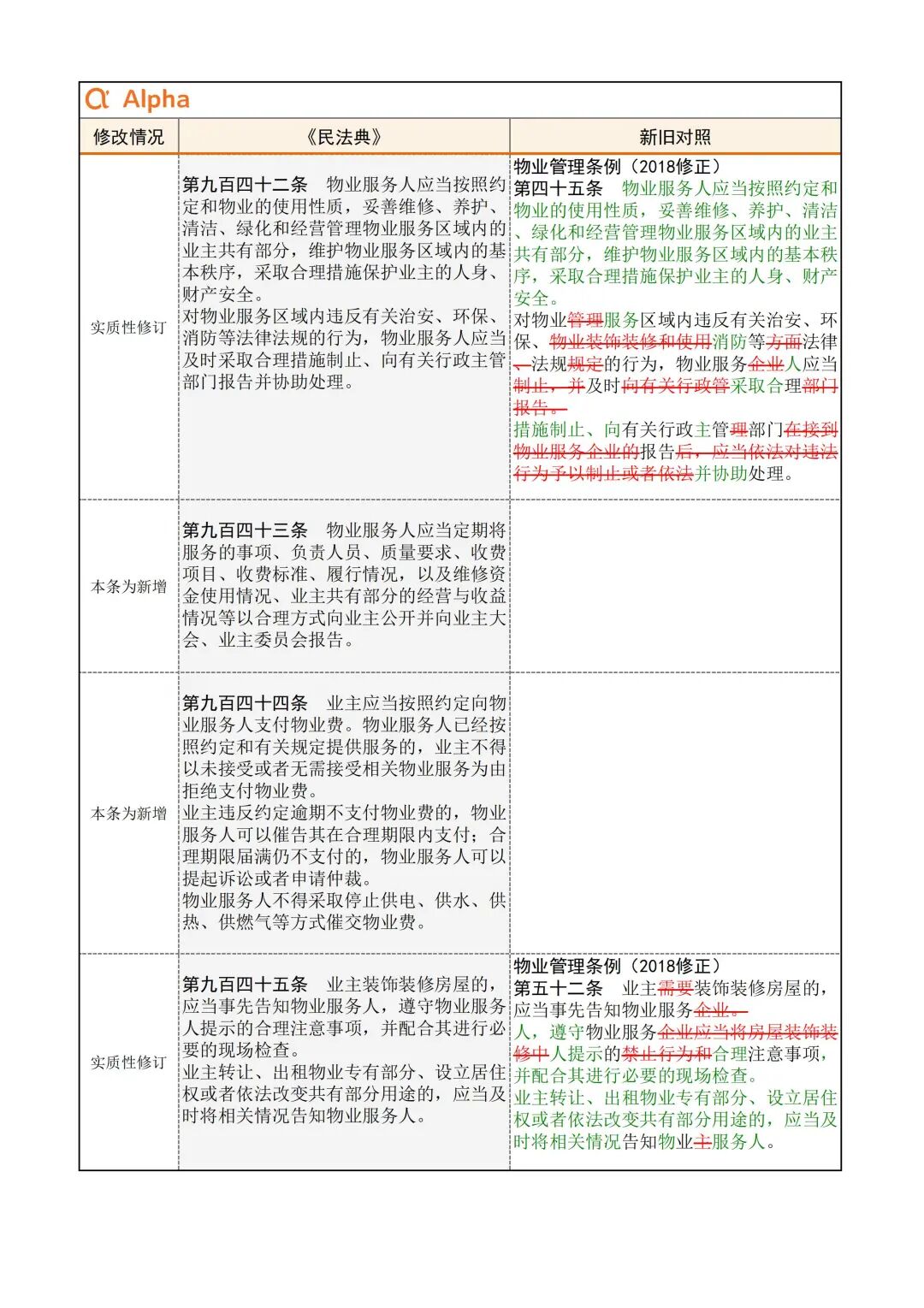
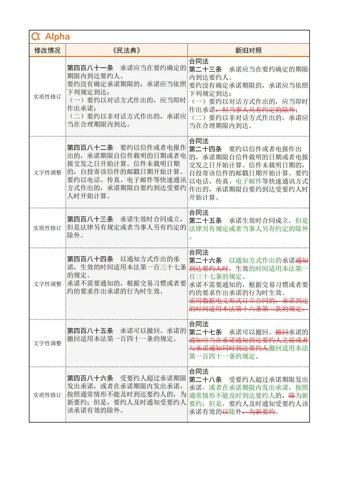
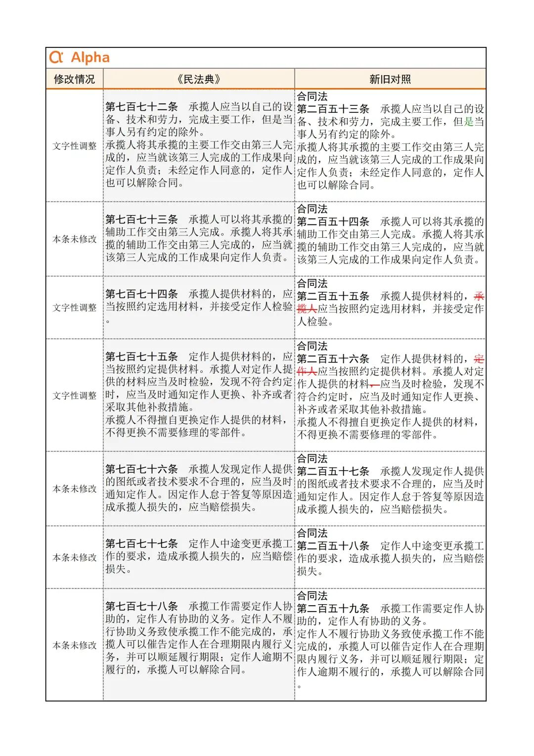
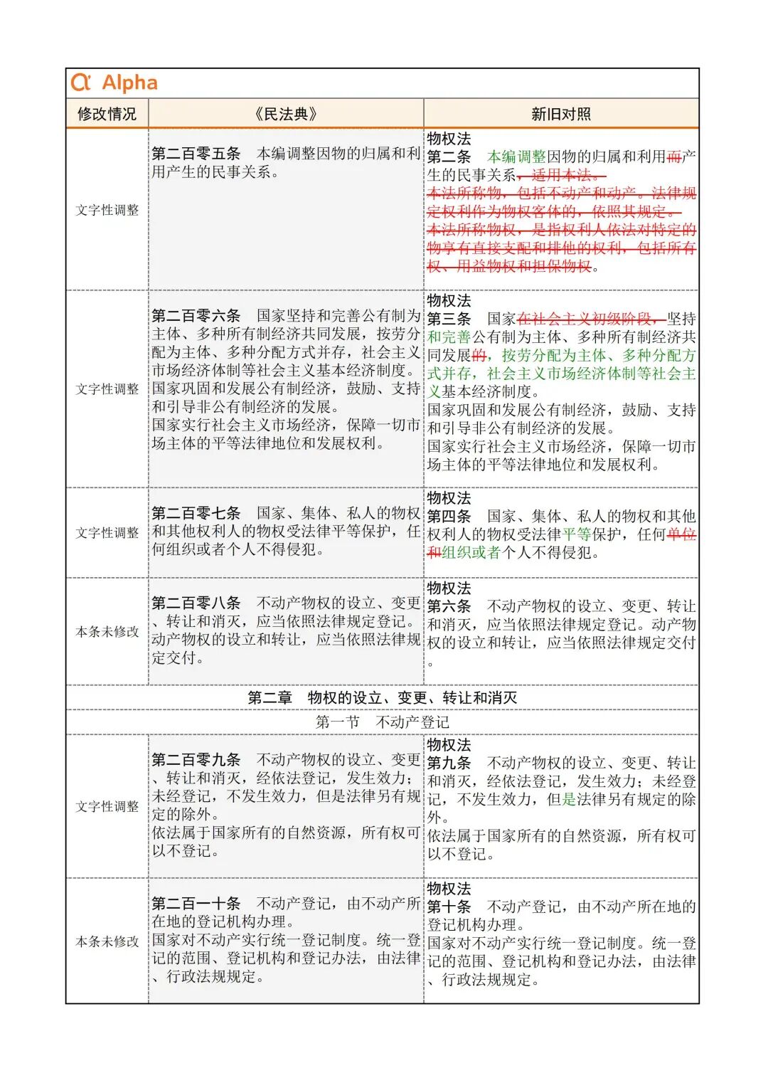
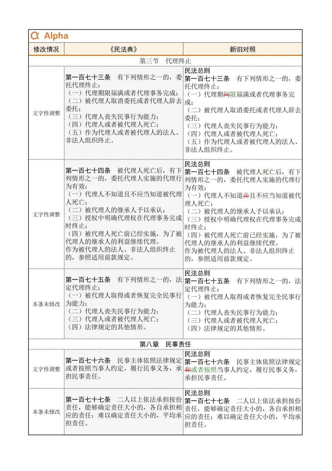
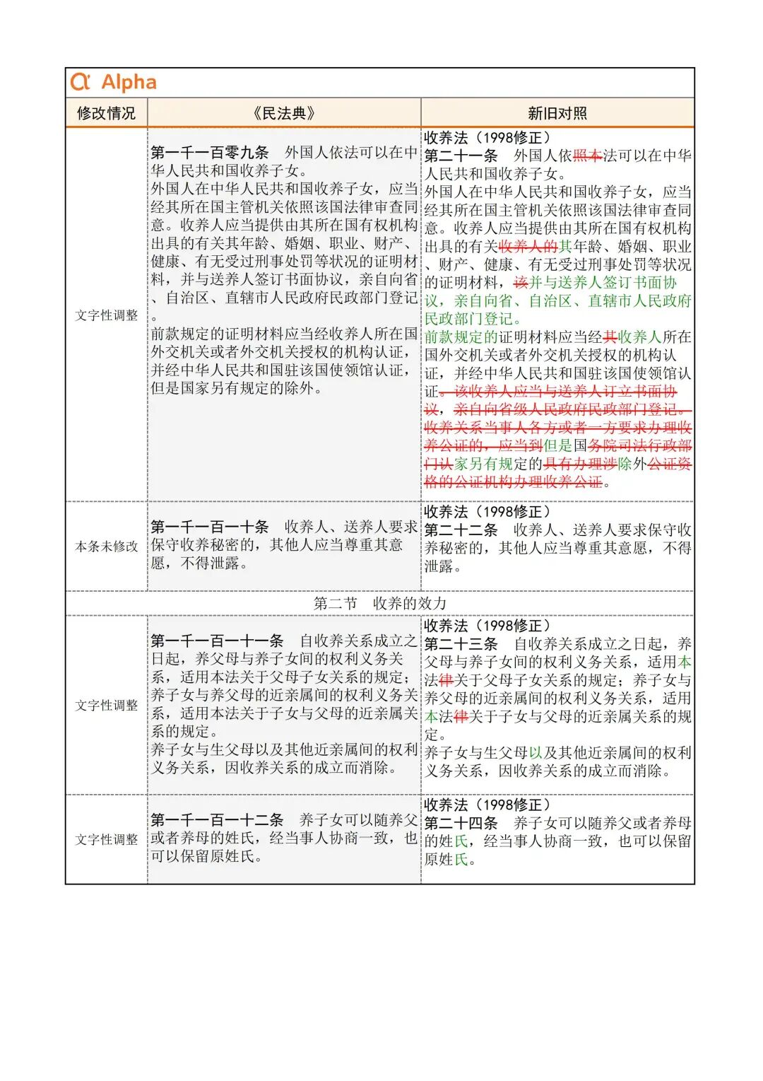
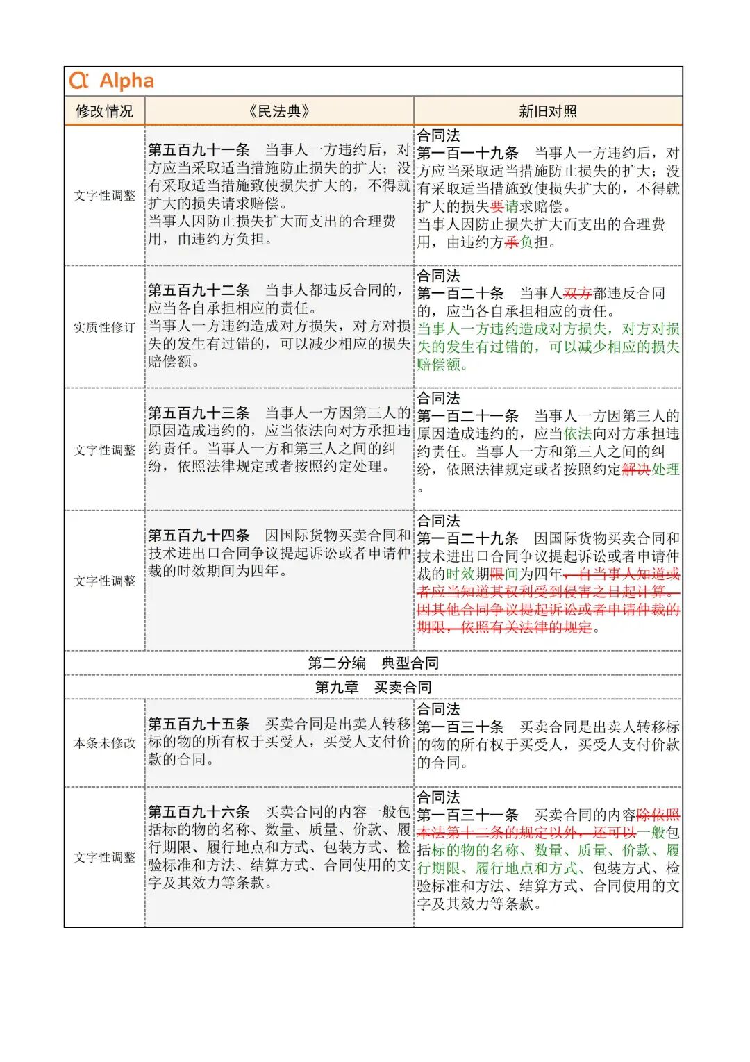
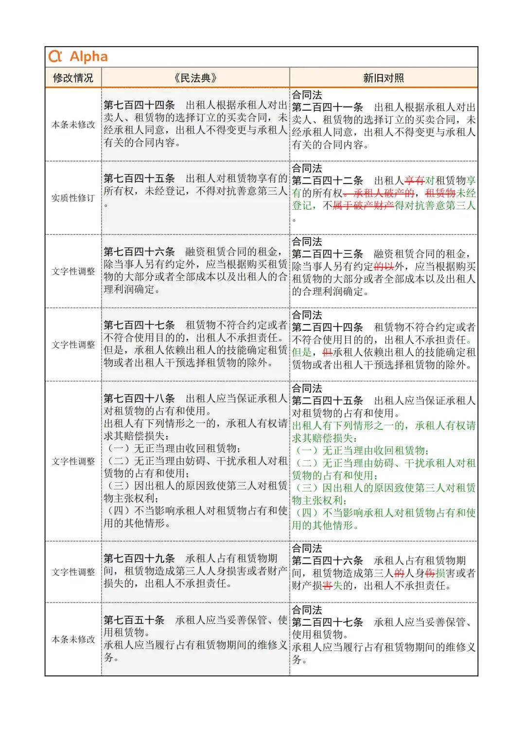
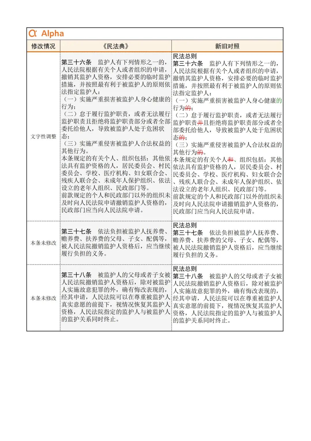
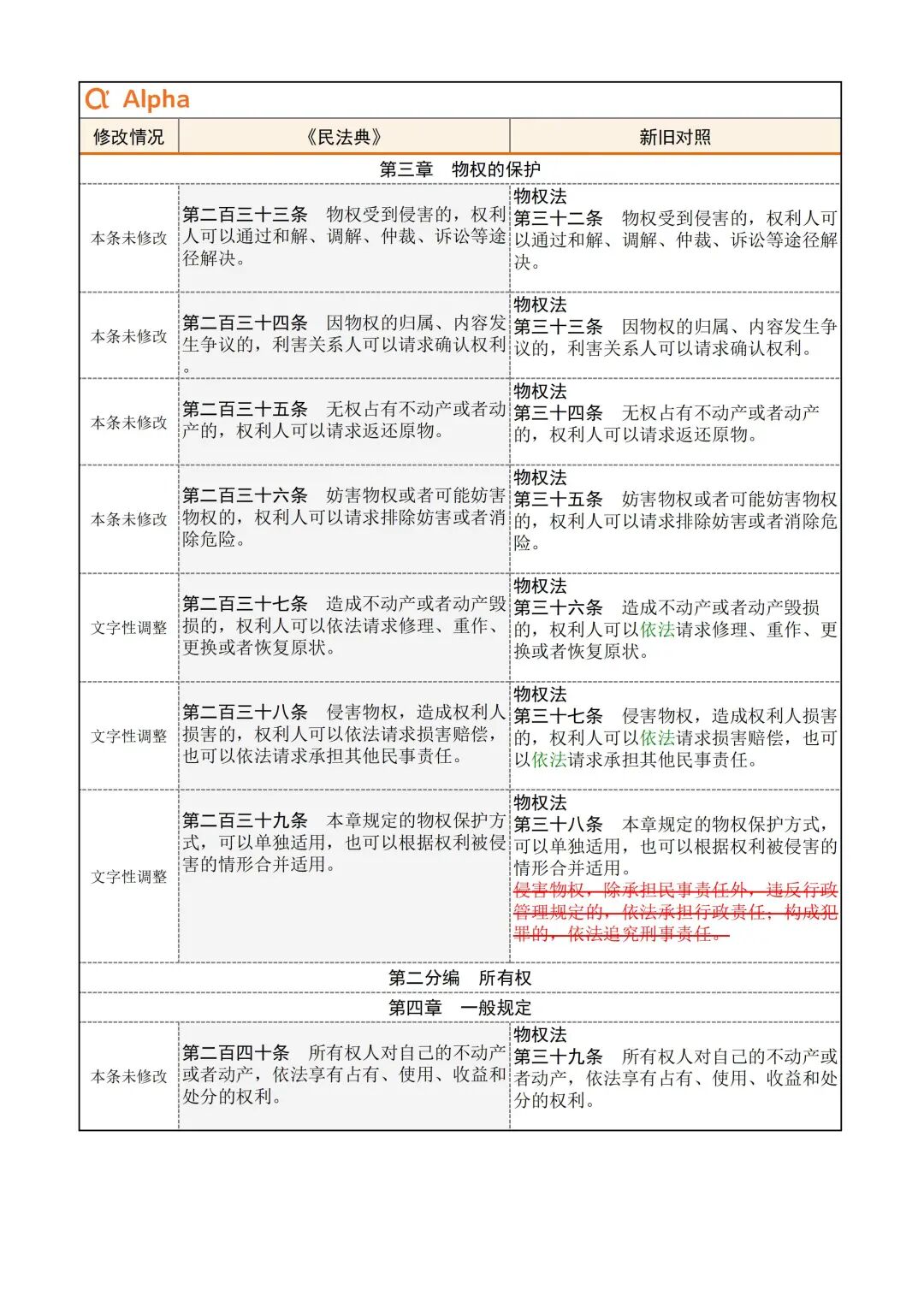
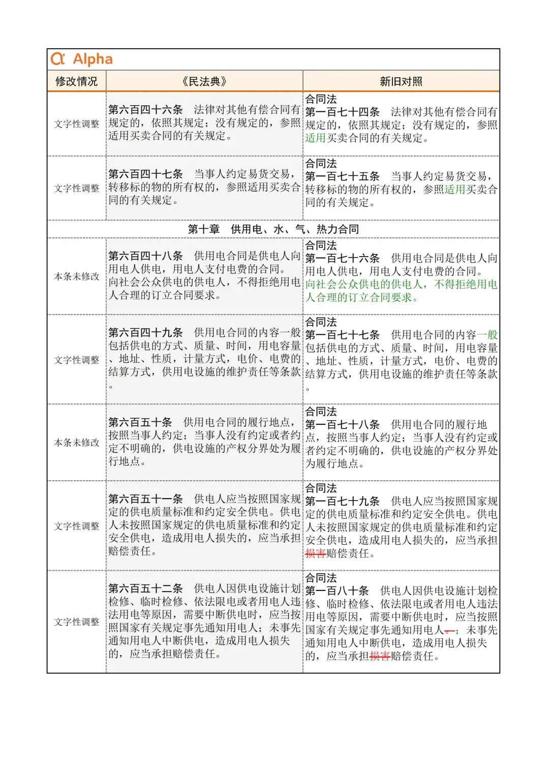
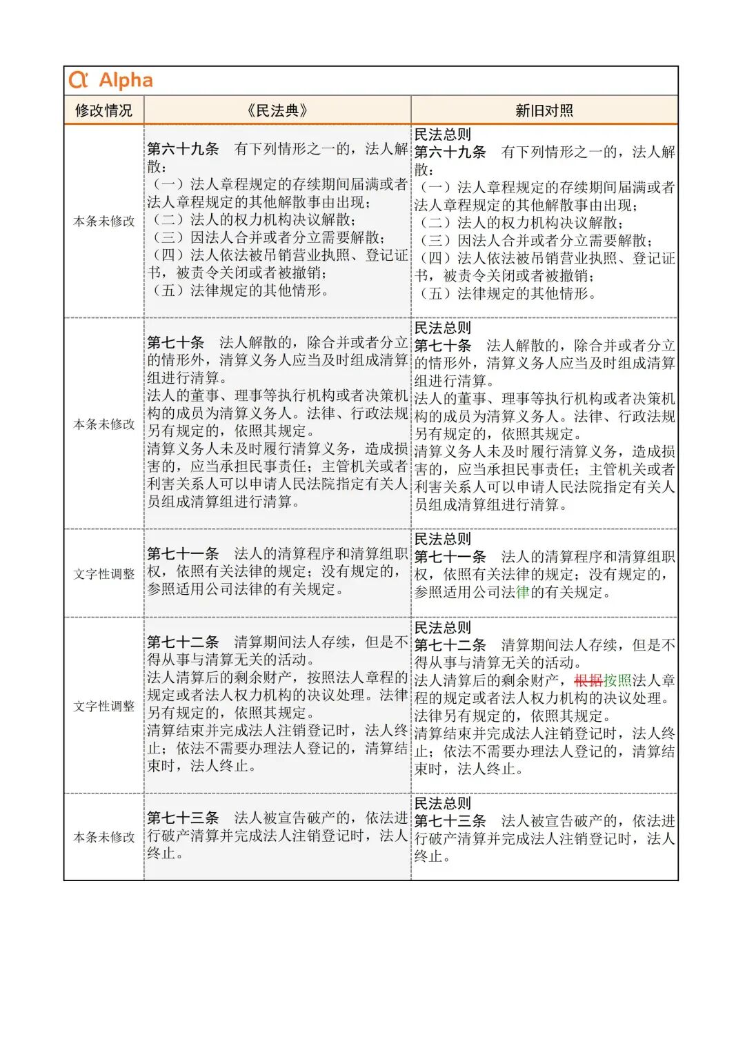
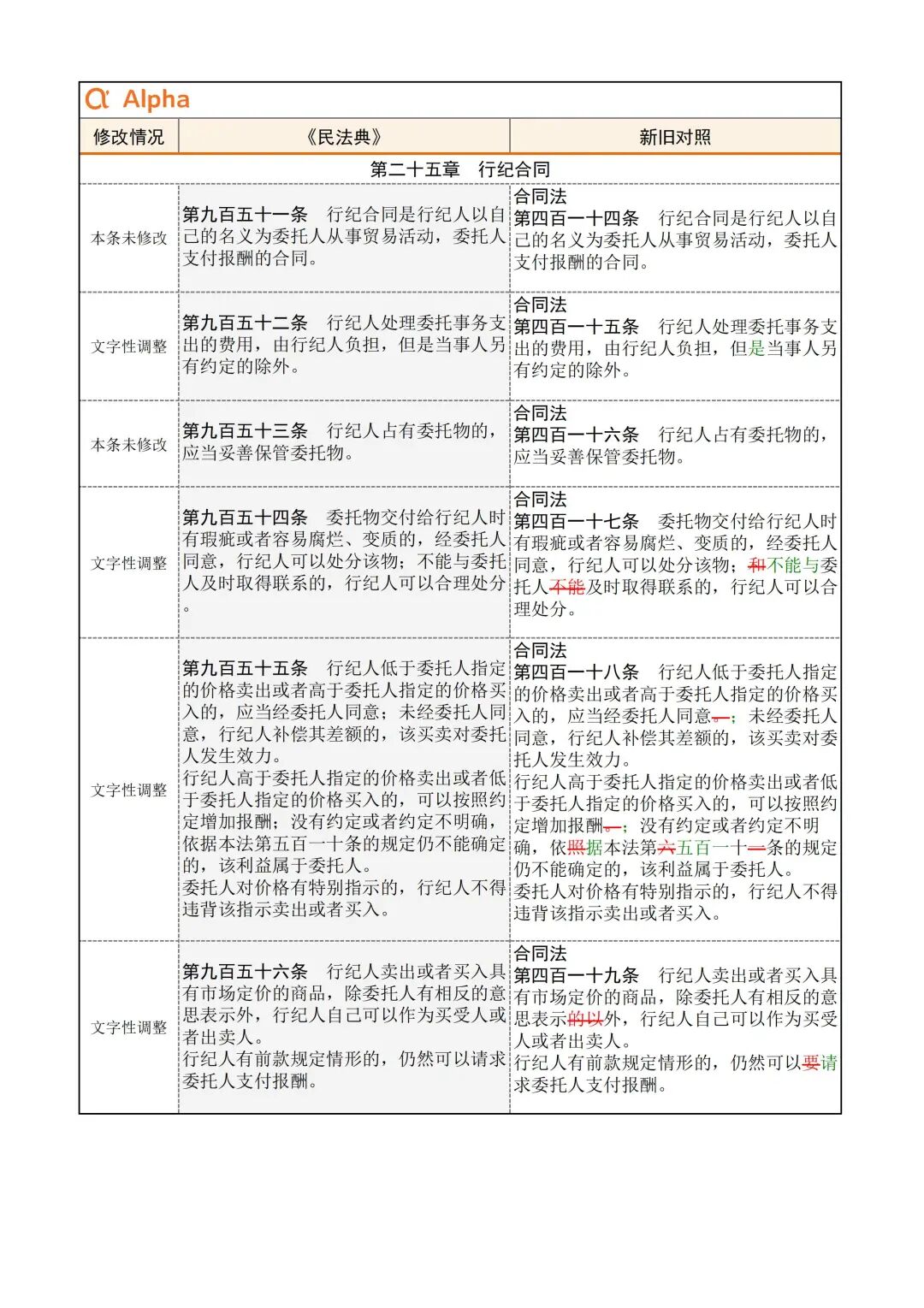
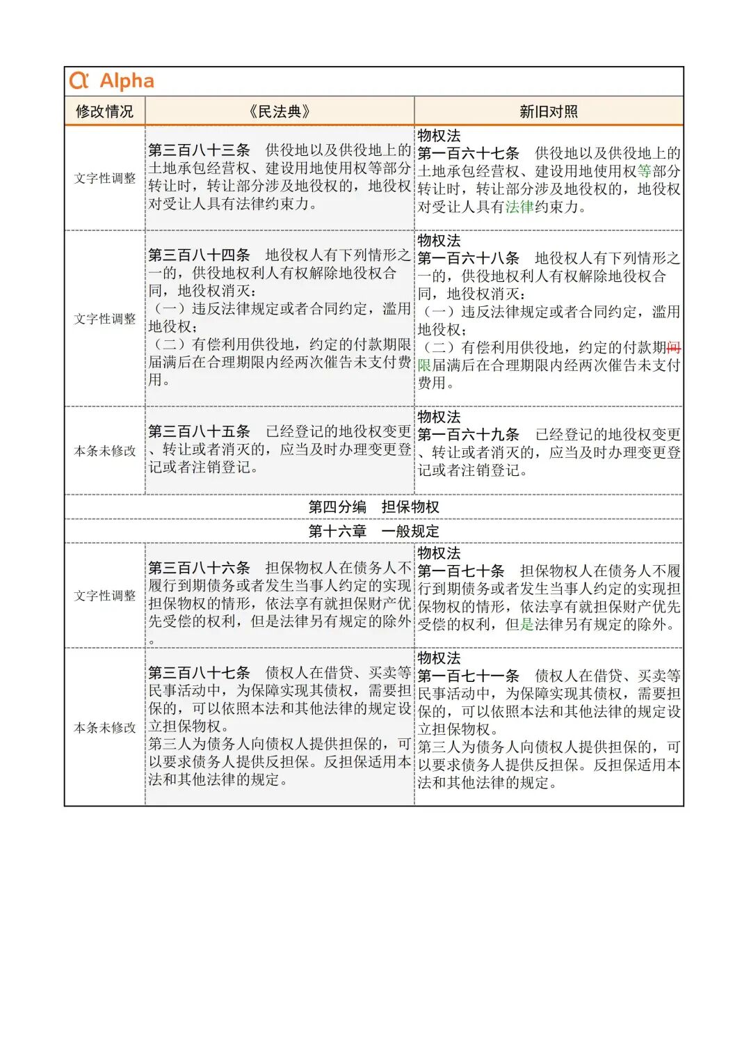
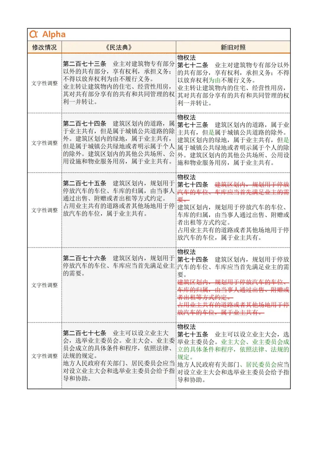
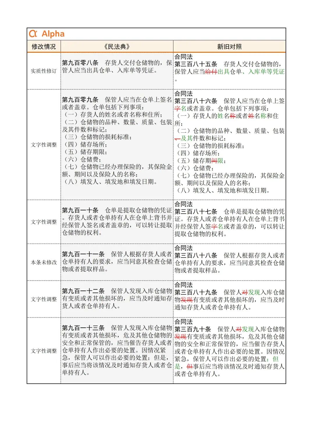
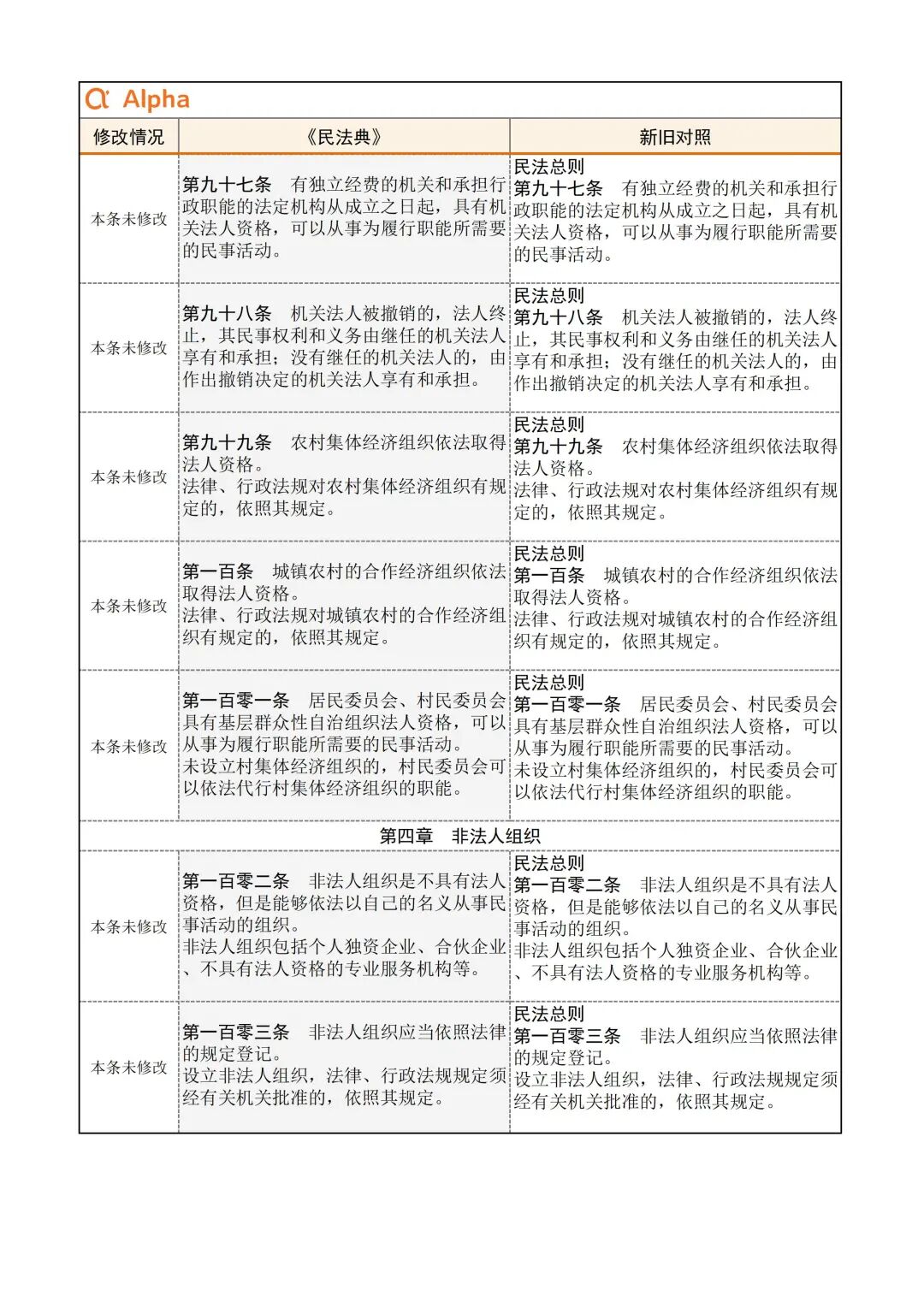
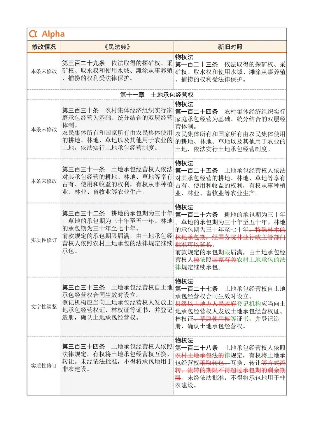
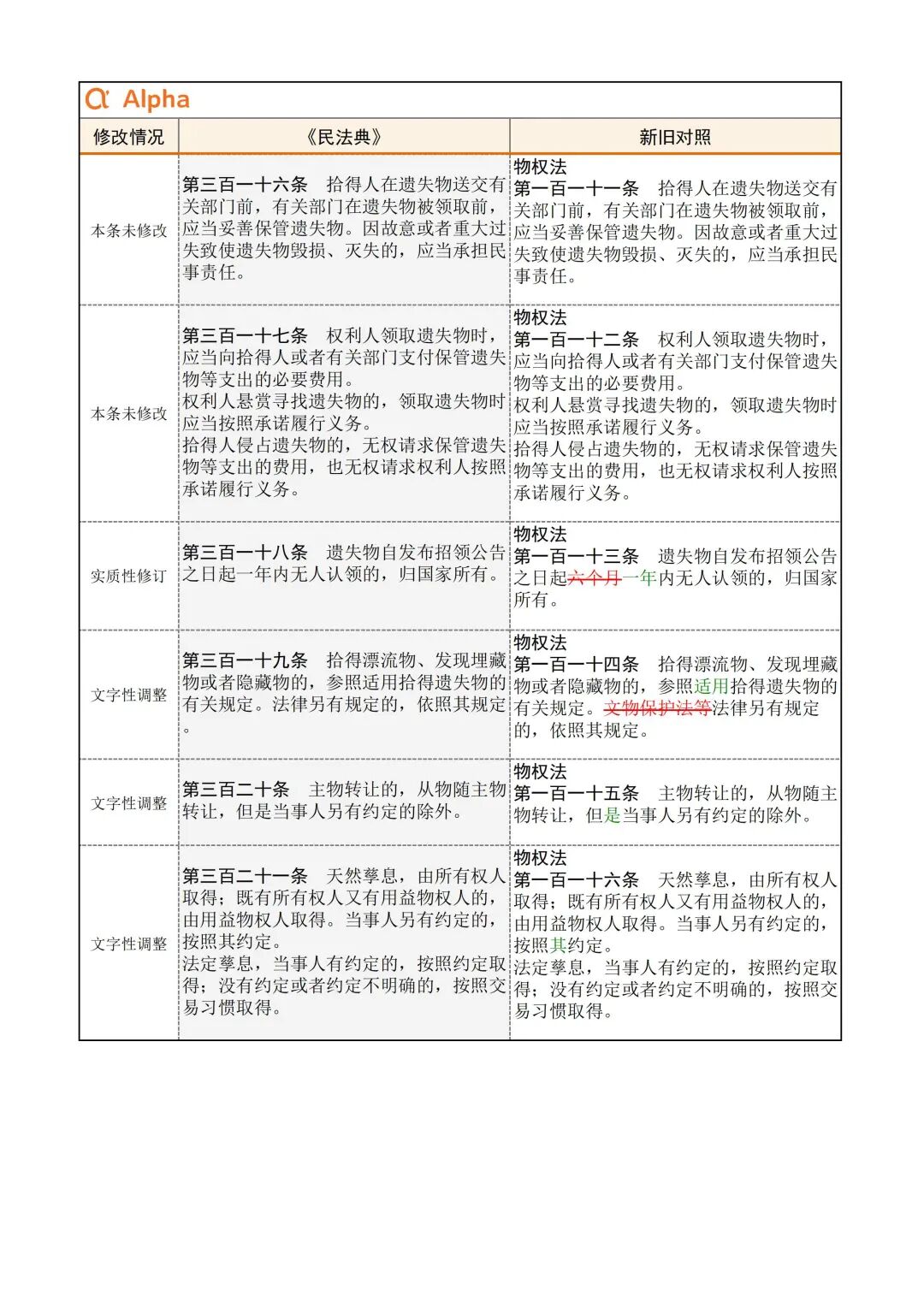
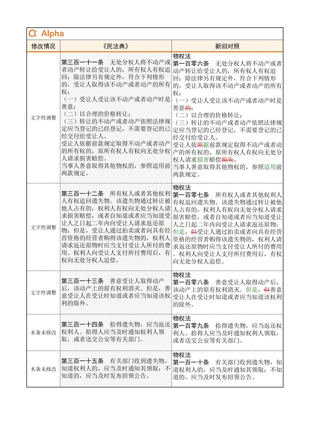
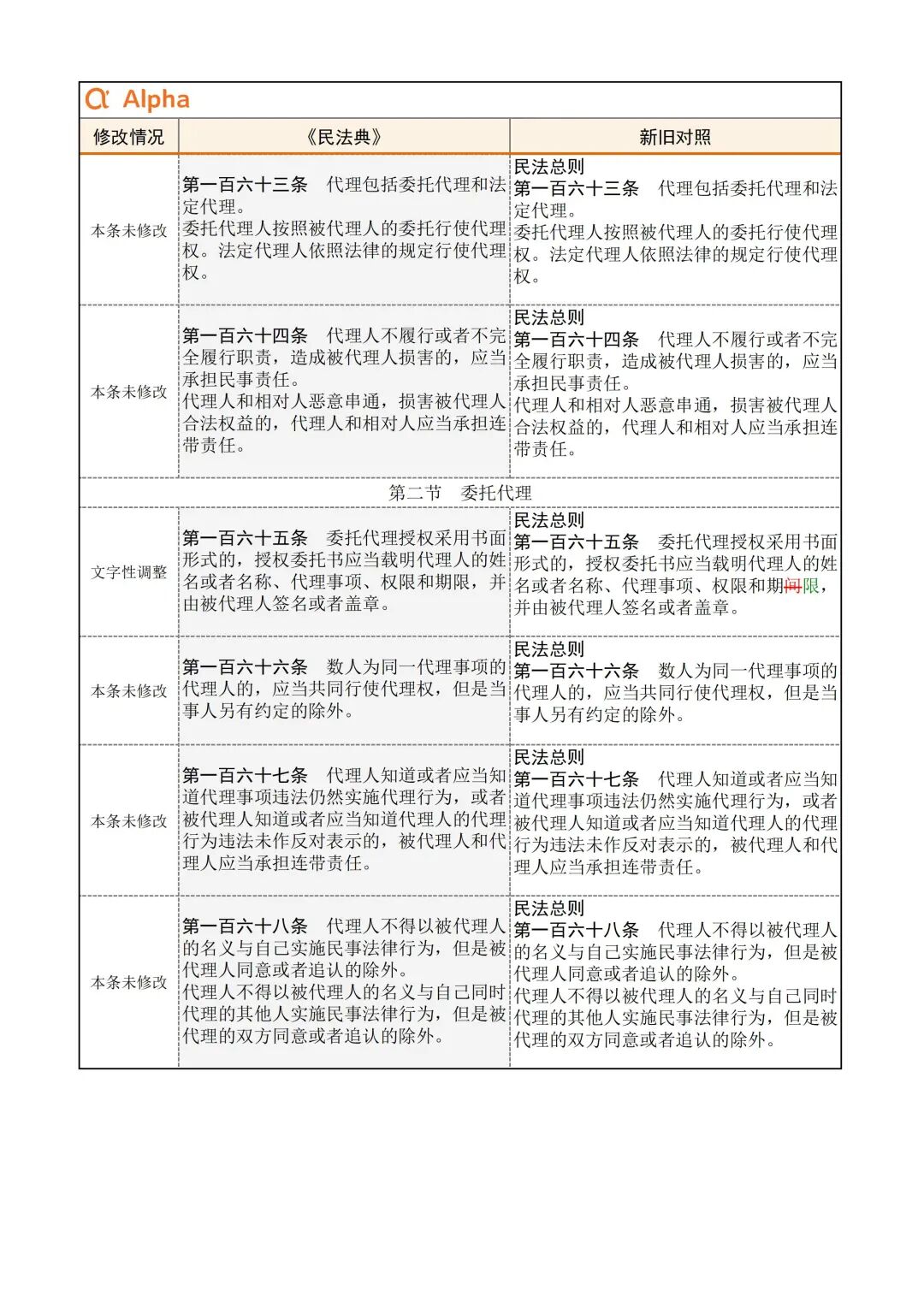
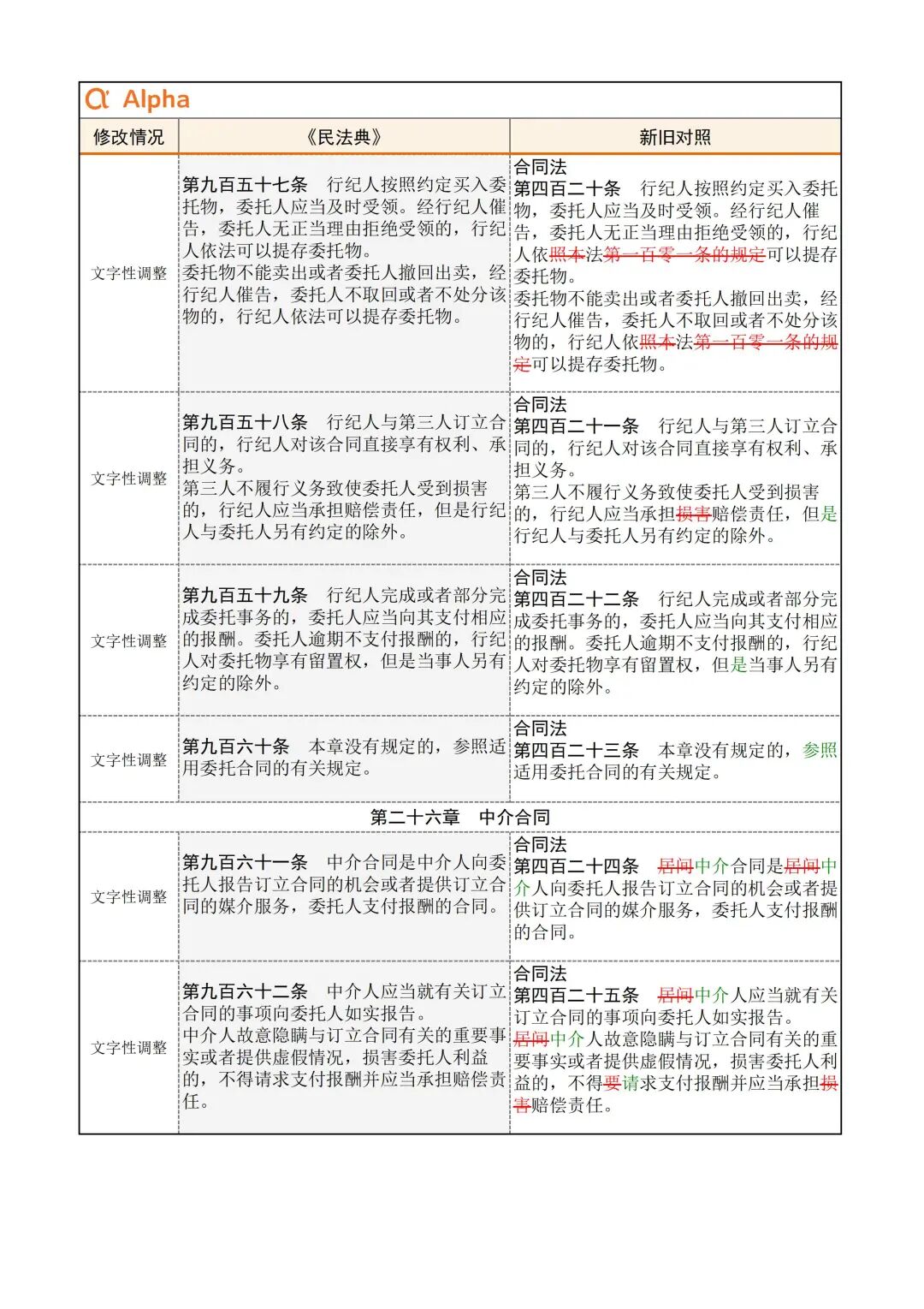
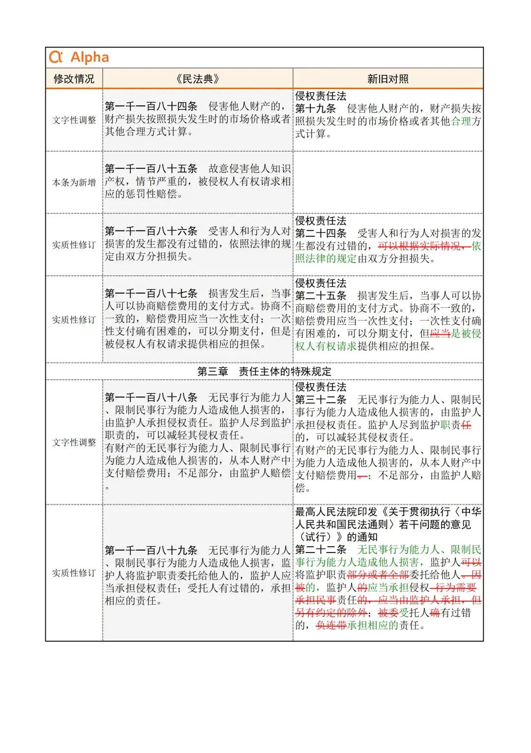
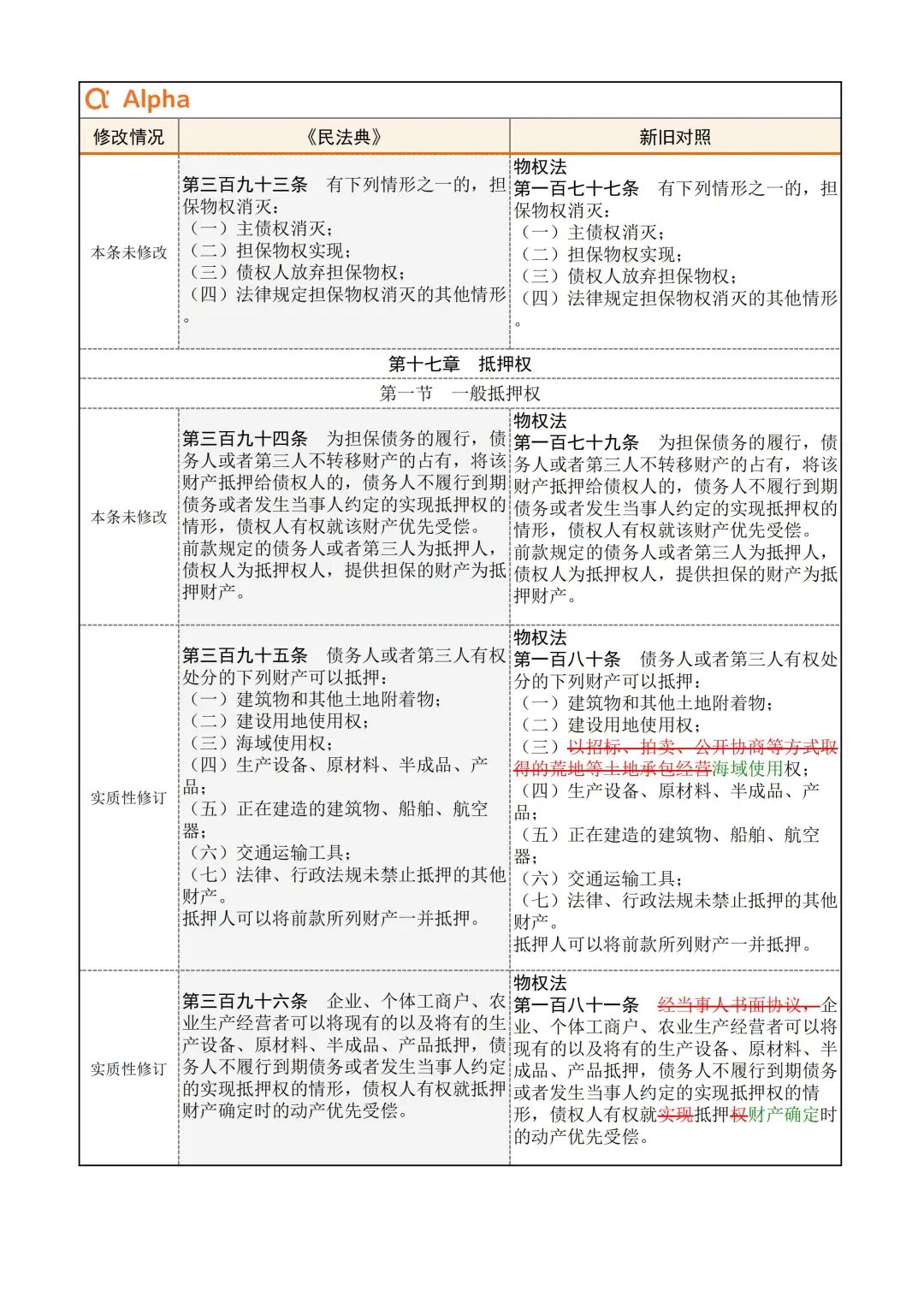
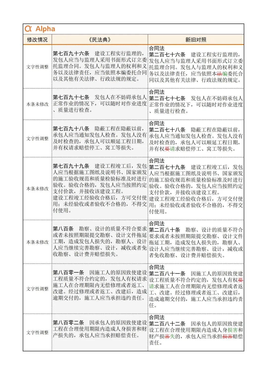
民法典已于 2021 年 1 月 1 日正式实施,正式实施后《婚姻法》、《继承法》、《民法通则》、《收养法》、《担保法》、《合同法》、《物权法》、《侵权责任法》、《民法总则》同时废止。
为便于大家学习,民法典君引用了Alpha 大数据专门开发了《民法典》新旧对照表,希望在《民法典》实施初期,帮助大家一起做好法律适用的新旧衔接。
对照表长达238页,总字数几十万字!需要PDF版本(带检索功能)的,可在本公众号对话框(菜单栏)回复“司法解释”获取。
声明:本文来源“ iCourt法秀”微信公众号,在此致谢!
推荐阅读
最后,小编恳请大家做一件事,由于微信修改了推送规则,没有经常留言或点“在看”的,会逐渐看不到我们推送的内容!如果你还想每天看到我们的推送,请将“刑事法律事务”加为星标或每次看完后点击一下页面下端的“在看”和“赞”,拜托!