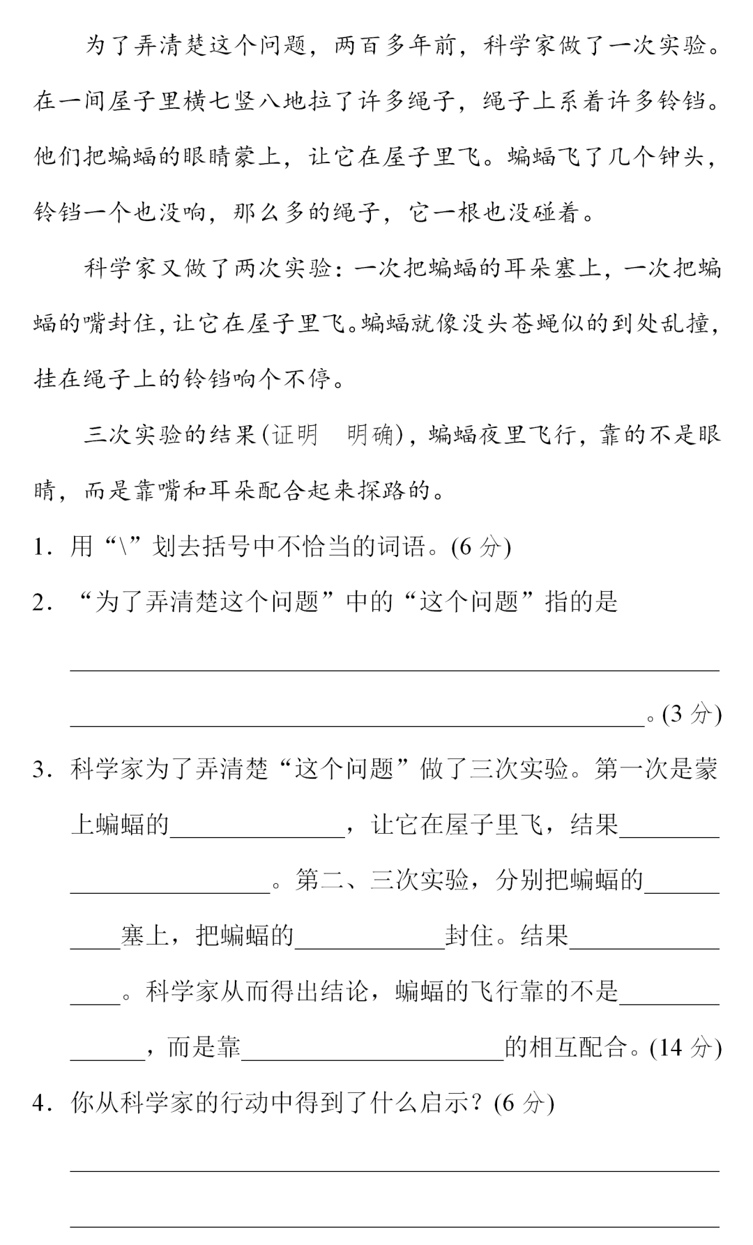
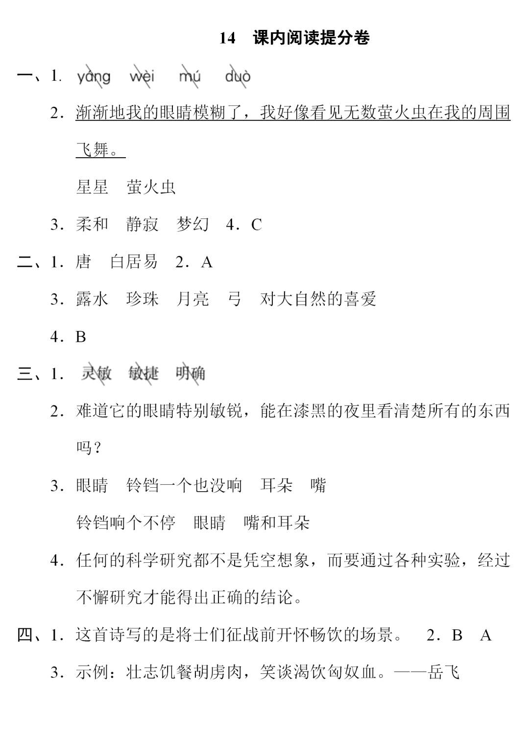
教研室的老师,今天给大家整理了《期末专项复习 | 统编语文四年级(上)课内阅读专项复习,可下载》请各位家长打印给孩子练练,更扎实的巩固全册知识点!
领取电子版和答案请拉到文末
领取电子版和答案请拉到文末
领取电子版和答案请拉到文末
专项训练、答案
点击图片,查看大图
▼▼▼▼
商务合作,请联系微信:lhp6966
1.一、二年级看图写话满分指导67篇+200篇范文+200篇作文PPT
2.统编语文1-6年级(上)单元达标卷+期末过关卷&提优卷+名校真题模拟卷
3.期末专项六类 | 语文1-6年级(上)句子+词语+课外阅读+写作+生字+提分卷
5.统编版语文1-6年级(上)1-8单元,知识梳理填空(附答案)
6.学期末,请严肃地告诉孩子:不怕老师批评你,就怕老师不管你
领取电子版方式 点击左下方【阅读原文】
关注后发送消息“期末专项复习”
即可领取电子版打印
领取期末试卷戳这里