Kotlin协程在Kotlin1.1-1.2版本中还是实验性质的,在Kotlin 1.3版本开始提供了一个稳定版本,越来越多的开发者开始使用Kotlin协程。那么Kotlin协程是什么?
Kotlin协程是一套基于Java Thread的线程框架,相较于Java Executor及RxJava等线程框架可以更方便的实现异步调用,很容易实现线程切换。Kotlin协程另外一个核心的功能是非阻塞式挂起,它帮助开发者消除了回调,可以使用同步的代码写出异步的操作,当然也就消除了一些业务场景的回调地狱。
本文通过源码角度分析,帮助读者了解协程的本质以及协程启动、挂起、恢复的原理,线程切换及Kotlin协程是如何消除了回调。
使用Kotlin协程的时候,需要通过CoroutineScope创建一个协程。
GlobalScope.launch(Dispatchers.Default) {//创建一个协程并启动它//闭包内为协程体}
在上述代码中,通过GlobalScope.launch创建并启动了一个使用默认调度器Dispatchers.Default分配运行线程的协程,闭包内的内容是一个协程体。源码分析都基于这个示例。
在正式开始源码分析之前,我们改造一下协程启动的代码,如下是完整代码,将协程体单独定义一个变量,并在协程体中调用suspend挂起函数。
class MainActivity : AppCompatActivity() {override fun onCreate(savedInstanceState: Bundle?) {super.onCreate(savedInstanceState)setContentView(R.layout.activity_main)startCoroutine()}private fun startCoroutine() {// funTest协程体val funTest: suspend CoroutineScope.() -> Unit = {println("funTest")suspendFun1()suspendFun2()}GlobalScope.launch(Dispatchers.Default, block = funTest)}// 挂起函数suspend fun suspendFun1() {println("suspendFun1")}// 挂起函数suspend fun suspendFun2() {println("suspendFun2")}}
Kotlin协程中使用了状态机,编译器会将协程体编译成一个匿名内部类,每一个挂起函数的调用位置对应一个挂起点。
对上述代码进行反编译,反编译的代码如下:
final class MainActivity$startCoroutine$funTest$1 extends SuspendLambda implements Function2<CoroutineScope, Continuation<? super Unit>, Object> {// 当前状态机的状态,默认为0int label;...// 创建一个Continuation对象返回public final Continuation<Unit> create(Object obj, Continuation<?> continuation) {...MainActivity$startCoroutine$funTest$1 mainActivity$startCoroutine$funTest$1 = new MainActivity$startCoroutine$funTest$1(this.this$0, continuation);...return mainActivity$startCoroutine$funTest$1;}public final Object invoke(Object obj, Object obj2) {return ((MainActivity$startCoroutine$funTest$1) create(obj, (Continuation) obj2)).invokeSuspend(Unit.INSTANCE);}// 协程体操作被转成invokeSuspend方法的调用public final Object invokeSuspend(Object $result) {int i = this.label;if (i == 0) {...System.out.println("funTest");// 将状态机状态置为1this.label = 1;// 挂起函数suspendFun1的调用if (mainActivity.suspendFun1(this) == coroutine_suspended) {return coroutine_suspended;}} else if (i == 1) {// 异常处理...ResultKt.throwOnFailure($result);} else if (i == 2) {// 异常处理...ResultKt.throwOnFailure($result);return Unit.INSTANCE;} else {throw new IllegalStateException("call to 'resume' before 'invoke' with coroutine");}this.label = 2;// 挂起函数suspendFun2的调用,参数thisif (mainActivity2.suspendFun2(this) == coroutine_suspended) {return coroutine_suspended;}//结束标识return Unit.INSTANCE;}}
相应的挂起函数被编译如下:
// 挂起函数编译后多了一个 Continuation类型的参数public final Object suspendFun1(Continuation<? super Unit> $completion) {System.out.println("suspendFun1");return Unit.INSTANCE;}// 挂起函数编译后多了一个 Continuation类型的参数public final Object suspendFun2(Continuation<? super Unit> $completion) {System.out.println("suspendFun2");return Unit.INSTANCE;}
在反编译的代码中,协程体funTest被编译成一个继承SuspendLambda的类,在类中实现create(),invokeSuspend()两个方法,其中create()逻辑处理是创建了一个协程体funTest类的实例。
挂起函数suspendFun1(),suspendFun2()本来是没有参数的,但被编译成带有一个Continuation参数的函数,这也是为什么在普通函数中无法调用挂起函数原因。
在编译前的代码中,协程体的操作就是调用suspendFun1()、suspendFun2()挂起函数,仔细一些查看编译后代码,其实可以发现,类的成员变量中有一个label字段,控制invokeSuspend()方法执行不同的条件分支,挂起函数的调用被分布在了不同的条件分支中,并且挂起函数传参为this,也就是协程体自身。
由此协程体被编译成一个继承SuspendLambda的类,并将协程体中的操作分割成invokeSuspend()中不同条件分支的调用,在后面篇幅中就称这个类为协程体类。
这里先总结出Kotlin协程在执行过程中会出现的一些概念,避免在后续源码分析中出现混淆:
在上文中提到协程体编译成了一个继承SuspendLambda的类,接下来我们看下SuspendLambda是什么。
SuspendLambda的类图如下:
继承链:SuspendLambda->ContinuationImpl->BaseContinuationImpl->Continuation
我们从继承链的最顶部Continuation类开始,依次分析各个类的作用:
public interface Continuation<in T> {/*** 协程上下文*/public val context: CoroutineContext/*** 用于协程启动及挂起的恢复,另外也可以作为协程运行完成的回调*/public fun resumeWith(result: Result<T>)}
Continuation 是一个接口,内部的的实现也很简单,一个协程上下文属性context,一个方法声明resumeWith(),用于协程启动或者挂起时恢复,也可用于协程运行完成时的回调使用;
BaseContinuationImpl实现接口Continuation,看下源码实现:
internal abstract class BaseContinuationImpl(public val completion: Continuation<Any?>?) : Continuation<Any?>, CoroutineStackFrame, Serializable {public final override fun resumeWith(result: Result<Any?>) {...invokeSuspend(param)...}protected abstract fun invokeSuspend(result: Result<Any?>): Any?}
BaseContinuationImpl定义了一个抽象方法invokeSuspend(),并重写了Continuation的resumeWith(),并在其中调用invokeSuspend(),上文我们提到协程体的操作都被转换成了invokeSuspend()的调用,那么协程体的执行其实就是resumeWith()被调用。在BaseContinuationImpl中invokeSuspend()只是一个抽象方法,它的具体实现是在协程体类中。
BaseContinuationImpl的源码被简化一部分,这里先不用管过多的细节,先记住,触发resumeWith()就可以触发invokeSuspend(),就可以使我们的协程体中的操作被执行。
另外继承链中还有类ContinuationImpl,它继承BaseContinuationImpl,它的作用是使用拦截器生成一个DispatchedContinuation对象,这也是一个Continuation,这个对象内部封装线程调度器,以及代理了协程体对象,这里先了解它的作用,后面的章节中会分析它的实现。
到这里出现第一个Continuation对象,它是一个协程体类,内部的方法invokeSuspend()包含协程体的处理逻辑。
了解上面的这些概念,在接下来的分析过程中会轻松一些。
在示例中使用GlobalScope创建了一个协程,看一下GlobalScope的源码:
public object GlobalScope : CoroutineScope {// 重写coroutineContext,返回一个空的协程上下文override val coroutineContext: CoroutineContextget() = EmptyCoroutineContext}public interface CoroutineScope {// 协程上下文public val coroutineContext: CoroutineContext}
GlobalScope实现了CoroutineScope接口,而CoroutineScope只有一个属性CoroutineContext协程上下文,并且GlobalScope重写了这个上下文,返回了一个空的协程上下文。GlobalScope由object修饰,是一个单例对象,所以它的生命周期跟随整个应用。
CoroutineScope是一个作用范围,可以通过CoroutineScope的扩展函数去创建一个协程,当这个作用范围被取消的时候,它内部的协程也会被取消,比如viewModelScope、lifecycleScope具有这样的功能,但是GlobalScope除外,GlobalScope是全局性的,无法通过自身取消内部协程。
示例中使用launch()函数创建了一个协程并启动它,看下launch()的实现:
// launch是CoroutineScope的一个扩展函数public fun CoroutineScope.launch(context: CoroutineContext = EmptyCoroutineContext,start: CoroutineStart = CoroutineStart.DEFAULT,block: suspend CoroutineScope.()): Job {val newContext = newCoroutineContext(context)val coroutine = if (start.isLazy)LazyStandaloneCoroutine(newContext, block) elseStandaloneCoroutine(newContext, active = true)coroutine.start(start, coroutine, block)return coroutine}
在一开始就看到了,launch函数是CoroutineScope的一个扩展函数,CoroutineScope只是一个接口,但是可以通过CoroutineScope的扩展方法进行协程的创建,除了launch函数还有async函数。
CoroutineScope除了通过扩展函数创建协程还有其它两个作用,launch函数返回一个Job对象,可以通过这个Job管理协程,另外CoroutineScope为协程提供一个上下文CoroutineContext。
launch函数存在3个参数:
接下来分别看下这个三个参数的含义。
CoroutineContext协程的上下文,这是一个数据集合接口声明,协程中Job、Dispatcher调度器都可以是它的元素,CoroutineContext有一个非常好的作用就是我们可以通过它拿到Job、Dispatcher调度器等数据。
源码解析:
public interface CoroutineContext {// 由operator修饰的操作符重载,对应“[]”操作符// 通过key获取一个Element对象public operator fun <E : Element> get(key: Key<E>): E?// 遍历当前集合的每一个Element,并对每一个元素进行operation操作,将操作后的结果进行累加,以initial为起始开始累加,最终返回一个新的CoroutineContext上下文public fun <R> fold(initial: R, operation: (R, Element) -> R): R// 由operator修饰的操作符重载,对应“+”操作符;// 合并两个CoroutineContext对象中的Element元素,将合并后的上下文返回,如果存在相同key的Element对象,则对其进行覆盖;// EmptyCoroutineContext一个空实现的上下文;// CombinedContext是CoroutineContext接口的一个实现类,也是链表的具体实现的一个节点,节点存在两个元素:element 当前的节点的集合元素,left CoroutineContext类型,指向链表的下一个元素;// 另外plus函数在合并上下文的过程中将Key为ContinuationInterceptor的元素保持在链表的尾部,方便其快速的读取;// 先了解ContinuationInterceptor是一个拦截器,下文中会介绍它public operator fun plus(context: CoroutineContext): CoroutineContext =if (context === EmptyCoroutineContext) this else // 如果待合并的context是一个空上下文,返回当前的上下文// fold遍历context集合context.fold(this) { acc, element ->//acc为当前上下文的集合,element为context集合的元素val removed = acc.minusKey(element.key)//移除aac集合中的element元素,并返回移除后的一个集合if (removed === EmptyCoroutineContext)element // 如果移除后集合是一个空的上下文集合,那么当前element元素为合并后的上下文集合else {val interceptor = removed[ContinuationInterceptor]//获取拦截器if (interceptor == null) CombinedContext(removed, element) // 如果interceptor为空,生成CombinedContext节点,CombinedContext元素为element,指向的链表节点是removedelse {// 将拦截器移至链表尾部方便读取val left = removed.minusKey(ContinuationInterceptor)if (left === EmptyCoroutineContext) CombinedContext(element, interceptor) elseCombinedContext(CombinedContext(left, element), interceptor)}}}// 删除对应key的Element元素,返回删除后CoroutineContextpublic fun minusKey(key: Key<*>): CoroutineContext// 集合中每个元素的keypublic interface Key<E : Element>// 集合中的元素定义,也是一个接口public interface Element : CoroutineContext {// 元素的keypublic val key: Key<*>// 通过key获取该元素,对应操作符[]public override operator fun <E : Element> get(key: Key<E>): E? =@Suppress("UNCHECKED_CAST")if (this.key == key) this as E else null//// 提供遍历上下文中所有元素的能力。public override fun <R> fold(initial: R, operation: (R, Element) -> R): R =operation(initial, this)// 删除对应key的Element元素public override fun minusKey(key: Key<*>): CoroutineContext =if (this.key == key) EmptyCoroutineContext else this}}
CoroutineContext是一个接口,声明的方法展示了它的能力,是一个以Key为索引的数据集合,它的Key是一个interface,每一个元素的类型是Element,而Element又实现CoroutineContext,所以它既可以是一个集合的元素,也可以是一个集合。
CombinedContext是CoroutineContext接口的具体实现类,存在两个属性,其中element是一个Element,代表集合的元素,left是一个CoroutineContext,代表链表的下一个节点。
通过CoroutineContext#plus可以看出,CoroutineContext的数据存储方式是一个左向链表,链表的每一个节点是CombinedContext,并且存在拦截器的情况下,拦截器永远是链表尾部的元素,这样设计目的是因为拦截器的使用频率很高,为了更快的读取拦截器;
看一下链表节点CombinedContext的实现,类图如下:
源码解析:
// 左向链表实现// element集合元素// left 链表的下一个节点internal class CombinedContext(private val left: CoroutineContext,private val element: Element) : CoroutineContext, Serializable {// 在集合中获取一个以key为键的元素override fun <E : Element> get(key: Key<E>): E? {var cur = thiswhile (true) {cur.element[key]?.let { return it }val next = cur.leftif (next is CombinedContext) {cur = next} else {return next[key]}}}// 遍历集合中所有的元素。public override fun <R> fold(initial: R, operation: (R, Element) -> R): R =operation(left.fold(initial, operation), element)// 在集合中删除一个键值为key的元素public override fun minusKey(key: Key<*>): CoroutineContext {element[key]?.let { return left }val newLeft = left.minusKey(key)return when {newLeft === left -> thisnewLeft === EmptyCoroutineContext -> elementelse -> CombinedContext(newLeft, element)}}// 集合长度private fun size(): Int {var cur = thisvar size = 2while (true) {cur = cur.left as? CombinedContext ?: return sizesize++}}// 集合中是否包含某个元素private fun contains(element: Element): Boolean =get(element.key) == element...}
CoroutineContex定义集合的能力,而CombinedContext是CoroutineContext集合能力的具体实现,这个实现是一个左向链表;
CoroutineStart 是协程的启动模式,存在以下4种模式:
suspend CoroutineScope.() -> Unit 协程体,这是一个Lambda表达式,也就是协程中要执行的代码块,即上文中launch函数闭包中的代码,这是一个被suspend修饰符修饰的"CoroutineScope扩展函数类型"的参数,这样定义的好处就是可以在协程体中访问这个对象的属性,比如CoroutineContext上下文集合。
在反编译的章节中提到,这个Lambda表达式被编译成了协程体类。
从启动协程的示例代码中,launch函数传入Dispatchers.Default默认调度器,这个Dispatchers.Default对应的launch函数的CoroutineContext参数.
Dispatchers是协程中提供的线程调度器,用来切换线程,指定协程所运行的线程。
Dispatchers源码分析:
public actual object Dispatchers {// 默认调度器public actual val Default: CoroutineDispatcher = createDefaultDispatcher()// UI调度器public actual val Main: MainCoroutineDispatcher get() = MainDispatcherLoader.dispatcher// 无限制调度器public actual val Unconfined: CoroutineDispatcher = kotlinx.coroutines.Unconfined// IO调度器public val IO: CoroutineDispatcher = DefaultScheduler.IO}
Dispatchers中提供了4种类型调度器:
以示例中的Dispatchers.Default为例分析,从上述Dispatchers的源码中可以看到,Default的类型是一个CoroutineDispatcher(所有的调度器都是CoroutineDispatcher的子类)。
2.6.1 CoroutineDispatcher调度器
首先看一下它的类图:
CoroutineDispatcher继承AbstractCoroutineContextElement,AbstractCoroutineContextElement是Element接口的一个抽象实现类,而Element又实现CoroutineContext接口,所以调度器本身既是一个CoroutineContext,也可以作为CoroutineContext集合的元素存放其中。
CoroutineDispatcher还实现ContinuationInterceptor接口,ContinuationInterceptor 是一个拦截器的接口定义,也是Kotlin协程提供的拦截器的规范。
ContinuationInterceptorpublic interface ContinuationInterceptor : CoroutineContext.Element {// 实现CoroutineContext.Element接口,说明自身是CoroutineContext上下文集合的一个元素类型// 定义伴生对象Key作为集合中的索引key,可直接通过类名访问该伴生对象companion object Key : CoroutineContext.Key<ContinuationInterceptor>// 传入一个Continuation对象,并返回一个新的Continuation对象// 在协程中,这里的传参continuation就是协程体编译后Continuation对象public fun <T> interceptContinuation(continuation: Continuation<T>): Continuation<T>public fun releaseInterceptedContinuation(continuation: Continuation<*>) {...}
首先ContinuationInterceptor实现CoroutineContext.Element接口,Element是集合的元素类型,所以拦截器可以作为CoroutineContext集合的一个元素存放其中。
在ContinuationInterceptor中定义了一个伴生对象Key,它的类型是CoroutineContext.Key<Element>,所以Key也是拦截器作为Element元素的索引,Key是一个伴生对象,可以通过类名访问它,则CoroutineContext[ContinuationInterceptor]就可以在集合中获取到拦截器。这里使用伴生对象作为集合元素的索引,一是伴生对象成员全局唯一,另一个通过类名访问集合元素,更直观。
ContinuationInterceptor#interceptContinuation的作用是对协程体类对象continuation做一次包装,并返回了一个新的Continuation对象,而这个新的Continuation对象本质上是代理了原有的协程体类对象continuation。
上面介绍了拦截器的接口定义,接下来看看它的具体实现CoroutineDispatcher调度器,源码如下:
CoroutineDispatcherpublic abstract class CoroutineDispatcher :AbstractCoroutineContextElement(ContinuationInterceptor), ContinuationInterceptor {...// 是否需要线程调度public open fun isDispatchNeeded(context: CoroutineContext): Boolean = true// 线程调度,让一个runable对象在指定线程运行public abstract fun dispatch(context: CoroutineContext, block: Runnable)// 将协程体对象continuation封装为一个DispatchedContinuation对象public final override fun <T> interceptContinuation(continuation: Continuation<T>): Continuation<T> =DispatchedContinuation(this, continuation)@InternalCoroutinesApipublic override fun releaseInterceptedContinuation(continuation: Continuation<*>) {(continuation as DispatchedContinuation<*>).reusableCancellableContinuation?.detachChild()}...}
源码中CoroutineDispatcher是一个抽象类,并实现了拦截器的接口,也就是说调度器本质上就是一个拦截器,所有的调度器都是继承这个类来实现自身的调度逻辑。
在CoroutineDispatcher中重写了interceptContinuation(),将我们协程体类对象Continuation包装成一个DispatchedContinuation对象,这个DispatchedContinuation本质上是代理了协程体类对象Continuation,并且它自身也是一个Continuation。
2.6.2 DispatchedContinuation包装
DispatchedContinuation是出现的第二个Continuation对象,代理协程体Continuation对象并持有线程调度器,它的作用就是使用线程调度器将协程体调度到指定的线程执行。熟悉一下DispatchedContinuation的类图,然后看下它的源码实现:
我们看下源码:
DispatchedContinuationinternal class DispatchedContinuation<in T>(// 调度器val dispatcher: CoroutineDispatcher,// 协程体Continuation对象val continuation: Continuation<T>) : DispatchedTask<T>(MODE_ATOMIC_DEFAULT), CoroutineStackFrame, Continuation<T> by continuation {// 使用delegate存储当前对象override val delegate: Continuation<T>get() = this// ATOMIC启动模式override fun resumeWith(result: Result<T>) {val context = continuation.contextval state = result.toState()// 是否需要线程调度if (dispatcher.isDispatchNeeded(context)) {_state = stateresumeMode = MODE_ATOMIC_DEFAULT// dispatch 调度线程,第二个参数是一个Runnable类型,这里传参this也就是DispatchedContinuation自身// DispatchedContinuation实际上也是一个Runnable对象,调用调度器的dispatch方法之后就可以使这个runnable在指定的线程运行了dispatcher.dispatch(context, this)} else {executeUnconfined(state, MODE_ATOMIC_DEFAULT) {withCoroutineContext(this.context, countOrElement) {// 不需要调度,执行协程体的resumeWithcontinuation.resumeWith(result)}}}}// 默认启动模式inline fun resumeCancellableWith(result: Result<T>) {val state = result.toState()if (dispatcher.isDispatchNeeded(context)) {_state = stateresumeMode = MODE_CANCELLABLEdispatcher.dispatch(context, this)} else {executeUnconfined(state, MODE_CANCELLABLE) {if (!resumeCancelled()) {resumeUndispatchedWith(result)}}}}}
DispatchedContinuation 存在两个参数,拦截器dispatcher(在这里就是指的就是线程调度器Dispatcher)另一个参数continuation指协程体类对象;
DispatchedContinuation也实现了Continuation接口,并重写resumeWith(),内部实现逻辑:
1.如果需要线程调度,则调用dispatcher#dispatch进行调度,而dispatch()的第二个参数是一个runnable对象(这里传参为this,即DispatchedContinuation对象本身,DispatchedContinuation同时还实现了Runnable接口),不难猜出,这个runnable就会运行在调度的线程上;
2.不需要调度则直接调用协程体类continuation对象的resumeWith(),前面的章节中提到,协程体的运行就是协程体类Continuation对象的resumeWith()被触发,所以这里就会让协程体在当前线程运行;
另外还有一个方法resumeCancellableWith(),它和resumeWith()的实现很类似,在不同的启动模式下调度线程的方法调用不同。比如默认的启动模式调用resumeCancellableWith(),ATOMIC启动模式则调用resumeWith()。
在这里的dispatcher是抽象对象,具体的调度逻辑,在相应的调度器实现中封装,比如示例中的Dispatchers.Default。
至此,经过拦截器的处理这时候协程体Continuation对象被包装成了带有调度逻辑的DispatchedContinuation对象。
DispatchedContinuation还继承了DispatchedTask类,从类图中可以看到DispatchedTask最终实现了Runable接口,所以重点关注DispatchedTask的run()实现。
DispatchedTaskinternal abstract class DispatchedTask<in T>(public var resumeMode: Int) : SchedulerTask() {’// 在DispatchedContinuation中重写了该属性,delegate实际是指DispatchedContinuation对象internal abstract val delegate: Continuation<T>public final override fun run() {...val delegate = delegate as DispatchedContinuation<T>// 通过delegate拿到原始协程体Continuation对象val continuation = delegate.continuation...// 调用协程体的resumeWithcontinuation.resume(getSuccessfulResult(state))...}}// Continuation的扩展方法,触发Continuation内的方法resumeWithpublic inline fun <T> Continuation<T>.resume(value: T): Unit =resumeWith(Result.success(value))
在DispatchedContinuation中,重写了delegate属性并赋值为this,所以在DispatchedTask中,delegate就是DispatchedContinuation。
在run()的逻辑中,通过DispatchedContinuation拿到了原始的协程体类Continuation对象,并通过Continuation的扩展方法resume()触发协程体的resumeWith(),到这里就清楚了,只要让这个runable在指定的的线程运行就实现了线程的调度。而调度器的实现就是将这个这个runable对象再指定的线程运行,这也是dispatcher#dispatch()的作用。
2.6.3 Dispatchers.Default默认调度器
dispatcher#dispatch()的实现是在调度器的具体实现类中,比如示例中的Dispatchers.Default,看一下Dispatchers.Default的整体类图:
现在继续分析Dispatchers.Default的实现。使用createDefaultDispatcher()创建一个默认的调度器:
//useCoroutinesScheduler读取key为”kotlinx.coroutines.scheduler“的系统属性,,默认值为on,所以useCoroutinesScheduler==trueinternal actual fun createDefaultDispatcher(): CoroutineDispatcher =if (useCoroutinesScheduler) DefaultScheduler else CommonPool```默认情况下useCoroutinesScheduler为true,所以会构建一个DefaultSchedulerDefaultScheduler源码:internal object DefaultScheduler : ExperimentalCoroutineDispatcher() {// IO 调度器val IO: CoroutineDispatcher = LimitingDispatcher(this,systemProp(IO_PARALLELISM_PROPERTY_NAME, 64.coerceAtLeast(AVAILABLE_PROCESSORS)),"Dispatchers.IO",TASK_PROBABLY_BLOCKING)...}
调度器的核心是重写dispatch(),显然DefaultScheduler内并没有,从类图中可以看到dispatch()的实现是在它的父类中,看一下DefaultScheduler父类ExperimentalCoroutineDispatcher源码实现:
public open class ExperimentalCoroutineDispatcher(// 核心线程数private val corePoolSize: Int,// 最大线程数private val maxPoolSize: Int,// 线程保活时间private val idleWorkerKeepAliveNs: Long,// 线程池名称private val schedulerName: String = "CoroutineScheduler") : ExecutorCoroutineDispatcher() {public constructor(corePoolSize: Int = CORE_POOL_SIZE,maxPoolSize: Int = MAX_POOL_SIZE,schedulerName: String = DEFAULT_SCHEDULER_NAME) : this(corePoolSize, maxPoolSize, IDLE_WORKER_KEEP_ALIVE_NS, schedulerName)public constructor(corePoolSize: Int = CORE_POOL_SIZE,maxPoolSize: Int = MAX_POOL_SIZE) : this(corePoolSize, maxPoolSize, IDLE_WORKER_KEEP_ALIVE_NS)override val executor: Executorget() = coroutineSchedulerprivate var coroutineScheduler = createScheduler()// block:DispatchedContinuation对象override fun dispatch(context: CoroutineContext, block: Runnable): Unit =try {// 交付coroutineScheduler线程池分配线程coroutineScheduler.dispatch(block)} catch (e: RejectedExecutionException) {DefaultExecutor.dispatch(context, block)}// 创建线程池private fun createScheduler() = CoroutineScheduler(corePoolSize, maxPoolSize, idleWorkerKeepAliveNs, schedulerName)}
很明显核心线程数、最大线程数,是线程池的概念,这些参数,在构建CoroutineScheduler对象的时候被使用,CoroutineScheduler是一个Kotlin封装的线程池,协程运行的线程由coroutineScheduler分配。
在ExperimentalCoroutineDispatcher中找到调度器dispatch()方法的实现,它的实现很简单,调用coroutineScheduler.dispatch()。
调度器的dispatch(CoroutineContext,Runnable)方法声明有两个参数,其中第二个参数Runnable,在分析DispatchedContinuation的章节中提到,传参为DispatchedContinuation自身,这个DispatchedContinuation也作为coroutineScheduler.dispatch()方法的调用参数。
继续跟进看看CoroutineScheduler实现及它的dispatch()。
再次提醒一下,coroutineScheduler.dispatch()方法中,这个Runnable类型的参数block是指DispatchedContinuation。
2.6.4 Worker线程
CoroutineScheduler是一个Kotlin实现的线程池,提供协程运行的线程。
分析CoroutineScheduler源码之前我们先看下Worker,CoroutineScheduler是一个线程池,它生成的就是线程,Worker就是Kotlin协程的线程,Worker的实现是继承了Thread,本质上还是对java线程的一次封装,另下文中提及的Task实际为一个DispatchedContinuation对象,DispatchedContinuation继承Task;
Worker存在5种状态:
Worker源码解析:
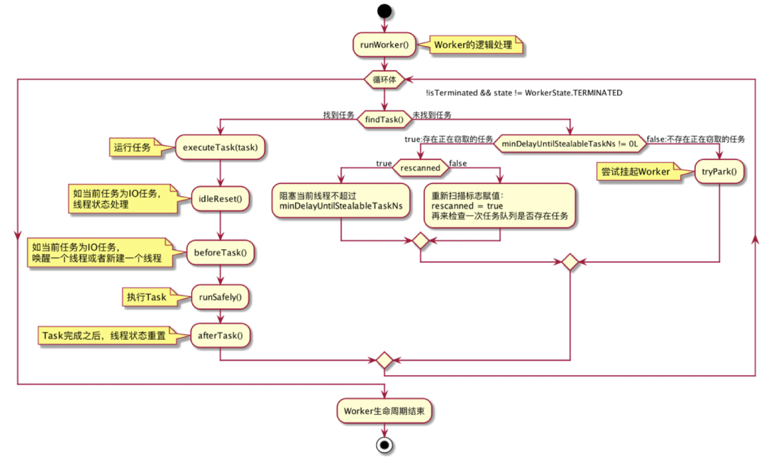
internal inner class Worker private constructor() : Thread() {...// 私有任务队列,存储Taskval localQueue: WorkQueue = WorkQueue()// 重写Thread的run方法,调用runWorker方法override fun run() = runWorker()private fun runWorker() {var rescanned = falsewhile (!isTerminated && state != WorkerState.TERMINATED) {// 死循环,保证线程存活// 本地队列或者全局队列中获取一个task// mayHaveLocalTasks 本地任务队列中是否存在任务val task = findTask(mayHaveLocalTasks)if (task != null) {// 找到task并执行Task- 也就是DispatchedContinuation对象rescanned = falseminDelayUntilStealableTaskNs = 0LexecuteTask(task)continue} else {// 表示线程私有队列中没有任务mayHaveLocalTasks = false}// 没有找到task执行以下流程// minDelayUntilStealableTaskNs != 0L 存在正在窃取的任务(从其它线程队列中获取任务)if (minDelayUntilStealableTaskNs != 0L) {if (!rescanned) {// 重新扫描标志,再来检查一次任务队列是否存在任务rescanned = true} else {// 再次扫描仍没有任务,更新线程状态为挂起rescanned = false// 更新线程状态为挂起tryReleaseCpu(WorkerState.PARKING)// 线程中断标识更新为中断interrupted()// 阻塞当前线程不超过minDelayUntilStealableTaskNs 纳秒,使其在尽可能在任务可窃取到后唤醒LockSupport.parkNanos(minDelayUntilStealableTaskNs)minDelayUntilStealableTaskNs = 0L}continue}tryPark()//无任务时,将线程挂起}tryReleaseCpu(WorkerState.TERMINATED)}}
Worker继承Thread是一个线程,线程的启动会执行run方法,在Worker的run()中,调用runWorker(),而runWorker()中首先启动了一个有条件的死循环,在线程的状态未被置为TERMINATED终止时,线程一直存活,在循环体中遍历私有和全局任务队列,此时分为两个分支:
1. 如找到Task,则运行该Task
2. 如未找到判断是否存在可窃取的任务,这里的判断条件是根据minDelayUntilStealableTaskNs来进行的,它的定义就是经过本身值的时间之后,至少存在一个可窃取的任务:
下面给出Worker#run()的处理流程图:
下面的篇幅中会对循环体重各个操作进行分析:
在循环体中首先进行了任务的查找Worker#findTask()
Worker#findTask()fun findTask(scanLocalQueue: Boolean): Task? {// scanLocalQueue 该参数在线程池任务分发,将任务提交到线程本地队列中时,被置为trueif (tryAcquireCpuPermit()) return findAnyTask(scanLocalQueue) // 可以占有CPU权限(还有剩余核心占用)// 以下为不能占有CPU的处理// 源码注释:If we can't acquire a CPU permit -- attempt to find blocking taskval task = if (scanLocalQueue) {// 从Worker本地队列中获取任务,未获取到任务则去全局阻塞队列中获取任务,globalBlockingQueue定义在CoroutineScheduler中的IO阻塞队列localQueue.poll() ?: globalBlockingQueue.removeFirstOrNull()} else {// 从全局阻塞队列中获取任务globalBlockingQueue.removeFirstOrNull()}// task为空,则去其它线程队列中获取一个阻塞型任务return task ?: trySteal(blockingOnly = true)}// 是否占有CPU,占有则将线程状态置为WorkerState.CPU_ACQUIREDprivate fun tryAcquireCpuPermit(): Boolean = when {state == WorkerState.CPU_ACQUIRED -> truethis@CoroutineScheduler.tryAcquireCpuPermit() -> {state = WorkerState.CPU_ACQUIREDtrue}else -> false}// 获取到CPU权限的情况private fun findAnyTask(scanLocalQueue: Boolean): Task? {if (scanLocalQueue) {// scanLocalQueue==true时 Worder本地队列存在任务// globalFirst随机数,在==0的情况下从全局阻塞任务队列或者非阻塞cpu密集型任务队列中获取一个任务val globalFirst = nextInt(2 * corePoolSize) == 0if (globalFirst) pollGlobalQueues()?.let { return it }// 在Worder本地队列的获取tasklocalQueue.poll()?.let { return it }// globalFirst非0的时从全局阻塞任务队列或者非阻塞cpu密集型任务队列中获取一个任务if (!globalFirst) pollGlobalQueues()?.let { return it }} else {pollGlobalQueues()?.let { return it }}// 尝试从其它线程获取任务(cpu密集型或者io型)return trySteal(blockingOnly = false)}
查找任务时,首先检查CPU权限,这里存在两种情况:
1.可以占用cpu权限,这里有一个反饥饿随机数的机制,随机从线程私有队列及全局队列中获取任务,如果获取不到,则通过trySteal(blockingOnly = false)方法,尝试从其它线程获取cpu密集型任务或者IO任务;
globalFirst是一种反饥饿机制,作用就是概率性的从本地队列及全局队列中获取Task,确保内部和外部任务的进度;
2.不能占用cpu权限,这里源码中有一段注释:If we can't acquire a CPU permit -- attempt to find blocking task,在获取不到cpu许可时,尝试找到一个阻塞任务。这里的处理是优先取本地队列任务,未获取到则取全局IO队列,都未获取到,则通过trySteal(blockingOnly = true)方法,尝试从其它线程获取IO任务;
Worker#findTask()处理流程图:
获取到任务后,这个任务可能是IO密集型的也可能是cpu密集型的,接下来就是执行这个任务,即executeTask()执行任务的相关逻辑处理 :
Worker#executeTask ()private fun executeTask(task: Task) {// taskMode存在两种类型// TASK_NON_BLOCKING 非阻塞任务// TASK_PROBABLY_BLOCKING 阻塞任务val taskMode = task.modeidleReset(taskMode)beforeTask(taskMode)runSafely(task)afterTask(taskMode)}
Worker#idleReset():如当前线程是状态为WorkerState.PARKING,而且要执行的任务为阻塞型的任务时,将线程状态置为WorkerState.BLOCKING:
Worker#idleReset()private fun idleReset(mode: Int) {terminationDeadline = 0Lif (state == WorkerState.PARKING) {// 线程状态为挂起assert { mode == TASK_PROBABLY_BLOCKING }// 只有任务为IO任务时,进行线程状态的转换state = WorkerState.BLOCKING}}
Worker#beforeTask():如当前任务为IO型任务,则释放cpu权限,进行线程唤醒,如唤醒失败,尝试新建一个新的线程.
Worker#beforeTask()private fun beforeTask(taskMode: Int) {// 当前任务为cpu密集型任务,不用处理if (taskMode == TASK_NON_BLOCKING) returnif (tryReleaseCpu(WorkerState.BLOCKING)){ // 当前任务为IO任务,且当前线程占有CPU权限signalCpuWork()}}// 将线程状态置为newState,如果线程占有CPU进行释放internal fun tryReleaseCpu(newState: WorkerState): Boolean {val previousState = stateval hadCpu = previousState == WorkerState.CPU_ACQUIREDif (hadCpu) releaseCpuPermit()// 释放cpu权限if (previousState != newState) state = newStatereturn hadCpu}// 唤醒一个线程或者启动一个新的线程,该方法定义在CoroutineScheduler中internal fun signalCpuWork() {// parkedWorkersStack堆栈中获取一个挂起线程的index,// 通过index获取一个挂起线程,如并行唤醒if (tryUnpark()) return// 唤醒失败,创建一个新的线程if (tryCreateWorker()) returntryUnpark()}private fun tryUnpark(): Boolean {while (true) {val worker = parkedWorkersStackPop() ?: return false //获取一个挂起线程if (worker.workerCtl.compareAndSet(PARKED, CLAIMED)) {LockSupport.unpark(worker)//唤醒return true}}}
如果唤醒挂起线程失败,则尝试进行一个新线程的创建:
CoroutineScheduler # tryCreateWorker ()private fun tryCreateWorker(state: Long = controlState.value): Boolean {val created = createdWorkers(state)// 创建的的线程总数val blocking = blockingTasks(state)// 处理阻塞任务的线程数量val cpuWorkers = (created - blocking).coerceAtLeast(0)//得到非阻塞任务的线程数量if (cpuWorkers < corePoolSize) {// 小于核心线程数量,进行线程的创建val newCpuWorkers = createNewWorker()if (newCpuWorkers == 1 && corePoolSize > 1) createNewWorker()// 当前非阻塞型线程数量为1,同时核心线程数量大于1时,再进行一个线程的创建,if (newCpuWorkers > 0) return true}return false}// 创建线程private fun createNewWorker(): Int {synchronized(workers) {...val created = createdWorkers(state)// 创建的的线程总数val blocking = blockingTasks(state)// 阻塞的线程数量val cpuWorkers = (created - blocking).coerceAtLeast(0) // 得到非阻塞线程数量if (cpuWorkers >= corePoolSize) return 0//超过最大核心线程数,不能进行新线程创建if (created >= maxPoolSize) return 0// 超过最大线程数限制,不能进行新线程创建...val worker = Worker(newIndex)workers[newIndex] = workerrequire(newIndex == incrementCreatedWorkers())worker.start()// 线程启动return cpuWorkers + 1}}
新创建线程存在两个限制条件:
1.非阻塞线程数小于核心线程数量;
2.已创建的线程数量小于最大线程数量;
当创建好一个线程之后,如果满足非阻塞线程数量为1,同时核心数量总数大于1时,再次创建一个新的线程,用来“偷窃”其它线程的任务,这样做的目的是为了提高效率;
在beforeTask()的处理中,如果当前任务为IO任务,且当前线程占有CPU权限,会对权限进行释放,紧接着会唤醒一个线程,如没有待唤醒的线程,会尝试新建一个线程并启动,IO任务占用的CPU很少,这样做可以让新唤醒或者新建的线程占用cpu的时间片执行其他task;
Worker#runSafely()就是真正运行runable了,代码很简单就是调用了task.run()。
Worker#runSafely()fun runSafely(task: Task) {...task.run()...}
执行runSafely()方法之后,task就真正运行起来了,task任务结束后会调用Worker#afterTask()进行线程状态的重置。
Worker#afterTask()private fun afterTask(taskMode: Int) {if (taskMode == TASK_NON_BLOCKING) returndecrementBlockingTasks()val currentState = state// Shutdown sequence of blocking dispatcherif (currentState !== WorkerState.TERMINATED) {assert { currentState == WorkerState.BLOCKING }// 如果当前线程执行的是阻塞任务,任务执行完后,将线程新状态置为初始态state = WorkerState.DORMANT}}
上文分析的executeTask()方法执行一个任务,在执行任务前,及任务结束后,都对阻塞型任务做了一些处理,这是因为阻塞的任务开始后不需要或者占用很少cpu的权限,所以当前线程如果占有cpu权限,为了提高资源的利用率,可以释放cpu权限,而且可以通过唤醒或者新建一个线程去占用这个cpu时间片去执行其它的任务,当任务结束后,也将线程的状态重置为初始态;
再看下找不到任务,线程挂起时的逻辑:
Worker#tryPark()private fun tryPark() {if (!inStack()) {// 如worker没有在挂起线程的stack中将其pushparkedWorkersStackPush(this)return}assert { localQueue.size == 0 }workerCtl.value = PARKED // Update value oncewhile (inStack()) {// 挂起处理if (isTerminated || state == WorkerState.TERMINATED) breaktryReleaseCpu(WorkerState.PARKING)interrupted() // Cleanup interruptionspark()}}
在tryPark()的处理中首先判断了worker是否在挂起线程stack中,如没有则push,其后做了return处理,这样当线程尝试挂起时,因为return了,又进入一次循环查找任务。如已在stack中则对worker进行挂起处理。
与tryPark()对应的是tryUnpark(),负责worker的唤醒。
CoroutineScheduler#tryUnpark()private fun tryUnpark(): Boolean {while (true) {// 从挂起线程stack中pop出一个wokerval worker = parkedWorkersStackPop() ?: return falseif (worker.workerCtl.compareAndSet(PARKED, CLAIMED)) {// 唤醒workerLockSupport.unpark(worker)return true}}}
tryUnpark()并不是Worker中的方法,而是在CoroutineScheduler线程池中,tryUnpark()实现逻辑并不复杂,从stack中pop出一个挂起线程,并对其进行唤醒。
可以再看下Worker中个对任务处理流程,加深印象:
2.6.5 CoroutineScheduler线程池
分析完Woker线程之后,我们再来看下线程池的实现,在调度器章节的最后分析到,线程最终由CoroutineScheduler#dispatch()来分配运行的线程,我们看一下它的实现:
CoroutineSchedulerinternal class CoroutineScheduler(// 核心线程数val corePoolSize: Int,// 最大线程数val maxPoolSize: Int,// 线程保活时间val idleWorkerKeepAliveNs: Long = IDLE_WORKER_KEEP_ALIVE_NS,// 线程池名称val schedulerName: String = DEFAULT_SCHEDULER_NAME) : Executor, Closeable {// 非阻塞任务队列val globalCpuQueue = GlobalQueue()// IO阻塞型任务队列val globalBlockingQueue = GlobalQueue()// block - DispatchedContinuation对象fun dispatch(block: Runnable, taskContext: TaskContext = NonBlockingContext, tailDispatch: Boolean = false) {trackTask()// 创建一个Task对象val task = createTask(block, taskContext)// 当前线程是否为一个Woker线程,如是则返回,否则返回nullval currentWorker = currentWorker()// 将task加入到工作线程的队列中val notAdded = currentWorker.submitToLocalQueue(task, tailDispatch)if (notAdded != null) {// 添加本地队列失败,将task添加至全局队列if (!addToGlobalQueue(notAdded)) {throw RejectedExecutionException("$schedulerName was terminated")}}val skipUnpark = tailDispatch && currentWorker != null// 唤醒或者新建一个线程去执行taskif (task.mode == TASK_NON_BLOCKING) {// task为非阻塞任务if (skipUnpark) returnsignalCpuWork()} else {// task为阻塞任务signalBlockingWork(skipUnpark = skipUnpark)}}}// 将runbale封装成一个taskinternal fun createTask(block: Runnable, taskContext: TaskContext): Task {// 从上文调用流程中可知,这个Runnable对象是DispatchedContinuation,而在它的继承链中,继承了Task,所有此处返回它自己即blockval nanoTime = schedulerTimeSource.nanoTime()if (block is Task) {block.submissionTime = nanoTimeblock.taskContext = taskContextreturn block}return TaskImpl(block, nanoTime, taskContext)}
在CoroutineScheduler#dispatch()中,会将Runbale对象封装成一个Task,如当前线程是一个Worker,优先将task添加至当前线程的任务队列,否则会将任务添加到Global队列中,最后进行线程唤起或者创建新线程执行该任务;
至此,对Kotlin协程中一些核心类进行了分析,对其作用做个总结如下:
2.6.6 IO调度器
回过头去再看一下Dispatchers.Default调度器的类图,IO调度器是Dispatchers.Default内的一个变量,并且它和Default调度器共享CoroutineScheduler线程池。
上面的大部分篇幅中分析了协程的一些核心类的作用,下面从示例中配置的各项条件开始,进行一个整体流程的分析,这里将会串联起这些类。
再看一下launch函数的实现代码
public fun CoroutineScope.launch(// 调度器,在示例代码中是指Dispatchers.Defaultcontext: CoroutineContext = EmptyCoroutineContext,start: CoroutineStart = CoroutineStart.DEFAULT,block: suspend CoroutineScope.() -> Unit): Job {// CoroutineContext创建一个新的Contextval newContext = newCoroutineContext(context)// 启动模式的判断,示例中是默认的启动模式,执行else分支val coroutine = if (start.isLazy)LazyStandaloneCoroutine(newContext, block) elseStandaloneCoroutine(newContext, active = true)coroutine.start(start, coroutine, block)return coroutine}
launch函数的返回值是一个Job,通过launch或者async创建的协程都会返回一个Job实例,它的作用是管理协程的生命周期,也作为协程的唯一标志。
Job的状态:
New: 新建
Active: 活跃
Cancelling: 正在取消
Cancelled: 已取消
Completing: 完成中
Completed: 已完成
Jobpublic interface Job : CoroutineContext.Element {// 在CoroutineContext集合中的Key:Jobpublic companion object Key : CoroutineContext.Key<Job>// true:协程处于活跃态public val isActive: Boolean// true:协程处于完成态public val isCompleted: Boolean// true:协程处于取消状态// 注意:通过手动job.cancle或者协程异常会使协程进入Cancelling状态,这时候isCancelled也为true,当所有子协程运行完成的时候才会进入Cancelled已取消的状态public val isCancelled: Boolean// true:协程已开始public fun start(): Boolean// 取消协程public fun cancel(cause: CancellationException? = null)// 绑定子jobpublic fun attachChild(child: ChildJob): ChildHandle// 等待协程执行完成public suspend fun join()// 协程状态为完成时的监听public fun invokeOnCompletion(handler: CompletionHandler): DisposableHandle// 协程取消或者完成的监听// onCancelling为true时,协程状态为Cancelling时回调// onCancelling为false时,协程状态为Completed回调// invokeImmediately是否可以回调,onCancelling为true才进行回调// handler 回调public fun invokeOnCompletion(onCancelling: Boolean = false,invokeImmediately: Boolean = true,handler: CompletionHandler): DisposableHandle...}
Job实现了CoroutineContext.Element,它是CoroutineContext集合的元素类型,并且Key为Job。Job内提供了isActive、isCompleted、isCancelled属性用以判断协程的状态,以及取消协程、等待协程完成、监听协程状态的操作。
接下来看下launch函数体的实现:
newCoroutineContext()是CoroutineScope的一个扩展方法,它的作用就是将传参context与CoroutineScope中的CoroutineContext集合合并,并返回一个新的CoroutineContext,在示例中,就是将Dispatchers.Default与CoroutineScope中的CoroutineContext合并;
CoroutineScope. newCoroutineContext()// CoroutineScope.newCoroutineContext 说明newCoroutineContext是一个扩展函数public actual fun CoroutineScope.newCoroutineContext(context: CoroutineContext): CoroutineContext {// 符号“+”对应CoroutineContext的plus方法val combined = coroutineContext + context// 看下else非debug的情况,得到合并后的combined复制给变量debugval debug = if (DEBUG) combined + CoroutineId(COROUTINE_ID.incrementAndGet()) else combined// 实例中调度器使用的Dispatchers.Default,所以这里执行else分支,直接返回coroutineContext + context相加后的结果return if (combined !== Dispatchers.Default && combined[ContinuationInterceptor] == null)debug + Dispatchers.Default else debug}
经过newCoroutineContext方法的调用,得到了一个存储调度器的CoroutineContext集合。
示例中的没有设置启动模式,则启动为默认的模式,构建一个StandaloneCoroutine,并调用它的start方法。StandaloneCoroutine又作为launch函数的返回值返回,所以它还是一个job对象。
StandaloneCoroutine具体来说是一个协程对象,实现比较简单,继承AbstractCoroutine,并重写了handleJobException()异常处理方法,所有的协程对象都继承AbstractCoroutine。继续看它的父类AbstractCoroutine,类图如下:
AbstractCoroutine继承或者实现了JobSupport、Job、Continuation、CoroutineScope。
JobSupport是Job的具体实现,AbstractCoroutine可以作为一个Job控制协程的生命周期,同时实现Continuation接口,也可以作为一个Continuation,重写的resmueWith()方法的一个重要作用是外部协程挂起的恢复处理。这里出现了第三个Continuation对象AbstractCoroutine。
AbstractCoroutine#resmueWithpublic final override fun resumeWith(result: Result<T>) {val state = makeCompletingOnce(result.toState())// 子协程未完成,父协程需要等待子协程完成之后才可以完成if (state === COMPLETING_WAITING_CHILDREN) return// 子协程全部执行完成或者没有子协程的情况下不需要等待afterResume(state)}protected open fun afterResume(state: Any?): Unit = afterCompletion(state)// JobSupport#afterCompletionprotected open fun afterCompletion(state: Any?) {}
在AbstractCoroutine#resmueWith中首先根据JobSupport#makeCompletingOnce返回状态判断,协程是否处于等待子协程完成的状态:
协程对象可以通过重写afterCompletion()处理协程完成之后的操作,下文中的协程恢复章节中,withContext()中DispatchedCoroutine协程对象,通过afterCompletion()恢复了外层的协程的运行。
继续launch函数体的分析:
coroutine.start(start, coroutine, block) 这里有一个启动模式的判断,不管哪一个模式,coroutine.start都是调用AbstractCoroutine.start()
AbstractCoroutine#start()public fun <R> start(start: CoroutineStart, receiver: R, block: suspend R.() -> T) {...// block :协程体// receiver:协程对象// this:AbstractCoroutinestart(block, receiver, this)}
AbstractCoroutine.start方法的实现用又调用了start()方法,这里并不是递归调用,这个start指的是CoroutineStart的一个变量,CoroutineStart是一个枚举类型,内部重写了invoke()方法,这里又涉及到操作符的重载,start()实际是触发CoroutineStart.invoke(),所以通过start的调用最终执行invoke()方法。
继续看CoroutineStart的invoke(),因为是start()的参数为3个,跟进3参的invoke()
注意三个参数中的AbstractCoroutine最后赋值给了谁!!!
CoroutineStart#invokeublic operator fun <R, T> invoke(block: suspend R.() -> T, receiver: R, completion: Continuation<T>): Unit =when (this) {// completion:start传过来的AbstractCoroutineDEFAULT -> block.startCoroutineCancellable(receiver, completion)ATOMIC -> block.startCoroutine(receiver, completion)UNDISPATCHED -> block.startCoroutineUndispatched(receiver, completion)LAZY -> Unit // will start lazily}
这里有几条分支,没有设置启动模式则为默认,执行DEFAULT分支
block.startCoroutineCancellable(receiver, completion)。
还记得这个block是谁吗?就是协程体类。继续跟进block.startCoroutineCancellable()
// 返回一个Continuation// 参数completion是AbstractCoroutineinternal fun <R, T> (suspend (R) -> T).startCoroutineCancellable(receiver: R, completion: Continuation<T>) =runSafely(completion) {createCoroutineUnintercepted(receiver, completion).intercepted().resumeCancellableWith(Result.success(Unit))}
startCoroutineCancellable的返回值是一个Continuation对象,它的实现是一个链式调用,一步一步看,先看createCoroutineUnintercepted(receiver, completion)。
createCoroutineUnintercepted()public actual fun <T> (suspend () -> T).createCoroutineUnintercepted(completion: Continuation<T>): Continuation<Unit> {// probeCompletion :AbstractCoroutineval probeCompletion = probeCoroutineCreated(completion)return if (this is BaseContinuationImpl)create(probeCompletion)elsecreateCoroutineFromSuspendFunction(probeCompletion) {(this as Function1<Continuation<T>, Any?>).invoke(it)}}
createCoroutineUnintercepted()是一个扩展函数,通过协程体调用,所以源码中this is BaseContinuationImpl的判断中this指协程体类,编译章节中协程体被编译成SuspendLambda的子类,再看一下SuspendLambda的继承链:SuspendLambda->ContinuationImpl->BaseContinuationImpl->Continuation
SuspendLambda是BaseContinuationImpl的一个子类,所以这里的判断if (this is BaseContinuationImpl)为true,执行create()方法。这个create()又是谁的?
在一个类的扩展方法中我们是可以访问类中属性及方法的,所以调用的是协程体类的create()。再看一眼协程体类中的create()实现:
// continuation:AbstractCoroutinepublic final Continuation<Unit> create(Object obj, Continuation<?> continuation) {...MainActivity$startCoroutine$funTest$1 mainActivity$startCoroutine$funTest$1 = new MainActivity$startCoroutine$funTest$1(this.this$0, continuation);return mainActivity$startCoroutine$funTest$1;}
create()方法创建了一个协程体类的实例,到这里真正拿到了一个协程体类的实例。
注意看下构造函数的参数continuation,continuation就是AbstractCoroutine,在协程体类的继承链中,这个continuation一直传递到了BaseContinuationImpl父类中,后续分析挂起恢复时,会看到它的使用。继续分析intercepted()
public actual fun <T> Continuation<T>.intercepted(): Continuation<T> =(this as? ContinuationImpl)?.intercepted() ?: this
代码很简单,首先将this强转成了ContinuationImpl类型,this是协程体类的实例,继承ContinuationImpl,可以进行强转,接着看ContinuationImpl.intercepted()。
public fun intercepted(): Continuation<Any?> =intercepted?: (context[ContinuationInterceptor]?.interceptContinuation(this) ?: this).also { intercepted = it }
context[ContinuationInterceptor] 从集合中取到调度器,并调用调度器的interceptContinuation(),而调度器的方法interceptContinuation()的作用是将协程体Continuation包装成一个DispatchedContinuation,之后的源码中会调用DispatchedContinuation的resumeCancellableWith(),而在resumeCancellableWith()中将DispatchedContinuation分发给调度器进行了线程的调度,之后协程就在执行的线程启动了。
以示例代码为前置条件,调度器为Dispatchers.Default,启动模式为CoroutineStart.DEFAULT:
1. CoroutineScope#launch()创建一个协程,在其内部实现中根据启动模式为CoroutineStart.DEFAULT,创建一个StandaloneCoroutine协程对象,并触发StandaloneCoroutine#start(start, coroutine, block);
2. StandaloneCoroutine的父类是AbstractCoroutine,StandaloneCoroutine#start()的实现在其父类中,即AbstractCoroutine#start();
3. 在AbstractCoroutine#start()中,触发CoroutineStart#invoke();
4. CoroutineStart#invoke()的处理逻辑中,根据调度器为Dispatchers.Default,调用协程体的startCoroutineCancellable()方法;
5. startCoroutineCancellable()的内部处理是一个链式调用:
createCoroutineUnintercepted(..).intercepted().resumeCancellableWith(Result.success(Unit))
6. 在DispatchedContinuation#resumeCancellableWith()中,使用线程调度器触发dispatcher#dispatch(context, this)进行调度,该调度器为Dispatchers.Default;
7. Dispatchers.Default#dispatch()调度处理中,将DispatchedContinuation分发到CoroutineScheduler线程池中,由CoroutineScheduler分配一个线程Worker,最终在Woreder的run()方法中触发了DispatchedContinuation的run(),其内部实现是使协程体Continuation对象的resumeWithI()得以执行,前文中分析到协程体的执行其实就是resumeWith()方法被调用,这样协程体就可以在执行的线程中执行了;
下面给出时序图会更清晰一些:
在上文的分析中出现了三个Continuation类型的对象:
1. SuspendLambda 协程体类对象,封装协程体的操作;
2. DispatchedContinuation 持有线程调度器,代理协程体类对象;
3. AbstractCoroutine 恢复外部协程挂起;
理解这三个Continuation对象的作用及实现,基本可以理解协程原理。
现在大概知道了协程启动一个的流程,除此之外Kotlin协程还有两个核心概念,挂起及恢复,接下来看一下协程是如何实现挂起的。
挂起有一个特点就是,挂起而不阻塞线程,这里要清楚一点,挂起的本质是切线程,并且在相应的逻辑处理完成之后,再重新切回线程。挂起使协程体的操作被return而停止,等待恢复,它阻塞的是协程体的操作,并未阻塞线程。
再瞅一眼BaseContinuationImpl的源码实现,BaseContinuationImpl负责协程体逻辑的处理:
internal abstract class BaseContinuationImpl(// completion:实参是一个AbstractCoroutinepublic val completion: Continuation<Any?>?) : Continuation<Any?>, CoroutineStackFrame, Serializable {public final override fun resumeWith(result: Result<Any?>) {var current = thisvar param = resultwhile (true) {probeCoroutineResumed(current)with(current) {val completion = completion!!val outcome: Result<Any?> =try {// 调用invokeSuspend方法,协程体真正开始执行val outcome = invokeSuspend(param)// invokeSuspend方法返回值为COROUTINE_SUSPENDED,resumeWith方法被return,结束执行,说明执行了挂起操作if (outcome === COROUTINE_SUSPENDED) return// 协程体执行成功的结果Result.success(outcome)} catch (exception: Throwable) {// 协程体出现异常的结果Result.failure(exception)}releaseIntercepted() // this state machine instance is terminatingif (completion is BaseContinuationImpl) {current = completionparam = outcome} else {// 在示例代码中,completion是一个AbstractCoroutine,是指launch函数创建的StandaloneCoroutinecompletion.resumeWith(outcome)return}}}}...}
invokeSuspend()的执行就是协程体的执行,当invokeSuspend()返回值为COROUTINE_SUSPENDED时,会执行return操作,resumeWith()的执行被结束掉,协程体的操作也被结束掉了,而COROUTINE_SUSPENDED代表协程发生挂起。
再看一下invokeSuspend()的实现,什么时候会返回COROUTINE_SUSPENDED:
// 协程体操作被转成invokeSuspend方法的调用public final Object invokeSuspend(Object $result) {int i = this.label;//默认为0if (i == 0) {ResultKt.throwOnFailure($result);System.out.println("funTest");...this.label = 1;// 挂起点:挂起函数suspendFun1的调用if (mainActivity.suspendFun1(this) == coroutine_suspended) {return coroutine_suspended;}} else if (i == 1) {// 异常处理ResultKt.throwOnFailure($result);} else if (i == 2) {// 异常处理ResultKt.throwOnFailure($result);return Unit.INSTANCE;} else {throw new IllegalStateException("call to 'resume' before 'invoke' with coroutine");}this.label = 2;// 挂起点:挂起函数suspendFun2的调用if (mainActivity2.suspendFun2(this) == coroutine_suspended) {return coroutine_suspended;}...return Unit.INSTANCE;}
结合源码看一下,默认情况下label==0,i==0,执行label = 1赋值操作,及调用挂起函数suspendFun1,此处判断suspendFun1方法返回值为coroutine_suspended时,就会返回 coroutine_suspended,也就是当suspendFun1()内存在挂起操作的时候它的返回值就是coroutine_suspended。
假设suspendFun1挂起函数内执行了挂起操作,suspendFun1()方法结束并返回coroutine_suspended,resumeWith()方法在收到返回值coroutine_suspended也进行了return操作,resumeWith()和invokeSuspend()方法执行都结束了,但是suspendFun2()方法还没有调用,这里有没有发生阻塞?并没有,协程挂起并不是阻塞了当前的线程,而是执行了return操作,结束了协程体的调用。
现在知道了一个结论,挂起函数内执行挂起操作的时候会返回coroutine_suspended标志,结束协程体的运行,使协程挂起,接下来看下协程提供的挂起函数中是如何操作的。
withContext()是kotlin协程提供的挂起函数。
public suspend fun <T> withContext(context: CoroutineContext,block: suspend CoroutineScope.() -> T): T {contract {callsInPlace(block, InvocationKind.EXACTLY_ONCE)}// 返回启动withContext的协程体return suspendCoroutineUninterceptedOrReturn sc@ { uCont ->// 构建一个新的newContext,合并当前协程体以及withContext协程体的CoroutineContextval oldContext = uCont.contextval newContext = oldContext + context// 检查协程是否活跃,如果线程处于非活跃的状态,抛出cancle异常newContext.checkCompletion()...// DispatchedCoroutine也是一个AbstractCoroutine对象,负责协程完成的回调,// 注意这里的Continuation的传参为uCont,及发起withContext的协程对象val coroutine = DispatchedCoroutine(newContext, uCont)coroutine.initParentJob()// 和协程启动的流程一样,启动withContext的协程// 注意这里的传参coroutine为DispatchedCoroutine,它持有需要恢复的协程block.startCoroutineCancellable(coroutine, coroutine)// 返回结果为挂起还是完成coroutine.getResult()}}
在withContext()的源码可以看到,withContext()的协程体的启动和原有协程的启动流程是一样的,DispatchedCoroutin是AbstractCoroutine的一个子类,并且在创建DispatchedCoroutin时的传参是外层协程体对象,这是因为当withContext()的协程体完成的时候需要通过外层协程体对象恢复当前协程的运行,这个一会分析,先看下协程的挂起coroutine.getResult()的实现。
// DispatchedCoroutine#getResultfun getResult(): Any? {// 返回COROUTINE_SUSPENDED,挂起if (trySuspend()) return COROUTINE_SUSPENDEDval state = this.state.unboxState()// 出现异常if (state is CompletedExceptionally) throw state.cause// 未出现异常结果返回return state as T}// DispatchedCoroutine#trySuspendprivate val _decision = atomic(UNDECIDED)private fun trySuspend(): Boolean {_decision.loop { decision ->when (decision) {// compareAndSet原子操作,当前值与预期值一致时返回true,以原子方式更新自身的值UNDECIDED -> if (this._decision.compareAndSet(UNDECIDED, SUSPENDED)) return trueRESUMED -> return falseelse -> error("Already suspended")}}}
是否挂起,结束协程运行,关键在是否返回COROUTINE_SUSPENDED标志,在getResult()方法中的处理逻辑,就是看trySuspend()是否返回true。
trySuspend()方法中,_decision默认为UNDECIDED,预期的参数值传参也为UNDECIDED,所以,trySuspend返回true,最终getResult方法返回了COROUTINE_SUSPENDED,协程被挂起了。
可以看一下流程图:
与挂起对应的就是恢复了,接下来分析,协程挂起后是如何恢复的。
以在挂起章节中,withContext()为例,withContex()的协程的启动调用了startCoroutineCancellable()方法。
block.startCoroutineCancellable(coroutine, coroutine) startCoroutineCancellable方法的第二个参数为协程完成的回调,在withContext中的传参为coroutine,它是DispatchedCoroutine,而DispatchedCoroutine里面持有待恢复的协程,看一下它的类图:
从类图中可以看出DispatchedCoroutine是AbstractCoroutine的一个子类,再回顾一下AbstractCoroutine的作用,AbstractCoroutine是协程完成时的回调,当协程完成时会调用它的内部方法resumeWith(),内部的处理逻辑最后会触发JubSpuuort#afterCompletion(),而在DispatchedCoroutine中重写了afterCompletion(),看下DispatchedCoroutine的实现。
private class DispatchedCoroutine<in T>(context: CoroutineContext,// 外部需要恢复的协程uCont: Continuation<T>) : ScopeCoroutine<T>(context, uCont) {private val _decision = atomic(UNDECIDED)// 尝试挂起协程private fun trySuspend(): Boolean {_decision.loop { decision ->when (decision) {UNDECIDED -> if (this._decision.compareAndSet(UNDECIDED, SUSPENDED)) return trueRESUMED -> return falseelse -> error("Already suspended")}}}private fun tryResume(): Boolean {_decision.loop { decision ->when (decision) {// 未发生挂起UNDECIDED -> if (this._decision.compareAndSet(UNDECIDED, RESUMED)) return true// 发生挂起SUSPENDED -> return falseelse -> error("Already resumed")}}}override fun afterCompletion(state: Any?) {afterResume(state)}override fun afterResume(state: Any?) {// 在getResult()之前,协程已运行结束,未发生挂起,不需要恢复外层协程if (tryResume()) return// 恢复外层协程uCont.intercepted().resumeCancellableWith(recoverResult(state, uCont))}// 获取协程运行结果,挂起章节中有介绍过fun getResult(): Any? {if (trySuspend()) return COROUTINE_SUSPENDEDval state = this.state.unboxState()if (state is CompletedExceptionally) throw state.causereturn state as T}}
在DispatchedCoroutine中,重写了afterCompletion()及afterResume(),并且afterCompletion()调用afterResume(),而afterResume()中首先判断了协程是否被挂起,如已挂起则恢复外部的协程。恢复外部协程时,同样是通过线程调度,将协程在指定的线程运行,这样也就可以在挂起恢复时,重新切回线程,再次触发invokeSuspend(),根据label状态值,执行下一个代码片。
附上流程图:
官方文档中提供了一个示例用于Kotlin协程与Java Thread的性能对比,如上图,文档注释的大概意思是说启动10W个协程,一秒后输出print()。如果使用Thread会发生什么?大多数情况下你的代码将发生OOM。
在文章中其实介绍过Kotlin协程是基于Java Thread的,但更准确的说法,Dispatchers.Default、Dispatchers.IO线程调度器,它们是基于Thread线程池的实现,以一个Thread线程池与一个Thread进行性能对比,稍微有些瑕疵。笔者认为Kotlin协程对于开发者的帮助其实就是方便。
以上,从源码角度对Kotlin协程的启动、挂起、恢复的过程进行了分析,Kotlin协程原理并不局限于文章中分析的这些,更多细节比如父子协程的绑定,协程的异常处理,Job的核心实现,多层挂起函数嵌套挂起等等,读者可以把文章做为Kotlin协程原理的敲门砖,再对其感兴趣的方向进行研读。
至此,Kotlin协程的源码分析就结束了,文章中大家有什么疑问,或者文中存在不准确的地方,欢迎大家一起交流。
邮箱:zhaoyapeng@jd.com