请点击上面蓝色
“如柳说"免费关注本公众号
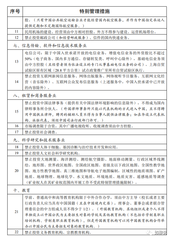
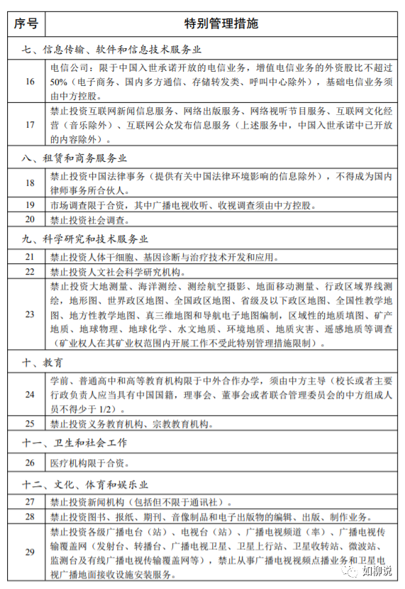
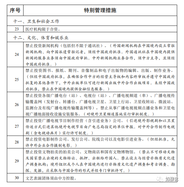
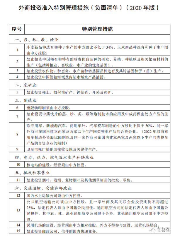
这几天,微信群里疯传截取的一段央视新闻视频,标题是“在22个领域推出新一轮开放措施,负面清单7月28日开始施行”,很多人并不了解,这段视频实际是一条2018年的旧新闻。新闻说的是2018年版负面清单缩减22条的消息。很多人并不了解负面清单是啥意思,也不知道国家的负面清单这几年减少幅度非常大,国家对外开放力度很大,尤其是金融开放力度很大。因此本号今天专门介绍一下近几年的负面清单的逐年变化,供读者参考。如柳对负面清单不发表评价,原因你们懂的。 “负面清单管理模式”是指政府规定哪些经济领域不开放,除了清单上的禁区,其他行业、领域和经济活动都许可。负面清单减少,即对外资开放领域扩大,负面清单越少,对外开放力度越大。这几年,每年的负面清单都是逐年递减的,2018年由63条减至48条,2019年减少到40条,2020版直接减少到33条。自贸试验区2020版更是减少到30条。具体每年负面清单条款大家可以上国家发改委或商务部网站查询,也可以直接在网上搜索。2018年版可以点击底部阅读原文查看。
《外商投资准入特别管理措施(负面清单)(2018年版)》修订说明2018-06-29 14:36:31 来源: 中华人民共和国国家发展和改革委员会 ![]()
《外商投资准入特别管理措施(负面清单)(2018年版)》(以下简称2018年版负面清单)是对《外商投资产业指导目录(2017年修订)》中的外商投资准入负面清单进行的修订,并单独发布。2018年版负面清单,大幅度放宽市场准入,清单长度由63条减至48条,共在22个领域推出开放措施:1.取消小麦、玉米之外农作物新品种选育和种子生产须由中方控股的限制。2.取消特殊和稀缺煤类勘查、开采须由中方控股的限制。4.取消稀土冶炼、分离限于合资、合作的限制,取消钨冶炼的外资准入限制。5.2018年取消专用车、新能源汽车整车制造外资股比限制,2020年取消商用车外资股比限制,2022年取消乘用车外资股比限制以及合资企业不超过两家的限制。6.取消船舶(含分段)设计、制造与修理须由中方控股的限制。7.取消干线、支线飞机设计、制造与维修,3吨级及以上直升机设计与制造,地面、水面效应航行器制造及无人机、浮空器设计与制造须由中方控股的限制。8.取消通用飞机设计、制造与维修限于合资、合作的限制。11.取消铁路干线路网的建设、经营须由中方控股的限制。15.取消稻谷、小麦、玉米收购、批发的外资准入限制。16.取消同一外国投资者设立超过30家分店、销售来自多个供应商的不同种类和品牌成品油的连锁加油站建设、经营须由中方控股的限制。17.取消对中资银行的外资单一持股不超过20%,合计持股不超过25%的持股比例限制。18.2018年将证券公司、证券投资基金管理公司由中方控股改为外资股比不超过51%。2021年取消外资股比限制。19.2018年将期货公司由中方控股改为外资股比不超过51%。2021年取消外资股比限制。20.2018年将寿险公司外资股比由50%放宽至51%。2021年取消外资股比限制。22.取消禁止外商投资互联网上网服务营业场所的规定。 此外,2018年版负面清单采用了表格形式,根据《国民经济行业分类》(GB/T 4754—2017)进行了分类。
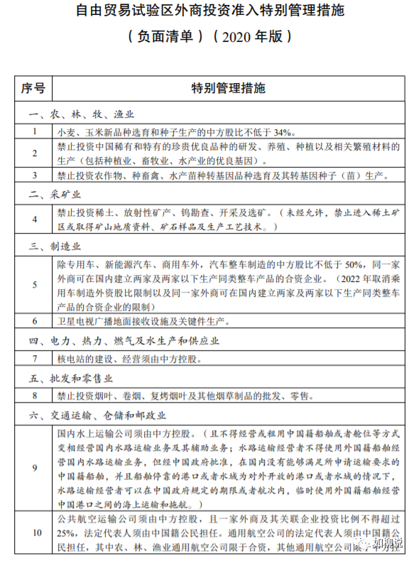
2019年外资投资准入领域继续放宽,负面清单由2018年的48项减至40条,自贸区由45条减至37条。2020年继续扩大开放,外商投资全国负面清单由40条减至33条,自贸试验区外商投资准入负面清单由37条减至30条,包括取消禁止外商投资中药饮片的规定。国家发展改革委、商务部发布2020年版外商投资准入负面清单2020-06-24 15:50 来源: 发展改革委网站 经党中央、国务院同意,国家发展改革委、商务部于2020年6月23日发布第32号令和第33号令,分别发布了《外商投资准入特别管理措施(负面清单)(2020年版)》和《自由贸易试验区外商投资准入特别管理措施(负面清单)(2020年版)》,自2020年7月23日起施行。《外商投资准入特别管理措施(负面清单)(2019年版)》和《自由贸易试验区外商投资准入特别管理措施(负面清单)(2019年版)》同时废止。
今年以来,新冠肺炎疫情给全球跨国投资带来巨大冲击,世界经济受到严重影响。发布2020年版外商投资准入负面清单,是贯彻落实党中央、国务院部署,实施更大范围、更宽领域、更深层次全面开放的重要举措,也是《外商投资法》施行后,推进负面清单管理制度的最新配套文件,展示了我国坚定不移支持经济全球化和跨国投资的决心,将进一步完善外商投资环境,以更高水平开放促进经济高质量发展。 本次修订按照只减不增的原则,进一步缩减外商投资准入负面清单。其中全国外商投资准入负面清单由40条减至33条,自贸试验区外商投资准入负面清单由37条减至30条。主要变化:一是加快服务业重点领域开放进程。金融领域,取消证券公司、证券投资基金管理公司、期货公司、寿险公司外资股比限制。基础设施领域,取消50万人口以上城市供排水管网的建设、经营须由中方控股的规定。二是放宽制造业、农业准入。制造业领域,放开商用车制造外资股比限制,取消禁止外商投资放射性矿产冶炼、加工和核燃料生产的规定。农业领域,将小麦新品种选育和种子生产须由中方控股放宽为中方股比不低于34%。三是继续在自贸试验区进行开放试点。在全国开放措施基础上,自贸试验区继续先行先试。医药领域,取消禁止外商投资中药饮片的规定。教育领域,允许外商独资设立学制类职业教育机构。 国家发展改革委、商务部将会同各地区、各部门,根据《外商投资法》及其实施条例要求,落实好2020年版外商投资准入负面清单,负面清单之外给予内外资企业平等待遇,同时完善开放型经济新体制建设,在扩大开放中维护国家安全。
Go to "Discover" > "Top Stories" > "Wow"