不知道你有没有注意到——近期圈内的风向,特别是对于底层公链,有了不小的变化。
简单来说,对于底层公链的信仰, 开始回归ETH。
不信你可以翻翻各个微信群,以及圈内的聊天记录。
还有多少人,或是文章在聊EOS,Neo这个曾经被冠以“以太坊杀手”称号的项目?
又有多少在聊像 Zilliqa 这些主打分片的“以太坊杀手2.0”?
没了,基本全没了。
至于新的公链,可以说除了已经上线的Cosmos和即将上线的波卡,没有人关心,或者说相信后面出现能够威胁到ETH2.0的底层公链了。
ETH在爱西欧时代之后,忽然又再次迎来那种……集万千宠爱于一身的感觉。
那么就来看看,ETH2.0你需要知道的事情以及近期动向。毕竟,那个传说中的第0阶段,终于距离我们只有个把月的时间了。
01
当前的规划
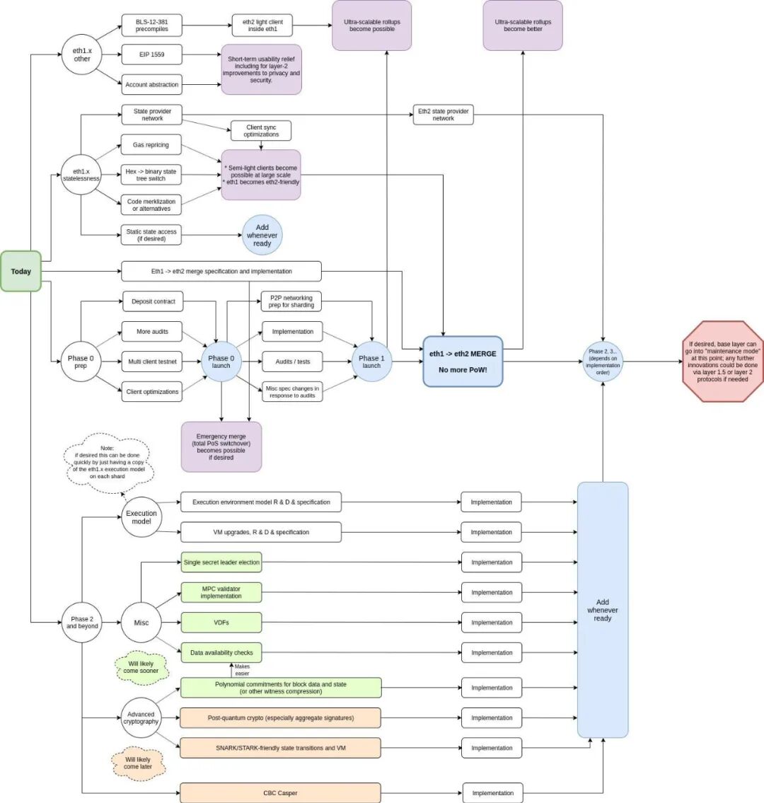
前几天V神在Twitter上发布了自己对于以太坊未来5-10年的计划路线图。
长这个样子:
之前爱西欧年代看白皮书,看过不少路线图,但大多都是假大空看上去很美好而已,但V神这个,你可别不把他当回事,因为有够详细,且大概率会实现。
我们目前,终于到了这幅图里的第0阶段。
笔者之前文章曾经提过,2019年之后,公链新技术对于普通投资者来说,已经变得越来越难理解,甚至有技术背景也一样,除非,你从事过真正的区块链开发。
像是当年比特币,以太坊1.0、EOS这样简洁的共识,技术实现,优劣对比之类的文章,可能不太多见了。比如你找人写个ETH2.0,Polkadot,Cosmos共识技术路线与共识优劣对比,首先能真正写好的人,估计不太多,而是即便写出来,估计能真正看懂的人,更少。而且新一代公链,对比的不光是技术路线,还有链上治理方案,开发者生态和开发难易度等等……
好在现阶段,我们还不需要操心那么多,毕竟Cosmos的IBC还没开完完成,Polkadot还没上线,ETH2.0的phase 0 也还没到,真正的技术优劣比拼,估计得是明后年的事儿了
阶段0要做的事情——信标链(Beacon Chain)
信标链算的上是整个以太坊2.0的最核心部分,如果你熟悉波卡的话,他和波卡的中继链概念非常像。
信标链是管理协调64条分片链(原先设计是1024条,后来发现步子太大,砍到了64)的“命令和控制中心”。
Polkadot的中继链是所有平行链的“命令和控制中心”。
要不怎么说波卡的设计,本质上就是一个极端的分片系统呢。
两者的主要区别在于,信标链管理的是同构的分片链(共享安全),通过平均分配来分散网络负载,而中继链管理的是异构的平行链(同样共享安全),通过确保每个链都处理好自己那摊事儿来分散网络的负载。
具体还有其他许多细节的不同,并非本文主旨,暂且先放下不表。
关于阶段0或者说信标链,作为非技术人员,你大概需要知道以下几个概念,应该就OK了。
信标链主要功能一:质押系统网关
这可能是信标链的最重要功能了,即让验证者可以参与质押系统、替代矿工的角色而成为链的构建者,PoW没有了,取而代之的是PoS。
至于怎么成为“矿工”,相信你肯定知道,质押32个ETH就行。老铁,手里有32个ETH不?
信标链主要功能二:存储认证Attestation
信标链还要干的事情就是——像灯塔或是信标一样协调分片的状态以及通信,方式方法主要就是靠存在信标链上的这个 Attestation。
Attestation不是类似ETH主链的那种直接的交易数据,而是经过确认并且由验证者签过名的交易的哈希值,它们实时记录着一个特定分片的状态,但凡分片的状态发生改变(比如某个账户余额变了),验证者提交变化给信标链,信标链通过这些哈希追踪变化,并建立分片间的联系以及通信。
一旦阶段0激活,将存在两条以太坊区块链:Eth1链(PoW主链)和Eth2链(信标链/PoS链)
想要参与验证的读者,也就是ETH1的用户需要注册合约来把ETH换成ETH2),且阶段0不支持从信标链中撤回或转移ETH2,ETH1一经存入验证者注册合约后,将在以太坊1.0链中被销毁。
02
阶段0的进度到哪了
进度到哪了——基本上就是测试网状态,目前来看还算顺利。
Prysmatic客户端这边——前三个月成功运行的Sapphire测试网关闭,新的Topaz测试网成功启动,有兴趣的读者可以去参加测试——值得注意的是,头部交易平台OKEx已经开始行动抢先支持了Topaz测试网,也算是全网首家公开接入ETH2.0测试网的大型矿池。
LightHouse客户端下个版本的测试网上周启动,主攻测试网互操作性(当前几个测试网都是单一客户端,联合测试网在几周后推出)。
03
对区块链世界,或者说我们投资者产生的影响
其实这才是重要的,ETH2.0上线以后,哪怕仅仅是阶段0,也会对现有区块链世界产生技术上,经济上的许多影响,当前能想到的,主要是下面几个:
1.技术上——课代表要完成第一篇作业了
你想,从18年那会zillqa到现在,为什么那么多分片项目都还没出来?
原因很简单——因为课代表还没做完作业,没得抄!
笔者之前的文章有提过,区块链10年下来,原创度上,比特币算一个,ETH算半个,EOS可能有0.1。其他的各种链,看下来,本质上都是抄这仨课代表的作业,然后改改完事。
ETH2.0的分片完成之前,市面上大概率不会有什么能打的,成熟度很高的分片公链是真的能用的。
当然ETH2.0里面,阶段1才是真的实现分片链,但是信标链这个调度中心的雏形在阶段0就有了,在阶段0到阶段1的这1年左右时间,我们应该会看到其他分片项目的进展同时取得相应较大的进步。
而在阶段1到阶段2,即实现了分片链互通和智能合约之后,对于以高性能TPS为主的公链,像是EOS,TRON等DPoS,应该会是个不小的冲击。
还有,需要知道的是,ETH2.0本质上不是1.0的升级或者硬分叉什么的,它是一条新链,从头搭建的崭新的链。
2.经济上——从PoW和PoS两个方面来看
PoW——众所周知,ETH2是PoS,不是PoW,等到进入阶段一,ETH1完全以分片链融合进ETH2之后,ETH1上的PoW也会被彻底弃用,转入PoS。
到时候,这么多的ETH矿机显然不会眼睁睁的看他们变成废铁,一些其他的矿币可能会因此而受益,目前来看,ETC以及一些GPU算力的矿币最有可能会是这些矿机的下一站去处。
PoS——质押是个很有意思的话题,因为这牵扯到有多少人会去锁,怎么锁,以及锁了之后对价格影响三个大的因素:
多少人会去锁——你觉得可能有很多?还真不一定,阶段0的时候你质押的ETH1变成ETH2,是个有去无回的过程,得阶段1才能转换,所以说这一年不管你收益如何,基本上相当于锁仓挖矿了,不能交易不能变现。阶段1保守估计1年左右,拖到2年也毫不奇怪,你真的愿意锁这么久?
怎么锁——相信很多散户手里没有32个ETH,但也想参加质押,咋办嘞?根据以往Tezos,Cosmos等的经验,国内肯定会有代理服务,比如几个大的交易平台矿池。有币不会做节点的人家可以帮你做,不够32个ETH的人家可以委托抵押,收个服务费完事,到时候看到ETH2的期货或是其他相关的权益产品,也丝毫不会觉得奇怪。
价格的影响——从乐观角度来看,应该是挺大的。因为根据模型测算,Stake以太出块的收益要降低到接近当前DeFi的利率,差不多得锁掉两三千万的ETH才行。(跟PoW类似,挖矿的人越少,单个矿工的收益就越高,开始高收益自然会吸引越来越多的矿工进来)
这是什么概念呢?给你举俩数据你就知道了:
1是目前最火的DeFi,2020年巅峰时期锁掉的ETH是多少呢?300多万——那么想象一下锁3000万的时候,对于市面上ETH供应量的影响会有多大?
2是PoS的两个明星项目,Tezos,Cosmos,他们目前的锁仓率是多少呢?90%以上。换句话说,这两个明星PoS项目当前的价格,是靠着锁仓90%以上流通的方式撑起来的。那么你猜,ETH的锁仓从当前DeFi时代的3%上升到ETH2.0 30%的时候,会发生什么呢?你品,你细品,你仔细品。
3.生态上
DAPP——根据V神那张图大概率会在Phase 1到阶段2的某个时间点接入ETH2.0,ETH1届时应该会是以一条分片链(分片0)的形式接入ETH2.0。那么对于现有的以太坊DAPP开发者来说,是先在ETH1上开发用着,还是等两年直接在ETH2.0上开发?毕竟,虽然理论上最终ETH1会以分片链的形式接入ETH2,但作为开发者,你在1.0环境下编写智能合约时的假设,到了2.0真的可以无缝转换过去么?会不会可能需要做很多修改,甚至完全重构?
DeFi——DeFi本身也是由DAPP构成,所以DAPP的对于1.0和2.0的顾虑,DeFi同样会有。
同时,DeFi相对于DAPP,还有一个更为重要的特点,那就是可组合性——目前又在圈内被称作 “以太坊的货币乐高”。比如,你去MakerDAo抵押了手里的ETH,生成了DAI,又把这些DAI拿去Compound去借贷。于是这个积木便是底层ETH+中层MakerDao+上层Compound,之前几个月发生的几起重大DeFi安全事故,也都和这种搭积木的组合方式有关。当前业内对于这种搭积木方式及利弊的讨论也是如火如荼。
而当分片链开始运行时,原先乐高里面牵扯到的合约与交易,现在大概率将会分布在不同的分片链中。原先垂直分散排列的DeFi乐高,现在变成既垂直,又水平分散的排列方式,这对于其安全性以及可组合性都提出了新的挑战。具体会变成什么样,我们只能“拭目以待”。
关于ETH2.0, 你还有什么想要知道的?欢迎来留言区告诉我们。
上一篇:牛市拐点或将到来,2020年还能抓住哪些未来可期的焦点机会?(下)
▎推荐阅读
——End——
『声明:本文为作者独立观点,不代表白话区块链立场,本内容仅供广大加密爱好者科普学习和交流,不构成投资意见或建议,请理性看待,树立正确的理念,提高风险意识。文章版权和最终解释权归白话区块链所有。』
亲,据说99.9%有品位的人都点了「在看」👇
Go to "Discover" > "Top Stories" > "Wow"