跟踪:微淼无底线推广的“创业家”,试图捆绑现有的学员为利益共同体
11-21 08:00 投诉
阅读数:11562
根据目前仍在微淼集团任职的工作人员介绍,
目前微淼的课程:
1、12元理财小白营(中途推后边6998元大课)
2、7元长轻瘦身体验营(中途推客单价1万+大课)
3、9元管理沟通体验营(中间推4980元大课)
4、匹阁少儿财商(4980元大课)
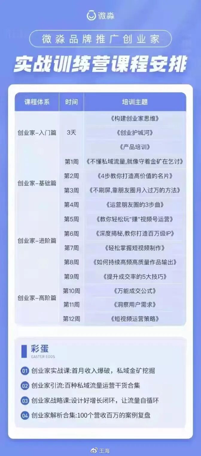
5、创业家项目(最低6996元,需要报过6998元理财大课)
6、马上上新母婴类、家庭教育类新课程
所有项目发展模式都与财商课大同小异。今天了解一下“创业家”项目。
信息量巨大!
微淼一:《来稿:微淼商学院涉嫌诈骗 学员报警北京昌平警方已立案》
微淼二:《报告:微淼涉嫌诈骗被多地警方立案 明星何润东代言或将承担连带责任》
微淼三:《跟踪:微淼商学院涉嫌诈骗全国多地被立案 百度仍在为其做广告!》
微淼四:《跟踪:微淼商学院走传销模式?培训老师建议学员交7000元再去发展下线》
微淼五:《跟踪:青岛市崂山区市场监督管理局曝光微淼商学院虚假互联网广告!》
微淼六:《跟踪:如此理财?微淼建议学员贷款、花呗、借呗付学费!》
微淼七:《跟踪:微淼找快手主播做推广卖出87单,拖欠广告费被投诉!》
微淼八:《跟踪:微淼号称随时无条件退款 宁波女学员艰难维权一年才拿到退款!》
微淼九:《跟踪:微淼老师定义主动基金被群嘲 微淼辟谣试图撇清关系被打脸!》
微淼十:《跟踪:微淼运营群内容曝光 让低保收入人开股票账户 群里互动全是演戏》
微淼十一:《跟踪:创始人背景成迷,官网已撤其介绍名下公司涉嫌诈骗!》
微淼十二:《跟踪:偷逃税、氛围号、逼迫员工离职……微淼在职员工曝光微淼黑幕!》
微淼十三:《跟踪:微淼四成学员被忽悠贷款交学费 与京东白条、花呗一直合作!》
微淼十四:《跟踪:明星何润东疑似已经私下与微淼商学院解约!》
微淼十五:《跟踪:从人事到运营如出一辙 微淼之“长轻”减肥项目是旧瓶装新酒!》