云南省人民政府办公厅
云政办发〔2023〕5号
云南省人民政府办公厅关于
印发云南省气象灾害应急预案的通知
各州、市人民政府,省直各委、办、厅、局:
《云南省气象灾害应急预案》已经省人民政府同意,现印发给你们,请认真贯彻执行。
云南省人民政府办公厅
2023年1月10日
(此件公开发布)
云南省气象灾害应急预案
1 总则
1.1 指导思想
以习近平新时代中国特色社会主义思想为指导,全面贯彻落实党的二十大精神,深入贯彻落实习近平总书记关于防灾减灾救灾重要论述、关于气象工作的重要指示批示和考察云南重要讲话精神,坚持人民至上、生命至上,坚持以防为主、防抗救相结合,坚持常态减灾和非常态救灾相统一,从注重灾后救助向注重灾前预防转变,从应对单一灾种向综合减灾转变,从减少灾害损失向减轻灾害风险转变,依法、科学、高效、有序组织开展气象灾害防范应急工作,发挥气象防灾减灾第一道防线作用,为实现云南经济社会高质量发展提供安全保障。
1.2 编制目的
强化气象灾害监测预报预警能力,建立健全分工明晰、协同高效的气象灾害应急响应机制,提高气象灾害风险防范与应急处置能力,提升气象灾害防御水平,最大限度减少气象灾害造成的人员伤亡、经济损失,降低气象灾害对生态环境的负面影响。
1.3 编制依据
依据《中华人民共和国突发事件应对法》、《中华人民共和国气象法》、《气象灾害防御条例》、《国家气象灾害应急预案》、《云南省气象条例》、《云南省突发事件应对条例》、《云南省气象灾害防御条例》、《云南省突发公共事件总体应急预案》等法律法规和有关规定。
1.4 适用范围
本预案适用于我省行政区域内暴雨、暴雪、寒潮、大风、高温、霜冻、大雾、道路结冰、雷电、冰雹、干旱等重大气象灾害的防范和应对。
1.5 工作原则
(1)生命至上、减少危害。把人民生命财产安全放在首位,采取工程性和非工程性措施,全面加强气象灾害防御体系建设,最大限度减少灾害损失。
(2)预防为主、科学高效。坚持以防为主,防抗救相结合,充分利用现代科技手段,提高气象灾害预报预警精准度,延长预见期,提升气象灾害应急处置能力。
(3)依法规范、协调有序。依照有关法律法规和有关职责,做好气象灾害防范应对工作。建立协调联动机制,加强信息沟通,实现资源共享,形成气象灾害防范工作合力。
(4)分级管理、属地为主。根据灾害发生或可能造成的危害影响,气象灾害防御工作实行分级管理。灾害发生地党委、政府负责行政区域内气象灾害的应急处置工作。
(5)统一领导、全民参与。建立健全党委领导、政府主导、部门联动、社会参与的气象灾害防御工作机制。加强宣传教育,提升公众防御气象灾害水平,夯实应急减灾救灾群众基础。
2 运行机制及部门职责
2.1 省级气象灾害预警应急响应指挥机制
建立以气象灾害预警为先导的应急响应体系,省直有关部门和单位制定以气象灾害预警为重要启动条件的应急预案或在其他预案中明确气象灾害应急响应相关内容。有关部门和单位根据气象灾害预警信息,及时启动应急预案,组织指挥协调本部门本系统本单位的应对工作。
暴雨、干旱等灾害的应急处置,由省防汛抗旱指挥部负责组织应对;气象因素引发的突发地质灾害应急处置,由省地质灾害应急指挥部负责组织应对;气象因素引发的森林草原火灾应急处置,由省森林草原防灭火指挥部负责组织应对,各单位按照有关专项应急预案职责开展工作。
暴雪、寒潮、雷电、道路结冰、冰雹、霜冻、大风、大雾、高温等气象因素引发的次生、衍生灾害应急处置,由有关部门和单位根据不同气象灾害种类及受其影响程度,按照部门应急预案组织应对。
2.2 省直有关部门和单位职责
省直有关部门和单位共同参与气象灾害防范和应急处置,按照职责做好有关工作。
省发展改革委:将气象灾害防御、人工影响天气和气象现代化建设工作纳入云南省国民经济和社会发展规划、年度计划中。支持气象部门做好应对气候变化和气象灾害防御等项目建设,以及重大项目气象灾害风险评估论证管理工作。统筹协调煤、电、油、气运输保障工作,提出安排有关物资储备和动用的建议。
省工业和信息化厅:在制定全省产业政策、产业布局和推进工业项目建设工作中,统筹考虑气候可行性和气象灾害风险性影响。
省教育厅:指导各级教育部门做好气象灾害预防和防御工作。指导、督促各级教育部门按照当地气象灾害预警信号发布情况实施停课机制,保障学校师生安全。指导各级各类学校做好气象防灾减灾宣传教育活动。督促灾害发生地教育部门、学校做好在校师生灾害防御、安全疏散等工作。
省科技厅:将气象灾害防御、人工影响天气和气象应用研究纳入全省科技发展规划和计划。指导气象灾害防御、人工影响天气和气象应用研究领域的科技研发工作。支持人工影响天气重点实验室建设。
省公安厅:提供全省因雨、雪、雾恶劣天气对道路交通安全造成不利影响的重点路段信息,并督促指导各级公安交管部门及时向本级指挥部提供本行政区域的信息。负责做好气象灾害发生后的交通疏导等工作。
省民政厅:督促指导各级民政部门将符合条件的灾区困难群众纳入临时救助、低保和特困供养等社会救助范围。
省财政厅:对达到《云南省自然灾害救助应急预案》规定的应急响应等级的灾害,根据灾情及有关自然灾害救助标准,给予相应支持,并协同有关部门向中央财政申请救灾补助资金。
省人力资源社会保障厅:按照国家和省有关规定,指导做好有关表彰奖励工作。
省自然资源厅:负责做好地质灾害防治工作的组织、协调和指导。与气象部门联合建立完善以气象灾害预警为先导的地质灾害防御联动机制,会同气象部门发布地质灾害气象风险预报预警。当气象条件可能引发地质灾害时,启动相应的响应机制,并提供全省地质灾害灾情信息。
省生态环境厅:与气象部门联合建立重污染天气监测预警体系和信息获取机制,做好环境污染应急应对。
省住房城乡建设厅:提供全省住房城乡建设领域有关气象灾害灾情信息。指导全省住房城乡建设领域气象灾害防御的有关工作。会同气象部门建立城市内涝气象灾害风险预警机制。
省交通运输厅:督促指导各级交通运输部门做好交通运输领域气象灾害监测预警系统建设,重点督促高速公路运营单位做好交通气象观测网建设。对交通沿线开展隐患排查。会同气象部门建立交通气象灾害风险预报预警机制。
省农业农村厅:负责指导灾区开展气象灾害防范应对工作,及时了解和掌握农业受灾情况。会同气象部门建立农业气象灾害风险预报预警机制。
省水利厅:负责指导水利工程的气象灾害防御工作。根据气象灾害防御总体规划,协助做好气象灾害防御及重点库区人工增雨作业站点等项目建设。会同气象部门建立山洪气象灾害风险预报预警机制。
省商务厅:负责灾区生活必需品的市场运行和商品供求状况监测,组织协调灾区生活必需品市场供应。
省文化和旅游厅:负责指导文化和旅游经营单位建立气象灾害预警机制。协调指导旅游景区和文物单位开展气象灾害风险隐患排查,加强暴雨、雷电等灾害防御工作。
省卫生健康委:组织指导灾害发生后公共卫生事件预防控制、医疗卫生救援和应急处置工作等。
省应急厅:组织指导重大气象灾害应急救援及综合减灾救灾工作。组织开展气象预警信息风险会商研判,报请本级专项应对指挥机构依据预案启动应急响应。健全重大气象灾害信息资源获取和共享机制,依法统一发布灾情。
省广电局:指导、协调和监督全省各级广播、电视等媒体,配合有关部门及时准确向社会播发气象灾害预报预警信息及有关防御指引。宣传报道气象防灾减灾工作,宣传气象灾害防御、自救互救有关知识。
省能源局:指导、督促有关企业气象灾害防御工作。负责协调灾区的临时能源保障工作。指导有关企业救灾和灾后恢复生产工作。
省林草局:收集上报全省林业和草原领域气象灾害灾情信息。指导林业和草原领域救灾及灾后恢复生产工作。会同气象部门建立森林草原火险气象等级预报预警机制。
省政府新闻办:组织协调新闻媒体做好气象灾害防范的宣传报道,加强舆情收集分析,正确引导舆论。
中国铁路昆明局集团有限公司:根据灾害性天气预报预警信息,负责铁路线路、桥涵等设备设施的安全防范工作。
省通信管理局:组织协调各通信运营单位配合气象部门及时发布灾害性天气预报预警信息。协调做好公众通信网络应急通信保障工作。
省气象局:负责气象灾害监测预报预警,制作发布气象灾害预报预警信息。组织开展人工影响天气工作。开展气象灾害灾情调查,宣传气象灾害防灾减灾科普知识。会同有关部门、行业建立气象灾害风险预报预警机制。
云南电网公司:根据灾害性天气预报预警信息,指导、督促下属企业做好安全防范工作,及时抢修受损的电力设施、设备,保障抢险救灾工作的用电需求,及时恢复停电地区的电力供应。
省消防救援总队:组织指挥消防救援力量开展抢险救援工作。对接省外消防救援力量参与抢险救援工作。协助灾区政府转移危险地区人员。参与重要工程和重大险情抢险工作。
省森林消防总队:组织森林消防救援力量开展抢险救援工作。对接省外森林消防救援力量参与抢险救援工作。协助灾区政府转移危险地区人员。参与重要工程和重大险情抢险工作。
云南省军区战备建设局:组织全省民兵分队参加抢险救灾行动,协助地方职能部门完成灾后重建等工作。根据南部战区授权,协调指挥驻滇部队、预备役部队开展抢险救灾行动。指导各军分区民兵武器装备仓库做好人工影响天气作业弹药储存工作。
武警云南省总队:组织武警救援力量开展抢险救灾行动,参加重要设施和重大险情的抢险救灾工作,并协助做好有关保障工作。协助灾区人民政府转移危险地区群众,协助公安机关维护灾区社会稳定。
2.3 基层气象灾害预警应急响应指挥机制
按照属地管理原则,州市、县级政府参照本预案建立健全以气象灾害预警为先导的应急响应指挥机制,并结合当地情况制定本级气象灾害应急预案,组织做好防范应对工作。
乡镇人民政府、街道办事处、村委会、社区居委会应明确承担气象灾害防御工作的第一责任人,并设立兼职气象信息员,协助本地气象部门开展灾害性天气预报预警信息的接收和传播、本区域气象灾情及特殊天气实况的收集和报告、气象灾害防御知识科普宣传、应急联络等工作。
3 气象灾害防御能力
3.1 气象灾害风险普查
县级以上政府应组织有关部门开展气象灾害风险普查,建立气象灾害数据库,按照气象灾害的种类进行风险评估,并根据气象灾害分布情况和气象灾害风险评估结果,划定气象灾害风险区域,开展气象灾害风险隐患排查。
3.2 气象灾害防御规划
县级以上政府应组织有关部门根据上一级政府的气象灾害防御规划,结合本地气象灾害特点,编制本行政区域的气象灾害防御规划,加强气象灾害防御设施建设,做好气象灾害防御工作。
3.3 气象灾害防御联动机制
县级以上政府应组织有关部门建立健全以灾害性天气预报预警信息为先导的应急联动机制,制定完善有关应急预案。受气象灾害影响高的行业根据需求,建立基于气象阈值的风险预警指标,制定应对气象灾害处置措施。
3.4 监测预报预警系统建设
县级以上政府应按照合理布局、有效利用的原则,科学加密各类气象探测设施,形成协同高效的精密气象监测系统。统筹和优化科技资源,加强灾害性天气关键技术研究,健全分灾种、分区域、分行业的气象灾害监测预报预警体系。
3.5 气象灾害风险防控措施
各行业主管部门应深入开展气象灾害评估和隐患分析研判,对排查出来的气象灾害风险隐患做好风险管理和隐患整治。
县级以上政府要督促有关部门在重点工程、重大区域性经济开发项目、大型太阳能风能开发利用项目建设时开展气候可行性论证,避免和减轻气象灾害的影响。
各级政府、有关部门应根据需求,加强指挥平台、标准化作业点等人工影响天气能力建设,提升科学指挥、安全作业能力,充分发挥人工影响天气在增雨抗旱、防雹减灾等方面的作用。
各类建(构)筑物、场所和设施安装的雷电防护装置应符合国家有关防雷标准的规定。新建、改建、扩建建(构)筑物、场所和设施的雷电防护装置应与主体工程同时设计、同时施工、同时投入使用,并定期开展安全检测。
4 监测预报预警
4.1 监测信息共享
省气象局及时向有关部门和单位提供气象灾害监测预报预警信息。有关部门和单位应及时、准确向省气象局提供水情、旱情、森林草原火情、地质灾害险情、植物病虫害、环境污染等与气象有关的灾情信息,实现信息共享。
4.2 预报预警
全省各级气象部门负责本级灾害性天气预报预警,统一发布重要天气预报、重要天气预警报告、强降水短时临近预报等气象信息,滚动预报预警,及时向本级党委、政府报告,通报本级有关部门和单位。
4.2.1 重要天气预报
省气象局负责组织省级重要天气预报的制作发布工作,及时向省委、省政府报告,通报有关部门和单位。预计将出现对我省人民生命财产安全、经济社会发展产生较大影响的灾害性、关键性、转折性天气时,制作重要天气预报,根据不同天气类别,提前1—5天发布。
4.2.2 重要天气预警报告
省气象台根据不同气象灾害类别制作气象灾害预警,按照轻重等级,气象灾害预警级别一般分为Ⅳ级、Ⅲ级、Ⅱ级、Ⅰ级四个等级,Ⅰ级为最高级别,省级气象灾害预警分级标准见附件1。省气象局根据省气象台发布的气象灾害预警等级,制作相应等级的重要天气预警报告,及时向省委、省政府报告,并通报省直有关部门和单位。重要天气预警报告是省级有关专项指挥机构、省直有关部门和单位启动应急响应的重要依据之一,根据不同气象灾害类别,提前1—2天发布。
4.2.3 气象灾害预警信号
县气象台负责发布气象灾害预警信号。气象灾害预警信号侧重于短时临近时效,主要面向社会公众发布,突出本地突发或易发气象灾害的预报预警及公众防御,同时为本级党政决策指挥部门提供决策依据。按轻重等级,气象灾害预警信号一般划分为蓝色、黄色、橙色、红色4种。
4.2.4 强降水短时临近预报
预计将出现对我省人民生命财产安全、经济社会发展可能产生较大影响的强降水天气时,省气象局负责组织开展12小时内的强降水短时临近预报制作发布工作,及时报告省委、省政府及省防汛抗旱指挥部和省地质灾害应急指挥部。
4.3 高级别气象预警直报机制
省气象局发布暴雨Ⅱ级及以上重要天气预警报告时,要第一时间电话报告省防汛抗旱指挥部、省地质灾害应急指挥部。州市级和县级气象部门发布暴雨Ⅱ级及以上重要天气预警报告、县气象台发布暴雨橙色及以上预警信号时,要第一时间电话报告本级防汛抗旱指挥部办公室、地质灾害应急指挥部办公室,同时电话报告本级党政主要领导和分管领导。
4.4 信息传播
广播、电视等媒体和基础电信运营单位要与本级气象部门建立快捷畅通的信息传播机制,收到气象部门发布的灾害性重要天气预报、气象灾害预警信号后,应及时无偿地向公众传播,并标明发布时间和气象台的名称。收到气象部门发布的高级别、高影响气象灾害预警信号后,当地广播电视台应及时向公众播发,通信管理部门要协调基础电信运营单位在30分钟内启动发送工作。
县级政府要充分利用应急广播等渠道,及时传播气象灾害预警信号,扩大灾害性天气预报预警信息传播覆盖面。乡镇人民政府、街道办事处应当实时关注、接收气象部门发布的灾害性重要天气预报、气象灾害预警信号,并及时采取措施向本行政区域公众广泛传播。
学校、医院、企业、矿区、车站、机场、高速公路、旅游景点等场所的管理单位应当关注当地气象部门发布的灾害性重要天气预报、气象灾害预警信号,利用电子显示装置、公众广播、警报器等设施,及时向公众传播。
4.5 预报预警行动
重要天气预报发布后,省直各部门和单位应分析研判气象灾害对本行业的影响,研究部署防御措施,开展风险隐患排查治理。
重要天气预警报告发布后,省直各部门和单位应当按照各自职责进入应急状态,加强值班值守,组织力量深入分析、评估可能造成的影响和危害,有针对性地采取预防和控制措施。
气象灾害预警信号发布后,县级政府及有关部门和单位应根据气象灾害预警信号等级和应急预案,及时组织采取相应的应急处置措施,必要时采取“三停”(即停工、停产、停课)、交通管制等措施。
12小时内的强降水短时临近预报发布后,强降水落区范围内的县级政府及有关部门和单位应在县域内组织部署12小时重点防范工作,提前6小时在重点乡镇预置救援力量,做好重点区域临灾主动转移避险准备。
5 部门预警联动及分类响应
5.1 会商研判
当预报将出现重大灾害性天气过程并对我省有明显不利影响,或重大灾害性天气过程已经影响我省并将持续时,省应急厅、省气象局适时组织有关部门和单位召开气象灾害防御会商会议,分析研判灾害性天气影响和防范应对措施,为省级有关专项指挥机构及部门和单位开展防范应对提供决策依据。
5.2 预警联动响应
气象灾害种类多,往往伴随次生、衍生灾害发生,涉及多个部门和行业,根据气象灾害预警,联动响应是有效防抗气象灾害的关键环节。
灾害性天气来临或发生时,气象部门加强监测预报预警,及时发布各类气象灾害预报预警信息,适时增加发布频次,根据服务需要,启动气象灾害应急响应。应急管理部门负责应急管理工作,指导气象灾害综合应急防范工作,会同有关方面组织协调紧急转移安置、及时救助受灾群众。
有关部门按照各自职责,根据不同种类、不同级别的气象灾害对本部门、本行业的影响分类响应。
5.3 分部门分灾种响应
5.3.1 暴雨
根据部门职责和暴雨预警,有关部门综合研判风险,适时启动有关专项应急预案及部门、单位有关应急预案。
教育部门指导督促学校、幼儿园等做好暴雨防范准备,必要时停课,适时调整上学、放学及休息时间。
公安部门对积水地区实行交通引导或管制。
自然资源部门组织做好地质灾害风险预警、防范工作。
住房城乡建设部门做好城市排水防涝工作。
农业农村部门指导农业生产暴雨防范应对工作,指导抗灾救灾和灾后恢复生产。
水利部门组织开展洪水预报预警工作,实施洪水调度,提供防汛抢险技术支撑。
文化和旅游部门指导A级旅游景区疏散游客和做好防灾避险救灾工作,必要时督促关闭旅游景区或设施。
其他部门、单位按照职责做好有关领域的暴雨防御和应对工作。
5.3.2 暴雪
根据部门职责和暴雪预警,有关部门综合研判风险,适时启动有关专项应急预案及部门、单位有关应急预案。
教育部门指导督促学校、幼儿园等做好暴雪防范准备,必要时停课,适时调整上学、放学及休息时间。
公安部门加强交通秩序维护,必要时采取封闭道路措施,对受影响路段入口实施交通管制。
住房城乡建设部门组织供水、供气行业落实防冻措施,组织力量做好城市道路、桥梁、涵洞、隧道等的除雪工作。
交通运输部门组织力量或采取措施做好道路除雪防滑工作。
农业农村部门指导农业生产暴雪防范应对工作,指导抗灾救灾和灾后恢复生产。
文化和旅游部门指导A级旅游景区疏散游客和做好防灾避险救灾工作,必要时督促关闭旅游景区或设施。
能源部门组织指导电力企业加强电力设施检查和运营监控,及时排除故障和险情。
其他部门、单位按照职责做好有关领域的暴雪防御和应对工作。
5.3.3 寒潮
根据部门职责和寒潮预警,有关部门综合研判风险,适时启动有关专项应急预案及部门、单位有关应急预案。
住房城乡建设部门加强城市运行保障工作;采取措施,巡查、加固城市市政公用设施,指导房屋、市政施工在建项目做好防冻准备,必要时停止作业。
交通运输部门指导有关从业人员做好防范应对工作,及时发布路况信息,提醒高速公路、高架道路车辆减速行驶。
农业农村部门指导农业生产寒潮防范应对工作,指导抗灾救灾和灾后恢复生产。
文化和旅游部门指导A级旅游景区疏散游客和做好防灾避险救灾工作,必要时督促关闭旅游景区或设施。
其他部门、单位按照职责做好有关领域的寒潮防御和应对工作。
5.3.4 大风
根据部门职责和大风预警,有关部门综合研判风险,适时启动有关专项应急预案及部门、单位有关应急预案。
住房城乡建设部门加强城市运行保障工作,采取措施,巡查、加固城市市政公用设施,指导房屋、市政施工在建项目做好防风准备,必要时停止作业。
农业农村部门指导农业生产大风防范应对工作,指导抗灾救灾和灾后恢复生产。
文化和旅游部门指导A级旅游景区疏散游客和做好防灾避险救灾工作,必要时督促关闭旅游景区或设施。
能源部门组织指导电力企业加强电力设施检查和运营监控,及时排除故障和险情。
其他部门、单位按照职责做好有关领域的大风防御和应对工作。
5.3.5 高温
根据部门职责和高温预警,有关部门综合研判风险,适时启动有关专项应急预案及部门、单位有关应急预案。
教育部门指导督促学校、幼儿园等做好防高温准备工作,高温影响时段减少或停止室外教学活动。
公安部门做好交通安全管理,提示车辆安全行驶。
住房城乡建设部门加强城市运行保障工作;采取措施,巡查、加固城市市政公用设施,指导房屋、市政施工在建项目单位做好防高温准备,必要时停止作业。
水利部门做好用水安排,协调上下游水源,保障群众生活生产用水。
农业农村部门指导农业生产高温防范应对工作,指导抗灾救灾和灾后恢复生产。
文化和旅游部门督促A级旅游景区采取防暑降温措施。
卫生健康部门采取措施积极应对可能出现的高温中暑、食物中毒等救治需求。
能源部门组织指导电力企业加强高温期间电力调配,落实保护措施,保证居民和重要电力用户用电,加强电力设备巡查养护,及时排查电力故障。
施工单位做好户外和高温下作业人员的防暑降温工作,必要时调整作息时间或采取停止作业措施。
其他部门、单位按照职责做好有关领域的高温防御和应对工作。
5.3.6 霜冻
根据部门职责和霜冻预警,有关部门综合研判风险,适时启动有关专项应急预案及部门、单位有关应急预案。
农业农村部门指导农业生产霜冻防范应对工作,指导抗灾救灾和灾后恢复生产。
其他部门、单位按照职责做好有关领域的霜冻防御和应对工作。
5.3.7 大雾
根据部门职责和大雾预警,有关部门综合研判风险,适时启动有关专项应急预案及部门、单位应急预案。
公安部门加强车辆指挥和疏导,维护道路交通秩序,并根据实际需要,采取交通管制措施。
交通运输部门加大对重点路段的道路巡查力度,指导道路运输企业、汽车客运站调整运输计划,及时疏导转移滞留旅客。加强水上船舶航行安全监管,提醒水上作业船舶、设施和人员做好防御工作。
能源部门组织指导电力企业加强电网运营监控,及时排除故障。
其他部门、单位按照职责做好有关领域的大雾防御和应对工作。
5.3.8 道路结冰
根据部门职责和道路结冰预警,有关部门综合研判风险,适时启动有关专项应急预案及部门、单位有关应急预案。
公安部门加强车辆指挥和疏导,维护道路交通秩序,并根据实际需要,采取交通管制措施。
住房城乡建设部门做好市政公用设施的防冻保暖工作,组织力量做好城市道路、桥梁、涵洞、隧道等的除冰工作。
交通运输部门组织做好公共交通车辆等的防冻保暖和紧急调配工作,会同有关部门做好道路除冰工作。
其他部门、单位按照职责做好有关领域的道路结冰防御和应对工作。
5.3.9 雷电
根据部门职责和雷电预警,有关部门综合研判风险,适时启动有关专项应急预案及部门、单位有关应急预案。
教育部门指导督促学校、幼儿园等做好防御准备,雷电影响时段减少或停止室外教学活动。
住房城乡建设部门指导房屋、市政施工在建项目单位暂停户外作业。
文化和旅游部门指导A级旅游景区疏散游客和做好防灾避险救灾工作,必要时督促关闭旅游景区或设施。
能源部门组织指导电力企业加强电力设施检查和运营监控,及时排除故障和险情。
其他部门、单位按照职责做好有关领域的雷电防御和应对工作。
5.3.10 冰雹
根据部门职责和冰雹预警,有关部门综合研判风险,适时启动有关专项应急预案及部门、单位有关应急预案。
气象部门组织开展人工防雹作业。
农业农村部门指导农业生产冰雹防范应对工作,指导抗灾救灾和灾后恢复生产。
文化和旅游部门指导A级旅游景区疏散游客和做好防灾避险救灾工作,必要时督促关闭旅游景区或设施。
其他部门、单位按照职责做好有关领域的冰雹防御和应对工作。
5.3.11 干旱
根据部门职责和干旱预警,有关部门综合研判风险,适时启动有关专项应急预案及部门、单位有关应急预案。
水利部门组织实施水资源调度,提供抗旱技术支撑。
农业农村部门指导农业生产干旱防范应对工作,指导抗灾救灾和灾后恢复生产。
其他部门、单位按照职责做好有关领域的干旱防御和应对工作。
5.4 现场处置
气象灾害现场应急处置由灾害发生地人民政府或有关应急指挥机构统一组织,各部门和单位按照职责参与应急处置工作。包括组织营救、伤员救治、避险转移安置、及时上报灾情和人员伤亡情况、分配救援任务、协调各级各类救援队伍等行动,查明并及时组织力量消除或规避次生、衍生灾害,组织公共设施抢修和援助物资的接收与分配。
5.5 社会动员
气象灾害发生地县级以上政府或有关应急指挥机构可根据气象灾害的性质、危害程度和范围,广泛动员和调动社会力量积极参与气象灾害处置,紧急情况下可依法征用和调用车辆、物资、人员等。
气象灾害发生后,各级政府或有关应急指挥机构组织各方面救援力量迅速抢救人员,组织基层单位和人员开展自救互救,邻近州、市、县、区人民政府根据灾情程度,组织和动员社会力量对灾区提供救助支援。
鼓励自然人、法人或其他组织按照《中华人民共和国公益事业捐赠法》等有关法律法规进行捐赠和援助。审计、监察部门对捐赠资金与物资使用情况进行审计和监督。
5.6 信息报告
各州、市人民政府负责收集和提供行政区内气象灾害发生、发展、防御和造成损失等情况,及时向省直有关部门报告。
6 奖励与责任追究
6.1 奖励
对气象灾害防范应对工作中作出突出贡献的单位和个人,按照国家和我省有关规定给予表彰(表扬)和奖励。
6.2 责任追究
对气象灾害防范应对工作中违反法律、法规、规章的有关单位和责任人,依照有关规定严肃追责问责,情节严重的,依法追究法律责任。
7 应急保障
7.1 队伍保障
县级以上政府有关部门根据本地气象灾害事件影响程度,动员社会团体、企事业单位、志愿者等社会力量参与应急救援工作。充分发挥军队、武警、预备役、民兵和消防救援队伍在处置气象灾害事件中的骨干作用。
7.2 资金保障
县级以上政府应建立健全与气象灾害救助需求相适应的资金保障机制,将气象灾害防御、救灾和救助资金纳入财政预算。
7.3 物资保障
省直有关部门和单位按照职责分工,建立健全应急物资储备保障制度,完善重要应急物资监管、生产、储备、调拨和紧急配送机制。州、市、县、区人民政府及其防灾减灾部门应按照规范储备抢险物资。
7.4 交通保障
交通运输、铁路、民航等部门应完善抢险救灾交通应急保障方案,确保抢险救灾人员和物资及时到位。公安部门保障道路交通安全,做好灾区治安管理、救助和服务群众等工作。
7.5 通信电力保障
省通信管理局组织协调通信运营单位,迅速修复被损毁的通信设施。电力部门负责保障应急救援现场的供电需要。
8 附则
8.1 预案修订完善
本预案和云南省气象灾害预警分级标准根据工作实际适时修订。
县级以上政府负责适时组织有关部门和专家进行评估,及时修订完善本级气象灾害应急预案。
8.2 培训演练
各级政府应根据本地气象灾害特点,组织开展气象灾害应急演练及评估,提高应急救援能力。各单位应定期对本单位应急工作人员进行气象灾害相关知识培训,提高风险意识和应急处突能力。
8.3 预案解释部门
本预案由省气象局负责解释。
8.4 发布实施日期
本预案自印发之日起施行。2010年印发的《云南省人民政府办公厅关于印发云南省气象灾害应急预案的通知》(云政办发〔2010〕220号)同时废止。
附件:
1.云南省气象灾害预警分级标准(省级)
2.术语解释
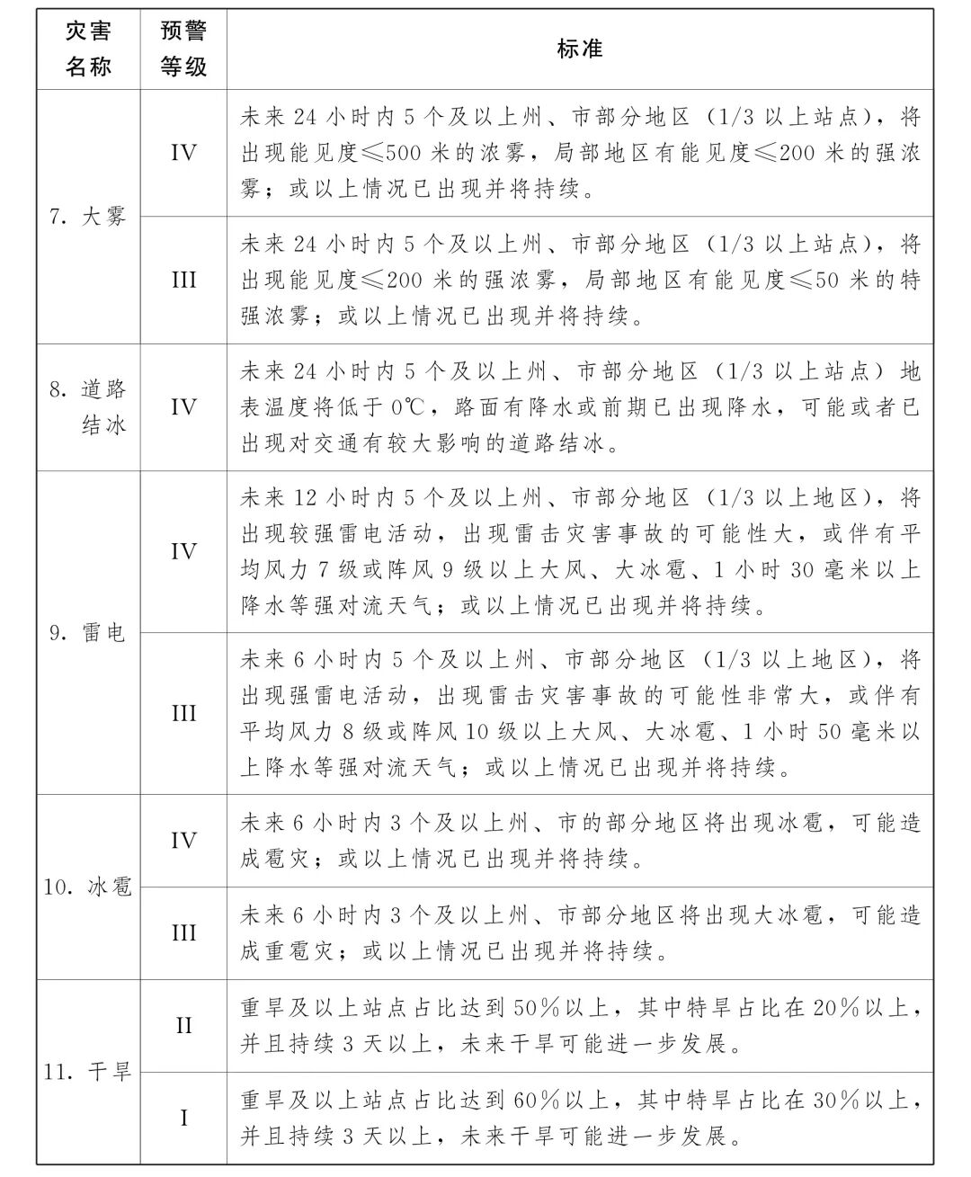
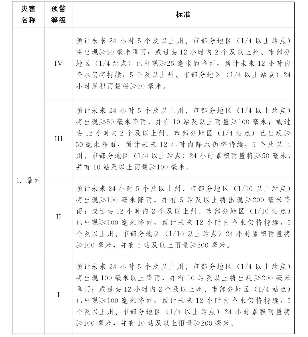
附件1
云南省气象灾害预警分级标准(省级)
附件2
术语解释
气象灾害:由天气气候原因直接和间接引起的灾害,是自然灾害中最为频繁而又严重的灾害。云南气象灾害种类繁多,主要有暴雨、暴雪、寒潮、大风、高温、霜冻、大雾、道路结冰、强对流(雷电)、冰雹、干旱等。
暴雨:降雨强度和量均相当大的雨,会引发洪涝、滑坡、泥石流等灾害。其标准为24小时内累积降水量达50毫米或以上(≥50毫米),或者12小时内累积降水量达30毫米或以上(≥30毫米)。其中24小时内累积降水量大于等于100毫米小于250毫米(100毫米≤降水量<250毫米)的为大暴雨,24小时内累积降水量大于等于250毫米(≥250毫米)的为特大暴雨。
暴雪:降雪强度和量均相当大的雪,会对农牧业、交通、电力、通信设施等造成危害。其标准为24小时内纯雪累积降水量达10毫米或以上(≥10毫米),或12小时内纯雪累积降水量达6毫米或以上(≥6毫米)的固态降水。
寒潮:极地或寒带的冷空气大规模向中低纬地区的侵袭活动。其带来的大风、降温等天气现象,会对农牧业、交通、人体健康、能源供应等造成危害。
大风:指平均风力大于6级(>6级)、阵风风力大于7级(>7级)的风,会对农业、交通、水上作业、建筑设施、施工作业等造成危害。
高温:是指日最高气温在35℃以上(>35℃)的天气现象,可能对农业、电力、人体健康等造成危害。
霜冻:土壤表面或植物表面温度降到0℃或以下(≤0℃),导致植物损伤乃至死亡的气象灾害。
大雾:贴近地面的大气中悬浮的微小水滴或冰晶使能见度显著降低的天气现象,会对交通、电力、人体健康等造成危害。
道路结冰:是指由于低温,雨、雪、雾在道路冻结成冰的天气现象,可能对交通、电力、通信设施等造成危害。
雷电:指伴有闪电和雷鸣的大气放电现象,常伴有强烈的阵风、局地强降水,有时还伴有冰雹、龙卷风。
冰雹:也叫“雹”,是一种天气现象,指坚硬的球状、锥状或形状不规则的固态降水,会对农业、人身安全、室外设施等造成危害。
干旱:指长期无雨或少雨导致土壤和空气干燥的现象,会对农牧业、林业、水利以及人畜饮水等造成危害。