导言:从第一次“大转型”到第二次“大转型”
“那是最好的年月,那是最坏的年月,那是智慧的时代,那是愚蠢的时代……我们将拥有一切,我们将一无所有”。狄更斯的名言生动描述了早期资本主义带来的冲击,一个人类历史上的崭新时代徐徐展开帷幕。作为人类近代史上最重要的社会经济制度,资本主义展现出巨大的生命力,且呈现出动态演变的特征。随着“百年和平”(1815-1914)的崩溃,欧洲从前工业资本主义时期走向工业资本主义时期,一战的爆发意味着维持19世纪和平与文明的四个制度——“均势制”、“国际金本位制”、“自律性市场制”及“自由主义国家制”——都发生了不同程度的异变。
波兰尼笔下的“大转型”便是对这些异变的深刻洞察。他分析了异变产生的政治、经济和社会起源,以及完全自律市场“脱嵌”于社会所造成的危机。“市场制与其特有的动机,即交易动机相关联,是能形成一个特殊之制度,即市场的。终极来说,这意味着社会的运转只不过是市场制的附属品而已……这类虚拟的商品(劳动力、土地及货币)提供了一个关于整个社会的组织原则,即任何足以妨碍市场机制实际运作的安排或行为都不容许存在”,并造成了工人阶级的大量失业和赤贫化。
在波兰尼所述的工业资本主义大转型中,不论是自律性市场社会所带来的底层贫穷,还是自由主义乌托邦脱离实际社会引起的混乱,都还能被某些社会保护运动所遏制或减弱;而且,在波兰尼的分析中也能看出其从未认为经济完全“脱嵌”于社会,脱离社会的完全自律市场只是自由主义者拥护的一种意识形态的乌托邦,他始终认为市场本身应该是现代社会的一个有机组成部分。工业资本及其生产方式虽部分作用于少数早期资本主义国家,对国家政治经济政策、社会阶级关系造成了很大影响,但自由市场的力量尚能受到国家力量和市民社会力量的有力钳制,市场远未拥有在全球层面重塑社会的能力。
但二战后特别是20世纪七八十年代以来,在全球化进程及信息技术革命的推动下,各个国家尤其是发达国家的金融资本快速增长,经济金融化趋势不断加强,国家、企业、家庭和个人的活动愈发被金融活动所影响。金融资本的全球流动是当前资本主义发展到新阶段的突出表现,它改变了以往的资本结构和产业结构,极大地强化了金融市场在资源配置中的支配 作用,带来了“社会生活金融化”的新趋势,形成了以金融资本主义崛起为标志的“第二次大转型”。
比较工业资本主义崛起的第一次大转型和金融资本主义崛起的第二次大转型(参见表1),我们可以看到,第一次“大转型”主要是对以欧洲为中心的世界局部区域经济社会的影响,其所导致的工人工资减少、失业、工会斗争增多是经济制度“脱嵌”于社会的不适,隐含着社会系统之间“失调”后出现的消极社会后果。但以金融资本主义崛起为标志的第二次大转型是整个社会的全面金融化,是金融资本对全球政治、经济、社会、文化的全面形塑及重构。第一次大转型时期盛行的自由主义下自律性市场的兴起预示着“现代社会的原动力是由一种双重倾向支配着:一方面是市场的不断扩张,另一方面是存在一个相反的倾向——把市场扩张局限到一个特定的方向——与之对抗”。这一双重倾向暗含的是“现代国家从哪里来”的起源问题。第二次“大转型”则提出了新自由主义思潮席卷下“当前全球社会向何处去”的前瞻性设问。在当前世界各领域逐渐融合的全球化社会中,世界市场、世界贸易、世界金融等全球经济体系已成为经济行动者活动的既定框架,如何适应日益加深的全球化和规避全球性市场经济对社会带来的负面影响是当今的重大议题。
需要指出的是,围绕“当代资本主义的新变化”、“金融资本主义”或“金融化”等议题,不少学科尤其是马克思主义政治经济学和经济学、金融学等学科都进行了深入研究和探讨。很多当代马克思主义政治经济学者对资本主义结构性矛盾以及生产方式矛盾、阶级矛盾、社会矛盾等进行了批判性揭示,对资本主义危机、资本主义演进过程、资本主义新形态及本质进行了深入分析。然而,这类研究更多是对当代资本主义宏观、整体发展情况的分析,带有较为强烈的思辨性和批判色彩,比较缺乏对企业、家庭、个人等中、微观行动主体如何被 “金融化”及金融资本主义崛起的政治、经济、社会、文化影响的细致介绍和实证分析。本文采用新制度主义社会学的分析框架,试图从国家、企业、家庭、个人等宏观、中观和微观层面对金融资本主义崛起的原因及其影响做全面梳理。而与新自由主义经济学和金融学基于“效率”和“理性”的“金融化”和“金融资本主义”研究不同,本研究采用的新制度主义社会学分析框架强调权力(vs.效率)和文化/意识形态(vs.理性)在“金融化”及“金融资本主义”崛起中的重要作用。新制度主义的研究范式是在20世纪80年代之后东、西方社会发生深刻制度变迁和社会结构转型之际兴起并展现出巨大的解释力,新制度主义社会学尤其注重制度研究中超越主客观对立的实践性。本文试图推进新制度主义社会学分析范式——既强调制度环境对市场、企业、家庭和个人的形塑,又突出金融资本主义条件下的金融市场本身对制度环境的影响:金融市场改变了政府运作模式、企业治理规则和家庭理财方式,使人们形成了新的金融投资文化理念。本文认为,金融化和金融资本主义的崛起不仅由经济 “效率”驱动,在某种程度上也是由“权力”(国家权力、金融市场权力)驱动的;金融资本主义不但是一种政治经济体系,也是一种文化/意识形态体系;在金融市场貌似公平、平等的外衣下,也蕴含着深刻的不平等和权力关系(发达国家与发展中国家、金融部门与非金融部门、社会上层与社会中下阶层等);金融化在某些方面提升效率的同时,也加剧了各国及全球经济社会体系的不稳定和不平等。
本文理论对话的对象和分析框架既不是当代马克思主义思潮,也不是新自由主义经济学理论,而是试图同波兰尼的“大转型”理论进行对话,在此基础上批判性地思考金融资本主义的运作方式与广泛影响,并对全球社会的不同应对方案展开讨论。笔者认为,与第一次“大转型”中的“市场扩张”与“社会自我保护”的双重倾向运动类似,金融资本主义条件下 “滑向过去的保守主义”与“面向未来的全球重构行动”呈现出不同的社会价值取向。总的来讲,本文对金融资本主义的分析不但有助于从社会学视角加深对当代资本主义新形态新变化的理解,也有助于推进我国社会学界对金融化这一重要议题的研究,拓展社会学研究的新领域。
为厘清金融资本主义崛起的历史背景和独特之处,本文尝试建立一个资本主义的类型学,通过历史比较分析,力求勾勒出金融资本主义的演进脉络及其特征。
一、资本主义类型学:从手工业资本主义到金融资本主义
资本主义作为一种政治经济制度,其每一次新变化都会引发社会生活方方面面的问题,受到政治学、政治经济学、经济学、管理学和社会学等诸多学科的广泛关注。马克思主义政治经济学者认为资本主义的发展主要经历了自由竞争资本主义和垄断资本主义。垄断资本主义又先后经历了私人垄断资本主义、国家垄断资本主义和国际垄断资本主义等阶段。希法亭认为,垄断资本主义的快速发展表现为对自由竞争的扬弃和银行资本、产业资本之间愈发密切的关系,使得资本采取了自己最高和最抽象的表现形式,即金融资本形式。列宁进一步论述到,银行资本和工业资本融合起来,在金融资本的基础上形成了金融寡头的垄断,这是垄断资本主义发展到帝国主义的突出特点之一。当代马克思主义经济学家保罗·斯威齐在继承马克思 《资本论》论述和列宁帝国主义判断的基础上分析了20世纪70年代中后期西方资本主义经济增速减缓、垄断加剧和资本积累金融化三大趋势之间的关系和矛盾后果。经济学从市场类型出发将其划分为自由资本主义、有组织的资本主义、垄断资本主义;按照资本主义发展阶段又可以将其划分为资本主义形成阶段、资本主义成长阶段、资本主义成熟阶段和资本主义衰落阶段。管理学和社会学从资本主义社会中企业所有权和控制权角度将资本主义划分为家族资本主义、国家资本主义、经理人资本主义(managerial capitalism)、股东资本主义 (shareholder/investor capitalism)等。还有学者把当代资本主义划分为“全球资本主义”、“数字资本主义”、“赌场资本主义”和“新帝国主义”等类型。
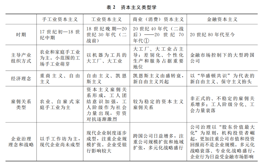
笔者根据资本主义发展的历史阶段及其主导产业类型,将资本主义主要发展阶段划分为手工业资本主义、工业资本主义、商业(消费)资本主义和金融资本主义(参见表2)。尽管列宁的《帝国主义论》已发表一百多年,但时至今日,他所指出的金融垄断资本主义的实质没有发生根本变化。本文主要论述金融资本自20世纪80年代以来的新变化、新特征,尤其是新的组织和运作机制。认识金融资本主义这一资本主义新形态的实质及其面向未来的历史趋势,列宁的论述仍具有重要的理论意义。
(一)手工业资本主义
手工业资本主义产生于前工业社会结构中,主要以农业和家庭手工业为主要生产方式,局部的工场手工业虽已萌芽发育,但经济行为仍然嵌入于扩大的社会关系中。手工业资本主义带有农业社会和工场手工业社会双重特征。一方面,区域性市场中的商品主要以生产者剩余的生活必需品为主,贸易原则仍带有互惠交换性质,经济生活依附于社会关系和社会交往;另一方面,早期雇佣制下带有显著农业社会特征的工场手工业出现,家族式、氏族式生产方式占主导。从国家层面来看,部分资本主义萌芽地区的区域性市场与国外市场同时发展,并呈现出对内贸易自由和对外贸易保护的有差别经济政策。
(二)工业资本主义
随着工业革命的到来,以大工厂、大工业为特征的工业资本主义重塑了整个社会,大规模生产资料市场和劳动力市场开始形成,自由主义思潮和自由放任市场理论是这一时期的思想主流。工业资本主义改变了局限于特定区域的商品贸易模式,商品生产方式从分散于手工作坊发展为集中于大型机器工场,资本逐利性大大加强,资本家以榨取剩余价值、获取超额利润为目标。工厂工人处于社会底层,从脱离土地的“自由人”转变为去技术化的“无产者”,工人阶级作为一股与资产阶级对抗的社会力量逐渐走向前台,阶级意识增强。同时,工会力量发育壮大,阶级斗争日趋公开化、激烈化,工人阶级虽处境困苦但依靠阶级团结力量在斗争中争取到了收入、休息休假、劳动安全等权利的改善。从世界范围来看,全球市场形成并深入发展,附着在货物上的工业资本得以在全球范围内流动,现代公司制度逐步规范、完善,形成于发达资本主义国家的跨国公司开始展现其在形塑全球经济生产、改变生活方式等方面的能力。工业资本主义时期的社会常被视为“现代化”的开端。
(三)商业(消费)资本主义
消费资本主义一出现就带着现代与后现代的双重烙印。一方面,消费社会建立在工业资本主义的自由主义经济思想和个人主义基础之上;另一方面,人们对商品的追求已经脱离了简 单的物质需要,异化为对商品体系背后差异化符号价值的追求。消费资本主义与其他资本主义发展阶段显著的不同在于其社会影响力大于经济生产方式的改变。消费资本主义阶段并未有生产力方面的革命性变化,但人们的经济行为、精神文化和社会形态发生重大改变。发达国家中社会整体从生活必需品消费向耐用消费品消费的转型基本完成,商品的“有用性”由满足生活基本所需向注重质量、强调个性化和追求精神满足方向发展。传统上人与具体“物”的关系进入到符号领域,评价人、物、社会的标准从工业资本主义时期实质的物质价值转变为更加重视虚拟的意义系统,标签式、类别化、符号化的消费群体认同开始出现。
(四)金融资本主义
20世纪七八十年代以来崛起的金融资本主义的本质是国际金融资本推动的金融全球化,其手段是金融市场,载体是金融资本控制下的大型金融机构和跨国公司;金融资本主义突出表现为金融产品数量和种类的扩张,金融市场取代银行系统主导全球经济活动,并跨越民族国家边界,导致政府、企业、家庭和个人活动的日益金融化,从而推动政治、经济、文化等整体性、全方面的社会结构大转型。金融资本全球化意味着金融市场、金融机构、金融资本和金融文化理念在全球经济体系中的重要性上升,并逐步取得对工业贸易和商业活动的控制地位。一方面,金融资本积累模式成为资本主义经济活动中占主导地位的资本积累模式,另一方面,金融资本通过全球化将金融、信贷思维和投资理念推向整个世界市场和单个个体,深刻地影响和改变着民族国家的政府政策、劳动力雇佣原则、社会关系和家庭生活。这意味着经济金融化的影响并不限于经济领域,而是一个政治、经济和社会全面扩张的过程,以经济领域内的金融资本积累为核心辐射到政治、社会、文化等各个领域。
二、金融资本主义的崛起及其特征
关于金融资本主义为何兴起,目前学界尚无统一看法。笔者认为大致有五大原因:一是20世纪80年代以来里根、撒切尔夫人上台后新自由主义的兴起,放松了对银行业以及更广泛的对经济部门的管制,为市场力量的充分发挥提供了政治上的可能。二是金融经济学(financial economics)和有效市场假说的提出,为金融市场的大发展提供了学术和理念 上的合法性基础。三是20世纪80年代后新金融工具(比如垃圾债券、金融衍生品)的出现,为大规模的并购整合和大宗金融交易提供了金融手段。四是信息革命的出现,为金融市 场的大发展和全球化提供了技术基础。在信息化、网络化科技推动下,金融交易突破地域和时间限制,拓展了全球金融市场的广度和深度,金融资本的流动性和便利性大大提高,金融市场交易成本变得更低,交易服务效率更高,加速了金融部门的发展和全球性金融市场的形成。五是机构投资者(institutional investors)的兴起,这些机构投资者以投资回报和收益最大化为唯一目的,是股东价值最大化理念的坚定支持者和鼓吹者,它重塑了金融市场的结构,改变了上市公司的行为导向,是金融市场大发展和金融全球化的最主要行动者和倡导者之一。作为一种新的资本主义类型,金融资本主义表现出如下特征。
(一) 金融产品规模和类型的扩张
自20世纪80年代以来,金融资本逐渐从实体经济部门的支持者转变为依靠自身交易获得高额利润的“自赢利者”,金融资本摆脱了地理界限的束缚,全球金融资产呈现爆炸式增 长态势。全球股票交易额占GDP比重从1988年的35.98%,到2007年达到最高比重176.69%。即便经历了2008年金融危机后快速下降,目前股票交易额占GDP比重依然逐渐回升至169.65%。全球股票交易额由1988年的59181亿美元上升到2015年的997600亿美元,增长了近16倍。全球共同基金总资产由2004年的144954亿美元上升至2017年的427668亿美元,增长了近2倍。金融交易已不满足于既有储蓄、债券和公司股票,大量金融衍生品应运而生。金融衍生品作为原生金融资产的派生工具,具有虚拟化、高风险、高收益、高杠杆等投机性特点。金融衍生品的出现助推金融交易量大大增加,也促使经济金融化向纵深发展。数据显示,截至2016年5月,美国货币供应量为15万亿美元,全世界GDP总量为50万亿美元,全球股市和债市总值为100万亿美元,而衍生品规模达1500万亿美元,相当于世界人均拥有20万美元衍生品。全美六大主要银行的杠杆率高达近24倍(237万亿美元的衍生品/10万亿美元的总资产)。更有甚者,总资产1.6万亿美元的德意志银行拥有75万亿美元的金融衍生品敞口,杠杆率达到近47倍。另外,金融衍生品种类繁多、数量巨大,还可经层层包装和复杂的金融操作合成新的金融工具,尤其是借助互联网和计算机等新技术进一步加速金融资本在全球的流动,相应地也加快了金融风险的全球扩散。
(二)“金融脱媒”与金融业的结构性变革
20世纪70年代开始,技术的发展使得信息获取变得简单,金融市场借贷、融资成本开始下降,银行在金融领域的传统优势不再保持;以美国为例,自20世纪80年代以来,银行业发生了根本性转变,传统银行承担的金融功能被更趋市场导向的中介机构(基金公司、证券公司等)所替代,引发了金融服务部门的大规模重构。更多公司选择资本市场进行融资,大型银行和银行高管对上市公司的影响力逐渐不及机构投资者、基金经理和证券分析师;个人理财行为从主要依靠商业银行储蓄发展为债券、股票、共同基金等多元主体。美国金融市场和金融体系的这一系列结构性变化中最为显著的即是“金融脱媒”(financial disintermediation)。在20世纪70年代的经济滞胀阶段,美联储提高联邦基准利率的行为导致金融市场的实际利率较利率管制下的商业银行存款利率明显上升,商业银行存款增速放缓,加之货币市场共同基金和债券市场的迅速发展,“制度性脱媒”开始显现;至80年代监管部门放松金融监管之后,利率自由化进程提速,为应对金融市场的挑战,商业银行资产证券化步伐加快;同时金融市场创新能力不断增强,更趋多元化,“市场性脱媒”促使传统金融机构转型。90年代至今,以“P2P”(互联网借贷)、股权众筹、互联网理财等互联网金融直接融资模式在全球主要经济体中快速发展,互联网金融在投资、融资双方之间建立起直接的金融联系,“脱媒化”、“去中介化”特征更加明显,金融市场的力量进一步增强。
(三)政府、企业、家庭与个人:经济行动主体的全面金融化
近年来,美国政府的经济行为越来越深地介入到金融市场中,政府与金融市场之间的融合程度不断加深,政府行为日益受到金融市场运作的影响。据统计,过去十年,美国无论是在货币供应量、政府债务占国内生产总值的比重还是在政府债务总量方面都直线上升,政府债务占国内生产总值的比重自2008年金融危机以来更是急剧攀升,2016年甚至占到整个国内生产总值的106%(见下页图1)。政府的货币发行量、债务发行量与金融市场情况息息相关,一方面前者极大影响了金融市场的运行,另一方面,金融市场的波动在很大程度上也影响了政府的财政收支和各项公共政策的实施,尤其在全球化的金融市场体系中,全球各地的金融市场瞬息万变且相互影响,很大程度上削弱了政府作为金融体系的规则制定者、监管者和稳定者的自主权和功能的发挥。有些国家甚至因为国际金融市场的影响而陷入政治动荡和经济社会危机,从1994年的墨西哥金融危机、1997年的东南亚金融危机、1998年的俄罗斯金融危机到2007—2008年的全球金融危机,都有一些抗风险能力较差的国家,尤其是发展中国家更容易陷入经济社会危机,有的甚至导致政权更迭和社会动乱。
企业与金融市场之间的关系也越来越密切,公司结构、公司治理和公司战略日益受到金融市场的影响。据世界银行统计,全球上市公司总数从1988年的29270个上升到2015年的43539个。全球上市公司总市值在1988年为97281亿美元,在2007年达到最高值644718亿美元,金融危机后逐渐恢复至617811亿美元;全球上市公司总市值占GDP比重在1998年为90.65%,在1999年达到有史以来的最大比重:117.26%,之后有波动,但除2008年下降至60%以下外,其余大多数年份均稳定在70%以上,基本在90%左右波动。另外,全球私人部门(企业部门)国内信贷占GDP的百分比在2015年已接近140%,高收入国家和中等收入国家的私人部门信贷均呈较快上升趋势。其中,美国对私人部门的信贷占GDP的比重在1960年仅为73.98%,2007年巅峰时期曾一度达213.92%,2015年为194.04%,目前仍呈上升态势 (见图2)。
在个人和家庭方面,据国际货币基金组织预测,2016—2021年世界总体和发达经济体国民总储蓄率增速都将放缓,新兴市场和发展中经济体国民总储蓄率甚至不会增长。2014年全球成年人人均金融财富为33659美元,占当年人均财富的65%。美国家庭金融资产占家庭总财富的比例由金融危机后2009年的65.9%,上升至2013年的70.7%。美国家庭债务占家庭总财富比例在2008年一度达到23.4%。中国金融资产占家庭总财富的比例也由2000年的44.7%上升到2015年的52.1%。中国家庭债务占家庭总财富比例自2000以来呈稳步上升趋势,2015年达到最高,为7.9%(见图3)。
(四)地理界限的扩大:金融全球化
金融资本主义时代全球统一市场在向广度、深度扩展的同时也在朝着细分化、专业化方向发展。在跨国公司、开放的金融市场及信息技术的推动下,传统公司、金融市场运作的地理界限逐渐消失,位于商品价值链顶端的大型跨国公司掌握产品的品牌、文化、技术核心,同时借助金融市场在全球选择最佳区位进行深度布局,谋求利润最大化。资本无眠、投资无界。以发达经济体的金融市场、跨国公司为中心,全球主要经济行动主体都纳入到一个统一的网状结构中。穿梭于全球金融网络中的不但有金融资本和物质商品,还有受金融市场影响的国家治理模式、公司治理模式、公司战略模式、个人经济行为模式和金融理念的扩散。
(五)金融资本运作的灵活性
工业资本主义时代的产业资本虽天生具有逐利性,但其主要系于实体经济之中,依靠资本获取的利润主要用于投入下一轮新的产业投资,继续执行购买、生产、销售等资本职能;而在金融资本主义条件下,“投机”取代“投资”成为获取财富的主要方式,或者说,金融资本主义下的“投资”具有强烈的“投机性”,金融资本为追求高额利润在全球范围频繁、短期流动,成为世界性“游资”,并逐渐脱离了服务实体的职能,摆脱了资本在工业资本主义时代的物质束缚,获得了极大的独立性和灵活性。此外,移动互联网的出现使得投资者可以通过手机移动端随时随地在全球各地进行金融市场投资和各种金融衍生品买卖,金融资本运作的这种便利性和灵活性,加大了金融市场的投机性、流动性和短期导向,也加剧了金融市场风险。
(六)金融财富的符号化和虚拟化
浮动汇率下的货币符号化助推了金融资本的符号化和虚拟化,以金融票、券为代表的信用化产品也加速了货币向电子化的数字符号转变;人们在金融投资活动中一方面追求金融财富的绝对数量,另一方面运用数字化、网络化等金融创新工具创造出大量金融衍生品,提升了金融资本的符号化和虚拟化程度,使得任何真实的事物、虚构的故事都可以量化为货币数字和金融指数,由于高度的信息不对称和金融产品的符号化特征,股票、债券或其他理财产品的价格不一定基于公司业绩和产品质量,而在很大程度上取决于企业高管的巧妙说辞和“编故事”的能力。在金融系统独立性越来越强的过程中,其虚拟化的运作模式已与物质形态相去甚远,交易目的与服务实体经济愈发背离,在加剧金融活动投机性的同时,也损害了实体经济部门的发展,使得产业日益“空心化”。
(七)金融市场的不稳定性和高风险性
主要有四大原因造成了金融资本主义的不稳定性和高风险性:一是在信息化、网络化科技的推动下,金融市场交易成本变得更低,交易服务效率更高。但正因为全球金融市场的高度整合,各民族国家(地区)间的金融市场联系非常紧密,一旦主要国家金融市场出现危机,极易扩散到其他国家,且难以单独应对。同时,在互联网的影响和推动下,市场的局部危机极易引起羊群效应和恐慌效应,最终造成全球金融市场的剧烈波动。尤其是在信息科技和网络科技的影响下,市场的动态更难以被投资者把握,全球金融市场变得更加动荡。21世纪初以来,结合先进信息技术的“高频交易”(High Frequency Trade)风靡美国证券市场,追求利用计算机的高速信息处理、分析能力识别全球金融市场中瞬时的价格波动,以此攫取高额利润,但最终引发2010年5月6日美国证券市场“闪崩”,五分钟内上万亿美元瞬间蒸发。近年来,在美国和亚洲受到大量投资者青睐的比特币也先后制造多起金融市场的大幅波动。与人工智能、大数据、云计算等新兴技术相结合的金融科技(Fintech)在提升社会创新能力和经济增长动力的同时,也可能被金融资本俘获,成为金融资本获取高额利润、制造新的金融风险的工具。
二是金融活动的主导力量由原来的金融机构转向金融市场。有学者指出,金融市场的扩张不是权力从一伙可辨认的行动者手里转移到另一伙行动者手中,而是限制了权力集中在任何行动者手里。传统观念认为,金融化强化了华尔街及其国际同行的影响,但现实却与此相反。近期的金融市场转向最终削弱了金融机构(包括商业银行和投资银行)的重要性,比如美国在2008年倒闭的大型金融机构启发我们,金融市场的扩张和不稳定性最终会导致即使像美林证券和贝尔斯登这样的顶级投行和金融机构也被清算或被政府接管,企业高层管理人员遭到解雇。金融活动的主导力量由金融机构转向金融市场,也是金融资本主义最核心的特征之一。金融部门自19世纪末期以来一直在经济活动中占据重要地位,但一这时期的金融活动主要由金融机构(如商业银行)或金融家族(如摩根家族)所主导,金融活动表现出较大的稳定性和寡占性,金融风险还比较容易控制,但20世纪80年代以来金融活动的决定权力由金融机构转向金融市场,使得任何大型金融机构也无法掌控市场风险,高度的市场不确定性使得“金融大鳄”也面临“一招不慎、满盘皆输”的风险。
三是新型金融工具和金融衍生品不断出现,加剧了信息不对称和不确定性,提高了金融市场的风险性,甚至导致日益增多的金融欺诈。美国次贷危机爆发的重要原因即是华尔街打包(packaging)高风险住房抵押贷 款资产,生成CDO(担保债务凭证)等结构性次贷衍生品造成系统性风险,在次贷资产证券化和衍生化的过程中华尔街联合信用评级机构为高风险证券化产品背书,在信息极端不对称的情况下以高收益的噱头向投资者出售次贷衍生品,最终导致全球金融市场动荡。
四是金融资本主义追求投资收益最大化的做法不但重塑公司行为,对政府、家庭、个人的行为也产生极大影响。对公司而言,股东价值最大化的导向把投资者/股东(资本所有者)的利益放在最高地位,加剧了资本的剥削性和劳资的不平等。同时,社会各部门、各行为主体 都追求短期投资收益最大化,导致所有行为主体(国家、公司、家庭、个人)尽可能地冒风险、加杠杆(借贷投资),以致全社会的负债率和杠杆率大增,也使得金融市场的不确定性和风险性大大提升。
三、金融资本主义如何重塑社会
(一)政治冲击:政府自主性和经济权力的削弱
在金融资本主义条件下,虽然各民族国家企图通过央行等经济管制机构调节汇率、利率、货币供应,但从现实角度来看,整个国际金融市场的运作模式和变动方式变得难以预料,一国经济政策的变化难以撬动全球金融体制,反倒是全球货币供应量的变动、期货和股票证券交易量的波动直接作用于各国的主要经济指标。虽然二十国集团(G20)、经济合作与发展组织等全球性国际组织不断改革和重构规则试图建立囊括世界主要国家的新型金融架构,但各国家和区域政府间组织更希望保持局部地区金融体系的独立自主性,特定民族国家的经济利益和政治意识形态与在全球金融资本主义时代建立起一个具备政治和经济“合法性”的国际经济治理体系之间仍存在较大的张力。
众所周知,金融部门的管制放宽不会由金融部门自身完成,政治因素在金融化进程中具有举足轻重的地位。在现代资本主义经济中,政府主要以两种方式在经济秩序中发挥作用:一是以监管卡特尔为代表的反垄断、规范维护市场秩序问题,当某一产业不能进行有效的自我约束时,政府就会介入并实行管制;二是政府通常将打造产业经济秩序作为直接监管的替代手段,国家通过在产权、治理结构、交易规则和控制观(conception of control)方面确立规则以稳定市场。而在金融化和后工业化时期,产业、领土边界对公司的约束弱化,公司开始在全球范围内寻找最适合自身发展和最有利于利益最大化的“制度疆域”。这使得国家转向金融市场,开始围绕金融资本展开竞争。民族国家的角色由工业资本主义时期的主权实体逐渐变得与以股东价值(市值)最大化为导向的公司类似,政府开始成为向企业、尤其是跨国公司提供法律和制度环境的“供应商”。各国政府争相为企业提供“最优”、成本最低的法律和制度环境,以吸引企业投资、尤其是跨国公司的投资。这种“探底竞争”(racing to the bottom)在某种程度上削弱了各国政府管理经济和贸易活动的自主权和独立性,被迫卷入一 轮轮旨在为金融资本投资收益最大化而提供各项“最低营商成本”的制度和政策竞争中。
(二)经济重构:股东价值最大化与“公司革命”
在经济领域,金融资本主义崛起的最主要表现是股东资本主义的兴起,或者说,股东资本主义是其主要表现形式和制度载体。股东资本主义的最显著特征是“股东价值最大化”理念和制度实践的盛行,并从美国逐步向全球各地扩散。
自1980年前后,美国企业迎来了一系列巨大变化,一种新的资本主义经济制度也随之应运而生。这些制度性和组织性的变化总结为一句话便是:企业管理越来越多地按照“股东价值最大化原则”来进行。为了同工业资本主义时期的“经理人资本主义”相区别,这种新型资本主义被称为“股东资本主义”。同经理人资本主义相比,股东资本主义不仅是指一种新的意识形态,更是一种全新的公司治理形式,涉及一整套新的公司战略和公司结构安排。可以说,随着股东资本主义的兴起,美国企业界掀起了一场“公司革命”。
在公司治理方面,主要有三大变化:企业高管薪酬激励模式从固定薪酬变为长期性的、如股票期权和股权等形式的权变薪酬;董事会的外部(outside)/独立董事成员比例逐渐增大;市场在约束企业高管方面的作用明显增强。企业高管愈发主动地将个人利益同股东利益联系起来,与此同时,董事会和金融市场对他们的约束和监督也愈发严格起来。
在公司战略方面,盈余管理(earnings management)成为美国公司普遍采用的可以有效管理股票价格、“完胜股票分析师”(beating the analyst)的一项重要战略措施;而收购模式则从无关联收购转变为包括横向收购和纵向收购的关联性收购,主动寻求与同类型企业的合并并开始逐步启用包括“股票回购”在内的多种金融策略。随着战略理念和收购模式的转变,美国公司中兴起了一场回归专业化的热潮,这些企业的行业专注度大幅增强,“核心竞争力战略”开始受到广泛追捧。此外,为降低成本并实现所谓的“股东价值的提升”,缩减开支、企业重组和裁员等改革措施也在这些企业中盛行起来。
钱特勒认为,组织战略决定组织结构。随着企业战略的不断变化,美国企业的组织结构也在相应地不断调整和改变。企业专业化的回归以及关联性收购的盛行导致M型结构(multi-divisional form,或事业部制)企业数量的减少。此外,为更好地同股东和金融市场打交道,“投资者关系部”在美国大企业中应运而生。同时,高层管理队伍的组成情况也发生了变化:首席财务官自20世纪80年代起开始登上历史舞台并在美国企业中迅速普及开来;④ 与此同时,美国企业中首席运营官的重要性和普及程度在企业“去多元化”(de-diversification)的进程中逐渐降低。
随着金融资本主义的兴起,股东价值最大化成为资本市场判定公司价值的唯一标准,也成为重塑公司行为的最高准则。目前国际上衡量企业价值的主流标准,除利润率和资产回报率外,还包括市值/公司股价、每股盈利等。外部投资者和公司经理人最为看重的是公司股价和股东价值,这些指标是判断投资人和经理人专业能力的关键 “绩效”。上市公司高管将确保公司股价上涨和股东价值最大化看作其获得高额期权/股权的基础。市值至上的公司治理模式和发展战略转变了公司资本投资回报的形式,公司开始愈发积极地直接、深入地参与到金融交易活动中,通过融资和购买金融产品所获取的利润在经济金融化时代急剧增长。这样一来,以金融为代表的虚拟经济在不断背离实体经济的同时,实体经济部门也在加速金融化。外部投资者对公司的直接金融投资以及公司对金融市场的迎合加速了这一进程。
(三)社会影响:工会衰落、贫富分化、中产阶级萎缩及移民潮
20世纪30年代金融危机之后,英、美等国率先在一系列刺激经济的政策中提出建立人民福利制度,至二战后初期西方福利国家制度基本完成,雇佣关系正式而稳定,劳动者收入有保障。在一段时期内,福利国家制度下西方工业资本主义社会的贫富差距扩大趋势得到有效遏制,公民与社会关系稳定,较少存在因失业导致的公民边缘化问题。随着20世纪70年代西方发达国家经济滞胀的到来以及新自由主义下以里根主义、撒切尔主义为代表的国家政治经济政策的转变,美国等西方发达国家开始大幅缩减公共福利支出,实行市场自由化改革,撤回“政府调控之手”。一方面,失去了“福利国家”制度保护的西方工人群体被直接置于 竞争性市场之下;另一方面资本利益集团从政治、经济上全方位打压工会势力,通过资方推行“人力资源管理/员工管理”模式等缓解劳资对立,与传统工会组织争夺工人阶级认同。20世纪80年代以来美国工人参加工会的比例大幅下降,工会影响力日益式微。工人阶级也日趋分化。尤其自20世纪80年代公司战略发展理念以“股东价值最大化”为原则之后,公司经营唯“金融市场”马首是瞻,公司股票价格被视为评判公司经营优劣、公司高管绩效好坏的关键指标。公司的战略目标服务于短期股票价格,之前稳定的公司架构变得灵活,公司拆分、兼并、重组、破产行为常态化,不论公司高管还是普通工人都难以与公司维持稳定的雇佣关系。
雇佣关系弹性化与工会的日益衰落加剧了失业问题。美国劳工局数据显示,美国人口总体失业率自20世纪70年代以来基本在4%以上且波动幅度较大,最高达到11%左右。与此同时,跨国公司在全球寻找经济宽松、金融自由的地区,加快转移制造企业,以低工资和低制造成本提高公司在金融市场上的绩效,这在一定程度上加剧了美国国内的失业状况。股东利益至上的公司经营模式主要关注持股股东经济价值的实现,因此,企业会尽量缩减原材料、生产、运输和劳动力成本。由于劳动力成本在美国等西方发达国家企业的成本支出中占据相当高的比例,各大企业为压低成本,一方面通过裁员、重组等方式尽量减少员工,另一方面大量采用非正式雇佣、灵活雇佣的方式以减少人力成本支出并规避企业的福利责任。因此,20世纪80年代以来美国工人的工资收入越来越难以维持自身和家庭的再生产,导致中产阶级人数萎缩,工人贫困化程度加深,甚至出现了成年人“主动失业”的现象。“啃老”在崇尚个人主义生活方式的美国社会开始出现。
与此同时,美国国内低收入的工作岗位和相对较好的工作环境吸引了大量国际移民和少数族裔工人,美国国民就业竞争更趋激烈,由此引发诸多种族冲突和民族融合问题。移民的进入在促进企业利润增长的同时也拉低了国内本土工人的工资,与此相关的各种衣食、教育和医疗成本通过税收转移给中产阶级,引起部分中产阶级的反弹和不满;移民和少数族裔作为政治的一极日益影响了美国的政治经济政策和政治选举的走向。
工人贫困化并不必然带来工人组织力量的壮大。近年来美国部分州推行限制工会权力的法律,企业加快在非工会州、美国以外地区设立生产服务部门也导致工会会员人数长期持续 下滑。数据显示,美国工会会员率在2016年仅为10.7%,而1983年工会会员率为20.1%。工人组织化力量的弱化一方面加剧了金融资本主义的扩张,另一方面也加快了以工资收入为主的中产阶级的萎缩和向下流动,这也间接反映美国社会的分裂不仅存在于富人阶层和底层民众之间,社会的分裂同时伴随着中产阶级的撕裂和分化。整个社会金融化不断加强的趋势加快了阶级向下流动的速度和阶级固化。
长期以来,美国社会被视为阶级向上流动比较畅通的社会,但随着金融资本主义的崛起,以金融市场股权为代表的金融力量改变了社会的收入分配机制、重组了社会结构,握有股权的公司高管和股东获取了大量社会财富。在工人阶级日益贫困化、中产阶级不断萎缩的同时,以私募股权投资基金经理、风险投资基金经理和公司高管为代表的一批批超级富豪也在不断诞生,整个社会的贫富分化日益严重。与第一次大转型时期的贫富分化不同,在金融资本主义下,股东价值最大化被新自由主义理论及相关制度合理化,股东价值最大化被认为最有利于企业效率的最大化、也最有利于整个社会福利的最大化。因此,企业的分配原则越来越倾向于股东利益,而不是利益相关者的利益(比如工人、消费者和社区等)。这样的分配原则造成的一个严重经济社会后果是,企业界的收入分配机制越来越像文体艺术界,成为一个“王者荣耀”、“赢者通吃”的市场,不但造成资本所有者和一般劳动者收入差距的扩大,企业之间、企业内部的贫富分化也日益严重。美国劳工联合会—产业工会联合会(AFL-CIO)发布的年度报告显示,2015年标准普尔500成份股公司首席执行官的平均薪酬是普通员工的335倍,而在1980年,这一比例是20倍左右。由此可见,自20世纪80年代初金融资本主义兴起以来,美国公司内部的贫富分化日趋严重,是导致整个美国社会贫富分化和不平 等程度加深的重要原因和组织机制(organizational mechanism)。以2016年谷歌首席执行官的收入为例,其首席执行官桑达尔·皮查伊(Sundar Pichai)的薪水总额近2亿美元,其中主要来自2016年被授予的价值1.987亿美元的股票。而谷歌员工2016年的收入中位值是14万美元左右,也就是说,其年收入是普通员工的1400多倍!
(四)“文化变革”:金融思维、投资文化与投资组合社会的到来
如果说消费资本主义社会的口号是“消费一切”,那么,金融资本主义社会的口号就是“投资一切”!随着金融资本主义的兴起,金融理念不但在企业和市场领域开始盛行,政府、家庭和个人也越来越具有金融思维,整个社会开始形成一种“金融和投资文化”。金融社会学家戴维斯提出“投资组合社会”(portfolio society)概念,在这种社会中,投资理念成为理解个人社会处境的主流方法。“投资组合”等金融领域的理念和方法进入到社会科学理论和人们的日常社会生活中。“教育”不再仅仅被视为教育,而被称为人力资本投资,家庭住所已不仅仅是传统意义上的房屋,而被称为房地产投资,朋友已不再仅仅是朋友,更被当成未来发展的社会资本。从家庭生活到个人发展都与投资、经济回报直接挂钩,小到个人成长,大到文化建设、国家战略,人们都力图通过资本经营、金融投资达成目标。这样的金融投资思维不但在发达资本主义国家盛行,在中国也日趋明显,数亿的股民和轰轰烈烈的房地产全民投资浪潮将这一金融投资新思维表现得淋漓尽致,资本市场上几乎所有人们想得到的资产都可能被证券化,从歌舞表演门票收入到过桥费,证券投资机构打包的资产几乎无所不有。
在美国,1985年后资产证券化被广泛用来创造抵押贷款、二次抵押贷款、住房贷款、学生贷款和信用卡债务,这意味着金融活动在数量上不断扩张。另一个值得深思的做法是新文化框架(new cultural frame)的出现,即人们以更积极的立场来对待自己的财务状况。养老金改革以及从“确定给付计划”(defined benefit plan)向“确定缴费计划”(defined contribution plan)的转变开始,美国人一直被鼓励改变观念,从被动金融主体变为主动金融主体。戴维斯认为,随着家庭更直接地融入金融市场,他们必须学会像金融经济学家那样思考,以管理他们的消费、投资和债务。这表明,在以家庭为中心的金融活动中,金融化已经发生质的转变,“金融文化”开始出现,越来越多的人尝试以清晰的金融术语来思考他们的日常生活。
结论与讨论:金融资本主义、第二次大转型与“保护社会”
金融资本主义的全球化扩张已经使以金融市场为代表的自由市场力量大大超越了民族国家的范围,整个社会的金融化使政府、企业、家庭和个人等各行为主体都日益受到金融市场的 指引和重塑。金融市场力量空前发展并无所不在,之前保护“社会”的国家力量、工会力量及市民社会力量日益受到强大金融市场的侵蚀。在这种情况下,第二次大转型使“社会自我保护运动”面临更加严峻的挑战。在某种程度上可以说,金融资本主义是当代西方发达资本主义国家就业危机、贫富两极分化、收入不平等加速等诸多重大社会问题的制度根源。
如何应对金融资本主义对当代政治、经济、社会、文化生活带来的重重挑战依然是一个悬而未决的问题。想要对其未来走势及长期影响作任何定论,现在看来都还为时过早。目前来看,为遏制金融资本主义的过度扩张及其带来的种种负面影响,有两种“保护社会”的努力值得关注。
(一)滑向过去的保守主义倾向
不断加深的全球经济金融化所引起的民族国家经济制度变迁忽视了各国自身的政治经济传统,尤其是在金融化影响下社会分化速度加剧,民众无论在物质财富的“量”上还是在思想观念的“质”上都无法形成有效的“社会共识”,缺乏对“社会”统一的认同。这种认同缺乏在社会阶层方面表现为精英阶层的利己主义与中下阶层的保守主义。中下阶层占主体的民众对西方精英体制下的民主失去信心,对社会主流价值观抱有怀疑态度,多以游行示威、集体抗议甚至是极端危险的个人行为促使政府出台极端保守的政治经济政策,他们以极端民族主义、民粹主义反对全球化。
“经济(金融)危机爆发后,决策者总是面临着民粹主义、民族主义和经济问题政治意识形态化的三大挑战……决策者缺乏经验,又总是面临着这三座大山,政治家往往被短期民意绑架、被政治程序锁定和不敢突破意识形态束缚,这几乎是普遍的行为模式……两次危机(20世纪30年代的大萧条和2008年国际金融危机)中的市场力量从来都是高度政治化的力量。”有学者认为,英国脱欧开启了右翼民粹主义在21世纪走进世界政治主流的进程,并将挑动极端民族主义、冲击西方民主制度、促进政策极端化,增加发生国际冲突的危险。显然,边境筑墙、撕毁多边贸易协定和退出全球气候统一行动框架等做法所提供的解决方案表面上是以国内个体民众为面向的,实质却是反社会责任和反社会整合的。从20世纪末的西方反全球化运动开始,2008年金融危机之后西方民粹主义逐渐发展壮大,近年来反精英体制、反金融资本、反移民、排外的民粹主义强势崛起,美国总统特朗普、荷兰议会大选中极右翼自由党领袖威尔德和法国总统大选极右翼政党国民阵线领导人玛丽娜·勒庞等为代表的西方右翼保守主义/民粹主义政党获得诸多民众支持,与难民潮相伴的各地反难民运动等都反映了当前西方社会试图遏制全球化、重构国内政治经济体制的力量。虽然有些国家的保守主义、民粹主义领导人在选举或议会席位竞争中失利,但这种力量并未因此消散,而是以社会一极的形式成为一种结构性的存在。
西方保守主义、民粹主义的崛起具有深刻的政治经济原因,它与金融资本主义的兴起及其所代表的全球化力量有密切关联。首先,从国际上来看,以金砖国家为代表的新兴市场经济国家崛起,全球化背景下部分发展中国家的中上阶层收益更多,在全球政治经济体系中日益占据更多话语权,这些冲击了现有欧美发达国家主导的世界格局,西方国家经济发展空间遭到挤压;同时,发达国家中产阶级向下流动、下层阶级贫困化现象日趋严重,成为全球化的利 益受损者,这是他们反对全球化、政治上趋于保守化的重要原因。其次,大金融财团和机构投资者垄断的金融资本主义拉大了发达国家内部的贫富收入差距,加剧了不合理的分配秩序。精英的利己主义通过掌握金融市场运作规则、控制金融工具和金融衍生品以及在企业中推崇股东价值最大化获得金融资本在全球层面对社会的较大控制权,以此将社会财富和社会权力聚拢到占据社会少数的财富阶层;以白领、高级蓝领和中低级知识分子为主的社会中间阶层利益受损,甚至滑向底层阶级,成为非正式就业和失业者的“后备群体”。数据显示美国全部住户收入基尼系数在1971年为0.40,开始从收入相对合理(0.3-0.4)逐渐走向收 入差距较大(0.4-0.5),并在2015年达到最高点0.48。这种由金融资本主义加剧的不断扩大的收入差距和贫富分化是美国保守主义兴起的重要社会基础。最后,发达国家政府在国内逐渐丧失由经济增长带来的政权/政党合法性的同时,过于泛化和不切实际的“政治正确”是激起欧美国家民众民族主义和排外主义的直接因素,不断恶化的安全形势使处在恐慌中 的民众对西方“政治正确”中强调的多元文化、极端平等思想产生抵制。西方精英左翼进步主义的统治与极端的新自由主义(以金融资本主义为典型代表)结合,引发西方发达国家国内“全球—本土”、“普世—民族”、“精英—民众”、“国民—移民”等多重对立,为保守主义、民粹主义、民族主义等政治社会思潮的兴起提供了政治土壤和社会基础。
(二)面向未来的“保护社会”构想
第一次大转型和第二次大转型有一些共同点,比如,都是新的资本形式和自由市场的发展改变了原有的经济发展模式和社会秩序,过分发展的自由市场对社会造成一定的侵害;存在以经济自由主义为原则的市场扩张运动与社会保护为原则的对抗市场的运动这一双重运动;伴随着新的资本形式和资本生产方式的出现(分别是大工厂和大型金融机构金融市场),人与社会的关系有所改变,经济需求/活动成为社会的主要需求/活动。但是,两次大转型之间也存在以下明显区别:
一是“保护社会”的主要地理范围由单一民族国家扩展到日益全球化的国际社会,由于金融全球化和资本的全球流动,在一个国家内部很难有效制约资本和金融市场力量,从而进行有效的社会保护。
二是金融活动的主体由传统的企业发展到政府、企业、家庭、个人甚至社会组织/公民社会组织,出现了社会生活全面金融化的趋势:几乎所有社会行动者都被金融市场所裹挟、参与到金融活动中去,整个社会形成一种“金融文化”和“投资者思维”。
三是国家、市场、社会的界限日益模糊,市场原则渗透到国家、社会部门,导致国家、社会部门本身也在不断“市场化”。同时,旨在保护社会的一些“社会创新”也很快被金融市场和资本力量所俘获,不但失去了原有“保护社会”的初衷,反而增强了市场力量,成为市场侵害社会的帮凶和金融工具。
更令人担忧的是,这种“市场至上论和市场万能论”往往被视为社会进步的表现。人们似乎形成了一种习惯性思维,即不论社会中哪个领域出现了问题,用市场的方法去解决总是能逐渐达至“最优”。以发展势头正猛的共享经济和互联网借贷为例,它们针对现有经济体制中出现的行业垄断和金融制度不完善问题,试图在社会部门构建起新的社会关系来解决经济问题,本质上是摒弃行业垄断供应商,在用户间建立直接的社会经济联系。这一创新性经济工具带来一系列社会经济新业态和企业运作新模式,其发展初期挑战了传统的行业垄断利益集团、降低了金融弱势群体的融资门槛,在某种程度上起到“社会创新”和“保护社会”的作用。但如果企业想发展壮大、占领市场和提高行业准入门槛,将首先遇到融资问题,而一旦被金融资本俘获,成为金融资本主义的一部分,则难免违背其创新的初衷,成为侵害社会自由的工具。因此,共享经济也好,互联网借贷也好,在数轮融资的轰炸下,同一行业间企业陷入广告战、烧钱战、甚至于口水战,这些新经济业态中的企业逐渐发展成熟的过程也是不断脱离社会、成为金融工具的过程。当金融资本的角逐分出胜负,行业内主要 “创新企业”获得垄断性市场地位后,加价、“绑架”消费者等行为便接踵而至。由此可见,与第一次大转型时期伤害农民、直接剥削底层工人有异,第二次大转型下的金融化工具初期通常以有益于社会的形态出现,继而逐渐显露出资本逐利的本性,裹挟消费者,直至获得市场垄断地位并服务于金融资本主义。金融资本主义下的金融化、资本化运作逻辑更趋隐蔽也更为强势,相对于无处不在的金融市场,社会自由的获得更为不易。
金融资本主义对于国家自主性、公司经营、工薪阶层以及社会文化的负面影响是一个全球层面的结构性问题,单个国家难以应对整个国际金融市场的冲击,需要各国政府从全球层面出发统一行动。如果说,西方发达国家出现的民粹主义、保守主义是为制约金融资本主义在全球扩张而做出的无奈之举,其试图通过把金融市场和资本的力量锁定在一国之内,从而 “保护社会”。那么,近年来二十国集团连同金融稳定委员会(Financial Stability Board)、国际货币基金组织、世界银行等国际组织和金融实体在推动国际金融制度改革和监管机制建设、反对贸易保护、国际货币改革、新兴市场国家在国际货币基金组织投票和决策份额分配以及全球宏观经济/金融政策合作等方面所做的诸多探索和创新,则可以称为面向未来的重构全球治理体系的尝试。遗憾的是,每一次改革之后人们都会发现,实际的改革进展要小于改革前的期待。如何在全球层面建立一种新的金融和市场治理架构,以有效应对金融资本主义带来的种种负面影响,仍然需要不懈的探索和努力。
除全球层面的努力,在国家、企业、家庭和个人等层面,也有一些新的举措。一些国家的经济发展不再单纯依赖金融市场,提倡回归实业、反对大型国际机构投资者和金融机构的“投机性经营”;有些公司不再坚持股东价值最大化而是更强调消费者和员工的利益,“股东行动主义”(shareholder activism)倡导中小股东对公司经营战略的有效监督,反对公司高管的过高薪酬;“占领华尔街运动”反对华尔街等国际金融投机者过度贪婪和“脱实向虚”倾向;人们在社会和家庭生活中反对投机文化,提倡实干,警惕社会生活过度信贷化、投资过度杠杆化。
金融资本主义社会中,无论政府、企业还是家庭都试图通过对资产的理性经营获得经济和生活等各方面的自由。然而,“对于个人和社会,本着合理性原则组织起来的社会秩序并不一定是增进自由的手段”。那些看似合理性经济原则所组织起来的国家行为、金融市场、公司经营和家庭生活在经济发展良好的时期往往具有社会合理性/正当性(legitimacy),一旦遭遇危机,这些表面上合理的组织形式用形式上的经济理性导致了实质上的社会不自由。
如何使经济理性与社会自由共存是现代经济社会发展中的重要议题。通过各种理性的科层制组织改革或对全球金融体系的重构,我们最应该澄清的是在金融资本主义下如何建构全球自由社会的问题。“在个人和社会历史中,理性所承担的社会任务是阐明各种选择,扩展在建构历史过程中人类决策可影响的范围”,从而为保护自由社会提供充满想象力的答案。
Go to "Discover" > "Top Stories" > "Wow"