李佳丽(左图),香港中文大学教育学院教育行政与政策学系2015级博士研究生,研究方向为影子教育、教育机会平等、教育经济学研究等。[图源:soe.ruc.edu.cn]
胡咏梅(右图),北京师范大学教育学部教授、博士生导师,中国教育经济学会常务理事。研究方向为教育生产函数、学校效率评估、教育政策或项目评估、高等教育财政投资等。主要论著有《高校合并前后科研生产率动态变化的Malmquist指数分析》《“后4%”时代教育经费应投向何处?——基于跨国数据的实证研究》等。[图源:fe.bnu.edu.cn]
专题导言
今年七月,我国教育部正式出台“双减”政策,坚决减轻义务教育学生课业负担,压减学科类校外培训。随着高强度、高竞争的教育逻辑占据上风,学生们之间的比拼从校园不断延展,花样迭出。上述政策即是试图通过抑制补充教育途径来进一步调节教育平等,对教育模式改革有着重大的意义。毋庸置疑的是,包括课外辅导、重点学校制度等在内的社会教育模式与配套系统制度性地影响着教育获得并产生相应的社会后果。本专题试图跳出传统教育社会学偏重社会人口属性与家庭资本的微观视角,呈现宏观教育模式层面的制度安排与学校组织形式对教育不平等的潜在影响路径。
本专题开篇先以横向国际比较来探讨不同类型教育系统对教育不平等的媒介作用,比较不同教育模式的筛选机制和差异性;第二篇聚焦我国教育模式的历史变革,纵向剖析极具中国特色的重点学校制度和学轨分流对学生教育获得的影响;第三、第四篇紧随其后,进一步阐明分流体制下重点学校制度对个人生命历程的影响及在市场转型下对不同学校之间教育公平的影响;之后,第五、第六篇开始介绍被称为“影子教育”的课外补习作为一种补充教育途径如何成为现代教育模式的重要参与者,又是如何扭转了教育制度内在逻辑;第七、第八篇则具体考察盛行的私人补习对我国学生学业影响的效应;第九、第十篇分别以囚徒困境、时间分配为切入点,剖析以考试为升学基础的中国教育模式如何限制了学生学习的增负减负并造就不平等,兼论如何制定公平的替代制度。最后,第十一篇专访指出,如今我国教育模式已经成为各种力量的博弈,其中既有底层的平等诉求,也有中间阶级经营投资的策略,还有财富阶层对继承人的庇护。
笔者才疏学浅,谨借此专题呈现现代教育形态及其分层效应,引发读者对教育模式、改革方向及其成效的思考,也望诸位读者不吝赐教。
摘要
本文使用中国基础教育质量监测协同创新中心提供的中部某省会城市小学2013和2014年数据,分析了接受一对一补习和辅导班的影响因素以及两种类型“影子教育”对学生学业成绩的影响效应。研究结果表明,不论是一对一补习还是辅导班,家庭经济水平高的学生参与的几率更大;相比留守儿童和流动儿童,非留守儿童和非流动儿童参加课外辅导班的几率更大,但参加一对一补习的几率没有显著性差异;前期学业成绩好的学生倾向于参加课外辅导班,前期学业成绩差的 学生倾向于参加一对一补习。一对一补习对不同群体学生成绩有显著的负向效应,但缩小了弱势群体与优势群体成绩的差距。参加课外辅导班对不同群体学生的成绩产生显著的正向效应。来自家庭经济水平低、前期学业成绩差的学生以及留守儿童从辅导班中成绩获益更大,并因参与辅导班而缩小了与家庭经济水平高、前期学业成绩好的学生和非留守儿童的学业成绩差距。总体而言,有效利用“影子教育”会缩小教育结果的不均等。
一、引言
私人课外补习(Private Supplementary tutoring)因仿效正规教育体系,补习内容随着正规教育体系课程内容的改变而改变,规模随着正规教育体系的生源扩大而扩张,而被喻为“影子教育”。进入21世纪以来,影子教育在世界各地发展迅速,不论是发展中国家还是发达国家,各种形式的课外补习日渐普遍。随着在世界范围内的扩张,影子教育对教育不均等的影响也逐渐受到学者以及政策制定者的广泛关注。我国影子教育普及率较高,如2004年中国城镇居民教育与就业情况调查统计发现小学阶段参加教育补习的学生比例为73.8%,普通初中和高中参加教育补习的学生比例分别为65.6%、53.5%;2012年上海参与PISA的学生中参与数学补习的比例超过了70%,语言、科学、其他补习的比例也均在50%-60%之间。
基于课外补习有偿支付的特点,不同社会经济文化背景、个体特征的学生群体参加影子教育的机会并不相同。如果影子教育对学生学业成绩产生影响,那么学生的家庭背景和个体特征可能通过接受影子教育机会的不均等增加不同学生群体之间的学业差距,进而维持甚至加剧主流教育结果的不均等和社会的不公平。但这个假设是建立在影子教育对学生学业成绩产生影响,并且对不同学生群体的影响效应具有异质性的基础上。虽然关于影子教育对学生学业成绩影响效应的研究日渐增多,但影子教育能否提高学生学业成绩仍未达成共识:如有的研究结论表明,参加影子教育会显著提高学生的学业成绩,部分研究表明影子教育对学生学业成绩没有显著影响,甚至有的研究认为接受影子教育会降低学生的学业成绩。研究结论之所以不一致,除了对影子教育含义的不同解读和不同测量,以及采用不同估计方法之外,忽视不同形式的影子教育(如一对一补习、补习班、网上辅导等)对学生的学业成绩影响的异质性可能是另一个原因,譬如参加大班补习对学生学业成绩有正向影响而其他形式的补习没有显著影响。如果分析时忽视影子教育的不同形式,可能造成不同形式影子教育对学生学业成绩异质性影响的互相掩盖,进而得到影子教育影响效应的不当结论。
在中国特定背景下,留守儿童和流动儿童两个特殊弱势群体的受教育机会和福利问题成为研究者和政府决策者探讨教育公平问题时关注的重点。基于此,本研究将分析不同形式的影子教育对不同小学生群体学业成绩的影响效应,并特别关注影子教育对弱势群体如家庭经济水平低的学生、留守儿童、流动儿童,以及学习成绩差的学生学业成绩的影响,最后分析不同形式的影子教育是否会扩大教育结果的不均等问题。本文主要回答以下4个方面的问题:1.谁更有机会接受影子教育?2.一对一补习和课外辅导班对学生学业成绩是否会产生显著影响?3.哪类学生群体从不同形式的影子教育中获益更多?4.影子教育是否会扩大教育结果的不均等?
二、文献回顾
(一)影子教育机会的影响因素研究——谁接受影子教育?
国内外不少研究发现,家庭经济水平是影响学生接受影子教育的重要因素。例如,日本高中生补习状况的调查指出,家庭经济社会地位较高的学生比家庭经济社会地位低的学生参与影子教育的机会更大,来自富裕和父母受教育水平高的家庭的学生参与影子教育的可能性增加12%-15%。后续研究在对家庭结构、兄弟姐妹数、学校教育质量等变量进行了控制之后,家庭经济状况差的学生接受影子教育机会低的劣势地位依然存在,如针对爱尔兰的课外补习研究也发现,与中产和社会底层家庭相比,社会地位较高的家庭支付得起更多数量、更高质量的课外辅导;土耳其的研究也指出父母受教育水平高、家庭收入高的学生更有机会获得影子教育。国内大量研究也印证了影子教育获得机会的阶层化现象:香港和内地中小学家庭社会经济背景对影子教育参与可能性有显著的正向预测作用,即家庭社会经济背景越好,学生参加影子教育的可能性越大。
不同学业能力、性别的学生接受影子教育的机会也不相同,但学业能力、性别与学生是否接受影子教育的关系并没有统一的结论。在大陆和台湾,学业成绩好的学生更积极地参加课外补习,而香港地区,自我评估学业成绩差的学生则更有可能参加课外补习。以往的部分研究表明,女生参加课外补习的可能性比男生更大,但也有研究指出是否参加课外补习并没有显著的性别差异,济南市的一项研究则发现女生接受英语和语文补习的可能性显著高于男生,但接受数学补习的可能性与男生没有显著差异。另外,家庭背景变量如家庭居住地、兄弟姐妹数、家庭结构等,学校变量如学校类别、学校教育质量等,学生和家长心理变量如考试焦虑和教育期望等对学生是否接受影子教育有显著影响。
留守儿童和流动儿童的受教育机会是讨论中国教育公平问题时绕不开的话题。遗憾的是,到目前为止,国内只有一篇关于留守儿童接受影子教育的文章,关于流动儿童与影子教育的相关研究并未出现。薛海平等(2014)利用2013年全国六省市义务教育阶段学生课后活动基线调查数据研究课外补习对留守儿童学业成绩的影响效应,结果发现,留守儿童比非留守儿童更积极地参加课外补习,但该研究并没有对学生前期的学业成绩进行控制。
以上研究结果的不一致,很可能忽视了学生接受不同形式影子教育的影响因素存在的差异。如在韩国,女生参加补习学校的可能性显著高于男生,但参加辅导班函授课程、网上辅导等形式影子教育的可能性显著低于男生;家庭经济背景好的学生更可能参加补习学校,但参加其他补习形式的学生并没有显著的家庭经济水平差异;成绩好的学生更倾向于选择补习学校,但成绩差的学生更倾向于参加辅导班等其他形式的影子教育。对中国济南的研究则表明,家庭经济水平对学生是否参与各种形式、各个科目的影子教育都有显著的正向预测效应,但前期数学成绩差的学生更倾向于参加一对一家教补习,参加其他规模补习班的可能性没有显著的学业成绩差异,并且参加不同科目的补习班也存在性别和学业能力的显著性差异。
参加辅导班培训的小学生。[图源:new.qq.com]
因此,想要探究影子教育对不同学生群体的影响效应,需要对不同形式的影子教育分别探讨,本研究将影子教育分为一对一补习和辅导班两种形式进行分析。
(二)影子教育对学生学业成绩的影响效应研究——谁从影子教育中获益?
国外学者关于影子教育对学生学业成绩的影响效应的研究尚未获得共识性的结论。肯尼亚、日本、越南关于影子教育的影响效应研究表明,影子教育有助于提高学生学业成就并增加大学教育获得的机会,但爱尔兰的一项研究发现,接受过课外补习和没有接受过课外补习的学生期末考试成绩并没有显著的差异,德国和新加坡关于课外补习的影响效应研究甚至得出与我们认知相反的研究结论:参与课外补习对学生的学业成绩有显著的负向效应。
在韩国,即使是用同样的数据库(KELS)并采用相同的研究方法(OLS和PSM)开展的影子教育对学生成绩的影响效应的一些研究也没有得出统一的结论。Lee(2013)和Byun(2014)的研究表明,影子教育会提高学生的学业成绩,Ryu和Kang(2013)的研究则认为影子教育对学生学业成绩没有显著影响。Lee等人(2004)用不同数据库的研究发现,影子教育在某种程度上会减少学生学业成绩。但以上学者在分析韩国影子教育影响效应时使用的核心变量并不相同:Lee使用的是是否参与影子教育的二分变量,因而考察的是参与影子教育对学生成绩的影响效应,Byun则是比较不同形式的影子教育的影响效应,Ryu等探讨的是补习费用对学生成绩的影响效应,Lee等人则是关注课前补习(pre-class tutoring)对学生成绩的影响效应。所以,这些不同类型、不同特征的影子教育对学生学业成绩的影响效应也不尽相同。
国内关于影子教育影响效应的研究结论也存在一定的差异,并且国内学者更关注影子教育对不同学生群体的影响效应。张羽(2013)的研究发现,对于济南高三学生来说,虽然整体上课外补习对学生的高考成绩没有显著影响,但课外补习能显著提高来自薄弱学校或成绩较差的城市学生的高考成绩,不过对农村某类中学学生的高考成绩有负向效应;课外补习不仅对不同质量学校的学生高考成绩的影响是异质的,对不同学科和总成绩的影响效应也具有异质性。胡咏梅等人(2015)采用两水平线性模型和RPSM模型,使用PI-SA数据对上海学生数学补习的影响效应进行的研究发现,虽然参加数学补习并没有对总样本学生的数学成绩产生显著影响,但参加数学补习对低SES家庭学生的成绩效应相对更大,缩小高SES和低SES家庭学生成绩近8分的差距。另外,课外补习有助于缩小学校质量较高、成绩较好的留守儿童与非留守儿童的成绩差距,但对缩小学校质量和成绩较差的留守儿童与非留守儿童的成绩差距帮助不大。以上研究表明,虽然课外补习对不同群体学生学业成绩的影响结论并不一致,但对弱势学生群体如来自薄弱学校或成绩较差的城市学生成绩较好的留守儿童和家庭SES低的学生的学业成绩有积极的影响效应。以上研究尚没有考虑不同形式影子教育可能存在影响效应上的差异。Zhang和Liu(2016)的研究考虑到这个问题,并且对不同形式的课外补习对不同科目的学业成绩的影响效应进行估计,研究结果表明,只有参加26人以上的大班数学补习才会对整体学生样本的高考成绩产生正向影响效应。然而,虽然该研究对不同形式的课外补习进行了详细的划分,并对不同形式课外补习的影响效应进行了估计,但只探讨了参与不同形式课外补习对农村和城市学生学业成绩的影响差异,并没有深入探讨不同形式课外补习对不同家庭经济背景、不同能力、留守、流动等学生群体的异质性影响,而且没有分析影子教育对教育结果均等的影响,本研究将弥补此方面的研究空白,为制定促进教育公平的相关政策提供实证依据。
三、变量定义与分析方法
(一)数据来源与变量说明
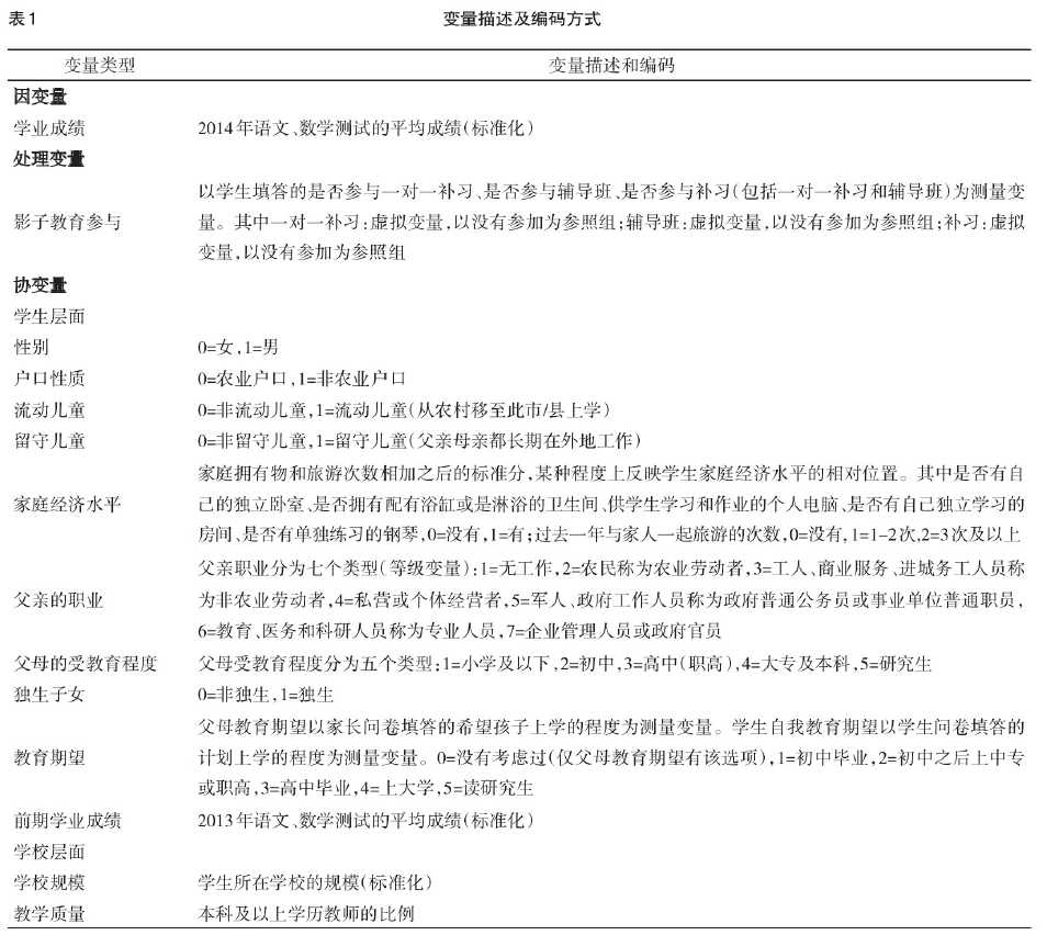
本文使用的数据来自2014年北京师范大学中国基础教育质量监测协同创新中心与中部某省会城市教育局合作实施的“区域教育质量健康体检与改进提升项目”,研究对象为2014年该市城区的小学四年级学生(普测),项目测查内容主要包括学科测试和问卷调查。该项目于2013年在该市进行初测,2014年追踪同一批学生进行了第二次测试。本研究中的前期学业成绩为该批学生2013年(3年级)时的初测成绩,其他变量为该批学生2014年(4年级)的测试成绩和问卷调查中的题项数据。该项目的学科测试以国家颁布的各学科课程标准为依据,测试内容包括学科基础知识和基本技能。参加该项目小学共计283所,2013年与2014年同时参与项目测试的学生样本共43616名,剔除关于课外补习回答有缺失的样本以及学生与家长无法匹配的样本后,最终纳入分析的样本为34657名学生。本研究所涉及的变量定义如表1所示。
(二)分析方法
本文数据分析由四部分组成:第一部分,利用卡方检验等描述性统计方法对不同群体学生的学业成绩和不同形式影子教育参与率进行分析;第二部分,采用logit回归分别估计学生参与一对一补习和辅导班的影响因素;第三部分,分别采用OLS回归模型和倾向得分匹配(PSM)模型对两种不同形式的影子教育对学生学业成绩的影响效应进行估计;第四部分,采用加入交互项的OLS回归模型和分样本PSM模型考察两种形式的影子教育对不同学生群体成绩的影响效应是否存在异质性,进而分析影子教育对教育结果均等的影响。
四、实证分析结果
(一)不同形式影子教育参与率的差异
2014年中部某省会城市义务教育阶段四年级学生参加影子教育的总体状况如表2所示。调查结果显示,该市四年级学生中,有13.6%的学生参加一对一家教补习,高达63.6%的学生参与课外辅导班,共有72.3%的四年级学生参与一对一家教补习或课外辅导班,这与薛海平等(2009)分析的中国小学生课外补习参与率结果相近。不同特征的学生参加不同形式影子教育的比例存在显著差异。参与一对一家教补习的男生多于女生,但参与课外辅导班的女生比例显著高于男生。前期学业成绩好的学生更倾向于参加课外辅导班(高出成绩差的学生参与率19.8个百分点),成绩差的学生更倾向于参加一对一家教补习(高出成绩好的学生参与率5.7个百分点)。弱势群体的学生不管是参与一对一家教补习还是参与课外辅导班的比例都显著低于优势群体的学生,如非农业户口的学生参与一对一补习的比例高出农业户口学生1.1%,参与课外辅导班的学生比例则高出农业户口学生22.6%。非留守儿童和非流动儿童参与课外辅导班的比例分别高出留守儿童和流动儿童15.2%和20.2%。流动儿童参与一对一补习的比例显著低于非流动儿童,虽然非留守儿童和留守儿童参与一对一补习班的比例没有显著差异,但非留守儿童参与一对一补习的比例高出留守儿童约0.8个百分点。另外,高于平均家庭经济水平的学生群体参加一对一补习和辅导班的比例分别为17.7%和74.6%,远高于家庭经济水平低于平均值的学生群体参加比例,比例相差高达8.1和22.7个百分点。
(二)学生参与不同形式影子教育的影响因素比较
通过表2的描述性统计分析,我们大概推断影响四年级学生参与不同形式影子教育的因素存在一定的差异,该部分利用logit回归分别对一对一家教补习和辅导班两种形式的影子教育的影响因素进行估计。另外,本部分还将对学生是否参与影子教育(只要参与一对一家教补习或辅导班都视为参加影子教育)的影响因素进行分析,以检验忽视影子教育的不同形式可能带来的偏误。
表3结果显示,影响学生接受不同形式影子教育的因素存在较大差异。性别、是否留守、是否流动、户籍、父亲职业、学生和父母的教育期望、学校教师质量等因素对学生参与一对一家教补习的概率没有显著影响,家庭经济水平、母亲的受教育程度、是否独生子女和前期学业成绩能显著预测学生是否参加一对一家教补习。其中,家庭经济水平好、母亲受教育程度高、非独生、前期学业成绩差的学生参加一对一家教补习的概率更大。但是女生、非农户口学生、非流动儿童、非留守儿童、父母和自我教育期望高的学生以及来自学校教师质量高的学生参加辅导班的概率更大。另外,家庭经济水平好、母亲受教育程度高的学生参加辅导班的概率也相对较大。与选择参加一对一家教补习的学生情形正好相反的是前期学业成绩好的学生、独生子女参加辅导班的概率更高,这可能与学生的学习能力和补习教师质量有关,我们将在后文讨论部分具体分析。
值得注意的是,将参与一对一家教补习和课外辅导班的群体混合为参与影子教育的群体之后,影响学生参与影子教育的各因素系数与影响课外辅导班的各因素系数的估计值大致相同,这可能是由于样本中参与辅导班的学生群体比例远高于一对一补习的群体比例造成的(参见表2)。需要提及的是,学生前期学业成绩对学生参加影子教育机会的影响效应不再具有统计显著性,这就掩盖了学生学习基础对学生参加不同形式的影子教育机会影响的异质性,这也是笔者认为需要区分不同形式的影子教育对学生成绩影响效应的原由。下文将分别分析两种不同形式的影子教育对学生学业成绩的影响效应。
(三)谁从影子教育中获益?
为了探讨一对一补习和辅导班对不同群体学生学业成绩影响的异质性,本研究分别加入这两种补习类型与留守儿童、流动儿童、学生家庭经济水平和学生前期学业成绩的交互项(参见表4、表5)。依据Aiken等(1991)的建议,为了避免多重共线性,本研究对模型中的相关变量如家庭经济水平、2013年学业成绩等自变量均进行中心化处理。共线性检验结果显示,所有模型中自变量的VIF值均小于2.5,表明模型中不存在严重的共线性问题。表4结果表明,在控制了其他因素之后,参加一对一家教补习对学生学业成绩有显著负影响,但参加辅导班对学生的学业成绩有显著的正向影响。留守儿童的学业成绩显著低于非留守儿童的学业成绩,但流动儿童和非流动儿童的学业成绩没有显著差异。父亲的受教育程度和职业能正向预测学生的学业成绩,父亲的受教育水平越高,职业地位越高,学生的学业成绩越好,但家庭经济水平越高的学生,学生学业成绩越差,这与以往家庭经济水平高学业成绩越高的研究结果有出入,这可能是以往研究忽视了父母和学生教育期望的中介效应,从而掩盖了家庭经济水平对学生学业成绩的影响。父母对子女的教育期望越高,学生对自我教育期望越高,学生的学业成绩越好。另外,交互效应结果表明,参加一对一补习在一定程度上缩小了不同家庭经济水平、不同学习基础学生,留守和非留守儿童之间的学业成绩差距,扩大了流动和非流动儿童之间的成绩差异,但均在统计意义上并不显著。而参加辅导班显著扩大了流动与非流动儿童之间的成绩差距(2.9分)。但参加辅导班可以显著减少前期学习基础带来的成绩差异,大约可以缩小1.05分的差距。模型7和模型9结果显示,参加辅导班补习会扩大留守儿童与非留守儿童的成绩差距,扩大家庭经济水平低和家庭经济水平高的学生的学业差距,但在统计意义上均不显著。
表6给出了不同形式补习对不同群体学生学业成绩影响效应的分样本PSM估计。研究结果表明,与全样本ATI处理效应比较,表4和表5给出的OLS估计效应基本可靠。尽管OLS模型估计出的辅导班的影响效应略小,为1.48,小于PSM估计值4.3,这可能跟遗漏了与参加辅导班呈负相关变量而低估了辅导班的补习收益有关。
分样本群体一对一补习处理效应表明(参见表6),一对一补习对不同群体学生的成绩有显著的负向效应(留守儿童、流动儿童样本除外),参与一对一补习并没有给这些学生带来预期的成绩增益,反而显著降低了其成绩(由于参与无效的一对一补习,挤占了其有效自主学习或其他方式学习时间,导致其成绩下降),尤其对学习基础较好的学生,其成绩受损更大。尽管一对一补习对不同经济水平、不同学习基础的学生、留守和非留守儿童,流动和非流动儿童的学业成绩影响效应没有显著差异,但相对来说,一对一补习对来自家庭经济水平低、前期学业成绩较差,留守儿童和流动儿童的弱势群体的负向影响效应更小,从这个层面上来讲,参加一对一补习缩小了弱势群体与优势群体的学业差距,但是以降低学生学业成绩为代价,对教育投资者(家长)来说,是不理性的决策。与此形式补习效应截然不同的是,参与辅导班的不同学生群体均获得了正向的成绩效应,而且除了学习基础较好的学生和流动儿童群体,参加辅导班对其他群体学生的学业成绩都有显著的正向效应。值得关注的是,辅导班对不同学习基础的学生成绩的影响效应有较大差异,基础差的学生从辅导班补习中获益(8.1分)显著高于学习基础好的学生(1.27分),这可能与学习中的“高原现象”有关。虽然参与辅导班对不同家庭经济水平、留守和非留守儿童、流动和非流动儿童的成绩影响效应没有显著性差异,但家庭经济水平低的学生、留守儿童和非流动儿童相对于来自家庭经济水平高的学生,非留守儿童和流动儿童从辅导班补习中获益更大。因而,尽管辅导班补习可能会扩大流动儿童和非流动儿童之间的学业差距,但存在缩小其他弱势群体(如家庭经济水平低的学生、学习基础较差的学生和留守儿童)与优势群体(家庭经济水平高的学生、学习基础较好的学生、非留守儿童)学业差距的可能性。
五、主要结论及讨论
本研究基于对中部某省会城市小学四年级学生的普测发现,参与影子教育的现象已经非常普遍,有63.6%的学生参加了课外辅导班,13.6%的学生参加了一对一家教补习。笔者利用OLS回归模型和PSM模型估计了不同形式的影子教育参与的影响因素及其对学生学业成绩的影响效应,获得如下主要研究结论。
(一)参与一对一补习和课外辅导班的影响因素并不相同
家庭经济水平高、母亲受教育水平高的学生参加一对一补习和课外辅导班的机会越大,相较于低收入家庭,影子教育仍然主要是高收入家庭的消费品。留守儿童和流动儿童参加课外辅导班的机会显著低于非留守儿童和非流动儿童,但参加一对一家教补习的机会与非留守儿童和非流动儿童没有显著差异。家长教育期望和学生自我教育期望对子女是否参加课外辅导班也有显著正影响,教育期望越高,学生参加课外辅导班的可能性也越大,但教育期望对学生参加一对一补习没有显著的影响。值得注意的是,学习基础对学生是否参加影子教育有显著的影响,但学习基础越好的学生参加课外辅导班的可能性越高,参加一对一补习的可能性越低。学习基础好的学生更倾向于参加课外辅导班的结论与薛海平等(2014)学者的研究结论相似,对于辅导班来说,在中国占主导地位的可能还是“培优”类型课外补习。
(二)不同类型的影子教育对学生学业成绩的影响效应不同
一对一家教补习对学生学业成绩有显著的负影响,课外辅导班对学生的学业成绩有显著的正向影响,该结论与Zhang和Liu、Byun等人的研究结论相似,Zhang和Liu(2016)的研究发现参加大班辅导对学生高考成绩有显著的正向影响效应,而参加一对一家教补习对英语成绩有显著的负向影响作用;Byun(2014)基于没有匹配的数据分析得出的结论指出,只有参加补习学校能显著提高学生的学业成绩,函授课程和网络补习形式的影子教育对学生学业成绩有显著的负向影响。
不同类型补习对学生学业成绩影响效应不同,笔者推测有如下两方面的原因:一是不同形式的补习教师的质量不同。据我们对该市新东方家教公司老师的访谈了解,辅导班的老师更多是由教育机构聘请的有经验的辅导名师,而一对一家教老师更多的是没有丰富教学经验的新教师或在校大学生。以往研究表明,由认证教师和已毕业的有经验的大学生提供的课外辅导比在校大学生提供的辅导更有效;二是因为参加一对一补习的学生学习基础过于薄弱,对学业知识的理解不够,参加补习会增加他们的焦虑感,延长学习时间会增加他们对学习的抵触情绪从而降低其学业成绩。但对于参加辅导班的学生来说,他们的学习能力相对较高,能够更好的理解辅导老师的讲解,也能增加他们的学习自信心,这种积极情绪卷入会对学生学业成绩产生正向效应。当然,囿于数据局限性,本文不能对以上的解释进行有效的验证,但值得后续研究进一步探讨。
(三)不同类型的影子教育对不同群体学生的补习效应也有差异
一对一家教补习对留守和非留守儿童、流动和非流动儿童、不同家庭经济水平的学生和不同学习基础的学生的成绩效应没有显著的差异。但一对一补习对留守儿童、流动儿童、家庭经济水平低的学生和学习基础较差的学生负向影响效应更小,可能会缩小弱势群体与优势群体成绩差距。参加一对一补习的学生多数学习基础较差,家长出于理性考虑,认为一对一补习可以避免大班补习跟不上,又可以针对孩子学习薄弱环节进行辅导,但在选择一对一补习教师时需要慎重考虑教师质量,否则支付的补习费用并不能带来学生学业成绩的提高。
辅导班补习对不同学习基础的学生的成绩影响效应有显著差异,学习基础较差的学生从辅导班补习中获益显著大于学习基础较好的学生,虽然参加辅导班对留守和非留守儿童、流动和非流动儿童、不同家庭经济水平的学生没有显著的差异,但留守儿童、家庭经济水平低的学生和非流动儿童从辅导班补习获益更大。辅导班补习不仅能够显著提高学生的学业成绩,还可以缩小学习基础较差的学生和基础较好的学生的学业成绩差距,以及缩小留守儿童和非留守儿童、家庭经济水平高和家庭经济水平低的学生之间的成绩距离。从某种程度上来说,参加辅导班不仅会增加学生的人力资本,而且会缩小教育结果的不均等,这与胡咏梅等人(2015)的研究结论基本一致。受限于家庭经济收入水平,弱势学生群体参加影子教育的机会很少,因而,笔者建议政府通过发放补习券、补习津贴、或者鼓励学校教师免费为弱势家庭的学生进行辅导等方式为留守儿童和家庭经济水平较低的学生提供课外补习费用补贴,从而缩小经济和社会地位较低的弱势群体学生与优势群体学生的成绩差距。
本研究不仅讨论一对一补习、辅导班的影响因素以及两种类型“影子教育”对学生学业成绩的影响效应,避免将不同类型影子教育混合产生的遮掩作用导致的研究结果偏误,并通过在回归模型中加入交互项和分样本倾向得分匹配的方法分析不同类型影子教育对不同学生群体的异质性影响效应,探讨了不同类型影子教育对教育结果均等产生的影响。虽然本研究尝试分析两种类型影子教育影响效应不同的原因,但不同类型影子教育对不同群体学生成绩的影响效应不同的原因仍然是“黑箱子(black box)”,影子教育对学生学业成绩影响过程的分析依赖于更丰富、细致的问卷设计和调查,如提供补习教师的质量、不同类型补习的成本、有效补习时间、学生补习之后的心态变化、补习之后对待课堂学习的态度等。另外,高质量量化分析和质性访谈的混合性研究是挖掘影子教育影响机制这一“黑箱子”的有效途径。
*本文原载于《教育与经济》2017年第2期。为阅读及排版便利,本文删去了注释及参考文献,敬请有需要的读者阅读原文。
**封面图来自新华网讨论影子教育的时评。[图源:xinhuanet.com]
〇编辑:饭团 〇排版:折宇
〇审核:罗尼 / 书畅
〇专题策划人:书畅
更多相关文章
Go to "Discover" > "Top Stories" > "Wow"