第一作者:李晓雅
通讯作者:Seok Woo Lee
通讯单位:南洋理工大学
【研究亮点】
1. 采用类普鲁士蓝(铁氰化铜)为正极材料,三氟甲磺酸铝水溶液为电解液。通过对比其它水系铝盐溶液,首次揭示了阴离子对电池性能的影响。
2. 该电池展示了高倍率性能,1 C倍率下,电池比容量为69.35 mAh/g;在50 C的高倍率下,电池比容量依然高达47.50mAh/g。
3. 在70 mA/g(即1 C倍率)的电流密度下,电池循环3000圈之后,容量仍基本不衰减。在350 mA/g (即5 C倍率)下,电池循环2300圈后容量仍保留初始容量的70%。
【研究背景】
为助力双碳目标,开发低成本、安全、环保的储能系统十分有意义。水系铝离子电池(AAIBs)由于金属铝的储量丰富和高体积比容量等优点而被认为是理想的储能系统之一。然而,水系铝离子电池仍然面临诸多问题,特别是电解液和电极材料的选择。
电解液方面,水系铝离子电池通常选用常规盐溶液,如氯化铝,硝酸铝,硫酸铝。近些年来,采用三氟甲磺酸铝水溶液作电解液的研究也逐渐多了起来。有学者指出采用高浓度三氟甲磺酸铝水溶液可抑制析氢反应,实现Al/Al3+的反应,且电池表现出了良好的循环稳定性。然而,又有学者详细研究了铝离子的水合结构,指出即便是高浓度下也不能抑制析氢反应。这些充满争议的结果激起了研究者的好奇心,水系铝离子电池究竟是否可行?
电极材料方面,现有研究中,正极材料存在比容量低、衰减快的问题。普鲁士蓝及其类似物作为一种有潜力的正极材料获得了学者们的广泛关注。然而,铁氰化铜、铁氰化镍、铁氰化镍的比容量仅约50 mAh/g,循环寿命也很难达到1000圈。普鲁士蓝和铁氰化锰虽具有较高的比容量(约110 mAh/g),但即便在盐包水高浓度电解液中,循环100圈后,容量就已经衰减到70%,循环寿命堪忧。这些结果均是基于常规盐溶液报道的。
那么,类普鲁士蓝材料性能受限的原因是什么呢?其在其它铝盐溶液中的性能如何?是否存在优化的电解液及正极材料组合?铝离子的反应机理是怎样的?这些问题目前还没有深入研究。
【拟解决的关键问题】
1. 以高容量、长寿命为目标的电极材料与电解液的协同优化
2. 铝离子与类普鲁士蓝材料的反应机理
【研究思路剖析】
1. 选用铁氰化铜为正极材料,通过对不同水系铝盐溶液的半电池性能测试,获得最优匹配的正极材料及电解液。其中,铝盐溶液选用了硫酸铝、硝酸铝、三氟甲磺酸铝。
2. 一方面,通过XRD、EDS、XPS等表征手段揭示铝离子与类普鲁士蓝材料的反应机理。另一方面,对比了纯酸溶液中材料的性能,以分析剥离酸性溶液中质子的影响。
【图文简介】
图1. 铁氰化铜材料表征:(a)SEM,插图为TEM,(b)XRD,(c)晶体结构。
要点1. 采用共沉淀法合成的铁氰化铜为面心立方晶体结构,铜和铁通过氰根连接并交替排列,且晶体中存在缺陷。作者提出铝离子扩散的两个可能的通道:(1) 沿<100>扩散至A位;(2) 沿相邻缺陷结构扩散至A位或缺陷位。
图2. 铁氰化铜材料在1 M三氟甲磺酸铝水溶液中的电化学性能:(a)循环伏安曲线,(b)恒流充放电曲线,(c)极化阻值,(d)不同扫速下循环伏安曲线,(e)峰值电流随扫速的关系,(f)0.5 C到50 C倍率性能,(g)不同倍率下充放电曲线,(h)电流密度70 mA/g下稳定性结果,(i)电流密度350 mA/g下稳定性结果,(j)不同循环下典型充放电曲线。
要点2. 电极反应存在两对可逆氧化还原峰,电流密度70 mA/g时,材料比容量为69.35 mAh/g,库伦效率98.90%。相比于充电过程,放电过程极化阻值相对较小,可能是水合铝离子在嵌入铁氰化铜晶体结构时隙间水对静电场的屏蔽作用所致。动力学测试表明,铝离子存储是扩散控制的。不同倍率下的性能测试表明该电池具有优异的倍率性能,在50 C的高倍率下,电池比容量依然高达47.50 mAh/g。长期运行稳定性结果表明,在70 mA/g的电流密度下,3000圈后,材料比容量仍未见明显衰减,平均比容量为61.48 mAh/g,库伦效率则维持在99.6%左右。实际上,该电池仍然在测试,截至撰稿,电池已稳定连续运行约11个月,容量保持良好。另外,作者也测试了高电流密度下的稳定性,在350 mA/g下,前500圈未见容量明显衰减,维持在约60 mAh/g,随后逐渐衰减,至70%容量时完成2300圈测试。
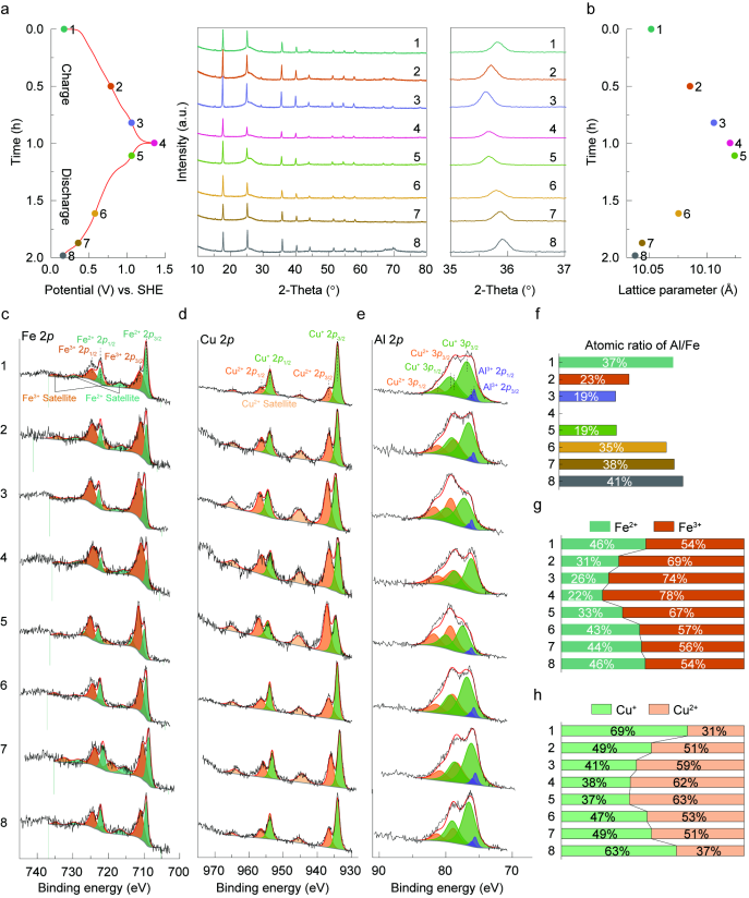
图3. 不同充放电电压下电极材料的非原位表征:(a)XRD,(b)XRD拟合的晶格常数,(c-e)XPS图谱,(f-h)XPS拟合结果,铝/铁原子比例及不同价态铁、铜比例。
要点3. 铝离子嵌入铁氰化铜时,材料晶格收缩,反之,铝离子脱出时,晶格扩张,晶格常数变化可逆,体积变化率小(2.5%)。XPS结果表明,铁和铜同时参与了氧化还原反应,且低电位时铜主导,高电位时铁主导。放电完全后,铝/铁原子比为0.37,据此可获得反应方程式,这一结果也通过EDS进一步佐证。此外,作者也发现随着测试的进行,充放电曲线发生变化,两个反应平台的比例有所变化,为此,对循环一定圈数后的电极也做了XPS/XRD/EDS表征,进一步验证了低电位时铜主导、高电位时铁主导的结论,详见论文补充材料。
图4. (a-b)阴离子、质子的影响,(a)pH比较,(b)循环寿命对比;(c-e)与文献中不同材料的对比,(c)不同材料比容量对比,(d)类普鲁士蓝材料比容量对比,(e)循环寿命对比。
要点4. 本文铁氰化铜正极材料和三氟甲磺酸铝水溶液的搭配,展现了优异的倍率性能和循环寿命。为了对比不同铝盐溶液,作者选取硝酸铝、硫酸铝水溶液作电解液进行了性能测试。详细结果见图5和图6。相比于三氟甲磺酸铝,材料比容量略有下降,在硝酸铝中降低8.7%,在硫酸铝中降低12.3%。倍率性能方面,在硫酸铝溶液中变得很差,50 C下容量保持率仅为54%(相较0.5 C)。运行稳定性方面,以衰减至70%容量为界,在硝酸铝溶液中,铁氰化铜仅完成680圈,而在硫酸铝溶液中,寿命更短,仅完成290圈,远远低于三氟甲磺酸铝溶液中的2300圈。因此,对于铝离子在铁氰化铜中的存储,阴离子的偏好性为:三氟甲磺酸根 > 硝酸根 > 硫酸根。
此外,本文进一步分析了溶液pH的影响,即酸性溶液质子的影响。首先,三氟甲磺酸铝带来的优异性能并非来自其较强的酸性(质子)。所测试的三种铝盐水溶液,pH值分别为:硫酸铝(2.58)> 三氟甲磺酸铝(2.29)> 硝酸铝(1.60)。如果是质子导致的优异性能,硝酸铝理应促成最佳性能,这与上述性能结果是相反的。对比试验测试条件中,阴离子是唯一的变量,因此,可以得出结论是阴离子导致的性能差异,而非质子。其次,为了验证这一点,本文测试了pH值相当的纯酸溶液(见图7),循环伏安曲线显示,无论是对比硝酸铝和硝酸,还是三氟甲磺酸铝和三氟甲磺酸,质子的氧化还原反应峰位均与铝离子的反应大不相同。纯酸溶液中的循环寿命也非常短,仅不到50圈。
最后,作者将测试结果跟文献进行了详细对比,包括广泛研究的其它材料。金属氧化物比容量相对较大,但循环寿命较短;类普鲁士蓝材料比容量相对较小,在所有公开的关于类普鲁士蓝材料的结果中,本文获得相当的比容量、最优的倍率性能,且循环寿命远远优于其它类普鲁士蓝材料和金属氧化物。
图5. 铁氰化铜材料在1 M硝酸铝水溶液中的电化学性能。
图6. 铁氰化铜材料在0.5 M硫酸铝水溶液中的电化学性能。
图7. 铁氰化铜材料在纯酸溶液中的电化学性能。硝酸和三氟甲磺酸水溶液的pH值调至与1 M三氟甲磺酸铝水溶液相当。
【意义分析】
1. 研究成果从实验角度,实际获得了最优的水系铝离子电池最优的正极材料和电解液组合,为水系铝离子电池的开发奠定了基础。
2. 通过表征手段及详细的对比实验,揭示了铝离子与铁氰化铜发生电化学反应的反应机理。
3. 首次揭示了阴离子的影响,对于铝离子存储,阴离子的选择偏好为三氟甲磺酸根 > 硝酸根 > 硫酸根。
【原文链接】
X. Li, A. Wu, C. Gao, Z. Li, S. W. Lee, Copper hexacyanoferrate as a long-life cathode for aqueous aluminum ion batteries. Materials Today Energy, 2022, 101205.
https://doi.org/10.1016/j.mtener.2022.101205.
【作者简介】
Lee Seok Woo课题组主页
https://sites.google.com/site/seokwooleenanoenergy/home?pli=1
期刊介绍:
2022-11-23
2022-11-23
2022-11-23
2022-11-23
2022-11-23
2022-11-22
2022-11-22
2022-11-22
2022-11-22
2022-11-22