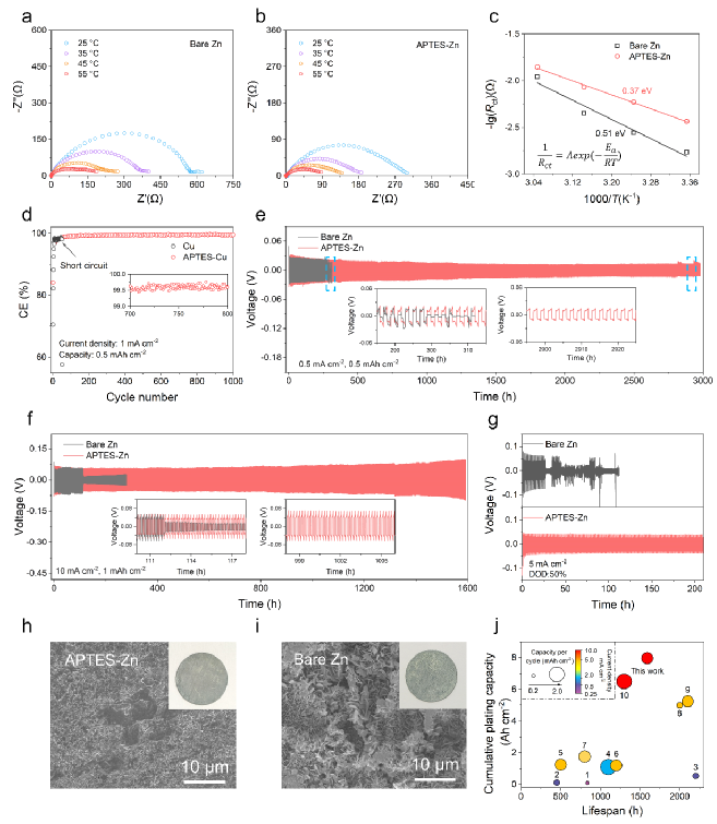
【研究背景】近年来,可充电水系锌金属电池因为其本征高安全性、高理论能量密度(820 mAh cm-2)、低成本、环境友好等优势,被认为是极具潜力的大规模储能电池。然而,锌枝晶的快速生长会带来低的库伦效率和较短的循环寿命等问题,严重损害了锌负极的循环稳定性,极大限制了水系锌金属电池的实际应用。基于此,天津大学-新加坡国立大学福州联合学院杨全红教授、罗健平教授及天津大学杨春鹏教授等报道了一种氨基硅氧烷分子层诱导的锌离子 “捕获-扩散-沉积”策略,实现具有高稳定性的无枝晶锌金属负极。该文章以Aminosilane Molecular Layer Enables Successive Capture-Diffusion-Deposition of Ions toward Reversible Zinc Electrochemistry为题,发表在国际权威期刊ACS Nano上。论文第一作者为天津大学-新加坡国立大学福州联合学院博士研究生汪露。 【研究亮点】1、本文提出了一种通过在锌金属表面修饰一层具有富亲锌位点及分子通道的氨基硅氧烷分子层,诱导锌离子在其表面的连续“捕获-扩散-沉积”过程,促进水合锌离子的部分脱溶剂化及均匀化锌离子流,实现均匀、致密、具有取向的沉积层的无枝晶锌金属负极;2、氨基硅氧烷分子涂层不仅能有效抑制锌枝晶的生长,同时具有一定的防腐蚀作用,因而APTES分子层修饰后的锌金属负极(APTES-Zn)兼具高的循环稳定性(~3000 h)与可逆性(CE: ~99.5%)。 【图文导读】1、氨基硅氧烷分子层诱导的锌离子“捕获-扩散-沉积”过程Figure 1. (a) Illustration of the deposition of Zn ions on the bare Zn metal anode. (b) Illustration of the capture-diffusion-deposition process of Zn ions on the APTES-Zn anode. 如图1a所示,因纯锌金属表面的不平整及电极-电解液界面不均匀的离子分布,其表面在循环过程中易产生多孔、不均匀的沉积层。而对于APTES-Zn负极而言,电解液中的锌离子会首先被APTES分子层表面的氨基捕获,随后在电场作用下扩散进入分子涂层。APTES分子层中相邻硅氧烷链之间的纳米级分子通道会诱导水合锌离子部分脱溶剂化,同时限制锌离子的二维扩散,诱导锌负极表面均匀的离子分布,从而实现光滑致密且择优取向的锌电镀层 (图1b)。 2、氨基硅氧烷分子涂层的制备与表征Figure 2. (a) Illustration of the preparation of APTES-Zn and related reactions. (b) SEM image of the APTES layer on a Zn metal surface. (c) FTIR spectra of the Zn powder and the APTES-Zn powder. (d) The calculated binding energy of Zn ions with the aminosilane layer. APTES层由简单的浸渍法制备而得,相关化学反应如图2a所示。SEM和IR及XPS证明成功在锌负极表面制备了均匀的APTES分子涂层,其厚度~6 nm。DFT计算和锌离子与APTES及PTES亲和性实验结果证明,相较于锌金属(与锌离子结合能为−0.99 eV)而言,氨基硅氧烷分子层中的氨基具有更高的亲锌性(与锌离子结合能为−3.63 eV)。 3、锌的沉积行为分析Figure 3. In-situ optical microscopy images of plated Zn on (a) an APTES-Zn electrode and (b) a bare Zn electrode. Top-view SEM images of the morphologies of Zn plated on (c) APTES-Zn electrodes and (d) bare Zn electrodes at a current density of 10 mA cm−2. Cross-sectional SEM images of (e) an APTES-Zn electrode and (f) a bare Zn electrode after plating at 10 mA cm−2 with an area capacity of 10 mAh cm−2. 为评估APTES分子层对锌沉积行为的影响,使用原位光学显微镜实时监测电沉积过程。在整个沉积过程中,APTES-Zn负极表面始终保持光滑平整(图3a),而未修饰的Zn金属表面逐渐出现不规则突起,最终形成不规则、致密性差的沉积层(图3b)。SEM图形同样证明了相较于纯锌负极,APTES-Zn负极表面形成了更均匀、致密的锌沉积层,证明APTES分子层能够有效改善锌的沉积行为,抑制锌枝晶的产生。此外,对应于沉积层的与SEM形貌(Figure 3c)与XRD结果,APTES-Zn上的锌沉积层具有一定的择优取向((100) and (101))。 4、电化学性能表征Figure 4. Nyquist plots of (a) bare Zn electrodes and (b) APTES-Zn electrodes at different temperatures. (c) Resistance-temperature relation (Arrhenius plots) for different Zn electrodes. (d) CE of Zn||Cu cells using Cu foils with/without APTES modification. Long-term cycling performance at current densities of (e) 0.5 mA cm−2 and (f) 10 mA cm−2. (g) Cycling performance with a high depth of discharge (DOD) of 50% at 5 mA cm−2/2.93 mAh cm−2 using ultrathin Zn foils. SEM images of (h) an APTES-Zn electrode and (i) a Zn electrode after 20 cycles at 1 mA cm−2/1 mAh cm−2. (j) Comparison of the cumulative plating capacity vs. lifespan of the APTES-Zn anode in this work and previously reported surface-modified Zn anodes (1 PVDF/CaCO323, 2 PDMS/TiO2-x34, 3 Poly(vinyl butyral)21, 4 ZnS35, 5 3D-ZnO36, 6 ZIF-837, 7 PVDF/kaolin38, 8 Nafion-Zn-X16, 9 PVDF/ZrO239, 10 PVDF/BaTiO324). 为了进一步表征分子涂层策略的有效性,对APTES-Zn负极进行了电化学性能测试。相较于纯锌负极,APTES-Zn负极具有更低的活化能,这是因为APTES分子层中的纳米通道能够促进了水合锌离子的脱溶剂化过程。同时,由于APTES分子层有效改善了锌的沉积并同时抑腐蚀副反应的发生,相较于纯锌负极而言,APTES-Zn负极具有更高的库伦效率(~99.5%)以及更长的循环寿命(~3000 h),并且在多次循环后仍能保持均匀平整的表面。另外,在50%的DOD测试条件下,APTES-Zn负极仍能稳定循环超过200 h,远超过未修饰的锌负极(28 h)。因此相较于已报道的锌负极界面修饰的工作,APTES-Zn负极在循环寿命及累计循环容量上表现出了明显的优势。 Figure 5. (a) Charge/discharge voltage profiles of Zn||ZVO full batteries with different Zn anodes after different cycles at 1 A g−1. (b) Rate performance of Zn||ZVO full batteries with different Zn anodes. Long-term cycling stability at (c) 2 A g−1 and (d) 8 A g−1. 此外,将APTES-Zn组装成全电池,仍然具有良好的循环稳定性,在2A g−1电流下循环600圈后容量高达88.4%,其倍率性能远高于纯Zn负极,表明界面修饰APTES分子层可有效提高锌负极界面稳定性。 【总结】本工作提出了一种APTES分子层诱导锌沉积策略,实现无枝晶锌负极。借助于具有丰富亲锌的氨基及分子通道的氨基硅氧烷分子层,在锌负极表面实现了连续的锌离子“捕获-扩散-沉积”过程,有效抑制了锌枝晶的产生,实现均匀致密、取向锌沉积。这种具有亲金属位点和分子通道的分子层表面改性策略不局限于锌金属电池,也为其他金属电池界面改性层的设计提供了分子水平上新的思路。 Wang, L., Wang, Z., Li, H., Han, D., Li, X., Wang, F., Gao, J., Geng, C., Zhang, Z., Cui, C., et al. Aminosilane Molecular Layer Enables Successive Capture-Diffusion-Deposition of Ions toward Reversible Zinc Electrochemistry. ACS Nano. 2022. DOI:10.1021/acsnano.2c09977