串扰效应作为化学物质(例如过渡金属离子或有机物)在两个电极之间传输的常见现象,基于传统石墨负极电池中的串扰效应,已被证明对石墨负极的固体电解质界面(SEI)层非常有害,在很大程度上影响电池性能,导致石墨负极SEI层结构中的阻抗升高,以及表面副反应增加。
图1. 串扰相应示意图
因此,缓解过渡金属溶解和串扰效应至关重要。同时,随着对高能量密度电池需求的增加,石墨负极现在正被高容量的硅(Si)负极和锂(Li)金属负极取代。然而,由于两者都有较多限制进一步发展的因素,发展趋势都不如传统的石墨负极。具体来说,其共同点在于形成的SEI层化学性质不稳定,在电池循环过程中不能很好地钝化负极表面,导致电解液连续分解。因此,SEI层的稳定是负极材料研究的重点。更重要的是,过渡金属串扰效应对Si基和锂金属电池的SEI化学性质和性能以及电池老化行为的影响可能与传统石墨基电池有很大不同。因此,对串扰效应的基本理解至关重要。在此,近期两篇关于串扰效应有益于Si基和锂金属SEI的文章相继上线,其相应揭示机理也明显区别于石墨负极电池。
一、Ira Bloom教授等人发现串扰效应有助于提升Si负极SEI稳定性
在此,美国阿贡国家实验室ZhenzhenYang和Ira Bloom教授等人发现了由正极材料串扰驱动的稳定Si负极SEI的新潜力。作者研究了三种正极串扰对Si负极SEI化学性质的影响,分别是LiNi0.5Mn0.3Co0.2O2(NMC532), LiNi0.8Mn0.1Co0.1O2 (NMC811)和LiFePO4(LFP)。具体而言,串扰效应明显影响了Si负极SEI层的形成和生长机理。出乎意料的是,与其他正极相比,LFP正极溶解的Fe离子对Si负极SEI层的化学和电化学稳定性有积极影响,从而在初始库仑效率和容量衰减方面具有更好的电化学性能。
相关研究成果“A new mechanism of stabilizing SEI of Si anode driven by crosstalk behavior and its potential for developing high performance Si-based batteries”为题发表在Energy Storage Materials上。
1.串扰效应驱动硅负极SEI中金属氟化物的原位形成
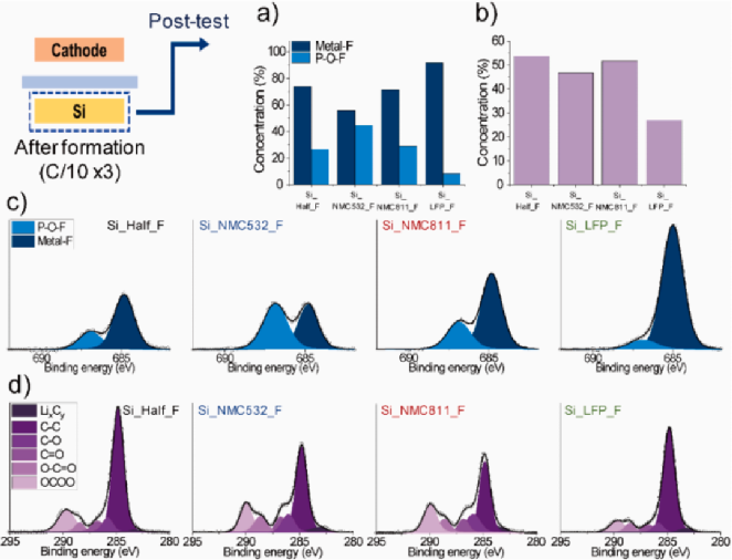
首先,由于Si上的SEI化学性质会受到截止电位的明显影响,因此将每个电池充电至不同的上限截止电位,对应于不同电池化学中Si负极几乎相同的下限截止电位,NMC532系统为0.094 V、NMC811系统为0.105 V和LFP系统为0.118 V。对第一次充电后的Si负极的XPS测试表明,在SEI层的整个深度,含有LFP正极的电池的Si负极显示出更高的氟浓度和更低的碳和氧浓度(图1a-c)。为了更清楚地捕捉SEI形成的早期阶段,进一步检查了中Si负极最内层的XPS(图1 d-f)。如图1d所示,醚基和碳酸盐物质在NMC532系统中大量存在,但它们的浓度在NMC811中相对较低,在LFP中几乎看不到,因此LFP和NMC811系统中有机溶剂分解受到抑制。对于F1 s光谱,NMC811和LFP系统中对应于金属氟化物的峰强度非常高(图1e)。由于来自正极材料的过渡金属离子应该是新的金属氟化物基物质的唯一来源,在LFP正极存在的情况下,由于Fe离子从LFP正极迁移,检测到大量基于Fe离子的物质(图1f)。同时,在石墨基电池中,从未观察到氧化态为3+的过渡金属离子,这说明在负极近表面电解液中溶解的Fe2+/3+的复杂形成,在硅负极上的沉积反应与石墨负极不同,从而形成独特的化学物质。
图1. 第一次充电后硅负极的XPS分析。(a-c)循环后Si负极的SEI层上F,C和O的原子浓度;(d-f)第一次充电后Si负极C1 s 光谱,F1 s 光谱和过渡金属相关光谱。
2.串扰行为对SEI层生长的影响
随着SEI层随着循环而增长,每个体系中Si的SEI性质差异更大。图2显示了经过形成过程后Si负极材料的XPS分析。同时,具有深度剖析的TOF-SIMS提供了每个系统中Si负极SEI层生长机制的更多详细信息(图3)。在溅射的早期阶段,Si浓度非常低,但随着溅射的进行,Si的浓度逐渐增加。显然,具有LFP的硅负极具有最薄的SEI层,表明起高度氟化,富含无机的SEI最稳定,可防止电解液进一步分解。另一方面,具有LFP的硅负极的归一化浓度在SEI层的整个深度中非常均匀。
图2. 对形成过程后收获的硅负极的XPS分析。(a)在每个样品的F 1 s光谱中观察到的物种的相对浓度;(b)每个样品C 1 s光谱中观察到的醚和碳酸基物质的相对浓度;(c,d)循环后硅负极F1 s和C1 s光谱。
图3. 对形成过程后收获的硅负极的TOF-SIMS分析。(a)Si的归一化强度;(b)分别显示了CH2-,PO-,F-和Si的含量。
3.SEI层的电化学稳定性
SEI层化学和结构的差异和变化影响着其电化学性能。使用三电极电池,对每个系统进行了电化学阻抗谱(EIS)。结果表明,由NMC532或NMC811组成的系统中一些活性Si颗粒由于较厚的SEI层而被电子或离子隔离,这与TOF-SIMS的结果一致。同时,对不同体系之间SEI电阻率的定性比较表明,在LPP系统中Si的电阻率比其他体系高得多。为了了解这些电化学性质的差异如何影响每个Si负极上SEI层的电化学稳定性,作者将收获的Si负极重新组装成半电池,原因在于:1)半电池可以排除由于串扰对SEI层造成的过渡金属离子的潜在影响;2)正如报道的那样,Si负极的电化学,包括与之相关的副反应,高度依赖于Si的电位。结果表明,即使在180小时后仍然可以观察到相当高的电流,这意味着由于电解液与负极Si表面之间的副反应,从而消耗锂离子并导致电解液分解。
图4. (a)三电极系统的阻抗测试;(b)用于模拟具有三电极系统的硅负极等效电路;(c)不同系统的RSEI和RCT;(d)基于SSRM测试的电阻率;(e)归一化电流密度与时间的关系曲线;(f)归一化容量密度与时间的关系曲线;(g) 不同电池系统中容量损失增长率。
作者收集了循环后的每个硅负极并对其进行了XPS测试,可以得出结论,新的Li-O基SEI物质是电解液与Si表面之间副反应的结果。结果表明,与其他硅负极相比,在LFP系统中上形成的Li-O基SEI物质要少得多。因此,Si负极表面上薄的、富含无机物和高氟化的SEI层可以为电化学性能(例如,锂离子扩散和电子电阻率)和性能提供好处,从而很好地抑制Si表面上的副反应。
图5. 在恒电位保持前后O1 s和Li1 s Si样品的光谱。
4.长循环性能
与NMC532和NMC811系统相比,LFP系统的库仑效率在整个测试中稳定在>99%,同时为了确认循环寿命性能的差异不是来自正极侧的降解,而是来自硅,作者比较了循环后的正极/锂半电池的容量与电压曲线,所有循环后的正极/锂半电池的第一次充电容量非常小,但在第二次充电时几乎恢复,并且非常接近新鲜正极/锂半电池的容量。考虑到100次循环后正极侧阻抗上升,这些结果支持了图6中正极本身的降解是影响不同电池降解的很小因素,而每个系统的Si降解程度的差异是其主要原因。
图6. (a)放电容量衰减与循环圈数的关系;(b)库伦效率与循环圈数的关系。
图7给出了来自三个不同正极电池Si负极经过100次循环后的SEM照片。结果表明,NMC 811系统中的硅负极裂纹宽度较大,NMC 532和LFP电池的裂纹宽度相对较小。形貌的差异表明,由于相对稳定的循环,Si电极在NMC 532和LFP电池中的膨胀程度较小,降解较少。
图7. (a-c)分别在NMC 532电池、NMC 811电池和LFP电池中,经过100次循环后硅负极的SEM图像。
【结论展望】
综上所述,本文首次提出了硅基电池串扰效应驱动的稳定SEI的新机制。已知传统石墨基电池中的串扰效应对石墨负极SEI非常有害。然而,在本文的研究中,来自LFP正极的Fe离子的串扰对于稳定Si负极的SEI层具有极大的好处,形成由金属-F基物质组成的薄的,富含无机物和高氟化的SEI。通常情况下,氟化界面有助于拓宽电化学稳定性窗口,且溶解度可以忽略不计,机械强度也很高。此外,当金属氟化物涂覆在活性材料表面时,其可以提供更好的电化学稳定性,以抵抗由LiPF6水解反应产生的HF的腐蚀作用。凭借这些优势,LFP电池系统具有最佳的电化学性能(图 4g和图6)。
值得注意的是,尚不清楚为什么Si和石墨之间SEI层的串扰效应会发生这些差异。一种可能的解释是,电解液与Si或石墨负极之间的不同化学相互作用可能会导致这些变化。结果表明,负极材料的表面化学性质对电解液有影响,导致Si/石墨复合电极的SEI化学性质随Si含量的变化而不同。另一种解释是,Si可以很容易地与多种金属离子形成多种合金或Zintl相。因此,Fe-Si-OxFy的形成可能是铁离子串扰效应驱动SEI稳定机制的潜在化学原因之一。与石墨相比,Si的电子电导率明显较低可能是另一个原因,较低的电子电导率会在动力学上阻碍过渡金属离子的还原反应。
更加重要的是,串扰行为设计硅基电池时必须考虑。与其他正极相比,LFP正极使Si负极的SEI层稳定,电化学循环稳定性明显提高。同时,与高镍NMC正极相比,LFP凭借成本低和稳定性高而成为首选正极。此外,本文还为新型硅基表面改性负极材料提供了设计指南。例如,在正极上进行表面工程(涂覆具有串扰正效应的特定过渡金属离子),将有助于稳定Si基负极SEI。
二、Nature Nanotechnology等:串扰效应有益于锂金属负极SEI稳定
美国布鲁克海文国家实验室胡恩源教授,美国西北太平洋国家实验室曹霞等人利用先进的同步辐射XRD和对分布函数(PDF)分析对锂金属负极SEI的演化进一步进行了分析,表明富含LiF的SEI不仅能够高浓度或局部高浓度电解液形成,在低浓度电解液中通过串扰效应(提高预循环电压)也能大幅度促进富含LiF的SEI形成,从而强调了预循环方案的重要性。
相关研究成果以“Unravelling the convoluted and dynamic interphasial mechanisms on Li metal anodes”为题发表在Nature Nanotechnology上。
实验表明,SEI成分中LiF不仅能够在传统的HCE或LHCE中形成,在低浓度电解液中也能通过串扰效应(提高电池活化电压)形成富含LiF的SEI。本文通过制备的Li||Cu和Cu||NMC电池在1 M LiFSI-DME中循环,由于DME对Li的相对稳定性,Li||Cu电池在50个循环中提供了约90%的稳定库仑效率。然而,由于有限锂和DME在高压下的不稳定性,Cu||NMC电池经历了快速的容量衰减。
图1a,b比较了在两种情况下形成的SEI的XRD。总的来说,Li||Cu电池的SEI组成与之前的结果一致,并具有LiH和LiOH。由于使用了低盐浓度的电解液,Li+溶剂化结构中的阴离子较少,从而导致形成的LiF含量较少。然而,在循环后Cu||NMC电池中形成的SEI中观察到大量的LiF。由于FSI-阴离子是唯一的氟源,LiF的含量表明阴离子分解的贡献很大。相比之下,在Li||Cu电池形成的SEI中,没有这些氟化物质和LiF存在。因此,由阴离子分解产生的含LiF的SEI应该主要是由NMC正极引起的。因此,提出假设来解释这一点:FSI-分解可能由NMC正极引发,该正极在高压下工作并含有化学催化元素,如Ni,Mn和Co,通过比较Li||NMC811和Li||C电池中的SEI,证明了其催化效果。
图1. 正极到负极的串扰以及预循环协议的优化
与负极侧不同,阴离子必须克服库仑斥力才能还原,正极对带负电荷的阴离子具有天然吸引力,其氧化产生氟化物质,包括随后迁移到负极侧并进一步与Li反应的含F自由基形成LiF。应该注意的是,虽然过渡金属与串扰效应有关,但只添加过渡金属盐,例如Mn(TFSI)2进入电解液不一定会导致串扰。由于富含LiF的SEI通常被认为有利于电化学性能,因此在负极侧产生LiF的串扰效应可能是有用的。研究还表明,串扰引起的LiF形成是电池循环过程中的连续过程,其总SEI量在循环时增加,这再次强调了SEI的动态性质。因此,本文强调了通过优化电池活化策略(串扰效应),促进常规电解液中富含LiF的SEI形成。
总的来看,串扰效应作为一种全电池中一种常见的现象,但在不同负极的电池中能够利用自身结构和性质的差异,将串扰效应有益化,从而扭转了串扰效应有害的常规认识!
1.Minkyu Kim, Steven P. Harvey, Zoey Huey, Sang-Don Han, Chun-Shen Jiang, Seoung-Bum Son, Zhenzhen Yang*, Ira Bloom, A new mechanism of stabilizing SEI of Si anode driven by crosstalk behavior and its potential for developing high performance Si-based batteries, 2022, Energy Storage Materials.
https://doi.org/10.1016/j.ensm.2022.12.004
2.Sha Tan, Ju-Myung Kim, Adam Corrao, Sanjit Ghose, Hui Zhong, Ning Rui, Xuelong Wang, Sanjaya Senanayake, Bryant J. Polzin, Peter Khalifah, Jie Xiao, Jun Liu, Kang Xu, Xiao-Qing Yang, Xia Cao, Enyuan Hu, Unravelling the convoluted and dynamic interphasial mechanisms on Li metal anodes, 2022, Nature Nanotechnology.
https://doi.org/10.1038/s41565-022-01273-3
3.Han J G, Kim K, Lee Y, et al. Scavenging materials to stabilizeLiPF6-containing carbonate-based electrolytes for Li-ion batteries, Adv. Mater., 2018.
https://onlinelibrary.wiley.com/doi/abs/10.1002/adma.201804822
2022-12-28
2022-12-28
2022-12-28
2022-12-28
2022-12-28
2022-12-28
2022-12-27
2022-12-27
2022-12-27
2022-12-27