华中科技大学刘国辉、米博斌《AFM》:免疫调节水凝胶,糖尿病足溃疡的先进再生工具!
Original
BioMed科技
BioMed科技
BioMed科技
Weixin ID
BioMedyyds
About Feature
关注生物、医药前沿研究进展!
Posted on
收录于合集
随着全球老龄化社会的到来,糖尿病足溃疡(DFUs)的治疗压力日益严峻。约25%的糖尿病患者在一生中会发生糖尿病足溃疡,糖尿病足溃疡已成为糖尿病最常见和最严重的并发症之一过度的炎症反应和异常的免疫微环境是糖尿病创面的主要病理特征。创面愈合是一个复杂的多细胞代谢过程,主要包括止血、炎症、增殖和重塑4个重叠且连续的阶段。在糖尿病创面中,高糖毒性、晚期糖基化终末产物(AGEs)的毒性作用和持续过度的炎症免疫微环境是糖尿病创面难愈的3种主要机制,而免疫微环境的紊乱是DFUs病理改变中最主要的因素。炎症因子的持续释放导致炎症级联反应,高促炎状态减少胶原沉积,损害肉芽组织形成和血管成熟,从而阻碍糖尿病创面愈合过程。
基于此
,华中科技大学
同济医学院协和医院骨科
刘国辉教授、
米博斌
和
荷兰格罗宁根大学
Mohammad-Ali Shahbazi教授
综述了近年来利用功能性水凝胶制备和再生技术改变
DFUs免疫微环境的研究进展
。
本文简要介绍了DFUs的病理特征和愈合过程,并总结了设计用于DFUs免疫调节的再生水凝胶所必需的理化性质。然后,讨论了水凝胶的潜在免疫治疗模式,以及通过多种治疗方法和增强疗效和安全性来治疗DFUs的新趋势。综上所述,通过将水凝胶的结构特性与其在DFU治疗中的功能联系起来,特别是在免疫调节刺激方面,这篇综述将推动设计用于DFU的先进水凝胶的进一步进展,并在不久的将来转化为临床应用,从而改善糖尿病创面的修复。相关综述以“Immunomodulatory Hydrogels: Advanced Regenerative Tools for Diabetic Foot Ulcer”发表在《
Advanced Functional Materials
》。
图1. 组织修复和再生过程中的动态免疫细胞串扰
DFUs
的病理特点及愈合过程
皮肤免疫微环境包括分布在表皮和真皮层的固有和适应性免疫细胞,它们与组织细胞(如成纤维细胞、角质形成细胞和血管内皮细胞)相互作用,以维持免疫稳态并促进组织再生(图1)。新证据表明免疫细胞和免疫微环境在创面修复和再生中发挥重要作用。经典的伤口愈合阶段包括止血、炎症、增殖和重塑,每个阶段都涉及免疫调节。DFUs通常涉及免疫功能障碍,表现为病理条件下巨噬细胞表型转换失败。与DFUs相关的病理生理现象包括持续过度的炎症反应、异常的免疫微环境、多重感染、血管生成受损和再上皮化延迟由于多种细胞因子的作用,DFUs不能进入增殖期。促进糖尿病创面由炎症期向增殖期过渡是加速创面愈合的潜在策略。因此,改变加速这一转变的信号通路可能成为通过免疫和非免疫方法促进组织再生的治疗靶点。
在过去的几十年里,生物活性材料作为一种有希望的策略,通过解决与DFUs治疗相关的巨大挑战来消除转化差距。尤其在DFUs的临床前研究中,水凝胶被广泛用于促进组织再生和作为药物递送的功能载体。我们前期研究表明,多功能水凝胶可负载并持续释放活性小分子或细胞外囊泡来调节糖尿病创面局部免疫微环境,尤其是介导巨噬细胞的表型极化和重编程,进一步调节血管内皮细胞或成纤维细胞的功能,最终显著促进糖尿病创面的愈合。如图2所示,目前应用于组织再生的水凝胶体系包括水凝胶体系、水凝胶-细胞体系、水凝胶-分子体系、水凝胶外泌体体系以及复合体系。与其他生物材料相比,水凝胶在体内毒性和环境毒性方面具有突出的优势,使功能性水凝胶受到广泛欢迎,在组织修复和再生方面具有重要价值。
图2. 水凝胶疗法应用于组织修复和再生的四个经典阶段
DFUs
免疫调节功能水凝胶的必要性质
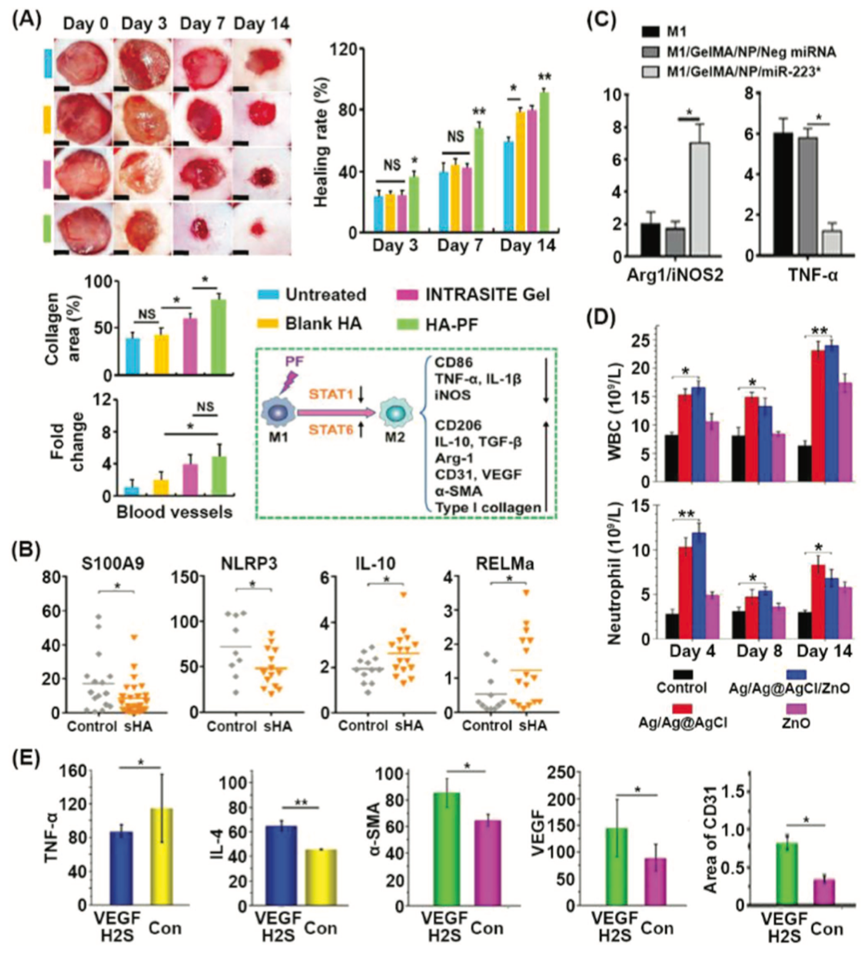
在各种天然材料中,脱细胞ECM是一种交联生物活性蛋白的混合物,能够引导细胞迁移、增殖和分化,并表现出免疫调节特性。最近,Vriend等人进行的一项研究表明,通过免疫反应和基质重塑观察到,猪皮来源的ECM水凝胶未能导致更好的真皮伤口愈合。结果表明,ECM的成分似乎过于复杂,ECM水凝胶的应用可能会诱导免疫细胞的促炎和促愈合表型。HAs是ECM的主要糖胺聚糖,已被广泛用于开发DFUs水凝胶,并被报道在调节巨噬细胞活化和重编程中发挥作用。低分子量HA (5 kDa)促进了M1型极化,表现为促炎基因的表达增强,如NOS2, TNF, IL12b和CD80,以及促炎细胞因子的分泌增加,如一氧化氮(NO)和TNF-α。另一方面,高分子量HA (3000 kDa)诱导了M2型极化,这通过上调抗炎基因,包括ARG1, IL10和MRC1得到证实。鉴于高分子量HA对免疫细胞行为的调节作用,其已被广泛用于制备用于慢性创面免疫调节的功能性水凝胶。例如,Liu等开发了一种Cu
2+
/高分子量HA/PVA水凝胶来调节M2表型巨噬细胞,从而改善创面床的免疫微环境。该水凝胶能够将M1型巨噬细胞极化为M2型巨噬细胞,并保持创面处M2型巨噬细胞的一致表型,是一种有效的DFUs治疗策略。在最近的一项研究中,Xu等人用苯硼酸(PBA)修饰HA甲基丙烯酸酯(HAMA),并制备了一种对葡萄糖有反应的HAMA-PBA/儿茶素(HMPC)水凝胶,用于治疗糖尿病创面。HMPC水凝胶表现出优越的葡萄糖响应性儿茶素释放行为,并能有效清除活性氧(ROS)。开发的HMPC水凝胶还能够促进血管生成,减少炎症反应(如IL-6水平降低和IL-10水平升高所示),导致体内糖尿病伤口快速愈合(图3A)。此外,Qin等制备了一种ha -明胶(HA-GEL)水凝胶来模拟ECM,并证明该水凝胶通过促进细胞存活、黏附和增殖以及降低创面床中炎症趋化因子水平来改善糖尿病小鼠的伤口愈合。蚕丝纤维蛋白(Silk fibrin, SF)是一种天然的氨基酸聚合物,是开发用于DFUs的功能性水凝胶的另一种有前景的生物材料。核因子κ b (NF-κB)信号通路参与了SF诱导的创面愈合。近年来,SF的免疫调节功能逐渐被揭示。Chouhan等人利用从家蚕(Bombyx mori)和柞蚕(Antheraea assama)分离的SF溶液共混开发了原位形成的SF水凝胶,由于β-片层结构的形成,SF溶液表现出固有的自组装和交联。与胶原凝胶相比,SF水凝胶更有利于成纤维细胞增殖和角质形成细胞迁移。此外,SF水凝胶通过促进从炎症阶段向增殖阶段的转变,从而加速伤口愈合,这一点得到了TNF-α和CD163表达下调的证实(图3B)。
图3. 基于水凝胶化学的免疫调节
此外,水凝胶的孔隙率和孔径已被证明可以调节免疫反应。高孔隙率或较大孔径的水凝胶有利于免疫细胞的浸润。已经证明巨噬细胞极化也与支架的孔隙率和孔径大小相关。例如,Li et al.制备了不同孔径的3D打印聚己内酯/PEG/羟基磷灰石(PCL/PEG/HA)支架(209.9±77.1µm, 385.5±28.6µm, 582.1±27.2µm),并报道孔径较大的支架显著降低异物反应,促进M2巨噬细胞浸润(图4)。Chen等在体外和体内研究了聚2-羟乙基甲基丙烯酸酯(pHEMA)和聚二甲基硅氧烷(PDMS)支架的孔径对DC成熟和募集的影响。他们证实,与孔径较大(90µm)的支架相比,孔径较小(20µm)的支架更有利于DC活化和富集,无论使用何种聚合物。然而,水凝胶的孔隙率和孔径如何影响炎症反应尚不清楚。水凝胶的孔隙率和孔径大小调节免疫细胞活性的潜在机制的详细研究是必要的。同时观察水凝胶的形貌以调节巨噬细胞的反应。Singh等人进行了一项研究,他们研究了水凝胶的微图纹表面对巨噬细胞活化的影响。他们证明,在微沟/脊和微柱上培养的巨噬细胞表达与初级代谢过程相关的不同基因谱。但未观察到明显的M1或M2表型极化。此外,其他水凝胶表面性质,如粗糙度和亲水性,对免疫细胞行为的影响也需要进一步研究。
图4. 高孔隙率或大孔径的水凝胶有利于免疫细胞的浸润
功能性水凝胶免疫调节的潜在治疗方式
许多文献表明,由各种生物活性物质构成的水凝胶具有多种作用,包括免疫调节,对抗多种疾病的发展。由于免疫反应在不同疾病进展过程中产生的作用不同,水凝胶的治疗效果可分为促进或抑制免疫系统的作用。众所周知,由失调的免疫反应引起的持续感染和新生血管失败与DFUs的发病机制密切相关,而水凝胶发挥促愈合作用的一个关键机制与改善免疫稳态失衡有关。由阳离子型壳聚糖/阴离子型葡聚糖和弹性蛋白基水凝胶组成的杂化水凝胶在伤口部位募集巨噬细胞和中性粒细胞,有利于清除入侵的病原体和坏死组织(图5A,B)。树突状水凝胶和海藻酸钠水凝胶分别减弱IL-1β和NO的生成,促进巨噬细胞M2表型极化,从而改善局部炎症反应,从而增强角质形成细胞、成纤维细胞和内皮细胞(ECs)的存活。此外,据报道,某些类型的水凝胶可以通过增加M2巨噬细胞的聚集,在皮肤再生过程中触发血管生成启动并抑制瘢痕形成。因此,通过调节不同阶段的免疫微环境,这些水凝胶在促进DFUs愈合方面显示出积极的作用。其他疾病如骨和软骨缺损、脊髓和神经损伤、结肠溃疡、心包内粘连、牙髓和骨骼肌损伤也在水凝胶的免疫调节作用下呈现缓解趋势。
图5. 水凝胶在炎症缓解和组织再生中的免疫调节作用
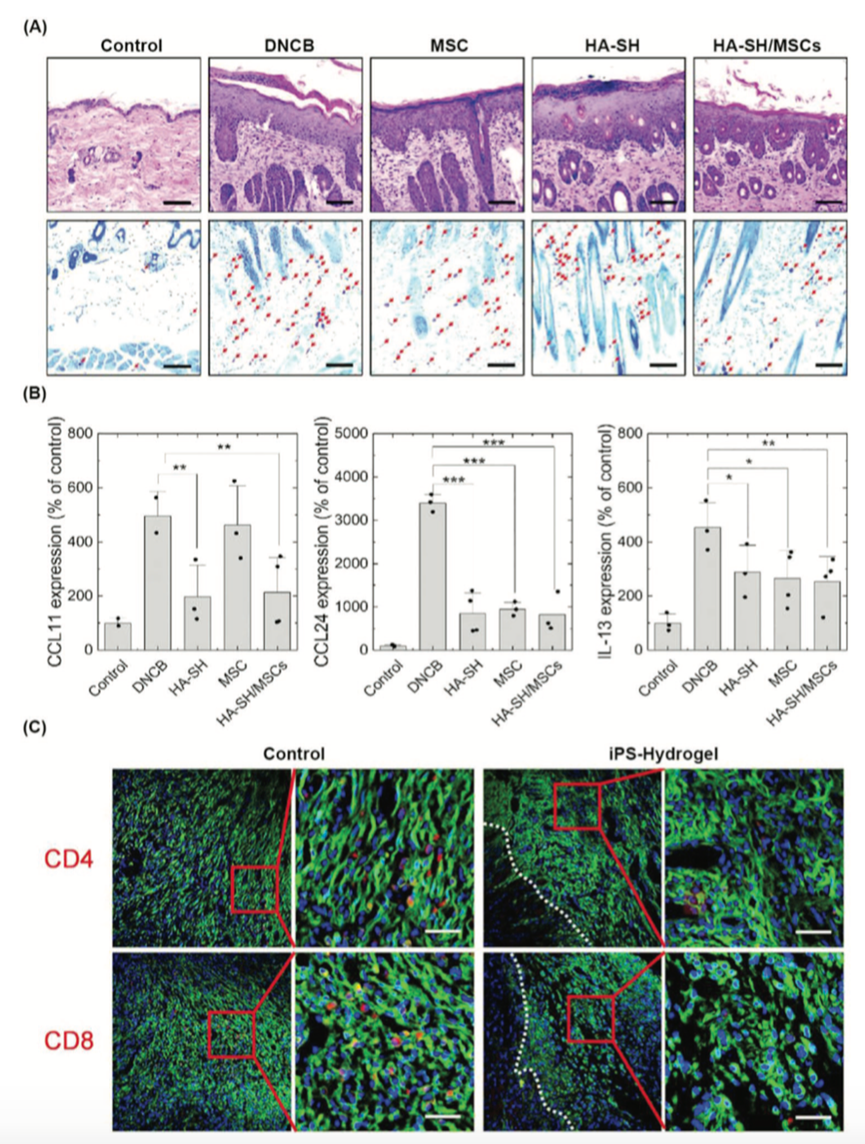
此外,越来越多的临床前证据表明,水凝胶载体是细胞治疗的关键递送策略。移植的细胞被包裹在多孔的微粒中,克服了细胞存活率低和在宿主生态位中保留率低的缺点。由于具有自我更新能力和多种生物学功能,特别是通过控制免疫细胞的生长、迁移、分化和成熟而发挥强大的免疫介导作用,来自骨髓、脐带、脂肪和神经组织的干细胞是用于再生的水凝胶的主要群体。皮下注射巯基化透明质酸水凝胶携带脂肪间充质干细胞,抑制IL-13、趋化因子配体11 (CCL11)和CCL24的表达,可见目标区域的表皮厚度和肥大细胞通透性减弱,特应性皮炎得到改善(图6A、B)。
图6. 水凝胶负载干细胞对免疫应答的调节作用
此外,许多研究表明越来越多的生物活性因子依赖于其高效的免疫调节功能来治疗疾病和改善健康,如白细胞介素、趋化因子、植物化学物质、miRNA、金属离子、气体分子、单克隆抗体、细菌成分、细胞溶解物、集落刺激因子、黏附分子、他汀类药物、降糖药物和免疫抑制剂。由于某些分子自身的缺点,如在水中溶解不良、突然释放、无引导的分散和快速降解,与水凝胶相关的递送方法在很大程度上抵消了这些缺点,如溶解度、稳定性和生物利用度的增加。临床前数据揭示,从水凝胶中释放的生物活性物质主要通过介导巨噬细胞表型转换和细胞因子分泌来拮抗炎症反应,从而抑制DFUs的发展。当巨噬细胞群中CD206、Arg-1、IL-10和转化生长因子β (TGF-β)表达升高,CD86、iNOS、IL-1β和TNF-α表达降低时,负载在水凝胶中的芍药苷通过影响STAT1/6的活性,对加速M1重编程为M2状态产生积极作用,进而诱导血管生成和再上皮化,导致糖尿病创面区域的皮肤愈合(图7A)。
图7. 水凝胶中的生物活性分子可以改善免疫功能紊乱,促进伤口愈合
虽然,基于免疫调节策略的水凝胶是治疗糖尿病足溃疡最有效的途径之一。然而,它们在调节糖尿病伤口慢性炎症和受损新生血管方面的治疗效果有限。另一方面,细菌感染更被怀疑在高血糖微环境中导致过多的ROS生成,这可能通过阻碍血管生成和加重炎症反应而阻碍伤口愈合过程。因此,迫切需要设计一种多功能水凝胶,既能高效调节炎症反应,又能同时摧毁创面区域的细菌和ROS,从而诱导新生血管形成,促进创面愈合。在下一节中,作者将讨论水凝胶免疫疗法与多种新兴的ROS清除和细菌消除方法相结合的最新研究。2021年,Tu等人报道了一种M2型巨噬细胞极化的抗炎、抗氧化和抗菌水凝胶(GDFE),用于诱导血管生成和促进糖尿病伤口愈合。通过f127 ε-聚赖氨酸(FE)与聚多巴胺修饰的氧化石墨烯(GO)发生希夫碱反应制备GDFE水凝胶(图8A)。
图8. GDFE水凝胶合成促进糖尿病伤口愈合的原理图
DFUs
治疗中的免疫调节新趋势
近年来,光热疗法(PTT)作为一种可克服耐药并发症的替代抗生素疗法备受关注。PTT是一种非侵入性的策略,可以通过将近红外(NIR)光转化为热来消除广泛的细菌。另一方面,有报道约40-41℃的轻度热刺激可诱导血管生成,也可减少对伤口愈合过程至关重要的炎症。在这方面,Yuan等引入了一种M2巨噬细胞极化的抗炎抗菌抗氧化水凝胶联合温和光热疗法和促血管生成药物[去铁胺(DFO)]治疗DFUs。对于水凝胶的制备,首先,介孔PDA np (MPDA np)与DFO形成亚胺键(M@D)。然后,将表没食子儿茶素没食子酸酯二聚体接枝的透明质酸(HA-EGCG)和酪胺接枝的类人胶原(HLC-TA)酶联并整合M@D,制备HTHE-M@D水凝胶(图9A)。
图9. HTHE-M@D水凝胶的合成以及水凝胶和轻度热刺激联合作用下糖尿病足创面愈合的机理示意图
糖尿病大鼠足部创面模型显示HTHE-M@D + L组创面愈合速度最快,第13天几乎完全愈合。在另一项研究中,Guo等人利用甲基丙烯酸化明胶(GelMA)和氧化葡聚糖(oDex),并在其上装载黑磷(BP)纳米片和氧化锌纳米颗粒(ZnO NPs)。凝胶/BP/ZnO +近红外水凝胶显示出优异的体内外抗菌性能,这是由于BP在808 nm近红外激光照射下的光热活性和ZnO释放增加了巨噬细胞对细菌的吞噬。凝胶/BP/ZnO +近红外水凝胶的体外细菌存活率低于5%,而无近红外照射的水凝胶为20%。综上所述,凝胶/BP/ZnO +近红外水凝胶能够促进细菌感染创面愈合,愈合速度最快(64%),这是由于ZnO的免疫调节作用结合轻度热刺激,可以消除炎症和诱导血管生成,从而缩短细菌感染创面愈合时间。为了进一步通过光热疗法提高广谱细菌的抗菌杀灭效果,Liu等人提供了一种聚(n -丙烯酰甘氨酰胺)(PNAGA)聚合物,该聚合物与经PDA涂层的金纳米棒(Au@PDA NRs)混合,并被E.coli或金黄色葡萄球菌活化的巨噬细胞膜(称为E/SMM-PNAGAAu@PDA水凝胶)包裹,由于巨噬细胞膜上表达特定的细菌受体,该聚合物可以靶向特定的细菌(图10A)。近红外照射会破坏水凝胶微环境中积累的细菌。水凝胶在近红外照射下对大肠杆菌和金黄色葡萄球菌的杀灭率分别为98.4%和97.6%(图10B)。这一特征有助于光热疗法的血管生成诱导作用,以促进糖尿病伤口愈合。
图10. 具有细菌特异性识别能力的MM-PNAGA-Au@PDA水凝胶设计示意图
【小结】
本文基于不同免疫调节水凝胶的应用,总结了加速糖尿病伤口愈合的先进策略。首先,讨论DFUs的病理特征及相关的免疫调节策略。其次,本文综述了功能性水凝胶用于DFUs免疫调节的最新研究进展,并讨论了最近发展的基于功能性水凝胶的DFUs免疫调节治疗模式。最后,讨论了具有临床转化潜力的先进伤口愈合技术和新兴的基于水凝胶的免疫调节方向。
原文链接:
https://onlinelibrary.wiley.com/doi/10.1002/adfm.202213066
来源:BioMed科技
声明:仅代表作者个人观点,作者水平有限,如有不科学之处,请在下方留言指正!
预览时标签不可点
Scan to Follow
Got It
Scan with Weixin to
use this Mini Program
Cancel
Allow
Cancel
Allow
:
,
.
Video
Mini Program
Like
,轻点两下取消赞
Wow
,轻点两下取消在看