重要提示:《证券期货投资者适当性管理办法》于2017年7月1日起正式实施,通过本微信订阅号发布的观点和信息仅供海通证券的专业投资者参考,完整的投资观点应以海通证券研究所发布的完整报告为准。若您并非海通证券客户中的专业投资者,为控制投资风险,请取消订阅、接收或使用本订阅号中的任何信息。本订阅号难以设置访问权限,若给您造成不便,敬请谅解。我司不会因为关注、收到或阅读本订阅号推送内容而视相关人员为客户;市场有风险,投资需谨慎。
房地产税改革试点工作扬帆起航。2021年10月23日,新华网发布《全国人民代表大会常务委员会关于授权国务院在部分地区开展房地产税改革试点工作的决定》,内容提及授权国务院在部分地区开展房地产税改革试点工作。我们认为,区别于“房住不炒”方针,房地产税改革试点征收启动的目的并不是调控房价,而是与“共同富裕”大思路一脉相承的税收领域之延伸,房价涨势较为明显的城市可能被优先列为房地产税的试点城市。
上海和重庆房产税试点回顾。2011年1月27日,上海和重庆均宣布开征房产税。严格来讲,重庆与上海征收的是“房产税”而非“房地产税”,存在诸如税基较窄、豁免面积较大、税率偏低等问题。税收收入有限。上海、重庆两市房产税收入低,对地方公共财政收入贡献甚小,其中沪渝两市2020年房产税收入分别为198.70亿元和71.74亿元,同比增速分别为-8.35%和-1.92%。抑制房价上涨作用有限。上海、重庆自试行房产税以来,两地的房价走势和其他一、二线城市相比并无明显差异,其主要与两地房产税的征收范围窄、税率设置较低有关。
房地产税对信用债市场影响。对城投企业影响主要是通过税收与土地出让收入金来间接影响,其新增税收收入与土地出让金损失的覆盖程度要结合房地产税率、征税评估基准折扣比例等去综合衡量,短期来看对土地出让金冲击更为明显,长期新增税收对土地出让金损失的弥补覆盖程度会加强;而对地产企业影响偏负面,但是影响程度会逐步降低最后趋于缓和。
房地产税对城投企业影响要结合细则和尺度去衡量。我们认为,房地产税试点工作启动,短期内房企拿地更为谨慎,地方政府协调能力和城投企业得到的支持力度会下降,尤其是当下房企信用风险事件频发,房企再融资收紧阶段,房企更不会加大拿地的强度。但是考虑到试点初期,房价涨势较为明显的城市可能被优先列为房地产税的试点城市,这些城市本身政府财力较强,所以短期冲击依然有限。长期来看,用房产税等财产性税收来弥补土地出让过程中的一次性收入逐年下降的趋势成为平衡地方综合财力的重要举措。
房地产税对房地产企业影响偏负面但最终影响有限。本次房地产税试点工作启动,短期内对部分房企本不乐观的资金链情况造成更大压力。另一方面,针对本次房地产税试点征收改革启动,未来地产在“房住不炒”前提思路下的边际趋缓值得期待,需要密切关注地产融资政策动向等更为直接的地产债利好信号的释放,可以适当关注销售规模靠前、融资成本较低的房企债券在被动出库过程中形成的相关机会。相对来说,中长期房地产税试点启动甚至大范围执行则对于房企及房企信用资质影响相对有限,而更多与金融政策、房企自身的经营战略、操作思路等密切相关。
风险提示:政策调控风险。
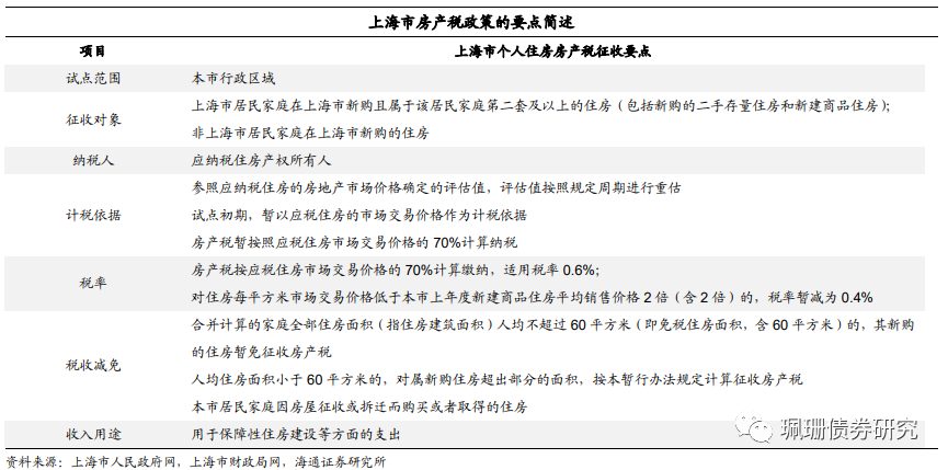
上海市房产税试点始于2011年1月,主要依据《上海市开展对部分个人住房征收房产税试点的暂行办法》(沪府发【2011】3号)和《关于本市开展对部分个人住房征收房产税试点若干问题的通知》(沪财发【2020】18号)两份文件。
重庆市房产税试点亦始于2011年1月,主要依据《重庆市关于开展对部分个人住房征收房产税改革试点的暂行办法》和《重庆市个人住房房产税征收管理实施细则》(渝府令【2011】247号)两份文件,并在2017年1月发布了关于修订《重庆市关于开展对部分个人住房征收房产税改革试点的暂行办法》和《重庆市个人住房房产税征收管理实施细则》的决定(渝府令【2017】311号),并对部分内容进行了修订,将“征收对象”和“税率”中的“在重庆市同时无户籍、无企业、无工作的个人新购的第二套(含第二套)以上的普通住房”修改为“在重庆市同时无户籍、无企业、无工作的个人新购的首套及以上的普通住房”。
上海与重庆两市房产税略有不同,上海主要针对二套房,重庆主要针对高档房,但从征收的力度来看,均非常有限,上海税率在0.4%-0.6%之间,重庆为0.5%-1.2%,具体差异如下:
1)上海市征收对象为本市居民家庭在上海市新购且属于该居民家庭第二套及以上的住房(包括新购的二手存量住房和新建商品住房),同时包含非上海市居民家庭在上海市新购的住房。重庆市征收对象则为个人拥有的独栋商品住宅,个人新购的高档住房,在重庆市同时无户籍、无企业、无工作的个人新购的首套及以上的普通住房。
2)上海市税率按照两档阶梯状设定,一般而言统一定为0.60%,具体为房产税按应税住房市场交易价格的70%计算缴纳,适用税率0.6%,而对住房每平方米市场交易价格低于当地上年度新建商品住房平均销售价格2倍(含2倍)的,税率暂减为0.4%,交易价格满足一定条件的税率适用0.40%。重庆市按照四档阶梯设定:独栋商品住宅和高档住房建筑面积交易单价在上两年主城九区新建商品住房成交建筑面积均价3倍以下的住房,税率为0.5%;3倍(含3倍)至4倍的,税率为1%;4倍(含4倍)以上的税率为1.2%;在重庆市同时无户籍、无企业、无工作的个人新购的首套及以上的普通住房,税率为0.5%。
3)上海市豁免标准为人均住房面积60平方米;重庆则规定免税面积:以家庭为单位(即一个家庭只能对一套应税住房扣除免税面积),其中,办法施行前拥有的独栋商品住宅(免税面积为180平米),新购的独栋商品住宅、高档住房(免税面积为100平米)。
此外,沪渝两市自2011年房产税试点执行以来,其房产税收入占地方财政税收比重始终处于较低水平,其中上海和重庆占比分别低于6%和4%。
抑制房价上涨作用有限。上海、重庆自试行房产税以来,两地的房价走势和其他一、二线城市相比并无明显差异,其主要与两地房产税的征收范围窄、税率设置较低有关,另一方面,两地征收税种为房产税,并不为广义房地产税。
此外,房地产税能否成为地方主体税种也是关键因素之一,这与房地产税的征管模式有关,选择对所有房地产征收房地产税的普遍征收模式,税源较为丰富,可以提供较多的房地产税收入;选择只对部分(例如二套房以上)房地产征税的少数征收模式,税源则相对较少。
另一方面,针对本次房地产税试点征收改革启动,未来地产在“房住不炒”前提思路下的边际趋缓值得期待,需要密切关注地产融资政策动向等更为直接的地产债利好信号的释放,可以适当关注销售规模靠前、融资成本较低的房企债券在被动出库过程中形成的相关机会。
相对来说,中长期房地产税试点改革启动甚至大面积推行则对于房企及房企信用资质影响相对有限,而更多与金融政策、房企自身的经营战略、操作思路等密切相关。
政策调控风险。
六部委《关于推动公司信用类债券市场改革开放高质量发展的指导意见》点评
法律声明
本公众订阅号(微信号:珮珊债券研究)为海通证券研究所债券行业运营的唯一官方订阅号,本订阅号所载内容仅供海通证券的专业投资者参考使用,仅供在新媒体背景下的研究观点交流;普通个人投资者由于缺乏对研究观点或报告的解读能力,使用订阅号相关信息或造成投资损失,请务必取消订阅本订阅号,海通证券不会因任何接收人收到本订阅号内容而视其为客户。
本订阅号不是海通研究报告的发布平台,客户仍需以海通研究所通过研究报告发布平台正式发布的完整报告为准。
市场有风险,投资需谨慎。在任何情况下,本订阅号所载信息或所表述的意见并不构成对任何人的投资建议,对任何因直接或间接使用本订阅号刊载的信息和内容或者据此进行投资所造成的一切后果或损失,海通证券不承担任何法律责任。
本订阅号所载的资料、意见及推测有可能因发布日后的各种因素变化而不再准确或失效,海通证券不承担更新不准确或过时的资料、意见及推测的义务,在对相关信息进行更新时亦不会另行通知。
本订阅号的版权归海通证券研究所拥有,任何订阅人如预引用或转载本订阅号所载内容,务必联络海通证券研究所并获得许可,并必注明出处为海通证券研究所,且不得对内容进行有悖原意的引用和删改。
海通证券研究所债券行业对本订阅号(微信号:珮珊债券研究)保留一切法律权利。其它机构或个人在微信平台以海通证券研究所债券行业名义注册的、或含有“海通证券研究所债券团队或小组”及相关信息的其它订阅号均不是海通证券研究所债券行业官方订阅号。