重要提示:《证券期货投资者适当性管理办法》于2017年7月1日起正式实施,通过本微信订阅号发布的观点和信息仅供海通证券的专业投资者参考,完整的投资观点应以海通证券研究所发布的完整报告为准。若您并非海通证券客户中的专业投资者,为控制投资风险,请取消订阅、接收或使用本订阅号中的任何信息。本订阅号难以设置访问权限,若给您造成不便,敬请谅解。我司不会因为关注、收到或阅读本订阅号推送内容而视相关人员为客户;市场有风险,投资需谨慎。
投资要点:
11月回顾:先震荡偏强、后债市齐涨。11月中上旬央行呵护市场流动性,债市供需格局改善,新冠疫情多地偶发,制造业PMI不佳,虽然美国Taper落地,碳排放支持工具落地但均对债市影响或略微,10月经济数据分化,多空博弈下,债市震荡行情。下旬以来,资金面、供需面偏利多,叠加国内产需仍弱,部分地区疫情散发,债市整体大幅上涨。
11月回顾:供给略降,债市牛平。11/1-11/26,央行净回笼4000亿元,资金面均衡偏松,R001/R007月均值较上月分别0BP/-1BP,DR001/DR007月均值分别-1BP/-3BP。利率债净供给9078亿元,环比减少1937亿元。1Y国债/国开债利率-7BP/-9BP至2.24%/2.38%,10Y国债/国开债利率-15BP/-18BP至2.82%/3.11%。
基本面判断:11月以来,产需继续走弱。商品房、土地成交面积同比降幅均走阔,汽车销量降幅扩大,出口指数涨幅回落,钢材产量仍负增长,沿海耗煤量回落,行业开工率处于低位。通胀方面,猪价大幅上行,水果和蔬菜价格同比涨幅均走阔,国际原油价格回调,国内煤价、钢价、油价同比负增长,预计11月PPI同比或回落,CPI同比或继续反弹。
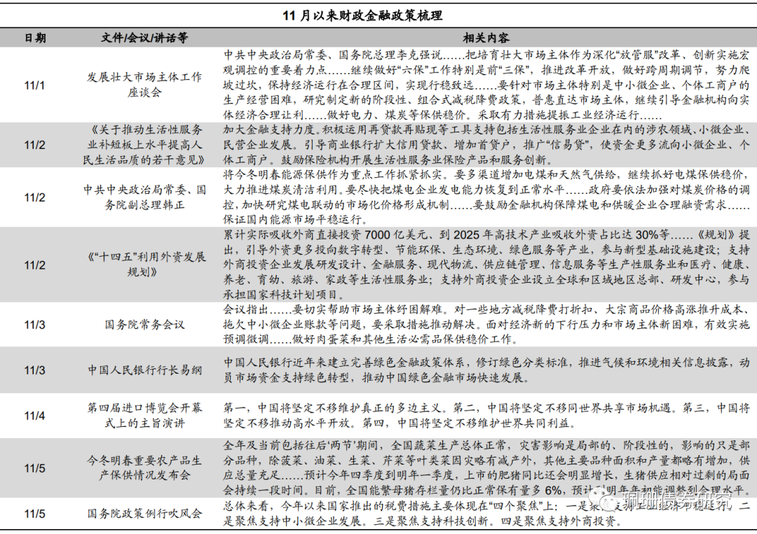
政策梳理:实现高质量发展;做好跨周期调节,适时出台新一轮稳外贸政策。加快今年地方债剩余额度发行,在明年初形成更多实物工作量。
-------------------------------
1. 利率债前瞻:解析今年利率债投资的五大难点
1.1 11月债市回顾:从“震荡偏强”到“债市齐涨”
11月中上旬债市震荡走势,利多因素有央行单日逆回购规模增至1000亿元、显示呵护市场流动性力度在逐渐加大,债市供给压力不断回落,制造业PMI在荣枯线下方继续回落,新冠疫情多地偶发,中东部地区受强劲寒潮影响;利空因素有美国Taper落地但对我国债市影响或有限,碳排放支持工具落地但对债市影响或略微,通胀超预期,社融结构边际改善;此外10月经济数据分化,地产加速下行,最终多空博弈下,债市震荡行情。下旬以来,债市快速上涨,债市供给压力尚可,资金面偏松,央行货币政策报告删掉“闸门”字眼,部分地区疫情继续散发,中高频产需数据继续走弱,债市整体大幅上涨,10Y国债利率从11月19日的2.93%下行至11月26日的2.82%。
二级净买入方面,11月(截至11月26日)7-10年国债主要是券商、基金、外资银行和境外机构在增持,其中基金增持力度加大,其余均由上月的减持转为增持,保险和理财略有增持;11月7-10年政金债主要是基金、券商和其他产品类在增持,其中基金边际购买力量大幅提升,券商和其他产品类则由10月的净卖出转为11月的大幅净买入,此外境外机构增持加大,保险继续净卖出,理财转为净卖出。
今年债市回报不错,无论是中债指数回报率,还是中长期纯债基金回报率,今年都远超去年,但我们在与投资机构交流过程中,普遍反馈是今年利率债波段较难把握。为何会有这种感受?
原因1:债市主线不断切换,疫情反复扰动且不可测,货币政策预期差一直都有。
原因2:年初开门红遭遇合意资产供给放缓,催生资产荒,资产配置难度提升。
政府债方面,年初股市大涨使得股债比价中债券处于较优位置,但政府债券发行节奏整体偏慢,尤其是国债和新增专项债,1-10月净融资规模分别占两会目标的53%和80%,大幅低于历年同期。同时,地方债发行节奏不断生变化,加大了预判难度。
非标方面,继续大规模萎缩,对于保险年金等投资机构影响较大。1-10月非标压降规模已达1.46万亿元、已超19年、接近20年全年压降规模、仅次于2018年。
城投债方面,监管进入紧周期,官方频频提及稳杠杆、加强债务管理、财政紧平衡。需求方面,永煤事件后,债市投资者风险偏好降低、抱团城投债。今年城投债月均新增规模负增长(截至21年11月26日)、结束了18年以来逐年递增的趋升。
原因3:2021年传统分析框架似乎失效。除了债市供需问题以外,利率走势与传统的宏观分析框架走势背离,使得利率走势判断难度增加,影响资产配置的判断。
原因4:投资者结构变化,一些情绪指标失效。除了基本面指标“失灵”,一些情绪指标例如10Y国开债隐含税率失效。隐含税率呈现出“牛市收窄,熊市走扩”的特征,从前两轮牛熊市来看,十年国开债隐含税率触及20%以上是熊转牛的信号。但本轮熊牛切换,隐含税率信号逐渐失效,可能和投资者结构的变化有关,如新增力量年金、基金、理财等产品户没有资本占用的考量,公募基金甚至有免税的优势,票息更高的政金债性价比更高等。
原因5:政策框架转变,调整更加精细化、并着眼跨周期设计。政策不像以往大开大合,再叠加07年以来的6轮牛市中前5轮(除去当前这轮正在进行的牛市)牛市开始时的10Y国债利率顶点都在3.73%~4.72%,而本轮顶点仅3.35%,多因素使得今年利率波段投资难度加大。
货币信用框架依然适用。今年利率走势和社融走势较为一致,社融增速在2月二次见顶,对应十年国债利率在2月见顶。从货币信用周期来看,今年前三季度宽货币紧信用格局对应利率下行趋势。关于货币信用框架与周期的划分,详见报告《宽信用来了吗?债市如何演绎?——货币信用周期研究系列之一20211101》。
展望12月,新的变异毒株Omicron引发全球避险情绪升温,年底财政投放+央行呵护也有利于流动性稳定,债市大方向还是偏利多的。但另一方面,利率绝对位置已经相对较低(十年国开利率已经创年内新低、十年国债利率距离年内新低只有不到3BP),流动性平稳背景下机构杠杆率抬升久期有所拉长,尤其是杠杆率同比跳升,警惕一致预期下的市场波动。维持年内十年国债在2.9%以下控制节奏,接近3.0%适当拉久期的判断。
11月最后一周(11月22日至26日),利率债一级市场招投标需求分化,国债+政金债总计划发行规模1444亿元,实际发行规模1446亿元。国债和国开债需求一般,进出口行债和农发债需求较好,具体来说:
国债需求一般,其中21贴现国债58的认购倍数为2.62倍,需求一般。
进出口行债需求较好,其中21进出22(增7)、21进出06(增10) 、21进出05(增24)、21进出10(增16)的认购倍数分别为6.45、6.27、6.21、5.37,需求较好;其余1只需求尚可。
国开债需求一般,其中21国开09(增14)的认购倍数分别7.43倍,需求较好;其余均需求一般。
农发债需求较好,其中21农发清发04(增发13)、21农发清发03(增发16)、21农发06(增15)、21农发08(增14)的认购倍数分别为7.94、7.925、7.9、5.78倍,需求较好;21农发11(增4)、21农发10(增3)的认购倍数分别为3.87、3.77倍,需求一般。
存单量升价稳。11月(截至11月26日)同业存单总发行量为24136亿元,环比增加8002亿元;净融资额为7616亿元,环比增加3119亿元;1Y股份行存单发行利率月均值为2.77%(11/1-11/26),与上月持平。
4.11月二级市场:债市牛平行情
债市明显收涨。具体来看,相比于10月29日,至11月26日1年期国债利率下行7BP至2.24%,10年期国债利率下行15BP至2.82%;1年期国开债利率下行9BP至2.38%,10年期国开债利率下行18BP至3.11%。
中长债和超长债收益率处于低位。截至11月26日,从收益率绝对水平来看,各期限利率除了3M所处分位数相对偏高,国债7Y、10Y、30Y收益率处于相对偏低水平、分位数均在10%以下,其余期限均在12%~20%分位数区间;相对于国债,国开债期限分位数整体更低。
国债、国开债期限利差均多收窄。从期限利差来看,国债、国开债分别为3Y-1Y、5Y-3Y收益率曲线最为陡峭,分别位于63%、64%分位数;国债10Y-1Y利差较上月末收窄9bp至58bp、处于2010年以来的40%分位数。
隐含税率整体回落。至11月26日1年国开债隐含税率为5.89%,从10月29日的22%分位数小幅下降至11月26日的19%分位数;10年国开债隐含税率为9.31%,从10月29日的11%分位数小幅回落至11月26日的10%分位数,其余关键期限的隐含税率也大多回落且所处分位数更偏低。
相关报告(点击链接可查看原文):
机构行为
央行等量续作,地产加速下行——11月央行MLF操作和经济数据点评
理财规模首现小降,增配信用减配利率——21年H1银行理财报告点评
整改初见成效,后续压力仍存 ——以两款案例分析现金管理类理财整改进度
流动性与债市供给
法律声明