重要提示:《证券期货投资者适当性管理办法》于2017年7月1日起正式实施,通过本微信订阅号发布的观点和信息仅供海通证券的专业投资者参考,完整的投资观点应以海通证券研究所发布的完整报告为准。若您并非海通证券客户中的专业投资者,为控制投资风险,请取消订阅、接收或使用本订阅号中的任何信息。本订阅号难以设置访问权限,若给您造成不便,敬请谅解。我司不会因为关注、收到或阅读本订阅号推送内容而视相关人员为客户;市场有风险,投资需谨慎。
-------------------------------
当地时间8月26日,美联储主席鲍威尔在杰克逊霍尔会议上就美国经济与通胀前景做出演讲。主要表态包括:
1)就治理通胀与避免衰退的选择方面,鲍威尔表示“利率水平上升、经济增速放缓和就业市场趋于疲软都有助于降低通胀…这些都是降低通胀的代价,但是如果不能实现物价稳定,损失会更加严重”。
2)就加息安排方面,鲍威尔表示“7月的FOMC会议将目标利率上升到2.25%~2.5%区间,这是SEP估计的长期中性利率水平…目前通胀水平远高于2%,且劳动力市场极度紧张。因此还不是停止或暂缓加息的时候”“下一次会议再实施一次不同寻常的大幅加息可能是合适的”。
3)就历史过往经验来看,鲍威尔共提出三点,“第一个经验是美联储能够且应该对保持低且稳定的通胀水平负责……第二个经验是公众对于未来通胀的预期在通胀走势中能够发挥重要作用……第三个经验是我们必须坚持下去,直到任务完成”。
整体来看,鲍威尔的演讲释放了强烈的“鹰派信号”,对前期关于“滞”和“胀”争议的反复做出了进一步指引,修正了市场对于提前结束加息甚至开始降息的预期。演讲结束后,美股直线下挫,CME“美联储观察”预期9月联邦基金目标利率将上升至3%~3.25%的概率为61%,上升至2.75%~3%的概率是39%。
根据经典的美林时钟理论,当经济周期处于滞胀阶段时,紧缩政策加码使得经济承压,同时通胀上行,大宗商品表现优于股票和债券,现金类资产和黄金表现最优;而当经济开始步入衰退阶段时,降息和通胀下行预期使得债券利率迎来回落,股票和大宗商品下跌;衰退后期,央行降息政策落地,股票表现回升。我们据此结合4月以来美债、大宗商品、美元指数和股票表现进行分析,可以分为如下阶段:
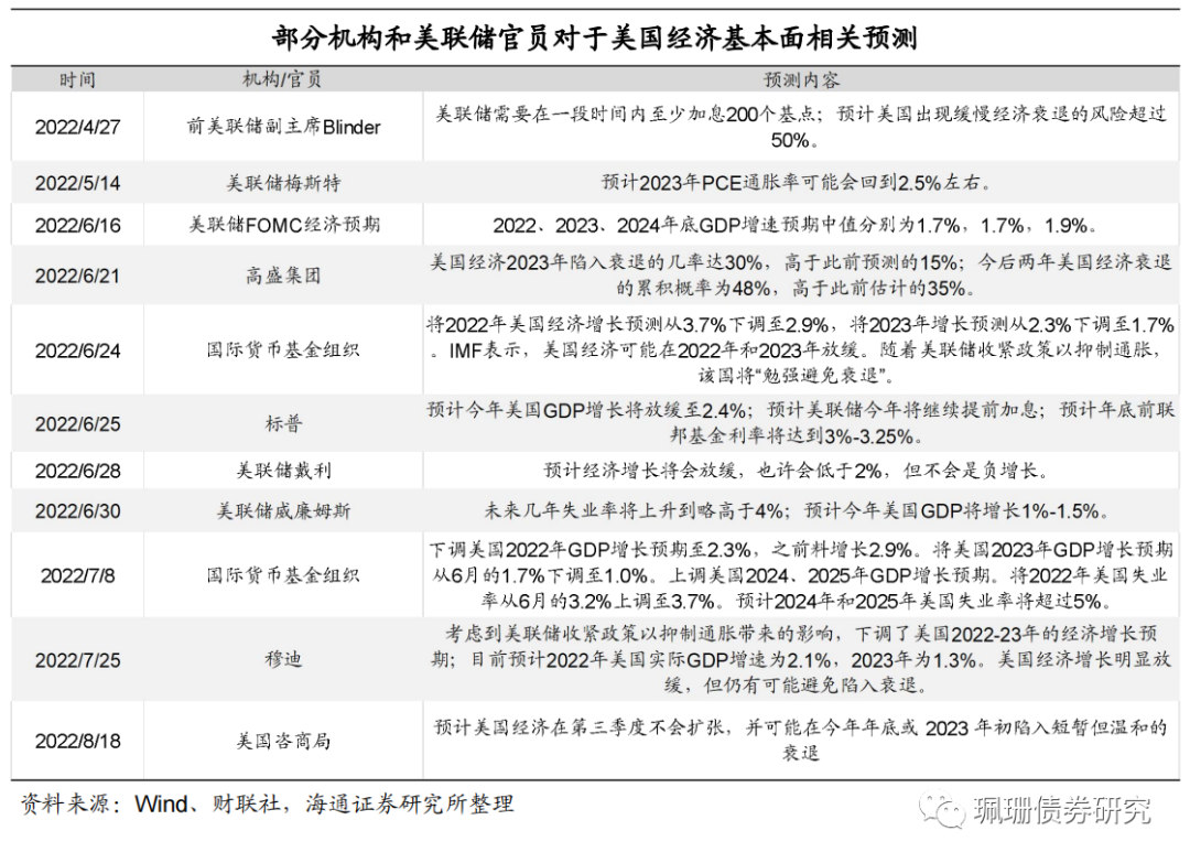
1)6月FOMC会议之前,市场主要关注美国滞胀风险。在这一阶段,大宗商品价格持续上行,美国再创新高的CPI同比增速打破了前期市场对于“通胀见顶”的预期,叠加非农数据表现强劲,10Y美债利率一度快速冲高,于6月14日达到3.49%的高点。同时,美元持续走强,美股整体下跌。期间,5月25日FOMC公布5月会议纪要表明“大多数官员支持在接下来的两次会议上每次加息50个基点”之后,加息预期一度降温,美股短期内迎来反弹。
2)6月FOMC至7月中旬,市场主要关注美国衰退风险。在这一阶段,多项经济数据不及预期,部分机构纷纷下调美国经济增速预测,叠加美联储开始正视衰退风险,美债利率快速下行,美股持续下跌,大宗商品价格也出现回落。期间,6月24日密歇根大学长期通胀预期指标出现回落,美股当日大幅上涨。
3)7月中旬至8月初,市场加息预期降温,甚至已出现降息预期。7月末美国经济数据显示,美国已陷入“技术性衰退”。在浓厚的衰退情绪影响下,市场已经开始预期美联储将停止加息并且于明年开始降息,一度呈现“股债双涨”格局,10Y美债利率于8月4日降至2.68%的低点。
4)8月初至今,衰退预期再度让位于加息预期。5日,强劲的非农数据对前期衰退预期形成冲击,叠加美联储官员表态修正“降息预期”、鲍威尔在杰克逊霍尔会议上发言偏鹰,10Y美债利率再度回升。截至8月26日,10Y美债利率收于3.04%。
实质性衰退往往需要多维度指标衡量。通常认为,NBER(National Bureau of Economic Research,美国国家经济研究局)是认定美国实质性衰退的权威机构。根据NBER对于衰退的定义,衡量国家整体经济是否衰退主要包含广度、深度和持续时间三个维度,这三个维度在一定程度上需同时满足,但一个标准所揭示的极端情况可能会部分抵消掉另一个标准较弱的迹象。在实际经济活动衡量标准方面,NBER使用扣除转移支付的实际个人收入、非农就业人数、家庭调查的就业情况、实际个人消费支出、价格调整后的批发零售情况以及工业生产六个方面的指标。其中,最为重要的是扣除转移支付的实际个人收入与非农就业人数。
我们认为,今年上半年虽出现技术性衰退,但被认定为实质性衰退的概率较小:
1)从历史角度看,技术性衰退往往是实质性衰退的信号。1950年以来,NBER共认定了11次衰退,其中,除1960/4-1961/2(美联储前期加息导致,1960年二季度和四季度GDP环比均为负,三季度为正)、2001/3-2001/11(互联网泡沫+911导致,01年一季度和三季度GDP环比均为负,二季度为正)两次外,其余衰退阶段均伴随着技术性衰退,而技术性衰退无一例外最后均被认定为实质性衰退。
2)但是,GDP环比增速本身受扰动因素影响较大,不是NBER参考的六个指标之一。目前,其余主要指标离实质性衰退尚有距离。观察1950年以来历次NBER衰退期间各经济指标表现,可以看到,就业和个人收入同比均在衰退期间出现明显下降。而今年以来,除个人收入同比和制造业PMI指数略降之外,其余经济指标均表现较好,尤其是在服务业复苏带动之下,劳动力市场表现强劲。
3.2 加息会带来实质性衰退吗?
从加息与衰退的关系来看,1971年之后美联储共开启8轮加息周期(不包括此轮),其中仅1983年和1994年两轮加息周期结束之后的一年半内,美国没有进入实质性衰退阶段。可见,加息虽然不必然会导致经济衰退,但“硬着陆”的风险较大。我们分别选取1977年和1994年为代表,介绍这两次加息之后经济的不同表现。
1)以两次衰退为代价的1977-1980年加息。20世纪70年代,连续经历两次石油危机的美国迎来了长达10余年的“大滞胀”时期。时任美联储主席伯恩斯(70年2月-78年1月在任)和米勒(78年3月-79年8月在任)在职期间,联邦基金目标利率从1977年9月的6.25%缓慢上升至1979年8月的11%。缓慢且迟疑的加息举措未能有效控制通胀,反而使美联储陷入一场信任危机。1979年3月起,美国CPI便持续保持在10%以上的高位。
沃尔克的强硬措施成功治理通胀,也两次带来经济衰退期。79年8月,沃尔克出任美联储主席,采取强硬的治理通胀措施,主要有:1)货币政策重点由控制货币价格转为控制数量;2)提高贴现率、要求银行新增定期储蓄缴纳特别准备金;3)在总统的“要求”下控制消费者信贷。联邦基金目标利率由1979年9月的11.5%一举上升至1980年2月的15%。
强势的货币紧缩力度重振市场对于美联储的信心,密歇根大学5年通胀预期于1980年2月达到9.7%的高点之后开始回落,3月CPI触及14.8%的高点之后回落。6月,受经济快速下降影响,美联储开始降息;81年1月里根总统上任,美联储再度全面收紧货币政策;82年三季度CPI重回5%以下区间。但是,“沃尔克时刻”是以1980/1-1980/7、1981/7-1982/11两次经济衰退作为代价,失业率从80年初的6.3%飙升至82年末的10.8%,PMI一度跌至不及30的水平,工业产能利用率也有所下降。
在经济衰退的压力面前,治理高通胀仍是当务之急。就紧缩货币政策实施前的衰退信号与实施后的衰退问题,沃尔克曾复盘道“当然,我们必须警惕经济衰退的信号,但我至少清楚,‘可能性’不能主导我们的决策”“在我们1982年放松银根是否不算太慢的问题上…当时更重大的错误,应该是没能坚持足够的时间,从而影响社会基本心态并真正平息通货膨胀预期”。
经济数据更多是衰退本身的体现,而判断衰退何时会到来需要更多前瞻性信号。我们以下将从收益率曲线利差、主流预测模型、市场预期和领先指标几个方面寻找和分析衰退信号。
10Y-2Y期限利差是市场常用的预测经济衰退的金融指标之一。短端利率的上行反映市场对于货币政策收紧的预期和短期融资成本的上升,期限利差的收窄甚至倒挂意味着长期经济增长疲弱预期加强。从历史上来看,1976年~2021年美债10Y-2Y月均利差共出现5轮持续时间超过3个月的倒挂,均领先经济衰退周期约11~23个月。相应地,除2020年因疫情而导致的突然性短暂衰退之外,其余衰退周期之前均有利差倒挂作为信号。
10Y-1Y和10Y-3M可以作为辅助判断信号。历史上看,10Y-2Y利差倒挂与10Y-1Y、10Y-3M利差倒挂可能会有1~2个月的时滞。三者首次同时倒挂领先衰退周期11~23个月。从经济意义角度来看,3M利率对美联储实际加息节奏反应更为准确且及时,而2Y利率中还包含了市场对于未来加息的预期。旧金山联储18年8月曾提出,10Y-3M美债利差对经济的预测效果最好。
GDPNow模型基于当前季度的可得经济数据,模仿BEA估计实际GDP增长的方法进行高频预测。该估计仅基于模型的数学结果,而不做任何主观调整。通常而言,距离下一季度越临近,则实际GDP预测结果越准确。但在经济发生突发变动时(例如2020年疫情冲击),模型的误差或偏大。
GDPNow模型最新的一次估计发生在8月24日。8月17日,受7月零售销售数据影响,第三季度实际个人消费支出增长预测由2.7%下降至2.4%,实际GDP增长预测由1.8%下降至1.6%;8月24日,实际私人投资增长预测由-3.5%下降至-4.7%,实际GDP增长预测再度下降至1.4%。整体来看,GDPNow模型显示三季度美国GDP转正的确定性较大,有助于稳定市场情绪并为美联储继续加息提供依据。
纽约联储DSGE模型
动态随机一般均衡模型(Dynamic Stochastic General Equilibrium,DSGE)是一类非常广泛的宏观经济模型。这些模型假设基本经济环境(包括现行的财政和货币政策)给定,通过解决跨期优化问题来描述经济主体行为方式的规则。当前纽约联储DSGE模型基于封闭经济、理性预期模型等假设,使用GDP、通胀、联邦基金利率、全要素生产率等14个指标,对重要的宏观经济变量进行预测。
最新一次预测于22年6月17日公布,包括GDP、核心PCE通胀、实际自然利率。与3月预测相比,6月的预测更为悲观,认为2022年和2023年的GDP增长都为负值,且通胀预期更高。根据该模型,美国经济实现软着陆的概率仅10%,而硬着陆的可能性达到80%。
纽约联储WEI模型
2020年3月开始,纽约联储推出每周经济指数(Weekly Economic Index,WEI)模型,该指数是从消费者行为、劳动力市场和工业生产三个维度出发,选择能够反映实际经济活动的十个日度或周度指标加权而成,对预测实际GDP增长率(季度折年数同比数据)提供了更为及时的信号。从历史数据来看,WEI及其13周移动平均值预测效果较好,WEI季度均值和实际GDP同比的相关系数达到0.95。
今年以来,WEI指数整体呈下降趋势,5月下旬跌破4之后整体在2.9~3.9区间内波动,但受低基数影响,WEI指数及其13周移动平均处于历史偏高位。截至8月25日,最新一次预测为8月25日公布的2.85,较上一周的3.16明显下降,原因系预扣税、电力输出和燃料销售的下降(相对于去年同期),以及初始失业保险申请的增加(相对于去年同期),这大大抵消了零售销售,铁路交通,钢铁生产和消费者信心的增长。
费城联储SPF模型
费城联储SPF将2023年实际GDP预测下调至1.3%。专业预测者调查(Survey of Professional Forecasters,SPF)是美国最悠久的宏观经济预测季度调查之一,费城联储于1990年接管这项调查。其预测小组成员包括了来自经济金融学界以及业界的专业人士,因此一定程度上可反映市场对于未来经济的看法。预测小组成员每季度对经济数据进行预测一次,并选取预测中位数公布。
最新一次更新在2022年8月12日。根据公布数据,1)预测者普遍认为当前美国经济相较于上一季度更弱,全面下调了对实际GDP增速的预测。2)就业方面,小幅上调了未来几个季度的失业率水平预测,并下调了对未来两个季度非农就业增长的估计值。从非农就业年均水平来看,2022年每月增加的就业人数预测值约为487500人,2023年大幅下降至167600人,反映预测者认为当前美国非农强劲表现不可持续。3)通胀方面,预测者普遍提高了对未来几个季度通胀水平的预测,或从某种程度上提醒美联储应坚定抗击通胀的信心,稳定通胀预期。
3.3.3 市场和美联储官员预期
截至8月24日,彭博数据显示未来1Y美国经济陷入衰退的概率由6月初的30%飙升至50%,大多数机构认为该概率落在35.5%~55.5%区间内。
美国谘商会经济领先指标(LEI,Leading Economic Indicators)已连续5个月环比下降。LEI是由十个因素组成的综合指标,包括制造业平均每周工作时间、标普500股票价格指数、利差(10Y国债减联邦基金利率)等。从历史经验来看,每轮衰退周期开始前1~8个月,LEI均开始连续下行。22年7月,LEI环比下行0.5至116.6,这也是连续第五个月下行,按历史规律推断,美国经济或在今年10月前开始衰退。若接下来LEI再度迎来正值,则衰退时间可能相应推迟。
目前来看,美国劳动力市场依然极度紧张,“工资-物价”螺旋已经逐渐成为美联储和美国政府的隐忧,在此背景下,向市场传递坚定的抗通胀信号有助于避免通胀反复和经济更大不确定性。具体来看:
劳动力市场紧张,供需错位加大工人的议价能力。从贝弗里奇曲线来看,2020年疫情爆发以来,美国贝弗里奇曲线出现明显的右移,表明劳动力市场匹配效率下降,在相同的失业率条件下,职位空缺率较2020年之前更高。这一方面是由于疫情期间工作方式和工作岗位发生变化导致的摩擦性失业,另一方面也反映了移民人数减少+参与劳动意愿下降+退休人数增加导致的劳动力供给下降。而目前供给端偏刚性,7月FOMC会议纪要提出“一些与会者指出,劳动力供应的增加对缓和劳动力市场失衡的贡献可能是有限的,特别是因为劳动力参与率回升的空间受到婴儿潮时期出生的群体持续步入退休年龄的限制”。
需线下接触的职业要求更高的工资补偿。纽约联储8月4日发表的文章《大流行工资压力》(Pandemic Wage Pressures)指出,在疫情期间,工作场所需身体接触较多的行业工资增长更高。其中,与疫情前增长趋势相比,休闲和酒店业的工资压力最大,且就业水平差距最大。
-------------------------------
法律声明