作为天选打工人
攻略君不得不感叹一句:
广州交通yyds
而最近广州交通有了许多新消息
友友们可不能不知道呀
进入【广州攻略通】公众号
在主页对话框回复【交通】
查看广州交通出行相关消息
近日,广州公共资源交易中心发布了《广州市轨道交通十三号线首期、二十一号线部分车站出入口及零星工程勘察设计服务项目公告简要》(以下简称《公告简要》),透露了轨道交通十三号线首期将新增3个出入口、二十一号线将新增2个出入口。
➤南海神庙站Ⅰ号出入口:位于车站西侧原庙头综合市场地块内,现状为绿地,后期随地块综合开发一起实施。
➤官湖站Ⅲ号出入口:通道位于环城路北侧,石新路东侧空地。出入口通道往南下穿现状环城路与车站北侧相接。
➤官湖站Ⅳ号出入口:通道位于环城路北侧,官湖村村口空地,出入口口部平行于现状环城路。出入口通道往南下穿现状环城路与车站北侧相接。
➤中新站Ⅴa、Ⅴb出入口:中新站V号出入口(兼物业出入口)自车站主体西端引出分设为Va号出入口及Vb号出入口,跨广汕公路分别设置在南北两边,Ⅴa号出入口在南侧绿野山庄地块,Ⅴb号出入口在北侧侨建御溪谷地块,具备24小时过街功能。
为做好东濠涌流域排水单元配套公共管网工程-孖鱼岗涌片区项目第二期改造工作,越秀区市政管理部门将于8月28日(星期日)10时至9月28日(星期三)18时,全封闭建设四马路车行道进行排水施工。
施工期间,途经建设四马路(华乐路以北)车辆,可绕行建设五马路、建设六马路二十一街、建设六马路;途经建设四马路(华乐路以南)车辆,可绕行建设三马路、建设横马路。请过往车辆按照沿线交通标识指引通行,服从现场交通引导人员指挥,提前绕行。
凤凰大道(东悦湾段)将于8月26日正式开通,届时旧凤凰大道(南沙境界段)南往北入口将同步封闭,将影响停靠南沙境界公交站的番141路、南沙G2路、3路、6路、12路、38路、49路、53路、54路、56路、61路、64路、70路、中980路等14条公交线路运行,具体如下:
➤在凤凰大道(东悦湾段)增设“凤凰大道(市南路口)站”;在旧凤凰大道(南沙境界段)和市南路交界的部位增设“南沙境界临时站”。
➤从8月26日起,原停靠南沙境界站的所有公交线路,取消行经旧凤凰大道(南沙境界段),增加行经凤凰大道(东悦湾段),双向增加停靠“凤凰大道(市南路口)站”和“南沙境界临时站”。
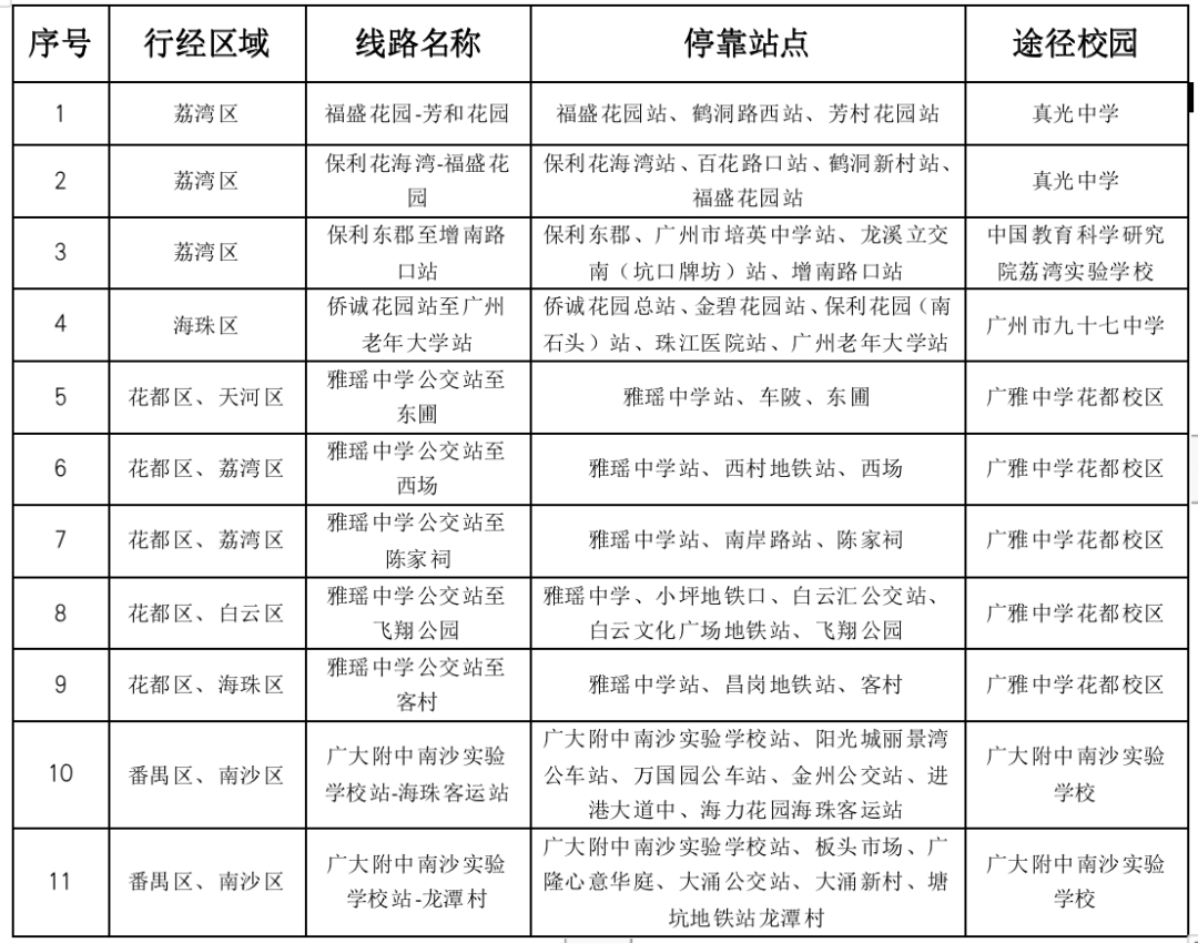
广州巴士集团计划从8月末起,新开行11条定制公交线路,途经真光中学、九十七中、市培英中学、雅瑶中学、广大附中南沙实验学校等5所校园:
进入【广州攻略通】公众号
在主页对话框回复【交通】
查看广州交通出行相关消息
【海心桥】海心桥预约入口
【出入穗】广州最新出行政策
【新冠】新冠疫苗第二针接种预约入口
【隔离】隔离政策查询和常见问题解答
【核酸】广州核酸检测预约入口
【限行】查看广州开四停四限行攻略
【居住证】广州居住证申请全攻略
【身份证】预约办理申、换、补身份证
【通行证】微信续签港澳通行证
【补办】2022年证件补办最强攻略
【社保】关于社保你想知道的都在这里
【医保】关于医保你想知道的都在这里
【地铁】地铁客流实况、线路图、时刻表全知道