秋分到!
除了关注天气变化
临近假期,赶紧了解
广州疫情新情况
病例涉及地铁、火车、机场
友友们重点留意了!
➤广州阳性+5
➤病例涉及4区
➤这些人员:立即报备/核酸
➤5区今日全员核酸
9月22日0时至24时,广州市新增1例本土确诊病例(在省外来穗人员排查中发现);本土无症状感染者4例(其中3例在已纳入集中隔离管控的密接人员排查中发现、1例在省外来穗人员排查中发现)。现将有关情况通报如下:
📣以上病例均已闭环转运至广州医科大学附属市八医院隔离治疗。
广州挺住啊!别再新增了
如有以下活动轨迹
友友们速自查
并请及时报备
因疫情防控需要,有涉及以下活动轨迹的市民朋友,请主动向社区报备并就近进行核酸检测,做好3天2检及自我健康监测,如出现不适请及时就医。
重点场所一览表
①在9月19日-9月20日以下时间段相应区间站曾乘坐广州地铁2号线以及相应公交车次。
(↑点击查看大图)
②在9月17、18日以下时间段相应区间站曾乘坐过K597、K643、T881、Z135、Z891、K83和K1005/K1008次列车。
(↑点击查看大图)
因疫情防控需要,请在以下时段到过相关场所的人员,立即向所在社区(村)报备,主动核酸检测“3天3检”,并配合做好疫情防控措施。如出现发热、干咳、嗅(味)觉减退等症状要及时就诊,并如实告知情况。
重点场所一览表
越秀区多地临时管控
注:各区报备可后台回复【报备】获取相关消息。
另外,5区发布最新通知
今日全员核酸
请相应的友友
配合防疫工作
01.海珠区
根据市、区疫情防控工作部署,海珠区现定于9月23日在全区范围内启动第三轮全员核酸检测。如不按规定参加此次核酸检测造成相应后果的,将承担法律责任。
23日海珠区全员核酸检测点
↓↓↓上下滑动查看:
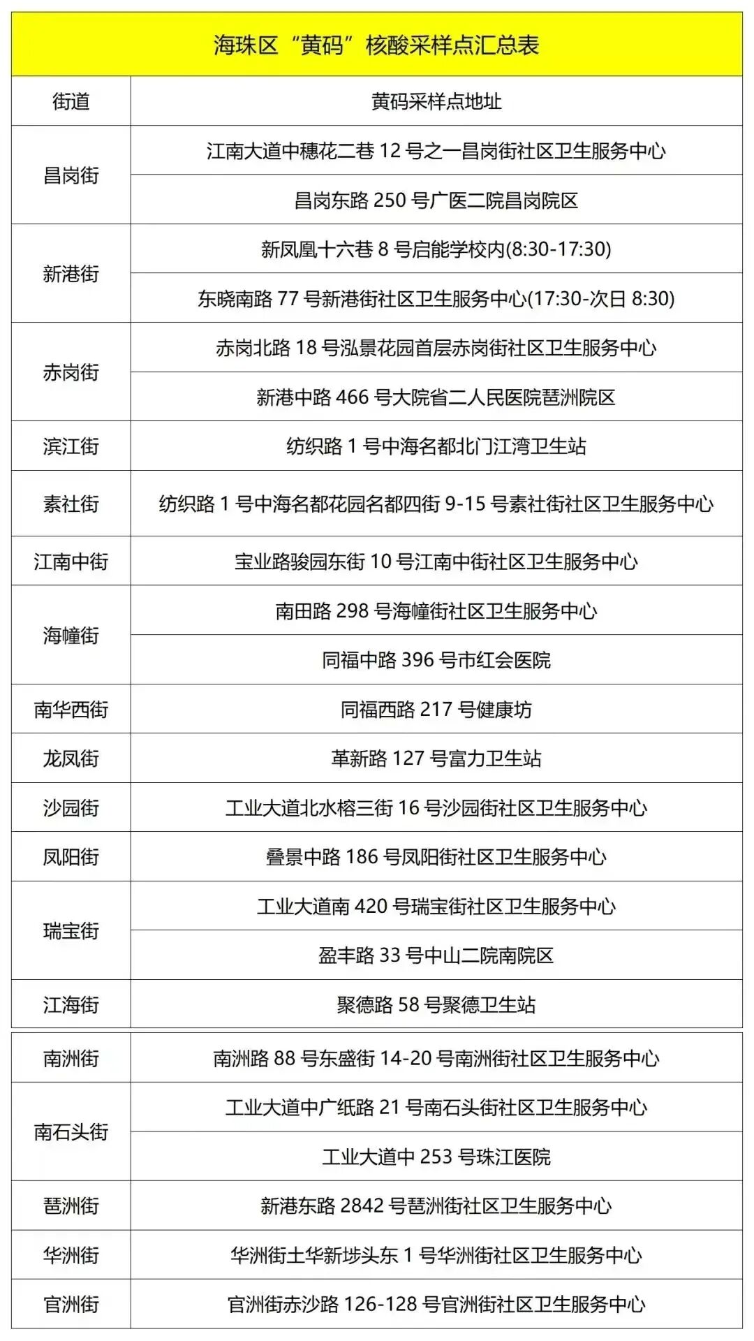
海珠区最新黄码采样点
↓↓↓上下滑动查看:
02.番禺区
因疫情防控需要,根据统一安排,番禺区定于9月23日对全区16个镇街户籍人口、来番人员开展大规模核酸检测工作。
检测对象:全区16个镇街户籍人口、来番人员等(居家隔离和居家健康监测人员另行安排)。
检测时间:9月23日(具体开始时间由各镇街、村居另行通知。结束时间为晚上22:00时。);全区学校(幼儿园)师生的核酸检测已由区教育局另行安排。
番禺免费核酸检测点
↓↓↓上下滑动查看:
石碁镇
▼
新造镇
▼
南村镇
▼
化龙镇
▼
石楼镇
▼
小谷围街
▼
大石街
▼
洛浦街
▼
石壁街
▼
钟村街
▼
市桥街
▼
沙头街
▼
东环街
▼
桥南街
▼
大龙街
▼
沙湾街
▼
番禺黄码采样点
↓↓↓点击查看大图:
(温馨提醒:部分采样点可能会因为天气等原因临时取消,以现场安排为准)
03.荔湾区
因疫情防控需要,荔湾区将于9月23日(本周五)上午8时开始在全区范围内启动全员核酸检测工作,检测对象:荔湾辖区内所有居民,含外来人员(居家隔离和居家健康监测人员另行安排)。
荔湾区各街道核酸检测临时采样点
↓↓↓上下滑动查看
04.花都区
根据市、区疫情防控工作部署,花都区定于2022年9月23日8时起开展花都区全员核酸检测工作。
检测范围:花都区域内所有居民(包括本地常住人口、暂住人口、临时流动人口、外籍人口等),居家隔离和居家健康监测人员另行安排。
全员核酸检测点
↓↓↓上下滑动查看:
最新黄码采样点
↓↓↓上下滑动查看:
05.白云区
根据新冠肺炎疫情防控工作需要,白云区定于9月23日9时起开展全员核酸筛查工作,检测范围:白云区域内居民。
注:截止目前,广州以上5区要求今日全员核酸,其他区如有新消息将在评论区公布。
攻略君提醒
进入【广州攻略通】公众号
在主页对话框回复【核酸】
一键查询广州11区最近核酸点
广州挺住啊!疫情退退退
临近国庆假期
一起配合好防控
不给病毒留机会
【海心桥】海心桥预约入口
【出入穗】广州最新出行政策
【新冠】新冠疫苗第二针接种预约入口
【隔离】隔离政策查询和常见问题解答
【核酸】广州核酸检测预约入口
【限行】查看广州开四停四限行攻略
【居住证】广州居住证申请全攻略
【身份证】预约办理申、换、补身份证
【通行证】微信续签港澳通行证
【补办】2022年证件补办最强攻略
【社保】关于社保你想知道的都在这里
【医保】关于医保你想知道的都在这里
【地铁】地铁客流实况、线路图、时刻表全知道
商务合作/投稿建议
在【广州攻略通】后台回复【合作】
获取详细信息及二维码
点击阅读原文,一键查看广州生活指南~