点击上方蓝字关注我们
杂交后代比它的双亲表现出更大的生物量、更强的抗逆性、更高的产量,这就是杂种优势。长期以来,育种家可以凭借经验判断哪些品种杂交后能产生更“优秀”的后代,却依旧好奇其具体的遗传学原因;遗传学家在基因组中苦苦寻找能让后代比双亲更“杰出”基因位点,却往往无法在农业生产中实现预期。
北京时间2023年1月17日,《自然—遗传》在线发表了华南农业大学等单位合作的一项研究成果,在构建玉米核心自交系泛基因组、解析玉米杂种优势形成机理方面取得重大进展。
论文评审专家认为,该研究所组装的基因组非常重要、有用和详实,将会对玉米这个世界重要农作物的改良和研究产生关键推动作用。
这或将帮助育种家和遗传学家向共同的育种目标迈出更进一步。
杂交后代为什么往往比亲本更优秀?一直以来科学家都在寻找杂种优势背后的机理。
“杂种优势是生物界的普遍现象,杂种优势利用是作物育种的主要方法之一。”论文共同通讯作者、华南农业大学教授王海洋告诉《中国科学报》,目前,植物杂种优势的遗传机理研究整体上还比较滞后,尽管科学家们已经开展了杂种优势位点挖掘及遗传机理分析相关的研究,但尚未将杂种优势的机理完全解释清楚。
玉米是目前全世界,也是我国第一大农作物,占全球谷物生产量的36%左右。同时,玉米也是所有作物中杂种优势最强、应用最成功的作物,目前生产上所用的97%以上的玉米品种都是基于杂种优势的杂交种。
论文第一作者、中国农科院生物技术研究所研究员王宝宝在接受《中国科学报》采访时说,由于玉米核心种质完整基因组信息的缺乏,玉米杂种优势形成的机理还不清楚,目前玉米杂种优势的研究大多还停留在假说的推测和粗略的QTL 估计阶段,这使得目前玉米杂交种的选育还是主要依赖于经验,育种周期长,效率低下,突破性新品种匮乏。
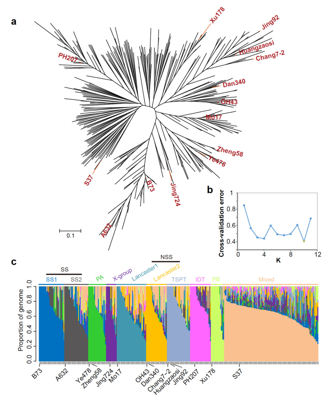
王宝宝解释说,杂交种是由两个纯合材料通过杂交产生的F1代,其中的纯合材料就是所谓的自交系亲本。因为不同类群的玉米自交系之间遗传差异巨大,传统上用一个公共的玉米材料作为参考基因组进行遗传分析,往往容易漏掉许多玉米类群特异的遗传信息。
研究使用的玉米骨干自交系及其所属杂种优势群。受访者供图
基于此,王海洋团队联合了中国农业科学院生物技术研究所、中国农业大学、北京市农林科学院、河南农业大学、华南农业大学等玉米研究优势单位的科研团队,通过三代测序等技术组装了世界范围内广泛使用的12 个骨干自交系亲本的高质量基因组。结合已发表的玉米基因组,构建了温带玉米核心育种种质的泛基因组。该泛基因组几乎代表了当前生产应用的所有玉米杂种优势群。
“之前研究表明,玉米自交系之间的遗传差异比人类与大猩猩之间的差异还要大,而我们的分析进一步表明,自交系间的差异可能比我们预估的还要大。” 王宝宝说,他们发现两两玉米自交系之间平均只有56.3%高度相似的DNA序列,也就是说玉米自交系之间平均有40%以上的序列是不一样的。
通过遗传工具分析表明,两两自交系间平均存在8,489,166个 SNP、1,223,484个小的InDel及37,459 个结构变异。“玉米自交系间存在着广泛的遗传变异。”王海洋说,这些玉米自交系不但遗传差异明显,外表看起来也大相径庭。
14个玉米骨干自交系的基因组比较。受访者供图
进一步研究发现,玉米杂种优势与双亲基因组间结构变异的数量呈显著正相关,而与双亲基因组间共线性程度呈显著负相关。这说明玉米杂种优势与双亲在全基因组水平的遗传互补性密切相关,为杂种优势的遗传互补模型提供了强有力的支持。
“也就是说,玉米基因组之间相似性越高杂种优势越小,而且大片段DNA序列差异(结构变异)越多杂种优势越大。”王宝宝解释说,大片段DNA序列差异一般是指某个大的DNA片段在一个自交系中有,在另一个自交系中没有,或以另外的序列形式存在,或发生了颠倒或位置变化。
14 个自交系的双列杂交群体 (91个F1) 超亲杂种优势与亲本间各种遗传变异的相关性分析。受访者供图
具有这类差异的两个自交系杂交后就产生了互补性。“我们发现,两两自交系基因组间大片段DNA序列互补的越多,其杂交产生的F1杂交种的杂种优势就越强。所以,双亲在全基因组水平的遗传互补性可能是玉米杂种优势形成的重要原因。”王宝宝说。
在这项研究中,他们不仅证实了基因组之间互补性越好杂种优势越强的假说,更进一步验证了关于杂种优势位点的猜想。
“我们做了大量的工作,最后很幸运的找到了两个玉米杂种优势位点。”王海洋说,结合遗传和分子生物学证据,他们挖掘到了ZmACO2 (编码一个乙烯合成酶)和ZAR1(编码一个乙烯信号传导相关蛋白) 2个关键产量杂种优势位点。
王宝宝解释说,在这两个位点上,纯和的亲本没有特别的产量表现,但两种不同的基因型组合成杂合状态后,可以表现出超过亲本的产量表现。从某种意义上说,是两种基因型组合在一起产生了互补性,从而产生了超越其中任一纯合基因型的表现,支持了杂种优势的遗传互补模型。
玉米的第一个参考基因组是2009年发表的B73基因组。玉米第一个完整基因组发布后,大大促进了玉米功能基因挖掘、重要性状形成的遗传机理解析等工作的推进。王海洋认为,该研究组装的核心自交系完整基因组也将大大促进世界范围内玉米功能基因组研究的推进。
另外,该研究中还挖掘到了若干调控重要农艺性状及杂种优势的关键基因,研究结果也为阐明玉米杂种优势机理迈出了坚实的一步。这些进展将为高产杂交玉米品种的选育奠定坚实的理论基础及遗传资源。
文章转载自:iPlants
2021年全球植物营养与肥料技术领域机构专利竞争力排名发布!——中国农业科学院、中国科学院等76家中国机构入选Top100
2021年全球农业机械装备技术领域机构专利竞争力排名发布!——宝时得科技有限公司等58家中国机构入选Top100
2021年全球作物有害生物防控技术领域机构专利竞争力排名发布!——青岛清原化合物有限公司等30家中国机构入选Top100
2021年全球动物养殖与管理技术领域机构专利竞争力排名发布!——中国水科院、浙江省海洋水产研究所等41家中国机构入选Top100
2021年全球作物种质资源与育种领域机构专利竞争力排名发布!——中国农业科学院、中国科学院等7家中国机构入选Top100
2021年全球农产品加工技术领域机构专利竞争力排名发布!——伊比西植物药物技术有限公司、江南大学等12家中国机构入选Top100
2021年全球动物疫病防控技术领域机构专利竞争力排名发布!——台湾“中央研究院”和中国科学院等14家中国机构入选Top100
2021全球农业信息技术高产作者及高质量论文排名公布!——中国农业大学和北京农林科学院各7位高产作者居全球榜首!
2021全球农业经济政策学高产作者及高质量论文排名公布!——北京大学以5位高产作者居国内榜首!
2021全球农业跨学科高产作者及高质量论文排名公布!——中科院、中国农大和南京农大各7位高产作者居全球榜首!
2021全球农业分析与应用化学高产作者及高质量论文排名公布!——中国农业大学以19位高产作者居全球机构榜首!
2021全球农业工程高产作者及高质量论文排名公布!——华南农业大学以11位高产作者居全球机构榜首!
2021全球食品科学与技术高产作者及高质量论文排名公布!——中国农业大学以11位高产作者居全球机构榜首!
2021全球农业生物技术与应用微生物学高产作者及高质量论文排名公布!——中国农业大学以20位高产作者居全球机构榜首!
2021全球农业生物学高产作者及高质量论文排名公布!——四川农业大学以19位高产作者居全球机构榜首!
2021全球农业基因与遗传学高产作者及高质量论文排名公布!——四川农业大学以11位高产作者居中国机构榜首!
2021全球渔业学高产作者及高质量论文排名公布!——中国科学院以19位高产作者居全球机构榜首!
2021全球农业乳品与动物科学高产作者及高质量论文排名公布!——中国农业大学以6位高产作者居中国机构榜首!
2021全球兽医学高产作者及高质量论文排名公布!——华中农业大学以16位高产作者高居榜首!
2021全球农艺学高产作者及高质量论文排名公布!——中国农业大学11位学者入选高产作者,问鼎榜单;中国高质量论文量全球第一
2021全球环境科学高产作者及高质量论文排名公布!——中国科学院以11位高产学者和3篇高质量论文摘得环境科学领域双料冠军!
2021全球园艺学高产作者及高质量论文排名公布!——南京农业大学以15位高产作者高居榜首!
投稿咨询电话:010-82106252
“农业科技前沿与政策咨询”公众号由中国农业科学院农业信息研究所科技情报研究中心独家运营,致力于向公众传递农业前沿技术资讯和农业科技创新洞见。
本中心主要以支撑中国农业科学院乃至全国的农业科技战略需求、推进农业可持续发展为目标,以农业科技创新主体和国家农业科技战略需求为导向,以科技创新价值链为主线,全面深入开展面向科技创新、科研管理以及产业转化过程的科技情报分析研究,致力于打造农业科技情报分析、科技政策咨询于一体的综合性研究团体及高端智库。服务内容从国内外发展态势分析到技术路线图调研及技术预测、从研发竞争格局到专利风险分析与预警、从农业科技前沿分析到政策解析等多个方面,发挥科技情报研究、战略决策咨询、科技数据支撑、科技政策解析等多方面的功能和作用。研制的智库系列产品主要包括∶学科发展蓝皮书、产业技术分析报告、竞争力分析报告、研发机构定标分析、科技人才报告等。
地址:北京市海淀区中关村南大街12号
邮箱:kelab@caas
电话:010-82106252