The following article is from 植物生物技术Pbj Author PBJ
本公众号致力于植物生物技术领域重要进展的推介,由 Plant Biotechnology Journal杂志(2021年影响因子13.3,植物学研究型Top3 期刊)官方授权,华中农业大学为运营主体,PBJ杂志执行主编金双侠教授担任责任编辑
点击上方蓝字关注我们
近日,华南农业大学林学与风景园林学院、亚热带农业生物资源保护与利用国家重点实验室、岭南现代农业科学与技术广东省实验室唐明、陈辉教授团队在Plant Biotechnology Journal在线发表题为“Host- and virus-induced gene silencing of HOG1-MAPK cascade genes in Rhizophagus irregularis inhibit arbuscule development and reduce resistance of plants to drought stress”的研究论文。该论文对丛枝菌根真菌异形根孢囊霉(Rhizophagus irregularis)HOG1-MAPK级联途径提高植物耐旱性的分子机制进行了深入研究,为丛枝菌根真菌增强植物耐旱能力提供了重要理论依据。
丛枝菌根(Arbuscular Mycorrhiza,AM)真菌与植物形成互惠共生体,不仅可以促进植物对土壤矿物质养分的获取(特别是Pi),还可以保护植物免受干旱、盐碱、重金属等多种非生物胁迫。AM真菌通过调节植物生理和分子响应提高宿主植物对干旱的耐受性。丝裂原活化蛋白激酶(MAPK)级联是真核生物中进化高度保守的信号模块,在非生物胁迫应答中具有重要作用。因此,在分子层面揭示AM真菌HOG1-MAPK途径提高植物耐旱性机制,明确AM真菌HOG1-MAPK的功能,对提高干旱、半干旱地区植物生产具有重要意义。
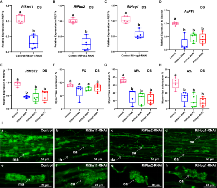
该团队分别克隆了HOG1-MAPK级联途径RiSte11、RiPbs2、RiHog1相关蛋白,在重度干旱胁迫下,RiSte11、RiPbs2、RiHog1基因的表达水平显著升高;酵母亚细胞定位发现RiSte11和RiPbs2蛋白主要定位于细胞质,RiHog1蛋白主要定位于细胞核。Pull-down试验证明RiPbs2(MAPKK)分别可以与RiSte11(MAPKKK)或RiHog1(MAPK)相互作用。
图1. 宿主诱导基因沉默HOG1-MAPK相关基因对干旱胁迫下丛枝发育及相关基因表达的影响
进一步利用宿主诱导基因沉默(HIGS)和病毒诱导基因沉默(VIGS)技术,发现RiSte11、RiPbs2、RiHog1基因沉默,导致丛枝结构过早发生降解,表明HOG1-MAPK相关基因在丛枝发育过程中具有重要作用。干旱胁迫下,RiSte11、RiPbs2、RiHog1基因沉默抑制耐旱相关基因(RiAQPs、RiTPSs、RiNTH1和Ri14-3-3)的表达水平。此研究为AM真菌提高植物耐旱性提供了生理和分子证据,也为AM真菌HOG1-MAPK级联途径调控丛枝发育提供了新的思路。
图2. AM真菌HOG1-MAPK途径调控丛枝发育及对干旱响应的模式图
华南农业大学林学与风景园林学院博士生王思佳和谢贤安副教授为论文共同第一作者,陈辉教授和唐明教授为共同通讯作者,胡文涛老师和其他研究生参与了此项研究。本研究得到了国家自然科学基金、岭南现代农业科学与技术广东省实验室、广州市重大科技计划等项目的资助。
原文链接:
https://onlinelibrary.wiley.com/doi/epdf/10.1111/pbi.14006
文章转载自:植物生物技术Pbj
2021年全球植物营养与肥料技术领域机构专利竞争力排名发布!——中国农业科学院、中国科学院等76家中国机构入选Top100
2021年全球农业机械装备技术领域机构专利竞争力排名发布!——宝时得科技有限公司等58家中国机构入选Top100
2021年全球作物有害生物防控技术领域机构专利竞争力排名发布!——青岛清原化合物有限公司等30家中国机构入选Top100
2021年全球动物养殖与管理技术领域机构专利竞争力排名发布!——中国水科院、浙江省海洋水产研究所等41家中国机构入选Top100
2021年全球作物种质资源与育种领域机构专利竞争力排名发布!——中国农业科学院、中国科学院等7家中国机构入选Top100
2021年全球农产品加工技术领域机构专利竞争力排名发布!——伊比西植物药物技术有限公司、江南大学等12家中国机构入选Top100
2021年全球动物疫病防控技术领域机构专利竞争力排名发布!——台湾“中央研究院”和中国科学院等14家中国机构入选Top100
2021全球农业信息技术高产作者及高质量论文排名公布!——中国农业大学和北京农林科学院各7位高产作者居全球榜首!
2021全球农业经济政策学高产作者及高质量论文排名公布!——北京大学以5位高产作者居国内榜首!
2021全球农业跨学科高产作者及高质量论文排名公布!——中科院、中国农大和南京农大各7位高产作者居全球榜首!
2021全球农业分析与应用化学高产作者及高质量论文排名公布!——中国农业大学以19位高产作者居全球机构榜首!
2021全球农业工程高产作者及高质量论文排名公布!——华南农业大学以11位高产作者居全球机构榜首!
2021全球食品科学与技术高产作者及高质量论文排名公布!——中国农业大学以11位高产作者居全球机构榜首!
2021全球农业生物技术与应用微生物学高产作者及高质量论文排名公布!——中国农业大学以20位高产作者居全球机构榜首!
2021全球农业生物学高产作者及高质量论文排名公布!——四川农业大学以19位高产作者居全球机构榜首!
2021全球农业基因与遗传学高产作者及高质量论文排名公布!——四川农业大学以11位高产作者居中国机构榜首!
2021全球渔业学高产作者及高质量论文排名公布!——中国科学院以19位高产作者居全球机构榜首!
2021全球农业乳品与动物科学高产作者及高质量论文排名公布!——中国农业大学以6位高产作者居中国机构榜首!
2021全球兽医学高产作者及高质量论文排名公布!——华中农业大学以16位高产作者高居榜首!
2021全球农艺学高产作者及高质量论文排名公布!——中国农业大学11位学者入选高产作者,问鼎榜单;中国高质量论文量全球第一
2021全球环境科学高产作者及高质量论文排名公布!——中国科学院以11位高产学者和3篇高质量论文摘得环境科学领域双料冠军!
2021全球园艺学高产作者及高质量论文排名公布!——南京农业大学以15位高产作者高居榜首!
投稿咨询电话:010-82106252
“农业科技前沿与政策咨询”公众号由中国农业科学院农业信息研究所科技情报研究中心独家运营,致力于向公众传递农业前沿技术资讯和农业科技创新洞见。
本中心主要以支撑中国农业科学院乃至全国的农业科技战略需求、推进农业可持续发展为目标,以农业科技创新主体和国家农业科技战略需求为导向,以科技创新价值链为主线,全面深入开展面向科技创新、科研管理以及产业转化过程的科技情报分析研究,致力于打造农业科技情报分析、科技政策咨询于一体的综合性研究团体及高端智库。服务内容从国内外发展态势分析到技术路线图调研及技术预测、从研发竞争格局到专利风险分析与预警、从农业科技前沿分析到政策解析等多个方面,发挥科技情报研究、战略决策咨询、科技数据支撑、科技政策解析等多方面的功能和作用。研制的智库系列产品主要包括∶学科发展蓝皮书、产业技术分析报告、竞争力分析报告、研发机构定标分析、科技人才报告等。
地址:北京市海淀区中关村南大街12号
邮箱:kelab@caas
电话:010-82106252